

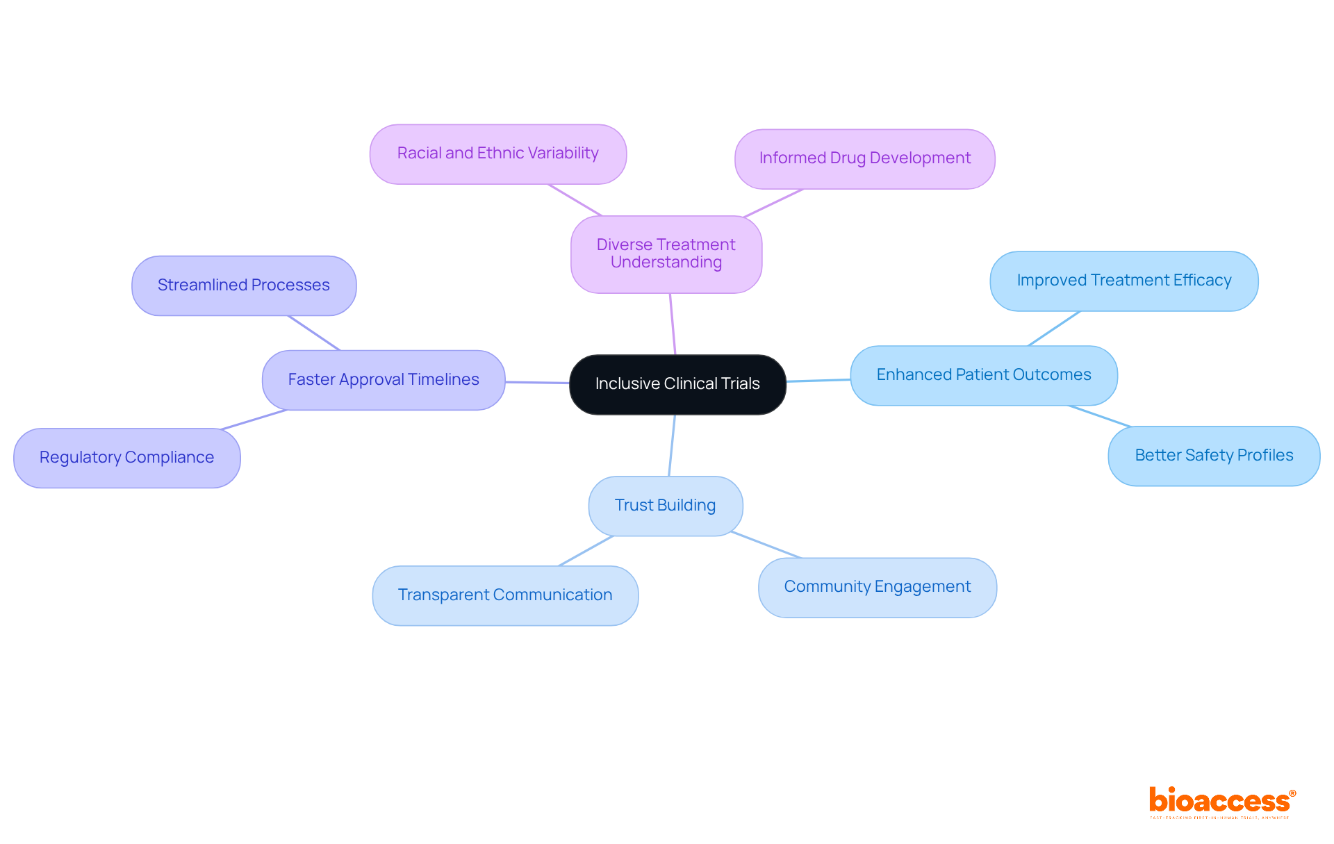
The benefits of inclusive clinical trial design are significant: they include:
By ensuring diverse representation in trials, researchers can:
These efforts ultimately lead to safer and more effective treatments for all demographic groups, underscoring the importance of inclusivity in clinical research.
Inclusive clinical trial design transcends mere regulatory compliance; it represents a transformative strategy poised to significantly improve patient outcomes and public health. By prioritizing diverse patient representation, researchers can produce reliable data that mirrors real-world demographics, ultimately leading to more effective and safer treatments.
Yet, a pressing challenge persists: how can the industry dismantle historical barriers and cultivate trust within underrepresented communities to ensure widespread participation in these essential studies?
This article delves into the myriad benefits of inclusive clinical trials, illustrating how they not only propel medical knowledge forward but also foster a more equitable healthcare landscape for all.
bioaccess® leverages its extensive knowledge across Latin America to expedite the trial process, while underscoring the importance of inclusive study designs. By ensuring representation of diverse patient populations, bioaccess® produces reliable and applicable data that accurately reflects real-world demographics. This commitment not only enhances patient outcomes but also builds trust within communities, which is essential for effective recruitment and retention in research studies.
Research indicates that diverse medical studies can lead to a better understanding of treatment impacts among various racial and ethnic populations, ultimately increasing the effectiveness and safety of new therapies. Furthermore, inclusive study designs have been shown to accelerate approval timelines, aligning with regulatory expectations for diversity and facilitating quicker market access for innovative Medtech and Biopharma solutions.

Including varied patient groups in research studies is crucial for an inclusive clinical trial design to obtain a broad spectrum of reactions to medical treatments. Current data indicates that study participants in the U.S. are predominantly 76.7% White, 14.1% Black, 2.7% Asian, and 15% Hispanic, revealing significant underrepresentation of minorities. Notably, Hispanic participation averaged less than 10 percent in most years, reaching 11.3 percent in 2016, highlighting ongoing challenges in achieving adequate representation.
Studies have demonstrated that treatment efficacy can vary significantly based on ethnicity, age, and gender. For instance, Black patients have historically shown different responses to cardiovascular medications compared to their White counterparts, underscoring the necessity for inclusive research.
The NIH Revitalization Act of 1993 mandates the participation of women and minorities in research studies, underscoring the importance of inclusive clinical trial design in medical evaluations. Moreover, the FDA mandates variety in research groups, emphasizing the essential nature of inclusive clinical trial design.
By implementing an inclusive clinical trial design that reflects the demographics of the wider population, researchers can develop treatments that are not only more effective but also safer for all patients. This method ultimately improves health results and promotes trust in research, as inclusive clinical trial design is essential for comprehending the complete range of treatment effects across various demographic groups.
As Directors of Clinical Research, it is crucial to implement strategies for inclusive clinical trial design to enhance diversity in research studies and promote fair healthcare.

Inclusive clinical trial design significantly enhances scientific validity by ensuring that the study sample reflects real-world demographics. This representation is crucial for understanding how various groups respond to treatments, ultimately increasing the reliability of research findings.
For instance, studies that encompass varied groups produce results that are more relevant to the overall community, enabling improved healthcare choices. Data indicates that Black participants comprised only 10% of enrollees in certain studies, while Hispanic/Latino participants made up just 6%. Such disparities highlight the need for inclusive clinical trial design to ensure broader representation and avoid skewed medical evidence.
Furthermore, the EMPACTA study demonstrated that recruitment of racial and ethnic minority patients is feasible, especially when utilizing nontraditional research sites. Research studies can yield more trustworthy results by implementing an inclusive clinical trial design that includes varied patient groups, ensuring that medical progress benefits all sections of society.

Regulatory bodies are increasingly recognizing the critical importance of inclusive clinical trial design for enhancing diversity in clinical studies. By utilizing an inclusive clinical trial design that incorporates a wide range of participants, sponsors can effectively demonstrate that their products are safe and efficacious across various demographics. This inclusivity, which is a key aspect of inclusive clinical trial design, not only fosters regulatory confidence but also accelerates the approval process; studies that accurately reflect the populations they intend to serve are more likely to receive regulatory support.
For example, the EMPACTA study, which prioritized the enrollment of under-represented racial and ethnic groups, exemplifies how targeted recruitment can enhance scientific knowledge and improve patient access to therapies. Furthermore, the CHIMES study illustrates the advantages of inclusive clinical trial design, indicating that varied participation can yield more comprehensive data on treatment efficacy.
Historical context, such as the legacy of mistrust stemming from unethical studies like the Tuskegee Syphilis Study, underscores the barriers to diversity in medical research. Logistical challenges, including transportation issues and the clustering of research sites in urban areas, must be addressed to enhance participation rates among diverse populations.
To support this, bioaccess provides extensive research study management services, encompassing:
Consequently, inclusive clinical trial design can facilitate quicker market access for new therapies, ultimately benefiting both patients and sponsors.

Inclusive clinical trial design yields significant cost and time reductions by actively involving diverse populations from the outset of the recruitment process. This proactive strategy minimizes delays typically associated with participant enrollment, allowing studies to progress more swiftly.
For instance, research indicates that experienced sites can recruit patients 35-50% faster than their less experienced counterparts, underscoring the importance of operational efficiency in various clinical study designs.
Moreover, bioaccess®'s expertise in managing Early-Feasibility, First-In-Human, Pilot, Pivotal, and Post-Market Follow-Up Studies, alongside regulatory approval and site activation, enhances the efficiency of data collection and analysis, rendering findings more pertinent to a broader audience.
This operational efficiency not only accelerates testing timelines but also significantly reduces overall research costs, creating a mutually beneficial scenario for sponsors and participants alike.
By implementing inclusive clinical trial design strategies that prioritize diversity, sponsors can anticipate improved recruitment rates and reduced expenses, ultimately leading to more successful study outcomes in regions such as Latin America, Eastern Europe, and Australia.

Inclusion in clinical trials is not merely a regulatory requirement; it is an ethical obligation that bioaccess® upholds through inclusive clinical trial design as a leading CRO in Latin America. Researchers can effectively address health disparities that have historically marginalized certain groups by utilizing inclusive clinical trial design to ensure the participation of underrepresented communities. This ethical approach fosters fairness and enhances the credibility of research, showcasing a commitment to inclusive clinical trial design that serves all segments of society.
At bioaccess®, we advocate for the involvement of diverse populations in inclusive clinical trial design. This ultimately leads to more equitable healthcare outcomes and supports Medtech startups in achieving successful acquisitions through ethical research data and strategic planning.

Successful community involvement is crucial for fostering trust and enhancing participation in research studies. By actively engaging community members in the research process, sponsors can directly address concerns and misunderstandings related to medical studies. This collaborative approach not only cultivates a sense of ownership among participants but also enhances transparency, leading to increased enrollment and improved retention rates.
Trust serves as the cornerstone of successful medical research; inclusive clinical trial design that prioritizes community involvement can significantly strengthen relationships and promote health equity. For instance, studies have shown that when community personnel are engaged, recruitment efforts improve, as these trusted figures can validate the research's legitimacy and tailor communication to meet local needs.
Furthermore, historical mistrust stemming from past injustices, such as the Tuskegee Syphilis Study, underscores the necessity of building trust through ongoing relationships and culturally sensitive outreach. Moreover, over 80% of patients are uninformed about research studies or do not understand how to get involved, emphasizing the necessity for educational outreach.
By applying these tactics, such as forming alliances with local entities like Caribbean Health Group, which collaborates with bioaccess™ to present Barranquilla as a prominent site for research studies, and with the backing of Colombia's Minister of Health, research sponsors can foster an inclusive clinical trial design that promotes diverse involvement. This not only enhances the local economy through job creation and healthcare improvement but also leads to more reliable and applicable research outcomes.

To effectively involve varied groups in clinical studies, it is crucial to implement an inclusive clinical trial design that applies customized recruitment approaches considering cultural, linguistic, and socioeconomic factors. Research indicates that while over 50% of cancer patients express willingness to participate in studies when given the opportunity, fewer than 8% actually engage. This gap highlights the necessity for creative methods, particularly for Medtech, Biopharma, and Radiopharma startups, which often encounter challenges in accessing healthcare providers and managing studies due to limited resources.
Partnering with community organizations can build trust and enhance outreach, ensuring that recruitment efforts resonate with intended groups. Furthermore, utilizing culturally relevant materials—such as translated documents and simplified consent forms—can significantly improve understanding and participation rates. For example, studies have demonstrated that ethnically-targeted recruitment letters can boost response rates by over 34% among minority groups.
Providing adaptable participation alternatives, such as remote testing locations or virtual consultations, further addresses the unique needs of diverse communities. By implementing inclusive clinical trial design that tailors recruitment strategies to reflect the diversity of the broader community and addresses the distinct challenges faced by startups, researchers can enhance participation rates and ensure that study outcomes are more representative and equitable.

Inclusive clinical trial design provides significant advantages for public well-being by ensuring that research findings are relevant to a diverse range of populations. This methodology not only enhances the effectiveness of treatments across various demographics but also plays a vital role in improving overall community health outcomes.
Research indicates that when medical trials adequately include racial and ethnic minorities, the resulting treatments are more likely to be effective for these groups, thus addressing health disparities. Consequently, the provision of effective therapies to a broader audience can lead to a decrease in public health disparities, promoting healthier communities and improving the quality of life for all individuals.
The long-term implications of inclusive clinical trial design are profound, as it contributes to a more equitable healthcare landscape, ultimately benefiting society as a whole.

The impact of inclusive clinical trial design is significant, fundamentally transforming patient outcomes and advancing medical knowledge. By prioritizing diversity and representation, researchers can ensure that their findings are relevant and advantageous across all demographic segments. This approach not only enhances the efficacy and safety of new treatments but also builds trust and collaboration between researchers and communities.
For instance, a barbershop-based blood pressure control study successfully recruited over 300 non-Hispanic Black men, achieving a remarkable retention rate of 95%. Such initiatives demonstrate how tailored engagement strategies can lead to better health outcomes for underrepresented groups.
Moreover, the use of inclusive clinical trial design helps create a more fair healthcare environment, guaranteeing that all patients can gain from medical progress and that treatments are effective for varied groups.
To support these efforts, bioaccess offers comprehensive clinical trial management services, including:
These services not only facilitate the inclusion of diverse populations but also contribute to local economies through job creation and healthcare improvement. To enhance participation, researchers should actively engage with communities to understand their needs and build trust.

The significance of inclusive clinical trial design cannot be overstated; it serves as a cornerstone for achieving better health outcomes and advancing medical research. By prioritizing diversity and representation across various patient demographics, researchers ensure that their findings are relevant and beneficial for all segments of the population. This commitment to inclusivity fosters trust, enhances treatment efficacy, and ultimately leads to improved patient outcomes.
Throughout this article, the key benefits of inclusive clinical trial design have been highlighted, including:
By incorporating diverse patient groups, studies produce more reliable data that reflects real-world demographics, addressing health disparities and ensuring that new therapies are safe and effective for everyone. Furthermore, tailored recruitment strategies and community engagement play vital roles in building trust and facilitating participation, leading to a more equitable healthcare landscape.
Reflecting on the broader implications, the push for inclusive clinical trials transcends regulatory requirements; it is an ethical imperative that can transform public health. By actively including underrepresented populations in research, the medical community can drive significant improvements in healthcare outcomes, ultimately benefiting society as a whole. Embracing this approach will pave the way for more effective treatments and a healthier future for all individuals, underscoring the critical importance of diversity in clinical trials.
What is bioaccess® and its role in clinical trials?
bioaccess® is an organization that leverages its extensive knowledge across Latin America to expedite the clinical trial process while emphasizing the importance of inclusive study designs. This approach ensures diverse patient representation, leading to reliable data that reflects real-world demographics and enhances patient outcomes.
Why is diverse patient representation important in clinical trials?
Diverse patient representation is crucial for obtaining a broad spectrum of reactions to medical treatments. It helps researchers understand treatment impacts among various racial and ethnic populations, ultimately leading to more effective and safer therapies.
What does current data indicate about participant demographics in U.S. clinical studies?
Current data shows that study participants in the U.S. are predominantly 76.7% White, 14.1% Black, 2.7% Asian, and 15% Hispanic, indicating significant underrepresentation of minorities, particularly with Hispanic participation averaging less than 10 percent in most years.
How do treatment responses vary among different demographic groups?
Treatment efficacy can vary based on ethnicity, age, and gender. For example, Black patients have historically shown different responses to cardiovascular medications compared to their White counterparts, highlighting the necessity for inclusive research.
What legislation emphasizes the importance of diversity in clinical trials?
The NIH Revitalization Act of 1993 mandates the participation of women and minorities in research studies. Additionally, the FDA requires diversity in research groups, emphasizing the essential nature of inclusive clinical trial designs.
How does inclusive clinical trial design enhance scientific validity?
Inclusive clinical trial design enhances scientific validity by ensuring that the study sample reflects real-world demographics. This representation is crucial for understanding how various groups respond to treatments, increasing the reliability of research findings.
What are the consequences of underrepresentation in clinical trials?
Underrepresentation can lead to skewed medical evidence and less relevant results for the overall community. For instance, data shows that Black participants comprised only 10% of enrollees in certain studies, while Hispanic/Latino participants made up just 6%.
What strategies can be implemented to enhance diversity in clinical trials?
Strategies for enhancing diversity include utilizing nontraditional research sites and implementing inclusive clinical trial designs that reflect the demographics of the wider population, ultimately improving health outcomes and promoting trust in research.