

The article titled "10 Essential Controls in Clinical Trials for Research Directors" highlights the critical controls necessary for effectively managing clinical trials. It underscores the significance of:
These elements are essential for ensuring the integrity and success of clinical research endeavors.
In the ever-evolving Medtech landscape, understanding these controls is paramount. Research directors must navigate complex challenges, and the role of bioaccess in addressing these issues cannot be overstated. By implementing these essential controls, research directors can enhance the quality and reliability of their clinical trials.
Collaboration among stakeholders is vital. As the clinical research environment becomes increasingly intricate, fostering partnerships can lead to innovative solutions and improved outcomes. The importance of these controls cannot be overlooked, as they form the backbone of successful clinical trials.
In the intricate realm of clinical research, the success of trials relies on a careful balance of speed, compliance, and ethical integrity. Research directors encounter the urgent challenge of navigating a multitude of regulations that govern clinical trials, all while ensuring that innovative therapies reach patients both efficiently and safely. This article explores ten essential controls designed to empower research leaders, enabling them to streamline processes, enhance participant engagement, and ultimately improve study outcomes.
How can these controls be effectively implemented to tackle the unique challenges of clinical trials and cultivate a culture of excellence in research?
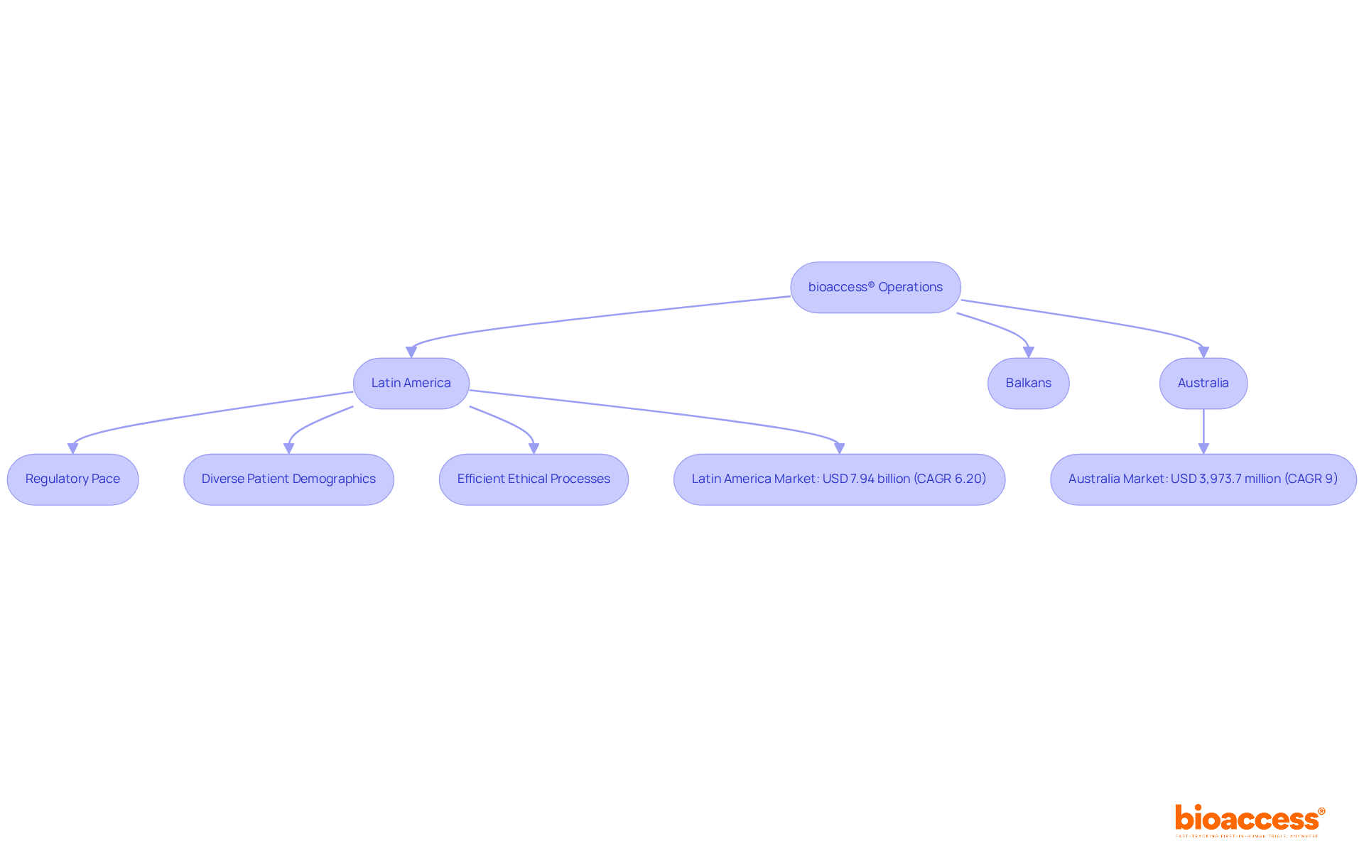
bioaccess® leverages the regulatory pace of Latin America, the diverse patient demographics in the Balkans, and Australia's efficient ethical approval processes to deliver studies in just 4-6 weeks. This global-first agility empowers research directors to significantly expedite their studies, ensuring that innovative medical solutions reach the market faster than traditional methods. With a comprehensive suite of management services, bioaccess® covers feasibility assessments, site selection, compliance evaluations, setup, import permits, project oversight, and reporting.
The Latin American research market is projected to grow to USD 7.94 billion by 2034, with a compound annual growth rate (CAGR) of 6.20% from 2024 to 2034, driven by the region's cost advantages and a robust patient base. In Australia, the research studies market is expected to reach USD 3,973.7 million by 2033, boasting a CAGR of 9% from 2025 to 2033. By harnessing these strengths, bioaccess® enables Medtech, Biopharma, and Radiopharma innovators to effectively navigate the complexities of early-phase research, ultimately enhancing the speed and efficiency of delivering new therapies to patients.

Ethical adherence is paramount in research studies, safeguarding participant rights and well-being. Research leaders must establish comprehensive ethical frameworks that encompass:
Notably, a significant percentage of medical studies encounter delays due to ethical review board processes, which can hinder progress and participant engagement. Expert insights reveal that well-structured informed consent processes not only enhance participant understanding but also cultivate trust, ultimately boosting recruitment and retention rates. By prioritizing these ethical dimensions, leaders can foster trust with participants and stakeholders, significantly enhancing the overall success of their studies.
Moreover, bioaccess® offers extensive research study management services, including:
These services promote adherence to ethical standards and streamline the research process. This support not only aids in navigating the complexities of ethical compliance but also accelerates the overall study timeline, allowing research leaders to focus on delivering impactful outcomes. In the evolving Medtech landscape, collaboration is essential. By leveraging bioaccess's expertise, research leaders can address key challenges effectively, ensuring that ethical considerations are seamlessly integrated into their studies.

Effective study design is crucial for the success of clinical research. Research leaders must prioritize:
Current trends indicate a growing adoption of adaptive study designs, which enhance flexibility and responsiveness to emerging data. These designs facilitate modifications based on interim results, allowing for adjustments in:
For instance, the I-SPY 2 Trial exemplifies how adaptive designs can tailor treatments for different tumor subtypes, ultimately improving patient outcomes. By carefully organizing experiments and integrating adaptive approaches, directors can optimize resource distribution and significantly increase the likelihood of achieving meaningful results. This strategic focus not only addresses key challenges in clinical research but also sets the stage for future advancements.

Clinical studies are systematically divided into distinct phases, each designed to fulfill specific objectives in the drug development process. Pre-clinical studies are essential for evaluating safety and efficacy in laboratory environments, establishing the foundation for human testing.
Phase I studies primarily concentrate on safety, involving a small group of participants to ascertain the maximum tolerated dose (MTD) and detect any adverse effects. Recent information suggests that the success rate for Phase I studies is around 75.1%, emphasizing the significance of this initial stage in the development pathway.
Phase II studies shift the focus to assessing effectiveness and side effects in a larger group, with a success rate of approximately 50%. This phase is critical for determining whether the treatment has the desired therapeutic effect. For instance, oncology medications frequently encounter substantial obstacles, with only a 3% success rate in clinical studies, highlighting the intricacies involved in creating efficient cancer treatments.
Phase III studies are crucial, validating the treatment's efficacy in broader populations and contrasting it with standard therapies. The success rate for these experiments is approximately 58.6%, and they are vital for regulatory approval. Notably, all successful projects at this stage typically involve collaboration between academic institutions and the pharmaceutical industry, underscoring the importance of strategic partnerships in navigating the complexities of drug development.
Ultimately, Phase IV studies, also referred to as post-marketing investigations, observe long-term effects and collect further information on the treatment's performance in the general population. These studies are essential for guaranteeing continued safety and effectiveness after a drug has obtained regulatory approval.
As regulatory experts emphasize, navigating these phases requires a strategic approach that incorporates controls in clinical trials to ensure comprehensive evaluation and compliance with regulatory standards. Grasping the subtleties of each stage, from pre-clinical to Phase IV, is crucial for research leaders seeking to optimize studies and improve the chances of successful product development.

Enlisting patients for research studies presents significant challenges, often stemming from strict eligibility criteria and a general lack of awareness among potential participants. To effectively tackle these issues, research directors must implement targeted recruitment strategies that encompass:
Research shows that nearly 80% of clinical studies face delays or closures due to recruitment difficulties, underscoring the urgent need for proactive measures.
By simplifying eligibility criteria, the participant pool can be expanded, facilitating engagement with diverse populations. A notable diabetes study, for instance, achieved an impressive 95% retention rate by integrating wearable technology and telehealth consultations. This illustrates how innovative approaches can significantly enhance participant satisfaction and commitment.
Furthermore, leveraging digital recruitment strategies can markedly boost outreach efficiency. With 70% of the population living more than two hours from an academic medical center, decentralized studies that utilize online platforms and targeted advertising can help bridge the geographical gap. By addressing recruitment challenges swiftly and employing a data-informed approach, research leaders can enhance enrollment figures and ensure their studies reflect the diversity crucial for robust outcomes.

Effective oversight of medical studies is essential for ensuring adherence to protocols and regulatory requirements. Research directors must establish robust oversight frameworks that incorporate regular audits, monitoring committees, and compliance checks. Statistics reveal that approximately 80% of research studies face delays or terminations due to recruitment challenges, underscoring the need for proactive management. Regular internal audits play a vital role in identifying risks and enhancing study quality by focusing on protocol adherence and data integrity. A significant number of research studies undergo routine evaluations, which are crucial for maintaining compliance and ensuring participant safety.
To bolster these efforts, bioaccess offers comprehensive research study management services, including:
These services not only streamline the testing process but also contribute to the local economy by creating jobs and fostering international cooperation in Medtech research studies.
Experts assert that cultivating a culture of accountability and transparency within research teams can greatly reduce risks. As one compliance expert noted, "Sponsors who invest in proactive oversight and rigorous documentation practices not only reduce regulatory risk but also build trust in their research." Additionally, Lori Lyle emphasized, "Even with a risk-based monitoring approach, sponsors must ensure timely records/documentation, follow-up, and escalation pathways—or else critical issues remain hidden until inspection." This approach enhances the quality of research studies and ensures that ethical standards are upheld, ultimately benefiting both participants and the integrity of the investigation.

Effective information management practices are vital for the success of controls in clinical trials. Research directors must establish comprehensive protocols for information collection, storage, and analysis to ensure effective controls in clinical trials and uphold integrity. The integration of electronic information capture (EDC) systems significantly streamlines these processes, enhancing precision and efficiency. As the complexity of medical studies continues to grow, embracing sophisticated information management tools that provide real-time insights and predictive analytics becomes essential.
Routine information audits and validation checks are crucial for swiftly identifying and correcting discrepancies, thereby reinforcing the controls in clinical trials to ensure reliable outcomes. Moreover, fostering a culture of information integrity among research staff through ongoing training and adherence to global information standards, such as CDISC, is key to maintaining high-quality information throughout the research process. With bioaccess's expertise in managing Early-Feasibility, First-In-Human, Pilot, Pivotal, and Post-Market Follow-Up Studies, research leaders can trust in robust data management practices that align with regulatory requirements and enhance study success.

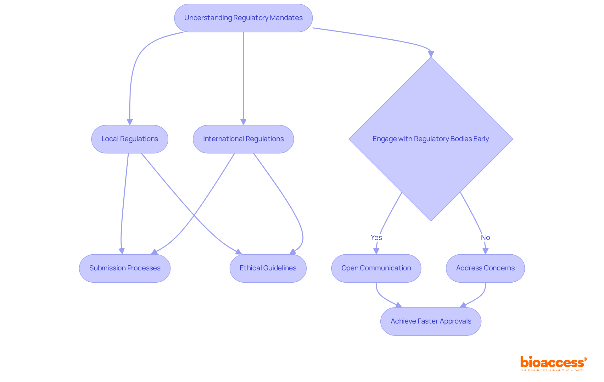
A comprehensive understanding of regulatory mandates is essential for research directors overseeing medical studies. Familiarity with both local and international regulations, submission processes, and ethical guidelines can significantly impact the speed and success of approval procedures. At bioaccess®, we excel in connecting Medtech, Biopharma, and Radiopharma startups with top-ranked clinical research sites across Latin America, Eastern Europe, and Australia. This ensures our clients can effectively navigate the complexities of regulatory landscapes. By leveraging our expertise, research leaders can initiate their studies 40% faster, enhancing their chances of achieving positive outcomes.
Engaging with regulatory bodies early in the planning process fosters open communication. This proactive approach allows leaders to address concerns and navigate potential hurdles effectively. In a landscape where timely approvals can make or break a study, collaboration is key. Are you ready to streamline your research process and improve your study outcomes? Let bioaccess® guide you through the regulatory maze.

Collaboration among stakeholders—sponsors, investigators, regulatory bodies, and ethics committees—is essential for the success of clinical studies. Research directors must prioritize building strong relationships through:
This cooperative environment not only enhances problem-solving skills but also streamlines experiment execution, leading to improved outcomes. For instance, engagement strategies developed in partnership with patients and advocacy groups have shown a significant increase in retention rates and data quality in studies.
Moreover, aligning with regulators early in the process can mitigate costly amendments and create a more responsive oversight environment. By leveraging the collective knowledge of all stakeholders, research leaders can cultivate a more efficient and effective study environment. This collaborative approach is not just beneficial; it is imperative for navigating the complexities of clinical research today.

Ongoing education is crucial for research leaders aiming to stay abreast of the latest advancements in clinical study management. By engaging in professional development opportunities, attending industry conferences, and participating in specialized training programs, they significantly enhance their knowledge and skills. Research indicates that organizations prioritizing education achieve superior results in their trials; for instance, 80% of studies face delays due to recruitment challenges. This highlights the necessity for well-trained teams to mitigate such setbacks and improve retention rates. Through a commitment to continuous learning, directors can implement innovative strategies and adapt to evolving regulatory landscapes, ensuring their studies remain competitive and compliant with the latest standards.
At bioaccess®, we offer comprehensive research management services that support these educational initiatives. Our expertise includes:
All designed to optimize the research process. With our pre-qualified networks and FDA/EMA/MDR-ready datasets, we help ensure that studies are initiated efficiently, reducing the risk of delays. As industry leaders assert, "AI and digital tools are transforming clinical trial management, enhancing patient recruitment, data analysis, and operational efficiency." This transformation underscores the importance of investing in professional development to cultivate a culture of excellence and achieve successful trial outcomes.

The successful execution of clinical trials relies on a well-structured approach that integrates essential controls across multiple dimensions. Research directors are crucial in navigating the complexities of clinical studies, implementing robust strategies that enhance efficiency, compliance, and participant engagement. By leveraging innovative solutions like bioaccess®, leaders can expedite trial timelines, ensuring that groundbreaking therapies reach the market promptly while adhering to ethical and regulatory standards.
Key insights from the article underscore the significance of:
Continuous education and robust data management practices empower research directors to tackle common challenges in patient recruitment and regulatory navigation. Collectively, these elements contribute to a streamlined clinical trial process, fostering trust and transparency among all stakeholders involved.
In a rapidly evolving landscape, integrating these essential controls is not merely beneficial; it is imperative for the future of clinical research. By committing to best practices and embracing innovative strategies, research leaders can significantly enhance their studies' success rates. The call to action is clear: prioritize these controls to improve clinical trial outcomes and ensure that the benefits of medical advancements reach the patients who need them most.
What is bioaccess® and how does it benefit clinical trials?
bioaccess® is a service that accelerates clinical trials by leveraging the regulatory pace of Latin America, diverse patient demographics in the Balkans, and efficient ethical approval processes in Australia. It enables studies to be completed in just 4-6 weeks, helping research directors expedite their studies and bring innovative medical solutions to market faster.
What services does bioaccess® provide for clinical trials?
bioaccess® offers a comprehensive suite of management services, including feasibility assessments, site selection, compliance evaluations, setup, import permits, project oversight, and reporting.
What is the projected growth of the Latin American research market?
The Latin American research market is projected to grow to USD 7.94 billion by 2034, with a compound annual growth rate (CAGR) of 6.20% from 2024 to 2034.
How is the research studies market in Australia expected to perform?
The research studies market in Australia is expected to reach USD 3,973.7 million by 2033, with a CAGR of 9% from 2025 to 2033.
Why is ethical adherence important in clinical trials?
Ethical adherence is crucial as it safeguards participant rights and well-being. It ensures that studies are conducted with integrity and fosters trust among participants, which enhances recruitment and retention rates.
What are key components of an ethical framework in research studies?
Key components include effective informed consent procedures, timely ethical review board approvals, and continuous oversight of study conduct.
How does bioaccess® support ethical compliance in clinical trials?
bioaccess® provides compliance assessments and project oversight, which help ensure adherence to ethical standards and streamline the research process.
What is the importance of effective study design in clinical research?
Effective study design is critical for the success of clinical research as it involves defining clear objectives, selecting appropriate endpoints, and identifying the right study population.
What are adaptive study designs and why are they beneficial?
Adaptive study designs allow for flexibility and responsiveness to emerging data, enabling modifications based on interim results, such as adjustments in sample sizes, treatment arms, and endpoints. This approach can improve patient outcomes, as demonstrated by the I-SPY 2 Trial.
How can research leaders optimize their clinical trials?
By carefully organizing experiments and integrating adaptive approaches, research leaders can optimize resource distribution and increase the likelihood of achieving meaningful results in clinical research.