

The primary focus of this article is to outline the essential documents necessary for clinical trials that research directors must manage effectively. Meticulous documentation is crucial, including key items such as:
These elements are not just administrative necessities; they are vital for ensuring regulatory compliance and the overall success of research studies.
In the ever-evolving Medtech landscape, understanding the role of these documents becomes increasingly important. Research directors face numerous challenges, and effective management of documentation can significantly mitigate risks associated with clinical trials. By prioritizing these essential documents, research teams can enhance their operational efficiency and maintain the integrity of their studies.
In conclusion, collaboration among research teams is paramount. By recognizing the importance of thorough documentation and taking actionable steps to manage these essential elements, research directors can pave the way for successful clinical trials. The next steps involve assessing current documentation practices and identifying areas for improvement.
In the complex realm of clinical trials, the significance of meticulous documentation is paramount. Research directors grapple with a landscape filled with regulatory requirements and ethical considerations, all while aiming for successful study outcomes. This article explores ten essential documents that are crucial for clinical trials, shedding light on their importance and how they uphold the integrity of research.
What are the consequences when these vital elements are neglected, and how can research directors ensure they are prepared to meet these challenges head-on?
At bioaccess®, we recognize that thorough documentation is crucial for the success of research studies. Our services ensure that all essential documents in clinical trials are meticulously prepared and maintained, allowing research directors to focus on executing their projects effectively. By leveraging our expertise, clients can navigate the complexities of regulatory requirements and streamline their documentation processes. This ultimately enhances the efficiency of their research studies, allowing for more impactful outcomes.
In the ever-evolving Medtech landscape, the challenges of compliance and documentation can be daunting. bioaccess® stands at the forefront, addressing these key issues with precision and care. Our commitment to excellence not only simplifies the documentation journey but also empowers our clients to achieve their research goals with confidence.
Collaboration is vital in clinical research, and we invite you to partner with us. Together, we can tackle the intricacies of regulatory obligations and drive your research forward. Let’s take the next step towards success.

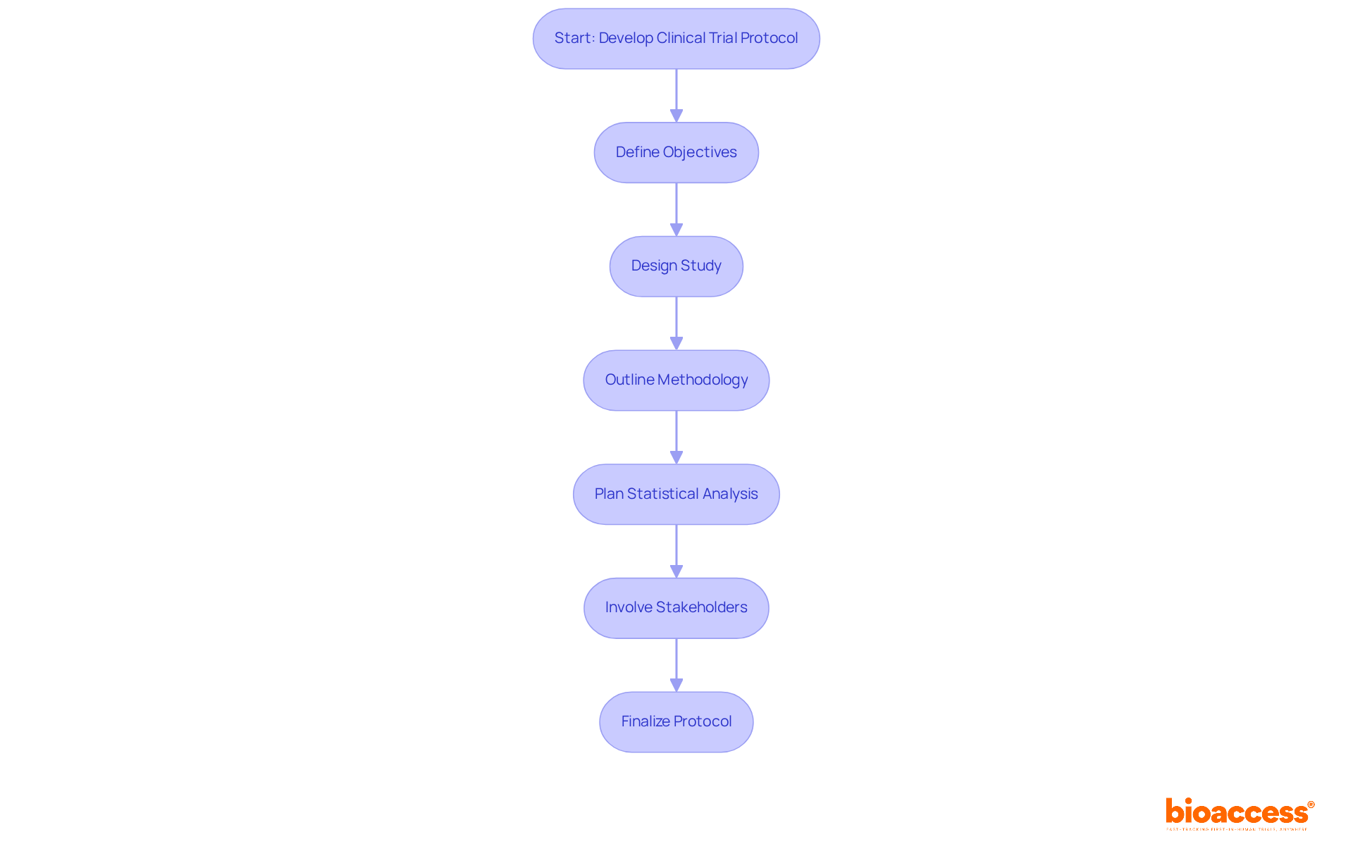
The clinical research protocol stands as the cornerstone of any clinical investigation, meticulously outlining the objectives, design, methodology, and statistical analysis plan. This document serves as a comprehensive blueprint for the research team, directing every aspect of the study from participant recruitment to data analysis. A well-structured protocol is one of the essential documents in clinical trials, not just for regulatory submissions, but also for ensuring the integrity and reliability of the study's outcomes. Research directors must prioritize clarity and comprehensiveness in protocol development, as these elements significantly influence the success of the study.
Typically, creating a research study protocol can take several months, underscoring the importance of thorough planning and stakeholder involvement. High-quality protocols serve as essential documents in clinical trials by providing essential details regarding study methods and conduct, which are often unavailable from journals or study registries. Consequently, dedicating time to develop an effective clinical study protocol, which includes essential documents in clinical trials, is crucial for achieving successful results in biopharma research. Are you ready to elevate your clinical research efforts? The right protocol can make all the difference.

The investigator's brochure serves as one of the essential documents in clinical trials, encapsulating vital information about the investigational product, including its pharmacological properties, potential risks, and benefits. Understanding this information is crucial for investigators, as it not only guides their discussions with participants but also supports ethical decision-making throughout the research process.
In the ever-evolving Medtech landscape, the role of such comprehensive documentation cannot be overstated. It addresses key challenges faced by researchers, ensuring that they are well-equipped to navigate the complexities of clinical trials. By fostering a deep comprehension of the investigational product, investigators can engage more effectively with participants, ultimately enhancing the integrity of the research.
Collaboration among stakeholders is paramount in this context. As we move forward, it is essential to recognize the importance of essential documents in clinical trials for facilitating informed discussions and ethical practices in clinical research. The next steps involve ensuring that all team members are well-versed in the contents of the investigator's brochure, reinforcing our commitment to ethical standards and participant safety.

The informed consent form serves as one of the essential documents in clinical trials, clearly outlining the study's purpose, procedures, risks, and benefits. This ensures that participants can make informed decisions regarding their involvement. Research directors must prioritize clarity and transparency in this document, as it upholds ethical standards and safeguards participant rights. Moreover, this form plays a crucial role in the compliance evaluation procedure, which is integral to the comprehensive research management services offered by bioaccess. By ensuring that the informed consent document, which is one of the essential documents in clinical trials, adheres to regulatory standards, bioaccess actively promotes ethical participation in research studies.

The case report form (CRF) is among the essential documents in clinical trials, meticulously capturing vital information about each participant, such as demographics, medical history, and study-specific data. Research directors must prioritize the design of CRFs to ensure they are user-friendly and comprehensive. The accuracy of data collection is crucial for maintaining the integrity of research and validating its outcomes. Well-structured CRFs not only enhance data quality but also facilitate actionable insights, paving the way for advancements in medical science.
Regular Protocol Implementation Visits (PIVs) further underscore the importance of CRFs by ensuring compliance with study protocols and identifying potential issues early on. This proactive approach safeguards participant rights and maintains public confidence in research. As highlighted by industry specialists, the effectiveness of CRFs as essential documents in clinical trials directly correlates with the reliability of the data gathered, emphasizing their crucial role in the success of research studies. In the evolving Medtech landscape, addressing these challenges through effective CRF design is paramount for driving innovation and improving patient outcomes.

The compliance binder serves as a centralized repository for all essential documents in clinical trials, including the protocol, informed consent forms, and investigator's brochures. Its role is crucial in ensuring adherence to legal requirements, as it is frequently subject to audits and inspections. Research directors must maintain a well-structured and up-to-date compliance binder containing essential documents in clinical trials to facilitate seamless interactions with regulatory authorities.
By effectively managing the compliance binder, research directors can significantly enhance the efficiency of their studies. This is particularly true when leveraging the expedited research outcomes and professional services provided by bioaccess®. The importance of the compliance binder, containing essential documents in clinical trials, cannot be overstated; it is integral to achieving successful results in patient-centered research.
How prepared is your team to meet these compliance challenges?

The monitoring plan is one of the essential documents in clinical trials, outlining the strategies necessary for supervising the study's progress and ensuring strict adherence to both protocol and regulatory standards. It encompasses vital elements such as site visits, data verification, and safety monitoring. To effectively implement this plan, bioaccess offers a suite of comprehensive clinical study management services, including:
Research directors must develop a robust monitoring strategy that leverages these services to swiftly identify and resolve issues, thereby safeguarding participant safety and maintaining data integrity throughout the study. In a landscape where clinical research faces numerous challenges, the collaboration with bioaccess not only enhances operational efficiency but also reinforces the commitment to excellence in research practices.
Ultimately, the importance of essential documents in clinical trials, including a well-structured monitoring plan, cannot be overstated. It is essential for ensuring that studies are conducted ethically and effectively, paving the way for successful outcomes. Research directors are encouraged to take decisive action in crafting their monitoring strategies, utilizing the expertise and resources available through bioaccess.

Safety reporting documents are considered essential documents in clinical trials for tracking and reporting adverse events that arise during clinical studies. They ensure that participant safety remains a top priority and that any potential risks are communicated to oversight bodies promptly. At bioaccess, we provide comprehensive clinical research management services, including:
Establishing clear protocols for safety reporting is vital, as these are essential documents in clinical trials.
Our expertise in setup and project management ensures that essential documents in clinical trials, particularly safety reporting, adhere to legal standards, thereby preserving participant trust and compliance. Research directors must leverage these capabilities to enhance their safety reporting processes. By collaborating with bioaccess, they can navigate the complexities of the Medtech landscape and address key challenges effectively.
In conclusion, prioritizing safety reporting is not just a regulatory requirement; it is essential for fostering trust and integrity in clinical research. We encourage research directors to take action and explore how our services can support their safety reporting needs.

The final research report is a pivotal document that encapsulates the trial's findings, including data analysis, conclusions, and actionable recommendations. Its significance goes beyond mere documentation; it encompasses essential documents in clinical trials for compliance review and future research endeavors. This report not only showcases the research findings but also supports the preparation of essential documents in clinical trials that are crucial for product approval.
For research directors, crafting a final study report that is clear, comprehensive, and well-structured is imperative. Such diligence facilitates effective regulatory interactions and enhances the likelihood of successful approvals, ultimately advancing the development of innovative therapies.

Audit trail documentation is one of the essential documents in clinical trials for ensuring transparency and accountability. It acts as a comprehensive record of all modifications made to study data and documents, enabling the identification and resolution of discrepancies. Research directors must prioritize maintaining a clear audit trail to meet compliance standards and facilitate audits and inspections.
To maintain an effective audit trail, organizations should implement several successful strategies:
By adopting these practices, research directors can enhance the integrity of clinical trials, which includes maintaining essential documents in clinical trials to foster trust and accountability in the research process.

The significance of essential documents in clinical trials is paramount, as they form the backbone of effective research management and regulatory compliance. Each document plays a critical role, from the clinical trial protocol that outlines the study's framework to the final study report that encapsulates findings and supports future research endeavors. By prioritizing thorough documentation and leveraging expert services, research directors can navigate the complexities of clinical trials with greater confidence and efficiency.
Key documents such as the investigator's brochure, informed consent forms, case report forms, and safety reporting documents are vital in ensuring ethical participation, data integrity, and participant safety. Furthermore, the importance of regulatory binders and monitoring plans in maintaining compliance and facilitating audits cannot be overstated. Each of these components contributes to a structured approach that enhances the overall quality and impact of clinical research.
Ultimately, the call to action for research directors is clear: embracing meticulous documentation practices is essential for fostering trust, accountability, and successful outcomes in clinical trials. Engaging with specialized services like those offered by bioaccess® can streamline the documentation process and empower research teams to focus on their core objectives. By doing so, the path to innovative therapies and improved patient outcomes becomes not only achievable but also sustainable in the ever-evolving Medtech landscape.
What services does bioaccess® provide for clinical trials?
bioaccess® offers essential documentation services that ensure meticulous preparation and maintenance of all necessary documents in clinical trials, allowing research directors to focus on executing their projects effectively.
How does bioaccess® help with regulatory requirements in clinical trials?
bioaccess® leverages its expertise to help clients navigate the complexities of regulatory requirements, streamlining their documentation processes and enhancing the efficiency of their research studies.
Why is the clinical research protocol important?
The clinical research protocol is crucial as it outlines the objectives, design, methodology, and statistical analysis plan of the study, serving as a comprehensive blueprint for directing all aspects of the research.
How long does it typically take to create a research study protocol?
Creating a research study protocol can take several months, highlighting the importance of thorough planning and stakeholder involvement.
What information is included in the investigator's brochure?
The investigator's brochure contains vital information about the investigational product, including its pharmacological properties, potential risks, and benefits, which is essential for guiding discussions with trial participants.
How does the investigator's brochure support ethical decision-making in clinical trials?
By providing comprehensive information about the investigational product, the investigator's brochure helps researchers engage effectively with participants and supports ethical decision-making throughout the research process.
What role does collaboration play in clinical research documentation?
Collaboration among stakeholders is vital for ensuring that all team members are well-versed in essential documents, such as the investigator's brochure, which reinforces ethical standards and participant safety in clinical research.