

Navigating the complex landscape of clinical trials in Australia poses distinct challenges and opportunities for biopharma companies. The Australia Clinical Trials Handbook is an essential resource that provides critical insights, significantly enhancing the efficiency and success of research studies. With the regulatory landscape continuously evolving, organizations must ask: how can they stay ahead of the curve while ensuring compliance and upholding ethical standards? This article explores ten vital insights from the handbook, equipping biopharma innovators with the knowledge necessary to accelerate their clinical trials and achieve their research objectives in a competitive environment.
Bioaccess® expertly navigates the regulatory landscape in Australia, as detailed in the Australia clinical trials handbook for biopharma companies, empowering pharmaceutical innovators to expedite their research studies. With an impressive average ethical approval timeline of just 4-6 weeks, bioaccess® outpaces traditional markets, enabling companies to accelerate product development and secure a competitive edge. This rapid turnaround is crucial, as over two-thirds of medications recently authorized by the FDA included Australian trial data, underscoring the importance of regulatory speed in research trials. Industry leaders recognize that swift ethical approvals can be transformative, enhancing their ability to respond to market demands.
By leveraging local expertise and streamlined processes outlined in the Australia clinical trials handbook for biopharma companies, bioaccess® not only facilitates quicker approvals but also ensures high-quality data collection, ultimately aiding biopharma companies in achieving their research objectives effectively. The strategic advantages offered by bioaccess® position it as a vital partner for innovators striving to thrive in the dynamic realm outlined in the Australia clinical trials handbook for biopharma companies. As the landscape evolves, collaboration with bioaccess® becomes essential for those looking to navigate the complexities of clinical research successfully.

The Therapeutic Goods Administration (TGA) is pivotal in overseeing research studies in Australia, ensuring that all investigations meet stringent safety and efficacy standards. As the primary authority supervising the approval process for clinical research applications, the TGA provides essential guidance on compliance with Australian laws and regulations. For pharmaceutical companies, understanding the TGA's requirements as outlined in the Australia clinical trials handbook for biopharma companies is crucial for navigating the regulatory landscape and achieving successful trial outcomes, including regulatory approval and patient recruitment.
In 2025, the TGA plans to implement significant changes to its approval processes, emphasizing speed, transparency, and compliance. Notably, the introduction of rolling submissions for priority medicines will enable companies to submit data as it becomes available, facilitating faster market access for innovative therapies. This new pathway is especially advantageous for treatments targeting rare diseases, which often encounter substantial unmet needs.
Statistics reveal that the median approval time for new chemical entities, new biological entities, and biosimilars was recorded at 196 days, showing a slight improvement from previous years. This efficiency highlights the TGA's commitment to timely approvals while ensuring high standards for submission quality and scientific evidence.
Various biopharma companies have successfully navigated TGA requirements, as highlighted in the Australia clinical trials handbook for biopharma companies, demonstrating their adeptness in adapting to the evolving regulatory environment. By prioritizing adherence and leveraging the TGA's resources, these companies have optimized their research processes, ultimately accelerating their journey to market. bioaccess® stands out in this landscape, offering specialized services that connect innovative Medtech, Biopharma, and Radiopharma startups with leading research facilities, enabling them to initiate their studies 40% faster and achieve successful exits.

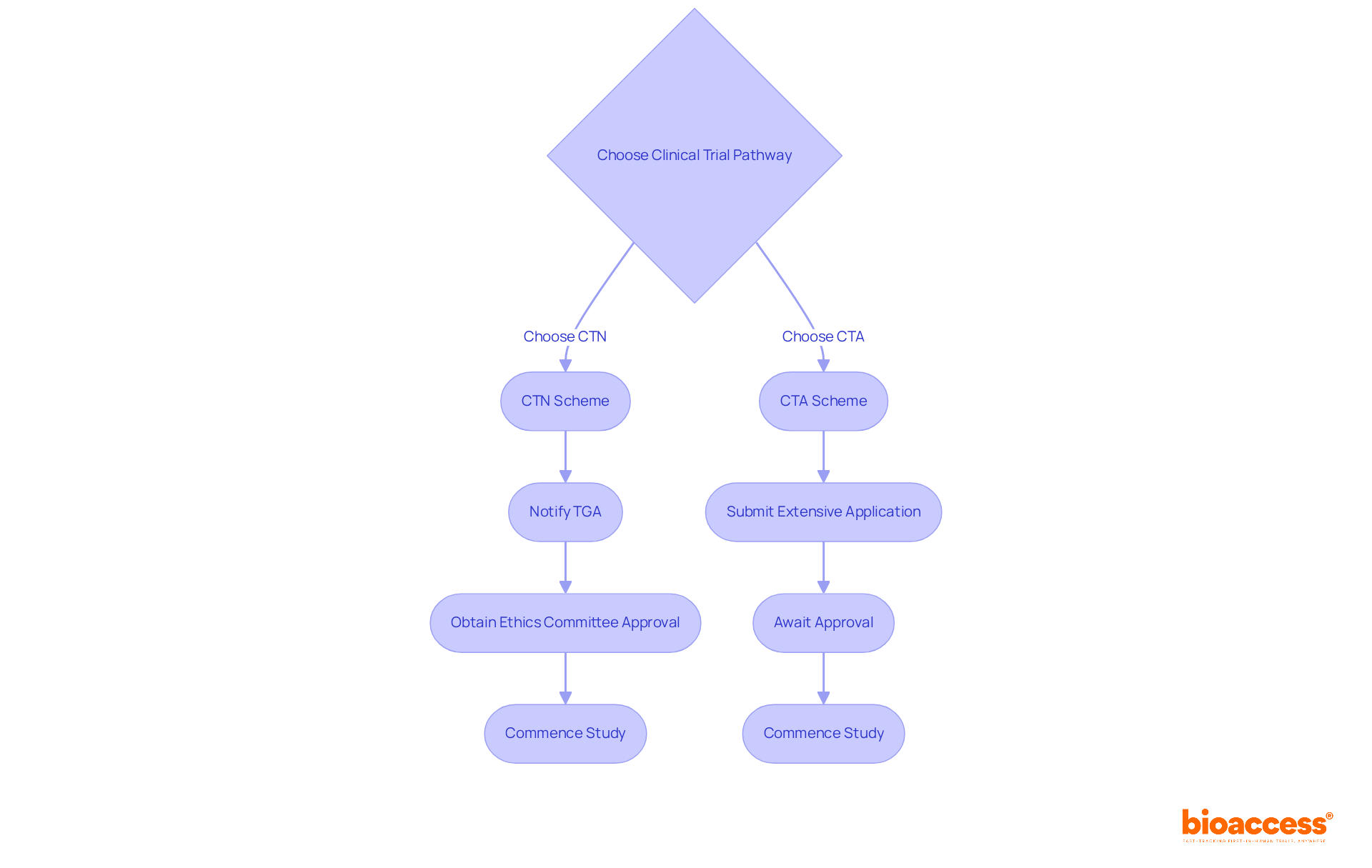
In Australia, biopharma companies must consult the Australia clinical trials handbook for biopharma companies when facing the crucial decision of choosing between the Clinical Study Notification (CTN) scheme and the Clinical Study Approval (CTA) scheme for conducting clinical studies. The CTN scheme allows sponsors to notify the Therapeutic Goods Administration (TGA) of their intent to conduct a study, contingent upon ethics committee approval. Conversely, the CTA scheme requires a more extensive application process, which can significantly extend timelines.
Selecting the appropriate pathway is essential, as it directly impacts initiation timelines and regulatory compliance. The CTN scheme has proven particularly successful, with over 3,500 new studies registered under it, compared to just eight evaluated under the CTA scheme between July 2013 and July 2018. This stark contrast highlights the CTN's appeal due to its efficient approach, enabling quicker enrollment and commencement of studies.
Industry leaders underscore the significance of choosing the right pathway. Cameron Stewart emphasizes that clear roles and responsibilities in HREC review are vital for ensuring accountability in decision-making. Furthermore, pharmaceutical firms like Walgreens have effectively utilized the CTN pathway to enhance their research activities, demonstrating its efficacy in delivering prompt research results. Understanding these pathways is crucial for biopharma innovators navigating the complexities of research studies as detailed in the Australia clinical trials handbook for biopharma companies.

Human Research Ethics Committees (HRECs) play a pivotal role in the medical study process, tasked with evaluating research proposals to ensure compliance with ethical standards. They meticulously assess the potential risks and advantages of studies, prioritizing participant safety and informed consent. In Australia, their endorsement is not just beneficial; it is a requirement for conducting research studies according to the Australia clinical trials handbook for biopharma companies. This makes early engagement with HRECs essential for pharmaceutical companies planning their research initiatives, as highlighted in the Australia clinical trials handbook for biopharma companies.
Understanding the significance of HRECs is crucial for navigating the complexities of clinical research. As the Medtech landscape evolves, the role of HRECs becomes even more pronounced in addressing key challenges. Their expertise not only safeguards participants but also enhances the credibility of research outcomes. By collaborating with HRECs, companies can streamline their processes and ensure ethical compliance from the outset.
In conclusion, the importance of collaboration with HRECs cannot be overstated. Engaging with these committees early in the planning process is a strategic move that can significantly impact the success of research studies. Companies must recognize the value of this partnership and take proactive steps to integrate HRECs into their research strategies.

Safety reporting stands as a pivotal component of clinical study management, focusing on the timely and accurate documentation of adverse events and safety information. By 2025, biopharma companies must comply with updated guidelines that require the submission of results within nine months of the primary completion date, a reduction from twelve months. This shift highlights the urgency of timely reporting, essential for participant safety and regulatory compliance. Efficient safety reporting not only safeguards participants but also bolsters the credibility of study results, fostering trust among stakeholders.
Biopharma leaders underscore the necessity of adhering to safety reporting guidelines. A recent announcement from a prominent industry figure stated, 'timely and precise safety reporting is critically important in research,' reflecting a collective commitment to participant welfare and regulatory adherence. Companies that adeptly manage adverse events exemplify best practices in safety reporting, ensuring that all serious adverse events (SAEs) are communicated effectively to investigators and regulators.
As the biologics market continues to grow, with a projected compound annual growth rate of 15% until 2027, the demand for robust safety reporting mechanisms becomes increasingly vital. Organizations must not only comply with existing regulations but also adapt to evolving standards to maintain their credibility and operational integrity in research studies. By prioritizing effective safety reporting, biopharma organizations can enhance their study management processes and contribute to the overall advancement of medical research.

In clinical research, documentation necessities are paramount, demanding meticulous records of all study-related activities. This includes maintaining precise and comprehensive records of participant consent, safety reports, and study protocols. At bioaccess, we recognize that adhering to documentation standards is not just a requirement; it’s essential for ensuring compliance with regulatory authorities and facilitating audits and inspections.
Our extensive research study management services are designed to address the complexities of the Medtech landscape. We offer:
By safeguarding the integrity of the examination through thorough documentation, we help ensure successful outcomes.
Collaboration is key in navigating the challenges of clinical research. As we move forward, consider how our expertise can support your needs and enhance your research initiatives.

Participant rights and informed consent stand as fundamental ethical principles in research studies. Researchers must ensure that participants are thoroughly informed about the study's purpose, procedures, risks, and benefits before obtaining their consent. This process not only safeguards participants but also fosters trust and transparency in the research process, which is vital for the success of any medical study.
In the evolving Medtech landscape, bioaccess plays a crucial role in addressing key challenges related to ethical compliance. By providing extensive research study management services - such as feasibility assessments, compliance evaluations, and study setup - bioaccess ensures that all necessary protocols are meticulously followed. This commitment reinforces the integrity of the informed consent process, ultimately enhancing the quality of clinical research.
To uphold these ethical principles, collaboration among stakeholders is essential. By partnering with organizations like bioaccess, researchers can navigate the complexities of informed consent with confidence, ensuring that participant rights are prioritized. The next steps involve engaging with bioaccess to explore tailored solutions that meet the unique needs of your research initiatives.

Risk and quality management stand as essential pillars of clinical study oversight, emphasizing the identification, assessment, and mitigation of potential risks that could jeopardize outcomes. Implementing robust quality management systems (QMS) is vital for ensuring compliance with regulatory standards and adherence to best practices, ultimately protecting participant safety and preserving the integrity of the data collected. Proactive risk management strategies not only enhance the likelihood of successful study completion but also foster a culture of continuous improvement within pharmaceutical organizations.
As we look ahead to 2025, the emphasis on risk management in pharmaceutical studies has intensified, with industry leaders advocating for comprehensive strategies to navigate uncertainties. For instance, Jerome Powell underscores that aligning business strategy with risk appetite can significantly reduce exposure to unexpected losses, highlighting the necessity for organizations to weave risk management into their core operations. Furthermore, the shift towards sophisticated QMS solutions is revolutionizing the landscape of clinical studies, enabling companies to optimize processes and bolster study integrity.
The success stories of biotechnology firms that have effectively implemented quality management systems illustrate the tangible benefits of these practices. By leveraging technology and analytical insights, these organizations can proactively address potential challenges, ensuring that tests are conducted efficiently and ethically. As the biopharma sector continues to evolve, the importance of proactive risk management and quality assurance will remain pivotal in driving successful trial outcomes.

Management of information and documentation in studies is crucial for the organized gathering, storage, and examination of research information, guaranteeing both precision and dependability. In 2025, preserving information integrity is more essential than ever, especially as 91% of clinical trial locations are anticipated to use at least one type of new technology, including electronic information capture systems. These systems not only simplify information collection but also improve adherence to regulatory requirements.
Effective information management practices include:
For instance, biopharma companies are increasingly adopting electronic Investigator Site Files (eISFs), with 89% of sites expected to have them by the end of 2022. This shift enhances better information integrity by allowing real-time access to essential details and reducing the risk of mistakes linked to manual entry.
Moreover, industry experts emphasize the importance of integrating technology that aligns with site workflows. As one specialist noted, 'Sites deserve well-integrated platforms designed with their needs in mind.' This method not only boosts information precision but also enhances the overall efficiency of medical studies.
Instances of biopharma firms guaranteeing information integrity include those that have established strong electronic information capture systems, which have proven to considerably decrease the time allocated to management tasks. Indeed, removing a single 20-minute task per visit across various experiments can conserve thousands of hours of effort, enabling research associates to concentrate on more essential elements of patient care.
As the environment of medical studies develops, the focus on information integrity remains crucial. With 42% of sponsors viewing technology acceptance as essential when choosing locations for studies, the incorporation of advanced data management solutions is not only advantageous but vital for successful study results.

Understanding the regulatory environment for biopharma clinical studies in Australia is complex, as highlighted in the Australia clinical trials handbook for biopharma companies, which requires a thorough comprehension of various regulations and guidelines. Biopharma companies must adeptly navigate the requirements established by the TGA, HRECs, and other regulatory bodies, as detailed in the Australia clinical trials handbook for biopharma companies, to ensure compliance throughout the study process. Staying informed about regulatory changes and best practices, as recommended in the Australia clinical trials handbook for biopharma companies, is essential for minimizing risks and facilitating successful trial outcomes.
In this landscape, the ability to adapt to evolving regulations, as highlighted in the Australia clinical trials handbook for biopharma companies, can significantly impact the success of clinical trials. Companies that prioritize compliance and actively engage with regulatory updates can benefit from the Australia clinical trials handbook for biopharma companies to position themselves to overcome challenges effectively. Are you prepared to meet these demands and ensure your trials run smoothly?
Ultimately, collaboration and proactive engagement with regulatory bodies can lead to more favorable outcomes. By fostering strong relationships and maintaining open lines of communication, biopharma companies can navigate the intricacies of the regulatory environment with confidence.

The insights from the Australia Clinical Trials Handbook for biopharma companies unveil a landscape brimming with opportunities for innovation and efficiency. By grasping the intricacies of regulatory frameworks, ethical compliance, and safety reporting, biopharma companies can significantly enhance their clinical trial processes. The strategies outlined not only facilitate quicker approvals but also ensure high-quality data collection, which is essential for successful product development and market entry.
Key arguments discussed throughout the article underscore the pivotal roles of the:
The TGA's commitment to expediting the approval process, coupled with the advantages of the Clinical Study Notification (CTN) scheme, empowers companies to initiate studies with greater speed. Moreover, the emphasis on participant rights and informed consent highlights the ethical foundations necessary for successful trials, while robust safety and data management practices ensure compliance and integrity.
As the biopharma sector evolves, the importance of leveraging these insights cannot be overstated. Companies are encouraged to engage proactively with regulatory bodies and ethical committees to navigate the complexities of clinical research with confidence. By adopting the best practices outlined in the Australia Clinical Trials Handbook, biopharma innovators can streamline their processes and contribute to the advancement of medical research, ultimately leading to improved health outcomes for patients.
What is bioaccess® and how does it benefit biopharma companies in Australia?
Bioaccess® helps biopharma companies navigate the regulatory landscape in Australia, allowing them to expedite their clinical trials with an average ethical approval timeline of just 4-6 weeks. This rapid turnaround helps companies accelerate product development and gain a competitive edge.
What role does the Therapeutic Goods Administration (TGA) play in clinical trials in Australia?
The TGA oversees research studies in Australia, ensuring that they meet safety and efficacy standards. It is the primary authority for approving clinical research applications and provides guidance on compliance with Australian laws and regulations.
What significant changes are planned by the TGA for its approval processes in 2025?
In 2025, the TGA plans to implement changes that emphasize speed, transparency, and compliance, including the introduction of rolling submissions for priority medicines, which will allow companies to submit data as it becomes available for faster market access.
What are the Clinical Study Notification (CTN) and Clinical Study Approval (CTA) schemes?
The CTN scheme allows sponsors to notify the TGA of their intent to conduct a study after obtaining ethics committee approval, while the CTA scheme requires a more extensive application process, potentially extending timelines for approval.
Why is the CTN scheme more popular among biopharma companies?
The CTN scheme has proven successful due to its efficiency, with over 3,500 new studies registered under it compared to just eight evaluated under the CTA scheme between July 2013 and July 2018, enabling quicker enrollment and commencement of studies.
How can biopharma companies optimize their research processes when navigating the TGA requirements?
By prioritizing adherence to the TGA's guidelines and leveraging its resources, biopharma companies can optimize their research processes and accelerate their journey to market, as demonstrated by successful firms highlighted in the Australia clinical trials handbook for biopharma companies.