

This article delves into the critical insights and strategies that directors must consider for successful pivotal clinical trials. It underscores the significance of regulatory speed, effective patient recruitment, and robust protocol design. Understanding these factors is not just beneficial; it is essential for accelerating the trial process and achieving regulatory approval. Recent studies have shown a marked increase in enrollment rates and successful outcomes, highlighting the impact of these strategies.
In the ever-evolving Medtech landscape, the role of bioaccess becomes increasingly vital in addressing key challenges. By leveraging these insights, directors can navigate the complexities of clinical trials more effectively. The collaboration between various stakeholders is crucial, as it fosters an environment conducive to innovation and efficiency.
In conclusion, the importance of collaboration cannot be overstated. As directors, taking actionable steps based on these insights will not only enhance trial outcomes but also pave the way for future advancements in clinical research. The time to act is now—embrace these strategies and lead the charge towards more successful clinical trials.
Pivotal clinical trials are at the forefront of medical innovation, acting as the crucial bridge between groundbreaking research and regulatory approval. With the demand for swift and effective therapeutic solutions on the rise, understanding the intricacies of these trials is essential for directors navigating the complex landscape of clinical research. However, challenges such as participant recruitment and regulatory compliance can complicate this process.
How can leaders ensure their studies not only meet but exceed expectations? This article explores ten essential insights designed to empower directors to enhance their pivotal clinical trials, ultimately contributing to the advancement of healthcare and the introduction of life-saving therapies.
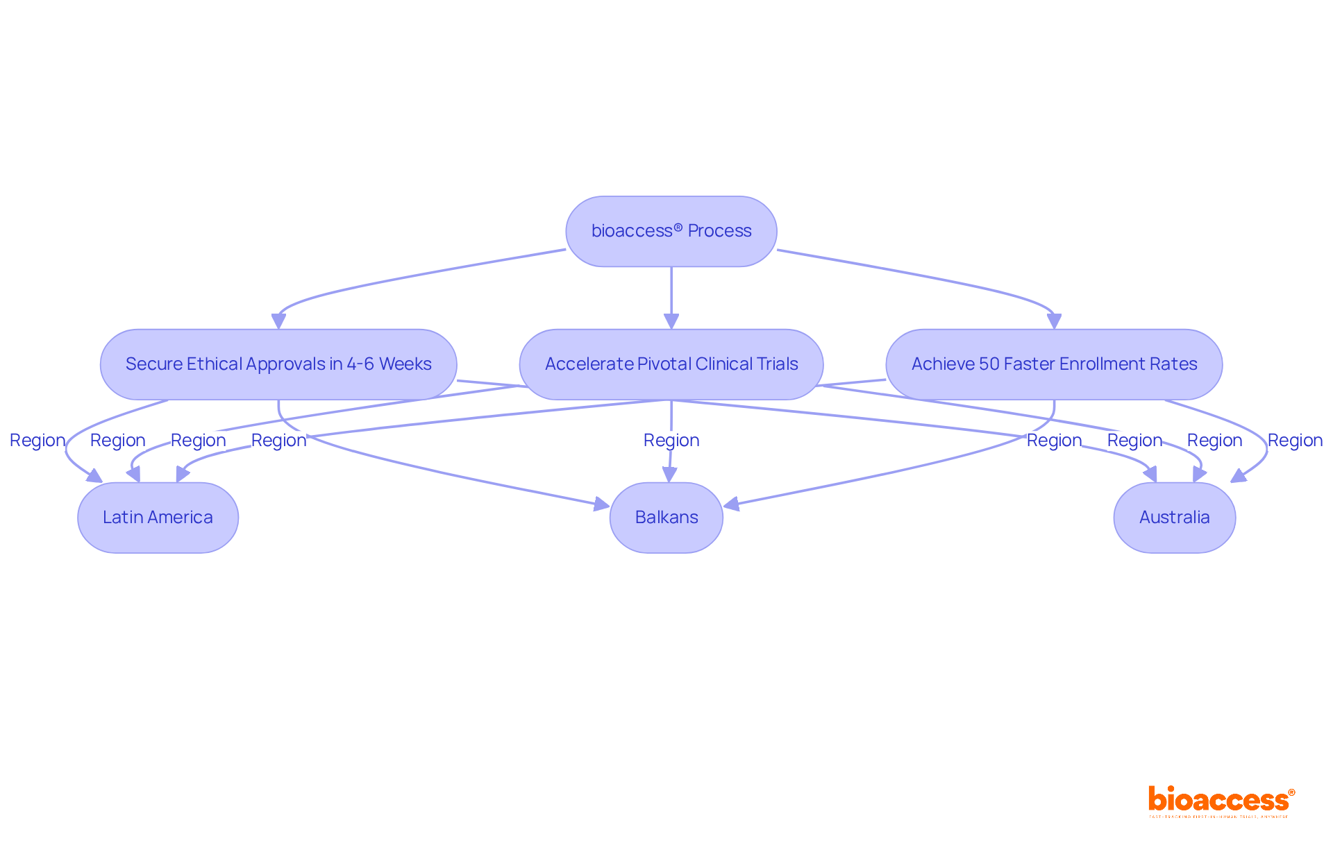
bioaccess® harnesses the regulatory speed of Latin America, the diverse patient demographics of the Balkans, and the streamlined pathways in Australia to secure ethical approvals in just 4-6 weeks. This global-first agility empowers Medtech, Biopharma, and Radiopharma innovators to significantly accelerate their pivotal clinical trial studies, achieving enrollment rates that are 50% faster than those in conventional markets. In 2022, approximately 4,300 medical studies commenced, underscoring the growing demand for effective procedures. As the average research duration extends, the ability to expedite approvals and recruitment becomes essential for directors eager to swiftly introduce innovative products to market.
The success of recent studies, particularly those conducted in Colombia and Argentina, highlights the advantages of regulatory speed. This capability allows for prompt access to essential therapies, ultimately enhancing overall study success rates. As we look toward 2025, maintaining this flexibility will be vital for navigating the complexities of research and addressing the urgent needs of individuals. Collaboration among stakeholders will be key to leveraging these advantages and ensuring that innovative solutions reach those who need them most.

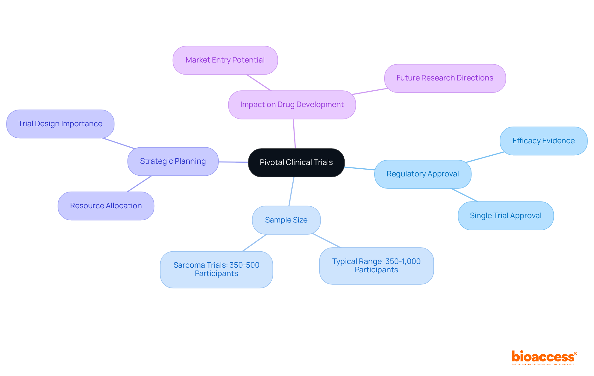
Crucial clinical studies are foundational to the regulatory approval process for new therapies and devices, providing essential evidence of efficacy and safety. Typically classified as phase III studies, these investigations engage larger patient populations, often ranging from 350 to over 1,000 participants, depending on the condition under examination. This robust sample size is vital for generating statistically significant data that supports claims made to regulatory bodies.
For research leaders, understanding the critical importance of these studies is essential for effective strategic planning and resource allocation. They not only shape the trajectory of product development but also determine the potential for market entry. Recent discussions have underscored that the FDA may authorize a medication based on the results of a single pivotal clinical trial, highlighting the necessity of meticulous design and implementation.
Moreover, these studies are indispensable in demonstrating the safety and effectiveness of treatments, which is crucial for securing regulatory approval. The insights gained from these investigations not only guide the approval process but also influence future research directions and therapeutic strategies. As the landscape of medical research evolves, the significance of these studies remains paramount, positioning them as a central focus for leaders striving to navigate the complexities of drug development effectively.

Crucial medical studies often encounter significant obstacles, such as participant recruitment challenges, regulatory adherence issues, and data handling complexities. These hurdles can lead to considerable delays and increased costs, underscoring the necessity for directors to implement effective strategies for seamless execution. For example, regulatory compliance issues can result in average delays of several months, adversely affecting timelines and budgets. Alarmingly, around 80% of research studies experience postponements or shutdowns due to recruitment difficulties, with 37% of sites under-enrolling participants and 11% failing to enroll any individuals at all.
To tackle these challenges, innovative recruitment strategies are essential. Successful methods include:
Insights from research leaders highlight the importance of tailored recruitment strategies and the need for a robust plan that considers participants' availability. By proactively addressing these issues, directors can enhance patient involvement and streamline the process.
Collaborating with bioaccess® can significantly improve this process, as the company specializes in expedited research study services, ensuring quicker study initiation and regulatory approval. This comprehensive approach not only addresses recruitment challenges but also guarantees regulatory compliance and efficient data management. Ultimately, this leads to more effective clinical research outcomes in regions such as Latin America, Eastern Europe, and Australia.

Successful pivotal clinical trials rely on meticulously crafted protocols that outline the study's objectives, methodology, and statistical analysis plans. A crucial aspect of these protocols is the definition of endpoints, which serve as measurable outcomes determining the study's success. Effective endpoint definitions can significantly influence regulatory approval; studies reveal that well-defined primary and secondary endpoints enhance clarity and compliance with regulatory standards.
Statistics show that studies with clearly defined endpoints are more likely to achieve positive results, as they provide a structured framework for assessing treatment efficacy. Alarmingly, almost 30% of research studies are halted due to recruitment issues, often stemming from unclear or excessively strict eligibility standards. By establishing clear endpoints, directors can streamline recruitment efforts and boost participant engagement. bioaccess® has demonstrated its commitment to addressing these challenges by introducing innovative solutions that expedite clinical studies for Medtech and Biopharma startups in Latin America, resulting in over a 50% decrease in recruitment time and 95% retention rates.
Best practices for successful pivotal clinical trial design in 2025 underscore the importance of selecting suitable control groups and ensuring alignment with regulatory standards. Involving stakeholders early in the design process can mitigate potential challenges, facilitating smoother testing operations. The partnership between bioaccess™ and Caribbean Health Group to position Barranquilla as a premier location for medical studies, supported by Colombia's Minister of Health, exemplifies how strategic alliances can enhance the research environment.
Experts in the field emphasize the necessity of clear endpoint definitions. As one noted, "The clarity of endpoints not only guides the study's direction but also enhances the credibility of the results." This sentiment resonates throughout the industry, underscoring that robust endpoint definitions are integral to achieving regulatory approval and advancing medical innovations.

The duration of crucial clinical studies can vary significantly, typically ranging from a few months to several years. This timeline is influenced by several factors, including the complexity of the study, participant recruitment rates, and regulatory requirements. For instance, oncology studies often require longer enrollment periods, averaging 2-3 years, due to the extensive patient follow-up needed and the challenges in attracting suitable candidates. In contrast, Phase 1 studies generally have shorter durations, reflecting their focus on initial safety evaluations.
Statistics reveal that only 25.3% of Phase 1 studies progress to approval, while this figure rises to 46.7% for Phase 3 studies. This indicates a notable increase in complexity and duration as evaluations advance through the phases. Additionally, the therapeutic field plays a crucial role; oncology studies tend to have longer durations compared to other therapeutic areas, which can significantly impact overall development timelines.
Medical research directors must be cognizant of these dynamics when strategizing their development plans. As industry specialists emphasize, "The main objective of a study must be pertinent for the individual, clinically significant, and measured objectively without bias." This underscores the importance of meticulous study design in managing timelines effectively. By understanding these factors, organizations can enhance their competitiveness in the rapidly evolving landscape of clinical research.

To enhance participant recruitment in crucial studies, directors must prioritize digital platforms for outreach. By leveraging social media, targeted advertisements, and community engagement initiatives, they can significantly broaden their reach to potential participants. Collaborating with advocacy organizations and local healthcare providers not only improves the identification of qualified candidates but also builds trust, ultimately boosting participation rates.
Moreover, offering incentives—such as financial compensation or travel reimbursements—can effectively motivate individuals to enroll. Transparent communication regarding the project's advantages and procedures is essential; straightforward materials and translated documents enhance comprehension and involvement. Research indicates that successful patient involvement strategies, including regular updates and tailored communication, can lead to an impressive 95% retention rate in research studies.
By implementing these strategies, directors can improve enrollment rates, accelerating completion and fostering medical innovations. The importance of collaboration and clear communication cannot be overstated; these elements are vital for overcoming challenges in clinical research.

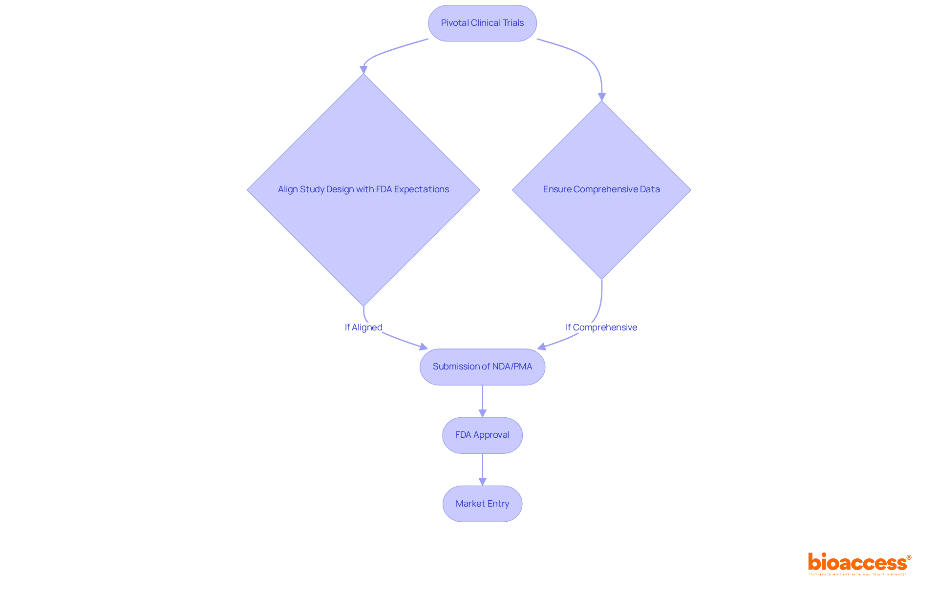
Pivotal clinical trial studies serve as a critical juncture before submitting a New Drug Application (NDA) or Premarket Approval (PMA) to the FDA. These studies yield essential information that must meet the FDA's stringent safety and efficacy standards. To facilitate a smoother approval process, directors must ensure their study designs and endpoints are meticulously aligned with FDA expectations. For instance, the average duration from the completion of essential studies to FDA submission can vary significantly, making it crucial to understand this timeline for effective strategic planning.
In 2025, the FDA continues to emphasize the importance of robust research findings. Experts note that successful NDA submissions often hinge on the quality of results from a pivotal clinical trial. Regulatory authorities underscore the necessity for comprehensive data, as it not only bolsters the NDA but also instills confidence in stakeholders regarding the product's safety and effectiveness. By prioritizing these elements in study design, companies can enhance their prospects for a successful FDA review and subsequent market entry.

Selecting the right locations for critical clinical studies is essential and requires a thorough evaluation of several key factors, such as site experience, participant demographics, and regulatory compliance capabilities. Directors must prioritize sites with a proven track record of conducting similar studies, as this experience significantly impacts outcomes. Research shows that sites equipped with adequate infrastructure can boost patient enrollment rates by 41%. This statistic highlights the necessity of choosing locations that not only have access to the target patient population but also possess the requisite expertise.
Effective site selection strategies often involve leveraging data from previous studies to identify high-performing locations. This approach ensures that recruitment efforts are optimized and quality data collection is achieved. By focusing on these criteria, research directors in healthcare can enhance the likelihood of study success, ultimately contributing to the advancement of medical innovations. As the Medtech landscape evolves, collaboration and strategic site selection will be pivotal in addressing the challenges faced in a pivotal clinical trial.

Maintaining information integrity in crucial clinical studies hinges on establishing robust information management protocols. These protocols encompass:
All vital for safeguarding the accuracy and reliability of trial information. Experts emphasize that fostering a culture of openness and responsibility within research teams is essential to mitigate risks associated with manipulation or loss of information. As Lauren Houston observes, "In clinical research, inadequate quality of information is one of the significant issues, impacting integrity and the generalizability of the research outcomes." This commitment to information accuracy not only enhances the reliability of experimental outcomes but also facilitates successful regulatory submissions.
Moreover, the impact of stringent data management protocols on study outcomes cannot be overstated; they are crucial for ensuring that results are both valid and actionable. This ultimately contributes to the advancement of medical knowledge and improves care for individuals. By prioritizing these protocols, research teams can navigate the complexities of clinical trials with confidence, ensuring that their findings are trustworthy and beneficial to the broader medical community.

Crucial clinical studies play a vital role in enhancing medical understanding and significantly improving healthcare outcomes. They provide the essential evidence needed for the endorsement of innovative treatments and medical devices, thereby elevating the standard of care available to patients. For instance, pivotal clinical trials have led to groundbreaking advancements in oncology, where targeted therapies have shown remarkable effectiveness in shrinking tumors and boosting survival rates. Although the average time for new therapies to reach the market after trials can take several years, the profound benefits they offer to patient care are undeniable.
Healthcare leaders recognize the indispensable role of clinical studies in shaping the future of medicine. They advocate for a strong commitment to these trials, emphasizing that successful outcomes not only validate new therapies but also foster trust in the healthcare system. Directors should champion the transformative potential of these studies within their organizations, ensuring that adequate resources are allocated to support these critical research initiatives. This approach bridges the gap between scientific discovery and practical healthcare applications, ultimately leading to better patient outcomes and enhanced public health.
At bioaccess®, with over 20 years of experience in Medtech, we specialize in comprehensive trial management services, including:
Our expertise in these areas accelerates the research process while contributing to local economic growth through job creation and healthcare improvements. Notably, Dr. Jorge Hernando Ulloa's recent presentation of one-year data from the VenoValve® first-in-human study at the Charing Cross International Symposium highlights the advancements in vascular medicine that can be achieved through a pivotal clinical trial. Collaborations with organizations like the Caribbean Health Group further position Barranquilla as a premier destination for clinical trials in Latin America, enhancing our ability to deliver impactful research outcomes.

Pivotal clinical trials are at the forefront of medical innovation, serving as essential gateways to regulatory approval and market entry for new therapies and devices. Their significance is immense, providing the critical evidence needed to demonstrate the safety and efficacy of treatments, ultimately shaping the future of healthcare.
Throughout this article, we’ve explored key insights, including the importance of strategic protocol design, effective patient recruitment strategies, and the selection of appropriate trial sites. The challenges faced in these trials—such as regulatory compliance and data integrity—highlight the complexities involved in executing successful studies. Moreover, the role of organizations like bioaccess® in expediting the clinical trial process underscores the value of collaboration in overcoming these obstacles.
As the landscape of clinical research continues to evolve, the commitment to conducting robust pivotal trials will be paramount. Stakeholders in the healthcare sector must prioritize these studies, ensuring they allocate the necessary resources and adopt best practices to facilitate successful outcomes. By doing so, they can contribute to groundbreaking advancements in medicine that enhance patient care and improve public health on a global scale.
What is bioaccess® and how does it benefit clinical trials?
bioaccess® is a service that leverages the regulatory speed of Latin America, diverse patient demographics in the Balkans, and streamlined pathways in Australia to secure ethical approvals for clinical trials in just 4-6 weeks. This agility enables Medtech, Biopharma, and Radiopharma innovators to accelerate pivotal clinical trials, achieving enrollment rates that are 50% faster than conventional markets.
Why are pivotal clinical trials important in research?
Pivotal clinical trials, typically classified as phase III studies, are essential for the regulatory approval process of new therapies and devices. They provide crucial evidence of efficacy and safety through larger patient populations, which is vital for generating statistically significant data to support claims made to regulatory bodies.
What are some common challenges faced in pivotal clinical trials?
Common challenges include participant recruitment difficulties, regulatory compliance issues, and data handling complexities. These obstacles can lead to significant delays and increased costs, with around 80% of studies experiencing postponements or shutdowns due to recruitment issues.
What innovative strategies can help overcome recruitment challenges in clinical trials?
Successful recruitment strategies include leveraging social media, engaging with communities, and conducting in-person recruitment, which has shown a 100% completion rate among screened participants in certain studies. Tailored recruitment plans that consider participants' availability are also crucial.
How does collaboration with bioaccess® improve the clinical trial process?
Collaborating with bioaccess® enhances the clinical trial process by ensuring quicker study initiation and regulatory approval, addressing recruitment challenges, and guaranteeing regulatory compliance and efficient data management, ultimately leading to more effective clinical research outcomes.