

The trial master file (TMF) is a crucial component in clinical research, acting as the backbone for documentation and compliance throughout the study lifecycle. By exploring the intricacies of TMF management, stakeholders can discover opportunities for improved efficiency, regulatory adherence, and ultimately, successful clinical outcomes. As the landscape shifts with emerging technologies and evolving regulatory demands, organizations are confronted with a vital question: how can they adeptly navigate the complexities of TMF management to achieve both compliance and operational excellence? This article delves into ten essential insights that highlight best practices and innovative strategies for mastering the trial master file in 2025 and beyond.
bioaccess® leverages its extensive clinical research expertise to optimize the trial master file in clinical research processes, ensuring meticulous organization and compliance. By harnessing the regulatory speed of Latin America and the diverse patient populations in the Balkans, bioaccess® not only promotes quicker approvals and study initiation but also enhances the overall efficiency of clinical studies. This strategic approach positions bioaccess® as a leader in navigating the complexities of clinical research.
In the Medtech landscape, bioaccess® specializes in patient recruitment, activating over 50 sites in less than 8 weeks through pre-qualified networks. This timely and effective recruitment is crucial for clinical studies, addressing a key challenge faced by many innovators. The integration of advanced technologies and AI-driven solutions further supports bioaccess® in maintaining high standards of compliance and data integrity.
Ultimately, bioaccess® benefits Medtech, Biopharma, and Radiopharma innovators aiming to expedite their market entry. Collaboration with bioaccess® not only streamlines processes but also ensures that clinical studies are conducted efficiently and effectively. As the industry evolves, partnering with a knowledgeable leader like bioaccess® can make all the difference in achieving successful outcomes.

The trial master file in clinical research serves as a crucial repository of essential records that underpin the management and execution of clinical studies. Key components of the trial master file in clinical research encompass:
Each trial master file in clinical research is vital for demonstrating adherence to Good Clinical Practice (GCP) and regulatory standards, thereby safeguarding the integrity of research data.
Notably, a significant percentage of clinical studies face challenges in maintaining compliant trial master files in clinical research. Research indicates that 18.2% of critical findings during inspections are linked to record-keeping and essential documents. This statistic underscores the necessity of diligent oversight of the trial master file in clinical research, which not only facilitates regulatory compliance but also enhances overall study quality and data integrity.
As we approach 2025, the trial master file in clinical research must evolve to meet changing regulatory requirements, ensuring that all components are systematically organized and readily accessible for audits and inspections. Comprehensive clinical study oversight services—including:
are indispensable for ensuring the integrity and success of clinical studies.
Furthermore, fostering a robust trial master file in clinical research culture, supported by seasoned professionals like Katherine Ruiz, who is an expert in regulatory affairs for medical devices and in vitro diagnostics in Colombia, is crucial for preempting and addressing potential issues. This proactive approach significantly enhances overall study outcomes. The trial master file in clinical research Reference Model has also seen updates, with the latest version (v3.3.1 released on 15 August 2023) providing current standards for managing the trial master file.

The trial master file in clinical research serves as the cornerstone of clinical studies, acting as a comprehensive repository for all essential documentation required for regulatory review and audit. This meticulous documentation is vital for demonstrating adherence to regulatory standards. A well-maintained TMF not only bolsters the integrity of study data but also significantly enhances the credibility of research outcomes. Studies reveal that non-compliance with documentation requirements can lead to trial delays, rejection of study results, or even legal repercussions for sponsors.
Moreover, the European Medicines Agency (EMA) has pointed out frequent issues with the trial master file in clinical research, particularly regarding incompleteness, underscoring the necessity for rigorous TMF management. By ensuring that all necessary documents are present and correctly organized, organizations can mitigate risks associated with regulatory inspections and maintain compliance. For instance, a case study demonstrated that a well-organized TMF, categorized by document type and maintained chronologically, greatly improved data quality and integrity, facilitating successful audits.
Ultimately, the trial master file in clinical research plays a crucial role in protecting patient rights and ensuring the reliability of clinical study outcomes. As the landscape of clinical research evolves, the importance of a robust trial master file in clinical research cannot be overstated. Are you prepared to enhance your TMF management practices to safeguard your research integrity?

Creating a detailed trial master file in clinical research plan before the study commences is essential for ensuring regulatory compliance and effective management. Key steps in this process include:
In 2025, best practices for TMF planning highlight the significance of a structured method for organizing materials. Research indicates that 83% of clinical trial professionals believe that the trial master file in clinical research (eTMFs) significantly improves trial efficiency. By utilizing technology, organizations can automate monitoring of absent files and ensure that the TMF stays prepared for inspection.
Developing a strategy for the trial master file in clinical research encompasses not only the preparation of files but also the execution of a strong quality management system. Frequent evaluations and assessments of TMF content can assist in spotting deficiencies and guaranteeing that all documentation is correct and current, ultimately aiding the successful initiation and execution of clinical studies.

Conducting regular assessments and revisions of the Master File (TMF) is crucial for confirming that all records remain up-to-date and accurately reflect the study's progress. Key actions include:
By prioritizing these actions, clinical research teams can enhance the reliability of the TMF, ultimately supporting the success of the study.

Finalizing the trial master file in clinical research after a clinical trial is crucial for ensuring regulatory compliance and maintaining the integrity of the trial. This process begins with a meticulous examination of all materials to confirm their completeness and accuracy.
By adhering to these steps, organizations can enhance their audit readiness and ensure that their trial master file in clinical research complies with all regulatory requirements, ultimately supporting the successful commercialization of their innovative products. Furthermore, bioaccess offers extensive clinical study oversight services, including feasibility assessments, site selection, compliance evaluations, study setup, import permits, project coordination, and reporting, all of which are essential to the TMF process.

Document mismanagement, inconsistent filing practices, and insufficient staff training pose significant challenges in the trial master file in clinical research management. These issues not only jeopardize compliance but also delay clinical study timelines. For instance, a staggering 41.6% of TMF teams encounter difficulties with incomplete documentation, leading to regulatory compliance risks that can obstruct study success. Furthermore, 33.7% report late submissions, highlighting the urgent need to address these gaps. The complexity of clinical studies, along with evolving regulatory demands, further complicates the management of the trial master file in clinical research.
As Rym Ben Othman aptly notes, "The core issue isn’t people, it’s process," underscoring the necessity for robust processes to mitigate risks associated with staffing changes. To effectively combat these challenges, organizations must adopt comprehensive processes and leverage advanced technologies, such as systems for managing the trial master file in clinical research, which offer real-time visibility and enhance compliance. Effective case studies demonstrate that implementing standardized procedures and conducting regular training on these practices can significantly improve documentation efforts, ensuring that studies remain on track and comply with regulatory standards.
Moreover, developing a documentation resilience strategy is crucial for maintaining compliance during staff transitions, thereby protecting the integrity of clinical studies. By prioritizing these strategies, organizations can navigate the complexities of managing the trial master file in clinical research and foster a culture of compliance that supports successful clinical research outcomes.

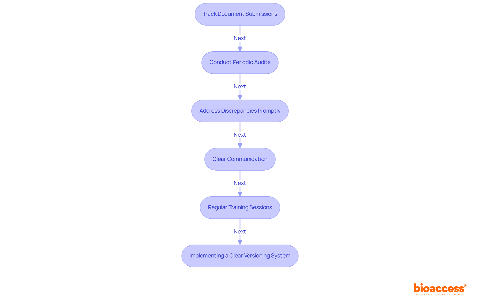
Achieving efficient oversight of the trial master file in clinical research is essential for organizations involved in clinical research. By implementing clear record handling protocols and conducting regular training sessions for personnel, organizations can significantly enhance their TMF practices. The adoption of electronic TMF (eTMF) systems is vital, as it improves the organization and accessibility of study materials.
bioaccess plays a crucial role in this landscape by offering extensive clinical trial coordination services that align with these best practices. For example:
Moreover, effective project oversight and reporting are key to maintaining high standards in TMF management. They ensure that all records are consistently updated and evaluated. The integration of eTMF systems further streamlines workflows, minimizes errors, and guarantees that essential files are readily accessible. This ultimately leads to improved regulatory inspection outcomes and operational efficiency.
In summary, collaboration and the adoption of best practices in trial master file in clinical research oversight are imperative for success in clinical research. Organizations must take action to enhance their processes and ensure compliance, paving the way for more effective and efficient clinical trials.

Leveraging technology, particularly electronic Trial Master File (eTMF) systems, significantly enhances the efficiency of the trial master file in clinical research management. These systems facilitate real-time tracking of files, automate workflows, and foster collaboration among team members. For example, teams can file documents up to 50% faster than traditional methods, and a remarkable 80% of sponsors using eTMF report increased productivity.
Moreover, integrating the trial master file in clinical research with other clinical trial oversight systems (CTMS) provides a comprehensive view of trial progress, which is crucial for informed decision-making. Statistics indicate that sponsors utilizing eTMF systems are 35% more likely to complete regulatory audits without major findings, according to the Tufts Center for the Study of Drug Development. This underscores the pivotal role of the trial master file in clinical research in enhancing compliance and data integrity.
As the eTMF market is projected to grow at a CAGR of 12.6% from 2025 to 2032, reaching an estimated market size of USD 4.81 billion by 2032, adopting these technologies is becoming essential for organizations striving to stay competitive in the evolving landscape of clinical research. Organizations should evaluate their current processes for the trial master file in clinical research oversight and consider transitioning to eTMF systems to fully capitalize on these benefits.

The future of oversight for the trial master file in clinical research is on the brink of significant transformation. This change is driven by increased digitization, advanced data analytics, and the integration of artificial intelligence (AI). As regulatory landscapes evolve, organizations must adapt their practices related to the trial master file in clinical research to maintain compliance and enhance operational efficiency. AI technologies, such as Automated Document Classification and Dynamic Metadata Tagging, are set to streamline TMF processes. These innovations automate tasks, significantly reducing manual errors and improving inspection readiness.
Moreover, the growing emphasis on patient-centered methods in clinical studies is expected to spur advancements in the trial master file in clinical research oversight. This ensures that patient requirements are prioritized throughout the research process. Organizations must remain proactive in embracing these trends to optimize their trial master file in clinical research strategies and improve overall trial outcomes. It’s essential to recognize the importance of human supervision in AI systems; a balanced collaboration between AI and human judgment is crucial for effective TMF oversight.
Predictive analytics will also play a vital role in identifying workflow bottlenecks, enabling organizations to address potential issues proactively. As Donatella Ballerini notes, inspection readiness should be viewed as a continuous state. This perspective further emphasizes the need for ongoing monitoring and proactive quality checks in the management of the trial master file in clinical research.

The trial master file (TMF) stands as a cornerstone in clinical research, underpinning documentation and compliance throughout the study lifecycle. Its importance is paramount; it not only guarantees adherence to regulatory standards but also protects the integrity of research data, which ultimately impacts the success of clinical trials.
Key insights from the article illuminate the essential components of the TMF, such as:
Moreover, the challenges in maintaining compliant TMFs—like documentation mismanagement and inadequate staff training—highlight the urgent need for robust processes and the integration of technology. By leveraging electronic TMF systems, organizations can:
Thereby improving trial outcomes.
As the clinical research landscape evolves, adopting best practices and innovative technologies becomes vital for organizations striving for excellence in TMF management. A proactive approach that incorporates advanced solutions like AI and predictive analytics will not only bolster compliance but also cultivate a culture of continuous improvement. The message is clear: organizations must prioritize optimizing their trial master file strategies to adeptly navigate the complexities of clinical research and ensure the successful advancement of their innovative products.
What is bioaccess and what role does it play in clinical research?
Bioaccess is a company that optimizes the trial master file management in clinical research, ensuring meticulous organization and compliance. It leverages its expertise to promote quicker approvals and enhance the efficiency of clinical studies.
How does bioaccess improve patient recruitment in clinical studies?
Bioaccess specializes in patient recruitment, activating over 50 sites in less than 8 weeks through pre-qualified networks, addressing a key challenge faced by innovators in clinical studies.
What technologies does bioaccess use to support its clinical research processes?
Bioaccess integrates advanced technologies and AI-driven solutions to maintain high standards of compliance and data integrity in clinical research.
What are the key components of a trial master file in clinical research?
The key components of a trial master file include study protocols, informed consent forms, regulatory approvals, and comprehensive correspondence among stakeholders.
Why is the trial master file important in clinical trials?
The trial master file serves as a comprehensive repository for essential documentation required for regulatory review and audit, demonstrating adherence to regulatory standards and enhancing the credibility of research outcomes.
What challenges do clinical studies face regarding trial master files?
Many clinical studies struggle with maintaining compliant trial master files, with 18.2% of critical findings during inspections linked to record-keeping issues.
What services are essential for ensuring the integrity of clinical studies?
Essential services include feasibility assessments, site selection, compliance evaluations, study setup, import permits, project coordination, and reporting.
How can organizations mitigate risks associated with regulatory inspections of trial master files?
By ensuring all necessary documents are present and organized in a well-maintained trial master file, organizations can mitigate risks and maintain compliance during regulatory inspections.
What recent updates have been made to the trial master file reference model?
The latest version of the trial master file reference model (v3.3.1) was released on 15 August 2023, providing current standards for managing the trial master file.
Who is Katherine Ruiz and what is her significance in the context of trial master files?
Katherine Ruiz is an expert in regulatory affairs for medical devices and in vitro diagnostics in Colombia, and her expertise is crucial for fostering a robust trial master file culture and addressing potential issues in clinical studies.