

This article identifies essential market access strategies for pharmaceuticals, underscoring the critical roles of compliance, stakeholder engagement, and innovative technologies. By developing effective pricing strategies, conducting thorough competitive analyses, and leveraging health technology assessments, pharmaceutical companies can overcome barriers to market entry and significantly enhance the success of their products.
In today’s competitive landscape, understanding these strategies is vital for navigating the complexities of market access. The Medtech sector, in particular, faces unique challenges that require innovative solutions. By focusing on collaboration and strategic planning, companies can address these challenges head-on, ensuring their products reach the market efficiently.
Ultimately, the importance of collaboration cannot be overstated. As the pharmaceutical industry evolves, stakeholders must work together to create a seamless pathway for market entry. The next steps involve not only implementing these strategies but also fostering ongoing dialogue among all parties involved.
In a landscape where pharmaceutical companies face relentless pressure to innovate and expedite their market entry, the strategies they employ to navigate access challenges are more crucial than ever. This article explores ten essential market access strategies that empower firms to enhance their competitive edge, streamline processes, and ultimately improve patient outcomes.
With the complexities of pricing, reimbursement, and regulatory compliance looming large, how can companies effectively position themselves for success in this ever-evolving industry?
bioaccess® is dedicated to delivering accelerated clinical research services that significantly reduce the time to market access strategies for pharmaceuticals. By harnessing Colombia's competitive advantages—such as cost savings exceeding 30% compared to North America and Western Europe, regulatory approvals achieved in just 90-120 days, and a healthcare system ranked among the best globally—bioaccess® can secure ethical approvals in a mere 4-6 weeks.
With a population of over 50 million and 95% coverage under universal healthcare, patient recruitment becomes streamlined, enabling enrollment that is 50% faster than in conventional sectors. Additionally, investments in science, technology, and innovation projects in Colombia benefit from substantial R&D tax incentives, enhancing the overall value proposition for pharmaceutical firms. This agility is crucial for maintaining a competitive edge in a rapidly evolving industry.
In an era where speed and efficiency are paramount, partnering with bioaccess® not only addresses the challenges of clinical research but also improves market access strategies for pharmaceuticals, positioning companies for success in a dynamic market.

Engaging stakeholders early in the development process is crucial for pharmaceutical firms aiming to refine their access strategies. By conducting advisory board meetings and informal discussions with payers and healthcare providers, companies can gain valuable insights into their needs and expectations. Establishing these relationships prior to product launch not only positions businesses favorably but also allows them to proactively address potential concerns. This strategic approach underscores the importance of collaboration in navigating the complexities of market access strategies pharmaceuticals within the healthcare landscape.

Pharmaceutical firms must develop robust cost and reimbursement strategies, along with effective market access strategies pharmaceuticals, that accurately reflect the value of their products while remaining competitive in the industry. This requires comprehensive market access strategies pharmaceuticals to understand payer expectations and cost standards. To align product expenses with the outcomes they deliver, innovative cost structures should prioritize market access strategies pharmaceuticals, particularly value-based approaches. Value-based costs not only enhance patient access but also support sustainable healthcare systems by ensuring that the costs of innovations correspond with their real-world benefits, which is integral to market access strategies pharmaceuticals.
As the sector evolves, understanding market access strategies pharmaceuticals for 2025 will be crucial, especially as many firms face significant challenges in securing favorable reimbursement conditions, such as external reference costs and overall pharmaceutical expenditure regulations. Successful examples of reimbursement methods for new medications, highlighted in the case study on 'Pricing Approaches and Price Control Measures,' underscore the necessity of employing effective market access strategies pharmaceuticals to demonstrate clear value to payers. This clarity can ultimately facilitate smoother access and bolster the overall viability of pharmaceutical innovations.
Moreover, insights from EFPIA stress that market access strategies pharmaceuticals should strive for a 'triple win'—enhancing patient access, ensuring healthcare system sustainability, and fostering innovation. This reinforces the importance of aligning pricing with value assessment processes, including market access strategies pharmaceuticals and Health Technology Assessment (HTA). By focusing on these elements, pharmaceutical firms can successfully navigate the complexities of market access strategies pharmaceuticals and position themselves for success.

Pharmaceutical firms must remain vigilant regarding the regulatory landscape in their target markets, especially as it relates to market access strategies pharmaceuticals established by the FDA and EMA. Compliance with these regulations is essential for the successful execution of clinical trials. Since 2020, regulatory bodies have issued over 230 new or revised guidelines, emphasizing the necessity for ongoing monitoring and adaptation. Engaging with regulatory consultants can provide vital insights into market access strategies pharmaceuticals, helping to streamline the approval process and significantly reduce time to market.
For example, organizations that excel in compliance have reported a 22% reduction in quality-related costs and a 15% improvement in gross margins. This demonstrates that a proactive approach to regulatory adherence can lead to substantial financial benefits. Furthermore, implementing technology-driven compliance systems has proven effective; one pharmaceutical firm reduced batch release cycles from 21 days to just 5 days by integrating its quality, manufacturing, and laboratory systems. This strategic alignment not only enhances operational efficiency but also positions businesses favorably in a competitive landscape, where top-quartile compliance performers experience 16% higher growth in market share.
Additionally, comprehensive clinical trial management services, such as those provided by bioaccess, cover:
As global supply chains grow more complex, a robust understanding of FDA and EMA guidelines, combined with effective clinical trial management and market access strategies pharmaceuticals, becomes crucial for navigating compliance challenges and achieving successful product approvals.

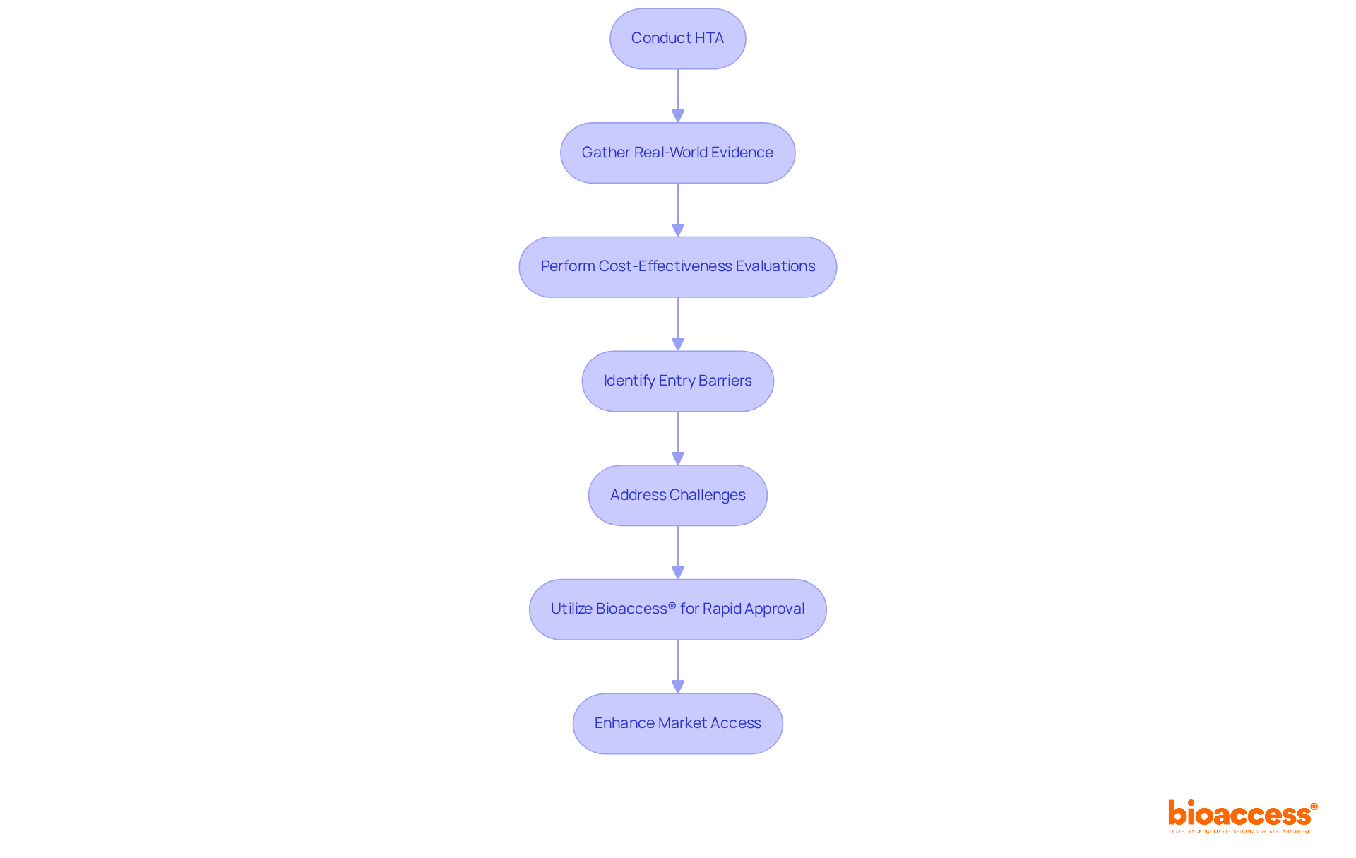
Health Technology Assessments (HTAs) play a crucial role in enabling pharmaceutical firms to showcase the clinical and economic value of their products. By conducting HTAs early in the development process, companies can pinpoint potential entry barriers and tackle them head-on. This proactive approach involves gathering real-world evidence and performing cost-effectiveness evaluations, which are essential for effective negotiations with payers.
Notably, Bioaccess® offers an innovative solution that allows for regulatory approval in just 6-8 weeks—far quicker than the typical 6-12 months required in the US and EU. This accelerated timeline, coupled with the ability to enroll treatment-naive cardiology or neurology groups 50% faster than in Western locations, presents a compelling answer to the patient recruitment challenges faced in early-phase clinical trials. Ultimately, this enhances market access strategies for pharmaceuticals, ensuring that patients receive timely treatment.
In summary, the integration of HTAs and Bioaccess®'s rapid approval process underscores the importance of collaboration in overcoming obstacles in clinical research. As the Medtech landscape evolves, it is imperative for companies to leverage these tools to navigate challenges effectively and improve patient outcomes.

Pharmaceutical firms encounter significant access obstacles, including pricing pressures, reimbursement difficulties, and regulatory complexities, when developing their market access strategies pharmaceuticals. Addressing these challenges is crucial for success in clinical research. To effectively navigate these hurdles, companies must conduct thorough industry analyses to pinpoint potential barriers and develop targeted market access strategies pharmaceuticals to address and overcome them. This approach may involve early collaboration with payers, refining value propositions, and adapting to the ever-evolving dynamics of market access strategies in pharmaceuticals.
By understanding the Medtech landscape, firms can better position themselves to tackle these key challenges. Engaging with stakeholders and leveraging data-driven insights will not only enhance their credibility but also foster a collaborative environment that drives innovation. As the industry continues to evolve, the importance of strategic partnerships cannot be overstated. Companies that prioritize collaboration will be better equipped to navigate the complexities of the market and achieve sustainable growth.

Conducting a competitive analysis is essential for pharmaceutical firms, as it involves evaluating competitors' products, pricing strategies, and their market access strategies pharmaceuticals. This critical information enables organizations to identify their unique selling points and refine their marketing strategies. By gaining insights into the competitive landscape, companies can effectively position their products to meet the needs of healthcare providers and patients alike.
Understanding the dynamics of competition not only enhances a firm's market presence but also fosters innovation in product development. As the Medtech landscape evolves, recognizing these competitive factors becomes increasingly vital. This analysis empowers firms to address key challenges and seize opportunities through effective market access strategies pharmaceuticals.
In conclusion, a thorough competitive analysis is not just a strategic advantage; it is a necessity for success in the pharmaceutical industry. By collaborating and leveraging insights from this analysis, organizations can take decisive action to enhance their market strategies and ultimately improve patient outcomes.

Pharmaceutical firms must embrace innovative analytical models, such as predictive analytics and machine learning, to enhance their access approaches. These models provide critical insights into industry trends, patient demographics, and payer behaviors. By leveraging this data, firms can make informed decisions that significantly improve their market access strategies pharmaceuticals.
Consider how these advancements can transform your approach to clinical research. Are you ready to harness the power of data-driven insights to tackle the challenges you face? The integration of these analytical tools not only streamlines decision-making but also positions firms to respond proactively to market dynamics.

Creating robust post-launch surveillance systems is crucial for ensuring the safety and effectiveness of pharmaceuticals once they hit the market. Companies must establish comprehensive protocols for collecting and analyzing real-world data, enabling them to promptly detect adverse events and safety signals. For instance, the FDA's Adverse Event Reporting System (FAERS) receives over 1 million reports annually, with 28% originating from outside the USA. This statistic underscores the vital role of spontaneous reporting in identifying potential safety issues. Alarmingly, in 2010, only about 10% of adverse events were reported to the FDA, translating to approximately 750,000 reports. This highlights the pressing need for improved reporting mechanisms to capture more data effectively.
Moreover, the FDA's Sentinel Initiative serves as an exemplary active surveillance system that routinely monitors health records to identify new safety signals. This initiative demonstrates the immense value of real-world data in ongoing compliance efforts. By leveraging various data sources, such as electronic health records and patient registries, pharmaceutical firms can enhance their monitoring capabilities and ensure compliance with regulatory standards. This proactive approach not only fosters trust with healthcare providers and patients but also positions organizations for long-term success in a competitive landscape.

Pharmaceutical firms must actively embrace future access technologies, including artificial intelligence, blockchain, and advanced data analytics. This is particularly crucial in Latin America, where access to innovative medical solutions can greatly enhance patient care. Dr. Sergio Alvarado, a Clinical Trial Manager at bioaccess, exemplifies the transformative potential of these innovations. By leveraging artificial intelligence, organizations can streamline processes, enhance data management, and improve decision-making capabilities.
Staying ahead of industry trends is essential. Insights from leaders like Dr. Alvarado enable companies to adapt their market access strategies to meet the evolving expectations of payers and patients. This proactive approach not only drives better outcomes but also positions firms as leaders in the Medtech landscape. Collaboration and innovation are key to overcoming the challenges faced in clinical research today.
As the industry evolves, the importance of integrating these technologies cannot be overstated. Companies that prioritize these advancements will not only enhance their operational efficiency but also significantly improve patient outcomes. What challenges do you face in adapting to these changes? By addressing these questions, organizations can better prepare for the future.

In the competitive landscape of pharmaceuticals, effective market access strategies are essential for ensuring that innovative products reach patients in a timely manner. This article outlines ten critical strategies that pharmaceutical firms can adopt to navigate the complexities of market access, emphasizing the need for speed, collaboration, and a deep understanding of regulatory and financial landscapes.
Key insights include:
As the pharmaceutical industry continues to evolve, embracing future technologies and maintaining proactive post-market surveillance will be vital for sustaining compliance and ensuring patient safety. By implementing these strategies, companies can not only overcome existing challenges but also position themselves as leaders in the market. The call to action is clear: prioritize collaboration, innovation, and adaptability to navigate the complexities of market access effectively and ultimately improve patient outcomes.
What services does bioaccess® provide to accelerate market access for pharmaceuticals?
bioaccess® offers accelerated clinical research services that significantly reduce the time to market access strategies for pharmaceuticals, leveraging Colombia's advantages such as cost savings, fast regulatory approvals, and efficient patient recruitment.
How does bioaccess® benefit from Colombia's healthcare system?
Colombia's healthcare system allows for ethical approvals to be secured in just 4-6 weeks, and with a population of over 50 million and 95% universal healthcare coverage, patient recruitment is 50% faster than in conventional sectors.
What are the cost savings associated with using bioaccess® for clinical research?
Utilizing bioaccess® can result in cost savings exceeding 30% compared to conducting similar research in North America and Western Europe.
Why is engaging stakeholders early important for pharmaceutical firms?
Engaging stakeholders early helps pharmaceutical firms refine their access strategies by gaining insights into the needs and expectations of payers and healthcare providers, which can help address potential concerns proactively.
What strategies should pharmaceutical firms develop for pricing and reimbursement?
Pharmaceutical firms need to create robust cost and reimbursement strategies that reflect the value of their products while remaining competitive, emphasizing value-based approaches to align product expenses with real-world outcomes.
What challenges do pharmaceutical firms face in securing reimbursement?
Firms often encounter challenges related to external reference costs and overall pharmaceutical expenditure regulations, which impact their ability to secure favorable reimbursement conditions.
What is the 'triple win' concept in market access strategies?
The 'triple win' concept emphasizes enhancing patient access, ensuring healthcare system sustainability, and fostering innovation, which are all crucial for successful market access strategies.
How can pharmaceutical firms demonstrate value to payers?
By employing effective market access strategies that clearly articulate the value of their innovations, firms can facilitate smoother access and bolster the overall viability of their products in the market.