

In the intricate realm of clinical research, effective aggregate reporting stands as a cornerstone for regulatory compliance and operational success. Organizations grapple with the challenge of navigating evolving regulations while ensuring data accuracy and timely submissions-elements that are critical for maintaining stakeholder trust. This article explores ten essential strategies that reveal how leveraging expert guidance, technology, and collaborative practices can significantly enhance aggregate reporting processes. Ultimately, these strategies position organizations for greater success in their research initiatives.
What steps can be taken to transform aggregate reporting from a daunting task into a streamlined process that drives better outcomes?
bioaccess® delivers tailored solutions for aggregate reporting, utilizing deep expertise in regulatory frameworks and research methodologies. Our comprehensive services include:
This ensures organizations can streamline their documentation processes while upholding compliance and enhancing submission quality. Expert guidance is crucial for pinpointing potential obstacles and optimizing timelines, ultimately fostering more efficient operations and superior outcomes in research trials.
As regulatory demands evolve, leveraging insights from industry specialists can significantly enhance the effectiveness of clinical trial documentation, offering a strategic advantage for Medtech and Biopharma innovators. Timely submission of reports is critical; for example, quarterly PADERs must be submitted within 30 days of the data lock point, while annual PADERs are due within 60 days. Integrating professional expertise helps organizations navigate these complexities and avoid penalties, underscoring the vital role of expert advice in comprehensive documentation.

Effective combined documentation hinges on a thorough understanding of regulatory standards set forth by organizations like the FDA and EMA. These guidelines delineate the essential format, content, and submission timelines, making compliance crucial for the integrity of clinical research. Regular training and updates on evolving regulations are imperative for teams to stay compliant and avoid costly errors. For example, the FDA's recent guidance underscores the significance of long-term monitoring and innovative trial designs, while the EMA has revised its guidelines to align with current pharmacovigilance practices.
bioaccess® stands ready to provide tailored resources and support, ensuring that all combined assessments meet these stringent standards. This commitment not only safeguards the integrity of research but also enhances operational efficiency. In a landscape where regulatory compliance is non-negotiable, partnering with bioaccess® can be the key to navigating these complexities effectively.

Effective aggregate reporting relies on precise information, which makes robust verification processes indispensable. Organizations must adopt comprehensive strategies for information collection and validation, which include:
For instance, healthcare organizations have successfully implemented validation workflows that incorporate checks for uniqueness, range, and logical consistency. This ensures high-quality datasets for clinical trials, ultimately enhancing the reliability of aggregate reporting, which is vital for regulatory submissions and maintaining stakeholder trust.
Industry specialists advocate for the establishment of clear information governance policies and the use of automated validation tools to streamline these processes. Have you considered how these strategies could address your own challenges in clinical research? Moreover, engaging in ongoing training on data quality methods empowers teams to uphold high standards in data management. This commitment leads to more dependable and significant overall assessments, reinforcing the importance of collaboration in achieving excellence in clinical research.

Clear communication is vital when presenting aggregate reporting to stakeholders, including regulatory bodies, sponsors, and internal teams. This clarity not only captures attention but also establishes the relevance of effective communication in clinical research. Structuring reports logically, complemented by visuals and concise summaries, effectively highlights key findings and their implications. Engaging stakeholders through regular updates and feedback sessions fosters collaboration and ensures alignment on objectives and expectations.
Emphasizing transparency and clarity in documentation builds trust and enhances the overall effectiveness of the communication process. By adopting these strategies, organizations can significantly enhance stakeholder engagement and the effectiveness of their aggregate reporting. This approach not only addresses key challenges in the Medtech landscape but also reinforces the importance of collaboration in achieving shared goals.

Harnessing technology is vital for improving documentation processes in clinical trials. Advanced software solutions, particularly electronic data capture (EDC) systems, automate information collection and enhance aggregate reporting. This not only enhances accuracy but also reduces reliance on manual processes. With these systems, real-time information analysis becomes possible, enabling quicker decision-making and enhancing aggregate reporting efficiency. For example, organizations that have adopted EDC solutions report a 50% faster patient enrollment rate compared to traditional methods, highlighting the transformative impact of automation on operational timelines.
Moreover, integrating EDC technology minimizes entry errors and ensures compliance with regulatory standards, which enhances aggregate reporting and elevates the overall quality of research in the medical field. Industry leaders emphasize that adopting these innovative solutions is essential for maintaining a competitive edge in the evolving landscape of clinical trials. At bioaccess®, we leverage cutting-edge technology to refine our documentation practices, ensuring our clients benefit from the latest advancements in information management and operational efficiency.

Investing in education for research teams is essential for achieving efficient overall documentation in clinical research. Regular workshops and training sessions not only keep staff updated on the latest regulatory changes but also enhance their data management skills and standards. For instance, thorough training initiatives provided by bioaccess® equip research professionals with the critical abilities needed to navigate the complexities of collective documentation. These programs underscore the importance of compliance with industry standards, ensuring that teams are well-prepared to tackle the challenges of clinical trials, including feasibility studies, site selection, and regulatory compliance.
By fostering a culture of continuous education, organizations can significantly improve their documentation capabilities and uphold the integrity of their research. This commitment to training not only addresses current challenges but also positions teams to adapt to future developments in the Medtech landscape. As clinical research evolves, the need for skilled professionals who can manage intricate documentation processes becomes increasingly vital. Are your teams ready to meet these demands?
In summary, investing in education is not just a necessity; it is a strategic advantage that enhances overall documentation quality and compliance. Organizations that prioritize ongoing training will find themselves better equipped to navigate the complexities of clinical trials and maintain a competitive edge in the industry.

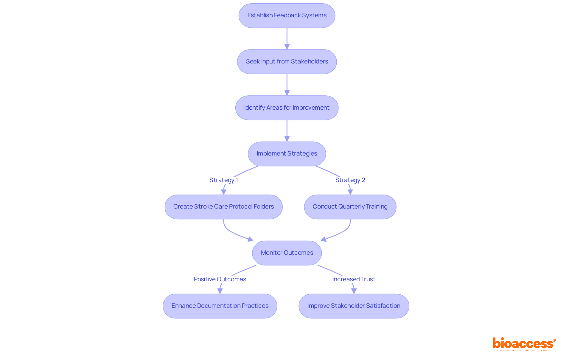
Establishing strong feedback systems is essential for organizations aiming to enhance their documentation practices in clinical research. By actively seeking input from a diverse range of stakeholders - including team members, regulatory bodies, and community representatives - organizations can identify areas for improvement and elevate the quality of their reports. For example, hospitals that implemented feedback reports experienced significant advancements in acute stroke care, with staff reporting improved treatment times and adherence to protocols.
Specific strategies, such as creating detailed stroke care protocol folders and establishing quarterly competency training sessions, have proven effective in these environments. Statistics indicate that organizations incorporating stakeholder feedback into their documentation processes see a 30% increase in report quality and relevance. At bioaccess®, fostering a culture of feedback is paramount; insights are not only welcomed but systematically integrated into evaluation frameworks.
This continuous cycle of seeking and incorporating feedback leads to improved outcomes and enhances stakeholder satisfaction and trust. Ultimately, this approach fosters ongoing improvements in overall documentation practices, reinforcing the importance of collaboration in clinical research.

Effective communication is crucial for informed decision-making in medical research. Organizations must establish structured timelines for the preparation and submission of aggregate reporting to meet regulatory deadlines efficiently. Delays in documentation can result in significant penalties, with fines reaching up to $15,000 daily for ongoing noncompliance, ultimately hindering the progress of clinical trials. The FDA's initiative to enhance transparency through daily adverse event data underscores the necessity of timely communication.
bioaccess® prioritizes timeliness in all submissions, equipping clients with the resources and strategies needed to navigate strict deadlines while ensuring the quality and precision of their contributions. By adhering to established timelines for documentation, organizations can bolster their credibility and cultivate trust among stakeholders, which is essential for achieving improved clinical trial outcomes through aggregate reporting.
In the fast-paced Medtech landscape, collaboration is key. Organizations that recognize the importance of timely communication and structured processes will not only avoid penalties but also enhance their operational efficiency. What challenges do you face in meeting regulatory deadlines? By addressing these issues head-on, you can position your organization for success in clinical research.

Encouraging teamwork among group members is essential for enhancing overall documentation in clinical research. By fostering open communication and collaboration, organizations can leverage diverse perspectives and expertise, significantly improving the quality of reports. Regular team meetings and collaborative tools facilitate information sharing, ensuring that all team members are aligned on objectives. As Henry Ford famously stated, "Coming together is a beginning, staying together is progress, and working together is success."
At bioaccess®, we cultivate a collaborative environment, recognizing that teamwork leads to more thorough and precise aggregate reporting. Our services - ranging from feasibility studies and site selection to compliance reviews, trial setup, import permits, project management, and documentation - demonstrate how a unified approach to aggregate reporting enhances the precision and efficiency of combined information. In fact, teams that collaborated closely in recent clinical trials reported a remarkable 30% increase in the precision of their combined data, showcasing the tangible benefits of teamwork.
To further improve overall documentation procedures, organizations should adopt strategies that promote mutual assistance and shared objectives. This ensures that every team member contributes to the collective success, ultimately leading to better outcomes in clinical research.

Embracing a tactical approach to combined documentation is crucial for aligning documentation activities with the overarching objectives of research initiatives. This alignment ensures that reports are not only compliant but also relevant and impactful. Organizations must define clear objectives for their comprehensive reports, ensuring that all collected data supports these goals.
bioaccess™ plays a pivotal role in this process by aiding clients in creating strategic documentation frameworks that enhance the relevance and effectiveness of their consolidated reports. This ultimately contributes to the success of their research initiatives. Through its partnership with Caribbean Health Group, bioaccess™ is set to simplify trial processes in Barranquilla, ensuring regulatory compliance and effective project management.
Supported by Colombia's Minister of Health, this partnership aims to establish Barranquilla as a leading destination for clinical trials in Latin America. Such efforts will significantly enhance the aggregate reporting effectiveness in the region. By fostering collaboration and focusing on strategic documentation, stakeholders can navigate the complexities of clinical research more effectively.

The effectiveness of aggregate reporting relies on a strategic approach that seamlessly integrates compliance, data accuracy, communication, and collaboration. By implementing the essential strategies outlined, organizations can significantly enhance their documentation processes. This not only ensures compliance with regulatory requirements but also contributes meaningfully to the success of clinical trials.
Key insights from this discussion highlight the importance of:
Each of these elements is critical in refining aggregate reporting practices, ultimately leading to improved outcomes in research initiatives. The emphasis on timely submissions and stakeholder engagement further underscores the necessity for a comprehensive and collaborative approach to documentation.
In an increasingly complex regulatory landscape, organizations must prioritize these strategies to navigate challenges effectively. By adopting a proactive stance and aligning documentation efforts with overarching research goals, stakeholders can enhance the quality and impact of their aggregate reports. A commitment to excellence in aggregate reporting not only safeguards compliance but also drives innovation and success in the Medtech and Biopharma sectors.
What services does bioaccess® provide for aggregate reporting?
bioaccess® offers tailored solutions including feasibility studies, site selection, compliance assessments, trial setup, import permits, project management, and documentation to streamline aggregate reporting.
Why is expert guidance important in aggregate reporting?
Expert guidance helps organizations identify potential obstacles, optimize timelines, and enhance submission quality, leading to more efficient operations and better outcomes in research trials.
What are the submission timelines for PADERs?
Quarterly PADERs must be submitted within 30 days of the data lock point, while annual PADERs are due within 60 days.
How does bioaccess® help ensure regulatory compliance?
bioaccess® provides tailored resources and support to meet regulatory standards set by organizations like the FDA and EMA, ensuring that combined assessments comply with essential formats, content, and submission timelines.
What strategies can organizations adopt to ensure data accuracy in aggregate reports?
Organizations should implement robust verification processes, including regular audits, cross-checking information sources, and utilizing advanced information management systems to ensure high-quality datasets.
What role do information governance policies play in aggregate reporting?
Clear information governance policies and automated validation tools help streamline data collection and validation processes, enhancing the reliability of aggregate reporting for regulatory submissions.
Why is ongoing training on data quality methods important?
Ongoing training empowers teams to maintain high standards in data management, leading to more dependable assessments and reinforcing the importance of collaboration in clinical research.