

The article titled "10 Essential Tips for Research Study Participants to Consider" provides critical guidance for individuals contemplating participation in clinical research studies. It underscores the significance of grasping study objectives, eligibility criteria, time commitments, as well as the associated risks and benefits. Moreover, it highlights the necessity of maintaining open communication with research teams. By doing so, the article equips potential participants with the essential knowledge required to make informed decisions, ultimately enhancing their overall experience in clinical trials.
Navigating the world of clinical research can be both exciting and daunting for potential participants. With the promise of contributing to groundbreaking medical advancements, individuals often find themselves at a crossroads, unsure of how to prepare for their involvement. This article presents ten essential tips that empower research study participants to make informed decisions, ensuring their experiences are both rewarding and impactful.
What are the critical factors that can determine the success of their participation? How can they effectively advocate for their needs throughout the process?
At bioaccess®, we empower individuals by streamlining the clinical research process in Colombia, a premier destination for first-in-human clinical trials. Our expertise in navigating regulatory environments, including IRB/EC and INVIMA approvals, ensures that participants engage in research with confidence.
With Colombia's healthcare system recognized among the best globally, coupled with our unwavering commitment to ethical practices, we accelerate approvals and enrollment. This enables research study participants to contribute to groundbreaking medical advancements while benefiting from Colombia's cost-effective and high-quality healthcare.
Before dedicating yourself to an examination, it is essential to fully grasp its objectives. Request the group conducting the study to clarify what the project intends to accomplish and how the research study participants' involvement supports these objectives. This knowledge not only empowers you but also enhances the overall quality of the research.
At bioaccess®, we specialize in comprehensive clinical study management services, including:
Our expertise ensures that individuals are well-informed about the project's objectives and the substantial impact these trials can have on local economies, such as job creation and healthcare enhancement. Understanding these facets can significantly improve the experience of research study participants and contribute to the overall success of the study.

Thoroughly examining the eligibility requirements for a research project is crucial, as these guidelines are specifically crafted to ensure that research study participants are well-suited for participation. This suitability directly influences the outcomes of the research.
Research indicates that only 17% of US Parkinson’s clinical trials conducted from 1985 to 2007 provided information on racial and ethnic demographics, revealing a significant gap in diversity among subjects that can distort findings. Involving a varied group of research study participants is essential for enhancing the reliability of results and advancing health outcomes across diverse communities.
As COUCH Health noted, sessions involving individuals with Parkinson’s and their caregivers from various ethnic backgrounds aimed to gather insights that could influence study design and the support offered to patients. Furthermore, it is important to acknowledge that research study participants from diverse ethnic backgrounds constituted only 20% of the general population, underscoring the urgent need for diversity in clinical trials.
If you have any questions regarding your eligibility, do not hesitate to reach out to the research team for clarification. Their insights can assist you in understanding how your involvement may contribute to the project's success and its broader implications for healthcare.

Understanding the time commitment required for participation in a clinical study is crucial for prospective volunteers. Research study participants should ask about the total number of visits, the expected duration of each visit, and any follow-up activities involved. This knowledge empowers individuals to manage their schedules effectively, ensuring they can engage fully without conflicts.
Statistics indicate that time constraints are a significant factor in dropout rates, with many individuals citing scheduling conflicts as a primary reason for leaving. For instance, surveys indicate that:
This highlights the need for effective retention strategies. Clinical trial coordinators emphasize the importance of clear communication regarding time expectations, as this transparency fosters trust and commitment. As one coordinator observed, "Consistent communication with attendees can ease concerns regarding side effects and media impact."
Recent discoveries indicate that individuals who are well-informed about their time commitments are more likely to stay involved throughout the research. Therefore, asking detailed questions about time requirements not only aids in personal planning for research study participants but also enhances the overall success of the research study. Additionally, offering incentives such as travel reimbursement and meal vouchers can further motivate participants to commit to their scheduled visits.

Inquire about the risks and advantages associated with participation in clinical studies overseen by bioaccess® for research study participants. It is essential to request the research team to provide comprehensive details regarding:
Understanding these factors is crucial for making an informed decision. With bioaccess's expertise in Early-Feasibility Studies, First-In-Human Studies, and other clinical research, you can be assured that your safety and informed consent are prioritized throughout the process.

Inquire about any compensation or incentives offered to research study participants for their participation. It is crucial for research study participants to understand how they will be compensated for their time and any potential expenses incurred. This knowledge is essential for making an informed decision regarding your involvement in the study. By addressing these concerns upfront, you ensure that your participation aligns with your expectations and needs.

Engaging in a clinical study necessitates a clear understanding of how your data will be collected, stored, and utilized. It is essential to inquire with the research team about the data management process, including the confidentiality measures in place. This understanding is crucial for ensuring your privacy and comfort with participation.
At bioaccess, we prioritize confidentiality and adhere to strict compliance reviews to protect the information of research study participants. Our extensive clinical trial management services encompass:
All of which guarantee meticulous supervision of data handling practices. This unwavering commitment to data integrity not only safeguards the personal information of research study participants but also fosters greater trust in the research process.
Familiarize yourself with the timeline for the research, which includes key milestones and anticipated completion dates. Grasping the timeline is essential, as it not only keeps you engaged but also facilitates your participation planning. At bioaccess, we manage a diverse array of research initiatives, such as:
This ensures that you remain well-informed throughout the process, reinforcing our commitment to transparency and collaboration.

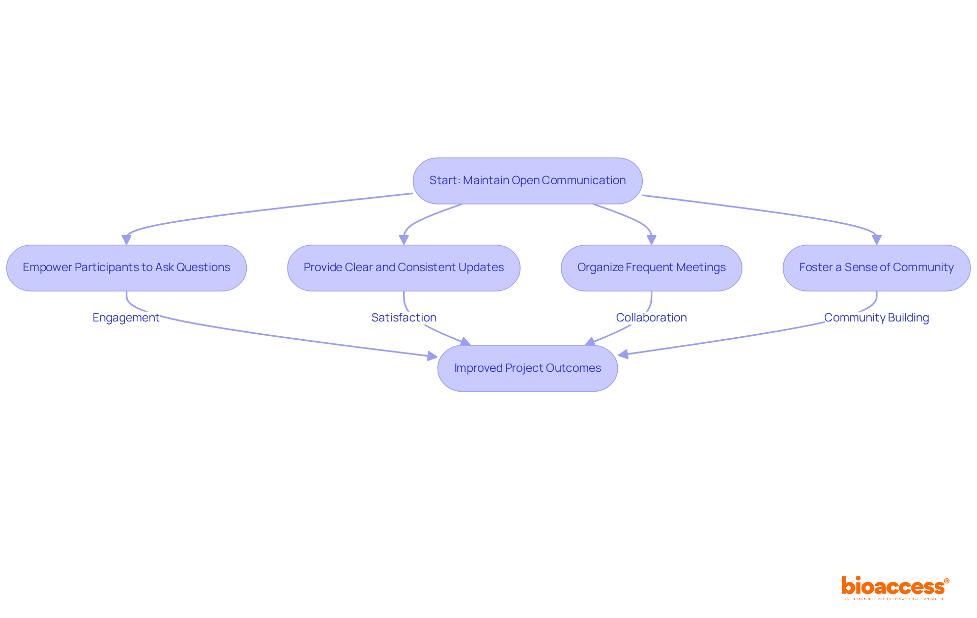
Maintaining open lines of communication with the team is crucial throughout the project. Research study participants must feel empowered to ask questions and voice concerns, as this collaborative approach not only enriches their experience but also ensures that any issues are addressed promptly. Effective communication significantly enhances attendee satisfaction, with studies indicating that clear and consistent updates lead to a more engaged audience.
For example, during the RECOVERY trial, the Communications Team at Oxford Population Health prioritized communication to support recruitment and disseminate results, ultimately contributing to the trial's success. Frequent online meetings organized by Graham Bagley facilitated prompt updates and fostered a sense of community among attendees and researchers.
By implementing similar strategies, groups can create an environment where individuals feel valued and informed, resulting in improved outcomes for both the project and its contributors.

Upon concluding your involvement, consider sharing your experience with the study team. Your feedback provides invaluable perspectives that can refine future investigations and enhance the overall process for research study participants. By contributing your insights, you play a crucial role in improving the feasibility assessments, site selection, and compliance evaluations conducted by bioaccess in its clinical trial management services. This collaborative effort not only advances future research but also bolsters the broader impact of medtech clinical studies on local economies and global health enhancement for research study participants.

Understanding the intricacies of participating in clinical research is vital for potential study participants. Grasping the essential tips outlined in this article enables individuals to navigate the complexities of clinical trials with confidence and clarity. Engaging in research not only contributes to medical advancements but also empowers participants to make informed decisions about their involvement.
Key insights discussed include:
Each of these elements significantly enhances participant satisfaction and ensures the integrity of the research process.
Ultimately, active participation in clinical studies fosters a collaborative environment that benefits both researchers and participants. By sharing experiences and providing feedback, individuals can significantly influence the future of clinical trials, helping to refine processes and improve outcomes. Embracing these essential tips enriches personal experiences and contributes to the broader mission of advancing healthcare and enhancing patient outcomes globally.
What is bioaccess® and its role in clinical research?
bioaccess® empowers individuals by streamlining the clinical research process in Colombia, facilitating participation in first-in-human clinical trials and ensuring confidence through expertise in navigating regulatory environments.
Why is Colombia considered a premier destination for clinical trials?
Colombia is recognized for having one of the best healthcare systems globally, which, combined with bioaccess®'s commitment to ethical practices, accelerates approvals and enrollment in clinical research.
What should participants know before joining a clinical study?
Participants should clarify the study's objectives with the conducting group to understand what the project aims to accomplish and how their involvement supports these goals, enhancing both empowerment and research quality.
What types of clinical study management services does bioaccess® offer?
bioaccess® specializes in Early-Feasibility Studies, First-In-Human Studies, and Post-Market Clinical Follow-Up Studies.
Why is it important to review eligibility criteria for clinical trials?
Examining eligibility criteria is crucial to ensure that participants are well-suited for the study, which directly influences the outcomes and reliability of the research.
What is the significance of diversity in clinical trials?
Diversity among research study participants enhances the reliability of results and improves health outcomes across various communities, addressing gaps in representation that can distort findings.
How can participants clarify their eligibility for a study?
Participants should reach out to the research team for any questions regarding their eligibility, as their insights can help individuals understand their potential contributions to the project's success.