

Albania's regulatory framework for trial material labeling is more than just a bureaucratic hurdle; it serves as a vital element that guarantees safety and transparency in the pharmaceutical and medical device sectors. Companies that navigate this landscape can gain a competitive edge by mastering the essential labeling requirements outlined in Law No. 105/2014. However, the stakes are high - non-compliance can lead to severe penalties and product recalls. This raises an important question: how can organizations effectively balance compliance with operational efficiency while fostering consumer trust? This article explores ten crucial labeling requirements that every business must grasp to thrive in Albania's evolving market.
Albania's regulatory landscape demands strict adherence to the trial material labeling requirements in Albania, particularly under Law No. 105/2014. This law mandates that all pharmaceutical and medical device labels adhere to the trial material labeling requirements in Albania, ensuring they are presented in the Albanian language and include essential information such as:
The Agency for Medicinal Products and Medical Devices (AMPMD) oversees the drug registration process, which typically spans approximately five years.
Failure to comply with these regulations can result in significant penalties, including product recalls. This underscores the necessity for companies to fully understand and execute the trial material labeling requirements in Albania. Successful compliance strategies often involve:
By prioritizing these elements, organizations can mitigate risks and enhance their operational success in the Medtech landscape.

Labels must provide detailed product information, including the product name, active ingredients, dosage instructions, and potential side effects. This level of transparency is not merely a regulatory obligation; it is essential for building consumer trust. For instance, a medical device label should explicitly outline its intended use, contraindications, and necessary warnings to guarantee safe usage. Following these labeling practices not only meets regulations but also boosts user trust in the item, ultimately leading to improved health results.
In the Medtech landscape, the significance of clear labeling cannot be overstated. It serves as a foundation for informed decision-making among consumers and healthcare professionals alike. By ensuring that labels comply with the trial material labeling requirements in Albania, companies can address key challenges in clinical research, fostering a culture of safety and reliability.
Ultimately, collaboration among stakeholders is crucial. As we move forward, it is imperative to prioritize transparency in labeling practices, ensuring that all parties involved are equipped with the necessary information to make safe and effective choices.

To comply with the trial material labeling requirements in Albania, labels must be crafted in clear, understandable language, primarily in Albanian, to ensure effective communication with buyers. This clarity is not just a preference; it is essential for safeguarding consumer safety. Accurate translations are crucial, as they must convey the original meaning without ambiguity. Misleading or unclear language can lead to misuse of the item, posing significant risks to consumer safety and resulting in potential legal consequences. For instance, statistics reveal that mislabeling accounts for 10% of product recalls, underscoring the critical need for precision in labeling.
Companies should prioritize hiring professional translators with expertise in healthcare terminology to guarantee compliance with regulatory standards and enhance patient safety. Expert opinions emphasize that even minor mistakes in healthcare translations can lead to serious outcomes, such as misdiagnosis or incorrect treatment administration. Thus, utilizing skilled translators is not merely a best practice; it is an essential requirement in the medical sector to protect public health and uphold confidence in medical goods.

The trial material labeling requirements in Albania stipulate that every item label must prominently display an expiration date alongside a batch number. This expiration date is crucial, as it informs buyers about the product's shelf life, ensuring both safety and quality. The batch number, on the other hand, is essential for traceability, especially during recalls or adverse incidents. For example, if a medical device is found to have defects, the batch number allows manufacturers to swiftly identify and locate all affected units, enabling prompt corrective actions. This traceability is not just a regulatory requirement; it is vital for maintaining trust and safety among consumers.
Statistics reveal that around 75% of consumers in Albania are increasingly aware of expiration dates, underscoring the significance of clear labeling in fostering informed purchasing decisions. Furthermore, past product recalls have highlighted the critical nature of accurate labeling, as failures in this area can lead to widespread safety concerns and tarnish brand reputation. The trial material labeling requirements in Albania stipulate that batch numbers must be included on all medical device labels, ensuring compliance and enhancing traceability.

Incorporating standardized symbols on labels is essential for conveying critical information swiftly and effectively. Universally recognized symbols, such as 'keep away from sunlight' and 'consult a physician,' significantly enhance safety by ensuring that vital warnings are easily understood. Moreover, a consistent format across labels allows users to quickly locate essential information, thereby improving the overall user experience. Research shows that consistent labeling formats can lead to a 30% increase in user comprehension, highlighting the necessity for manufacturers to adopt these practices.
Since September 2016, the FDA has permitted the use of symbols without adjacent explanatory text, provided a glossary is included. This further supports the argument for universal symbols in labeling. The use of these symbols not only aids in compliance with standards like ISO 15223-1:2021 but also fosters a safer environment for users, acting as a universal language that transcends linguistic barriers. By prioritizing these elements in labeling, companies can enhance the clarity and effectiveness of their communication with healthcare professionals and patients alike. As Deborah Pinchev states, 'In the right context, symbols can convey a significant amount of information in a small amount of printed or digital space.

Labels must prominently display clear contact details for the manufacturer or distributor, enabling individuals to report adverse effects or seek assistance. This transparency not only meets regulatory requirements but also significantly enhances trust among customers. For instance, providing a dedicated customer service phone number and an email address for inquiries reassures clients that their concerns will be addressed promptly.
In Albania, the trial material labeling requirements emphasize the importance of openness in device reporting, as statistics indicate that 64% of buyers have stopped purchasing from brands with negative employer reputations. Such practices can lead to improved safety outcomes and foster a more reliable relationship between purchasers and manufacturers.
Furthermore, ongoing monitoring and adjustments are essential to maintain compliance with the trial material labeling requirements in Albania, ensuring that labeling practices remain effective and trustworthy.

Labels must be constructed from robust materials that can withstand environmental challenges such as moisture, heat, and abrasion. This durability is essential for maintaining legibility throughout the item's lifecycle, which is critical for compliance and consumer safety. For instance, waterproof and tear-resistant materials significantly reduce the risk of labels becoming unreadable, ensuring that vital information remains accessible.
In the medical device sector, where regulatory compliance is paramount, the choice of label material can directly impact safety statistics and overall reliability. Utilizing materials like vinyl or polyester, known for their resistance to harsh conditions, enhances label performance and longevity, ultimately supporting adherence to industry standards. As Tracy Hou notes, "Waterproof labels ensure longevity and prevent damage to products," underscoring the critical role of material selection in maintaining label integrity.
Furthermore, with the UK Sustainable Labels Market projected to reach £18 billion by 2025, the significance of durable labeling materials in the industry is increasingly pronounced. This trend highlights the necessity for stakeholders to prioritize high-quality materials in their labeling strategies.

Creating labels with clarity is paramount. It's essential to utilize appropriate font sizes, colors, and contrasts to ensure that all users can easily read the information. Moreover, accessibility for individuals with disabilities must be a priority; incorporating features such as Braille or large print is not just a recommendation but a necessity. This commitment to accessibility not only meets regulatory standards but also fosters consumer trust, reinforcing the importance of clear communication in clinical research.

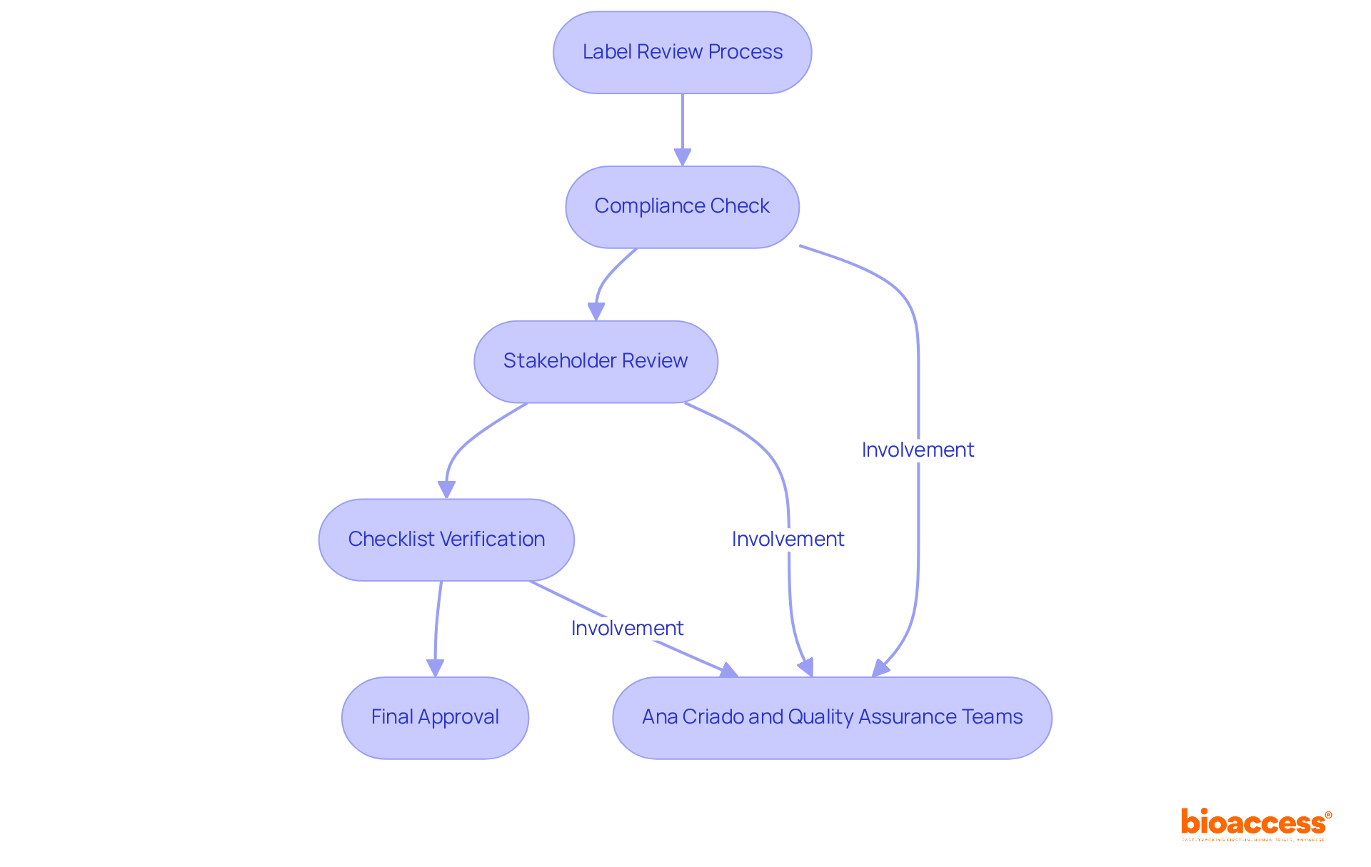
Before products hit the market, they must comply with the trial material labeling requirements in Albania, which involve rigorous reviews and approvals of the labels to ensure they meet all legal requirements. This critical process involves multiple stakeholders, including compliance specialists like Ana Criado, who brings extensive experience in project management within the device sector. Her expertise, alongside quality assurance teams, is vital for verifying that all information is accurate and adheres to legal standards.
For instance, employing a checklist can guarantee that all necessary elements are present and correctly formatted, reflecting the comprehensive process essential for advancing medical device trials, which includes:

Collaborating with bioaccess offers businesses a significant advantage in navigating Albania's intricate compliance landscape. With a profound understanding of local regulations and compliance requirements, bioaccess effectively streamlines processes to meet the trial material labeling requirements in Albania and site activation, ensuring that all products meet necessary standards with efficiency. This expertise not only accelerates market entry but also mitigates the risk of non-compliance, a critical factor given that incomplete documentation is a leading cause of delays in approval processes. Businesses leveraging bioaccess's knowledge can expect a reduction in time to market, as local compliance expertise enhances submission success rates.
Successful market entries facilitated by bioaccess, such as Avantec Vascular's pioneering clinical study of an innovative vascular device in Latin America, underscore the tangible benefits of their compliance expertise. As Dr. Michael Bäcker notes, "Albania has well-trained medical professionals with experience in international research standards," which emphasizes the importance of local expertise in achieving compliance and driving successful product launches. Understanding the role of the National Agency for Medicines and Medical Devices (NAMMD) in overseeing research study applications is crucial for effectively navigating the regulatory landscape.

In the realm of pharmaceutical and medical device labeling, adhering to Albania's trial material labeling requirements is not merely a regulatory obligation; it stands as a cornerstone of consumer safety and trust. Understanding and implementing these requirements ensures that labels are compliant and informative, fostering a reliable relationship between manufacturers and users.
Key insights from the article underscore the necessity of including comprehensive product information, utilizing clear language and accurate translations, and ensuring essential elements like expiration dates and batch numbers are present. Furthermore, the emphasis on standardized symbols, durable materials, and accessible formats highlights a commitment to safety and clarity in labeling practices. By prioritizing these aspects, companies can mitigate risks and enhance their operational success within the Albanian Medtech landscape.
Ultimately, embracing these labeling requirements is crucial for fostering transparency and trust among consumers. As companies navigate the complexities of Albanian regulations, collaborating with local experts can streamline compliance processes and drive successful market entries. This proactive approach not only safeguards public health but also reinforces the significance of clear and accurate labeling in promoting informed choices in healthcare.
What are the key requirements for labeling pharmaceutical and medical devices in Albania?
Labels must be presented in the Albanian language and include essential information such as the product name, active ingredients, dosage instructions, and usage guidelines.
Who oversees the drug registration process in Albania?
The Agency for Medicinal Products and Medical Devices (AMPMD) oversees the drug registration process in Albania.
What are the potential consequences of failing to comply with labeling regulations in Albania?
Failure to comply can result in significant penalties, including product recalls.
What strategies can companies use to ensure compliance with labeling requirements in Albania?
Successful compliance strategies include thorough documentation, regular audits, and collaboration with local legal experts to navigate Albanian law.
Why is comprehensive product information important on labels?
Comprehensive product information builds consumer trust and ensures safe usage by providing details about the product's intended use, contraindications, and necessary warnings.
How does clear labeling affect consumer and healthcare professional decision-making?
Clear labeling serves as a foundation for informed decision-making, enhancing safety and reliability in the Medtech landscape.
What language should labels be in to comply with Albanian regulations?
Labels must be crafted in clear, understandable Albanian to ensure effective communication with buyers.
What is the significance of accurate translations on labels?
Accurate translations are crucial to convey the original meaning without ambiguity, as misleading language can lead to misuse and pose risks to consumer safety.
What percentage of product recalls is attributed to mislabeling?
Statistics reveal that mislabeling accounts for 10% of product recalls.
Why should companies hire professional translators for labeling?
Hiring professional translators with expertise in healthcare terminology is essential to ensure compliance with regulatory standards and enhance patient safety.