

The pharmaceutical landscape is experiencing a significant transformation, driven by groundbreaking innovations that are reshaping research and development. With the integration of artificial intelligence to accelerate drug discovery and the utilization of real-world data for personalized medicine, these advancements offer unmatched opportunities to enhance patient outcomes and boost operational efficiency. Yet, as the industry embraces these cutting-edge technologies, critical questions emerge:
This exploration is not just relevant; it is essential for those involved in clinical research. Understanding the Medtech landscape and the role of bioaccess in addressing key challenges is crucial for success. As we delve deeper, we will uncover insights that highlight the importance of collaboration and the next steps necessary to thrive in this dynamic environment.
bioaccess® capitalizes on the regulatory flexibility of Latin America, particularly Colombia, offering significant competitive advantages for first-in-human trials. With cost savings exceeding 30% compared to North America and Western Europe, and ethical approvals secured in just 4-6 weeks, bioaccess® achieves enrollment rates that are 50% faster than traditional markets. This remarkable efficiency is crucial in today’s fast-paced healthcare environment, where timely access to medical data can profoundly influence individual outcomes and the commercial viability of new therapies.
Colombia's healthcare system, ranked among the top five globally, facilitates this swift process, as hospitals only engage in research after passing stringent ICH/GCP certification. Additionally, investments in science, technology, and innovation projects in Colombia enjoy R&D tax incentives, including a 100% tax deduction and substantial government grants. Latin America has proven its capability by surpassing recruitment targets, achieving 104% of predicted goals in recent studies. Notably, 80% of medical trials are ultimately delayed due to recruitment shortfalls, a pressing issue that bioaccess® adeptly addresses through its accelerated patient recruitment and site activation services.
Moreover, 85% of all medical trials fail to recruit enough participants within their planned timelines, underscoring the urgency of bioaccess's role in enhancing recruitment processes. As bioaccess® asserts, "this approach enhances testing efficiency and contributes to local economic growth through job creation and improved healthcare outcomes." These advantages position bioaccess® as a pivotal player in transforming the medical trial landscape, enabling Medtech companies to navigate research complexities and expedite their innovations to market.
Additionally, average compensation for Phase I studies ranges from $2,000 to $5,000, further incentivizing participant engagement. How can your organization leverage these insights to improve your clinical research outcomes?

In the competitive landscape of pharmaceutical innovation, bioaccess® stands out by offering a distinctive approach to clinical trials, particularly in the fields of cardiology and neurology. This innovative methodology not only accelerates the trial process but also enhances the overall efficiency of research initiatives.
6-8 Week Sprint Methodology: This approach allows treatment-naive cohorts to be enrolled 50% faster than traditional Western sites, significantly improving the speed of clinical trials.
Cost Savings: By providing FDA-prepared information, bioaccess® achieves substantial savings of $25K per individual, eliminating the need for rework and delays.
These advancements not only facilitate quicker access to potentially life-saving treatments but also optimize research trials, ultimately benefiting both researchers and patients alike. As the Medtech landscape continues to evolve, collaboration becomes essential in overcoming key challenges and driving innovation forward.

Moderna has fundamentally transformed vaccine development with its groundbreaking use of messenger RNA (mRNA) technology. This innovative approach not only facilitates rapid vaccine production but also enhances adaptability, allowing for swift responses to emerging infectious diseases.
The remarkable success of the COVID-19 vaccine serves as a prime example of how mRNA technology can drastically shorten development timelines while achieving high efficacy rates. This achievement sets a new benchmark for future vaccine research and development, underscoring the critical role of mRNA in advancing public health initiatives.

Roche's NAVIFY Data Analytics Platform stands as a pivotal tool in advancing research and development processes within the clinical research landscape. By seamlessly integrating information from diverse healthcare environments, this platform delivers practical insights that significantly enhance medical decision-making, ultimately leading to improved patient outcomes. With the power of advanced information analytics, Roche not only bolsters its R&D capabilities but also accelerates informed decision-making throughout the drug development lifecycle.
The integration of healthcare data through NAVIFY exemplifies the transformative potential of analytics in shaping medical outcomes, highlighting important examples of pharmaceutical innovation. Furthermore, bioaccess's extensive trial management services - including feasibility studies, site selection, and compliance reviews - play a vital role in supporting these innovations. These services not only enhance the efficiency of research trials but also contribute positively to local economies through job creation and improved healthcare results.
In this evolving Medtech landscape, collaboration is key. By leveraging the strengths of platforms like NAVIFY and the comprehensive services offered by bioaccess, stakeholders can address critical challenges in clinical research. The next steps involve fostering partnerships that drive innovation and improve patient care.

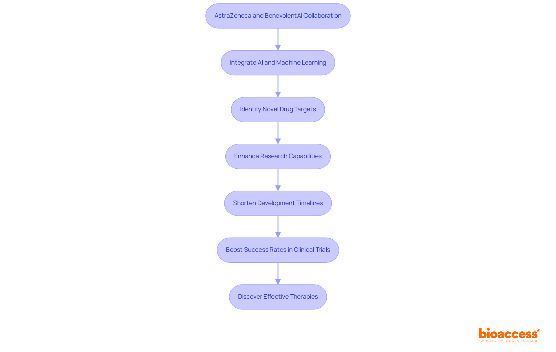
AstraZeneca's collaboration with BenevolentAI represents a groundbreaking advancement in integrating artificial intelligence into drug discovery. This partnership harnesses machine learning algorithms to pinpoint novel drug targets, significantly enhancing AstraZeneca's research capabilities and streamlining the development of new therapies. By leveraging AI, AstraZeneca seeks to shorten development timelines and boost success rates in clinical trials. Notably, AI-driven approaches could elevate the probability of a molecule succeeding across all clinical phases from 5-10% to 9-18%.
This integration not only accelerates the identification of promising targets but also paves a more efficient pathway to market for innovative treatments. As Mene Pangalos, EVP and President of R&D BioPharmaceuticals at AstraZeneca, points out, merging extensive datasets with AI capabilities can unveil new insights into complex disease biology. This ultimately leads to discovering effective therapies for conditions that currently lack adequate treatment options.
The collaboration exemplifies how machine learning is revolutionizing drug target identification, providing clear examples of pharmaceutical innovation in a new era. With such advancements, the potential for addressing unmet medical needs becomes increasingly tangible, urging stakeholders in the clinical research landscape to consider how they can leverage similar technologies to enhance their own research efforts.

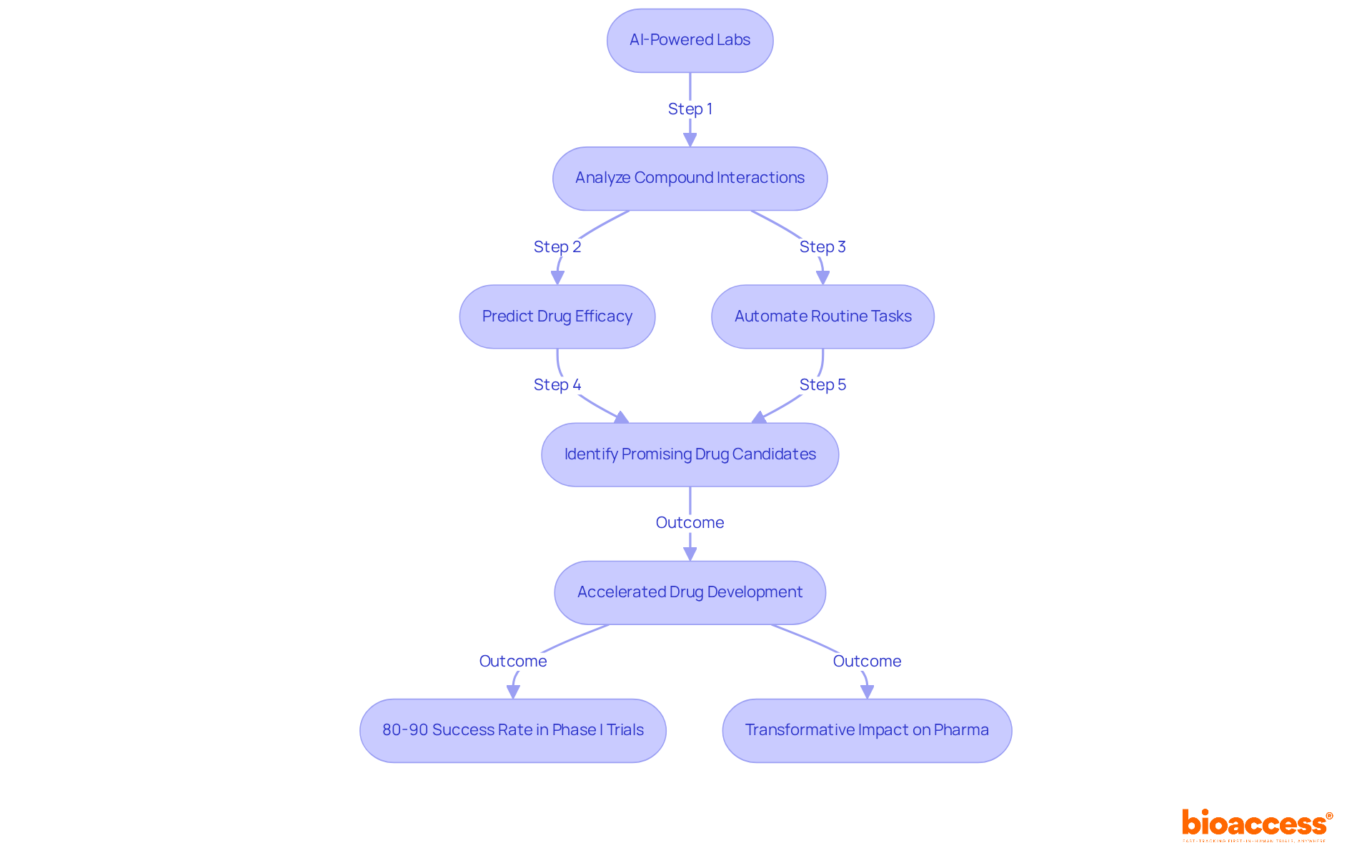
GlaxoSmithKline (GSK) is at the forefront of transforming drug screening processes through the integration of AI-powered laboratories. These state-of-the-art facilities utilize advanced AI algorithms to analyze compound interactions and predict drug efficacy, leading to a significant acceleration in the screening process. By automating routine tasks and enhancing analytical capabilities, GSK can quickly identify promising drug candidates, drastically shortening the timeline for bringing new therapies to market.
Notably, AI-discovered molecules have shown an impressive 80-90% success rate in Phase I trials, underscoring the effectiveness of AI in drug screening. This strategic shift not only streamlines operations but also positions GSK as a leader in pharmaceutical innovation, providing examples of pharmaceutical advancements that illustrate the transformative potential of AI in drug discovery and development. As the AI drug discovery market is projected to reach 12.8 billion USD by 2032, GSK's advancements reflect a significant trend in the industry towards leveraging AI technologies for improved drug development outcomes.

Novartis is forging a significant partnership with Apple Health to leverage real-world information for the advancement of personalized medicine. By integrating health data from Apple devices, Novartis seeks to gain valuable insights into individual behaviors and treatment responses. This innovative approach facilitates the development of customized therapies tailored to meet individual needs, ultimately enhancing treatment outcomes and enriching the overall patient experience.
Moreover, this initiative exemplifies the precision medicine ecosystem, which encompasses a variety of interacting components, including patients, clinicians, and researchers. Each of these elements plays a crucial role in propelling personalized medicine forward. The incorporation of AI technologies, particularly in the realm of nanotechnology, is pivotal in this landscape, as it enhances the personalization of treatments through comprehensive data analysis.
However, it is vital to acknowledge the challenges associated with information integration and the ethical considerations surrounding AI adoption. Addressing these issues is essential for ensuring the responsible use of real-world information in clinical research. As we move forward, collaboration among all stakeholders will be key to overcoming these hurdles and advancing the field of personalized medicine.

Merck is at the forefront of transforming pharmaceutical manufacturing through the strategic use of Internet of Things (IoT) technologies. By deploying IoT sensors and devices, the company achieves real-time monitoring of production lines, significantly optimizing workflows and enhancing quality control. This technological shift not only boosts operational efficiency but also ensures that products consistently meet the highest safety and efficacy standards.
Looking ahead to 2025, the integration of IoT is projected to further streamline production processes. Companies like Merck are already reporting substantial improvements in data accuracy and decision-making speed. The key benefits of these IoT technologies include:
Merck's commitment to leveraging IoT innovations serves as examples of pharmaceutical industry practices that harness technology to drive efficiency and maintain a competitive advantage in a rapidly evolving market. As the industry continues to embrace these advancements, the potential for improved operational outcomes becomes increasingly evident.

Bayer's G4A Accelerator program stands as a testament to its unwavering commitment to fostering innovation in digital wellness. By actively supporting startups and entrepreneurs, this initiative provides essential funding, mentorship, and resources that are crucial for developing groundbreaking digital wellness solutions. In a landscape where digital wellness companies accounted for 63% of M&A transactions in the first half of 2025, Bayer's support is vital for startups navigating these competitive dynamics.
Furthermore, with AI-enabled startups capturing 62% of digital wellness venture funding during the same period, the G4A Accelerator positions itself at the forefront of this transformative wave. By nurturing inventive concepts and technologies, Bayer not only enhances individual care but also significantly improves wellness outcomes, reinforcing its status as a leader in the rapidly evolving digital wellness landscape. Startups are encouraged to align their innovations with federal priorities to maximize their impact and secure vital funding opportunities.

Eli Lilly and Company is at the forefront of transforming consumer engagement through innovative content marketing strategies. By producing informative and relatable material, Lilly aims to enlighten individuals about their medical conditions and treatment choices. This approach not only fosters trust and transparency but also encourages individuals to take an active role in their wellness journey, ultimately leading to improved health outcomes.
Studies indicate that educational material significantly enhances comprehension, resulting in better adherence to treatment plans and overall wellness management. For instance, individuals who engage with educational resources are more likely to follow medical recommendations and actively participate in their care. Lilly's commitment to educating individuals exemplifies how strategic content marketing can cultivate deeper connections with clients, driving positive wellness outcomes.
Successful strategies include the use of multimedia resources, such as videos and infographics, which cater to diverse learning preferences and boost engagement. By prioritizing patient education, Eli Lilly not only enhances the patient experience but also contributes to the broader objective of improving health outcomes across populations. This dedication to education is not just a marketing tactic; it is a vital component of fostering a healthier society.

The landscape of pharmaceutical innovation is undergoing a remarkable transformation, driven by advancements in technology and strategic collaborations. From bioaccess®'s accelerated clinical trials in Latin America to the groundbreaking applications of AI in drug discovery by AstraZeneca and GSK, these innovations are not only enhancing research efficiency but are also fundamentally changing the way therapies are developed and delivered.
Key examples include:
Each of these advancements showcases the industry's commitment to improving patient outcomes and operational efficiencies.
In light of these developments, stakeholders in the pharmaceutical sector must embrace these innovations and explore how they can leverage similar technologies to enhance their own research and development efforts. As the industry continues to evolve, collaboration and adaptation will be key to addressing the challenges of modern healthcare and ensuring that innovative therapies reach those in need more swiftly and effectively.
What is bioaccess® and what advantages does it offer for clinical research?
bioaccess® leverages the regulatory flexibility of Latin America, especially Colombia, to provide significant competitive advantages for first-in-human trials, including cost savings exceeding 30% compared to North America and Western Europe, and faster ethical approvals within 4-6 weeks.
How does bioaccess® improve patient recruitment for clinical trials?
bioaccess® achieves enrollment rates that are 50% faster than traditional markets, addressing the common issue where 80% of medical trials are delayed due to recruitment shortfalls. Their accelerated patient recruitment and site activation services help overcome this challenge.
What is the significance of Colombia's healthcare system in clinical research?
Colombia's healthcare system is ranked among the top five globally and facilitates swift research processes as hospitals only participate in studies after meeting stringent ICH/GCP certification requirements.
What financial incentives are available for R&D in Colombia?
Investments in science, technology, and innovation projects in Colombia benefit from R&D tax incentives, including a 100% tax deduction and substantial government grants.
What are the average compensation rates for participants in Phase I studies?
Average compensation for Phase I studies ranges from $2,000 to $5,000, which serves as an incentive for participant engagement.
How does bioaccess® contribute to local economic growth?
bioaccess® enhances testing efficiency and contributes to local economic growth through job creation and improved healthcare outcomes.
What is the 6-8 Week Sprint Methodology mentioned in the context of bioaccess®?
The 6-8 Week Sprint Methodology allows treatment-naive cohorts to be enrolled 50% faster than traditional Western sites, significantly improving the speed of clinical trials.
How does bioaccess® impact cost savings in clinical trials?
By providing FDA-prepared information, bioaccess® achieves savings of $25,000 per individual, eliminating the need for rework and delays in the trial process.
What role does collaboration play in the Medtech landscape according to bioaccess®?
Collaboration is essential in overcoming key challenges and driving innovation forward in the evolving Medtech landscape.