

The landscape of Class 1 medical devices is evolving at a rapid pace, driven by stringent regulatory frameworks and an urgent need for compliance. As manufacturers navigate this complex terrain, grasping the key compliance insights for 2025 is essential for ensuring patient safety and achieving market success.
What critical regulations and best practices can empower producers to not only meet compliance requirements but also enhance their operational efficiency? This article explores ten vital insights designed to equip manufacturers with the knowledge necessary to thrive in the competitive medical device sector.
bioaccess® leverages its extensive expertise in regulatory frameworks across Latin America, the Balkans, and Australia to streamline compliance for class 1 device medical products. By harnessing local knowledge and established networks, bioaccess® empowers manufacturers to secure ethical approvals in a remarkable 4-6 weeks - significantly faster than traditional timelines. This rapid turnaround is crucial for innovators eager to seize emerging opportunities in the medical equipment sector.
Recent updates in 2025, including the alignment of regulatory processes with international standards, further bolster the efficiency of market entry for class 1 device products. For example, the Therapeutic Goods Administration (TGA) has underscored the importance of cybersecurity throughout the product lifecycle, ensuring that manufacturers not only fulfill compliance requirements but also prioritize patient safety. Successful case studies illustrate that companies utilizing bioaccess®'s services have adeptly navigated these regulatory landscapes, achieving timely approvals that facilitate quicker market access and enhance patient outcomes.

Class 1 devices represent a crucial segment of the healthcare landscape, categorized as low-risk products with minimal regulatory oversight. In the United States, the FDA classifies these products as a class 1 device under the Federal Food, Drug, and Cosmetic Act, allowing approximately 93% of them to enter the market without the need for premarket notification (510(k)). This streamlined process not only facilitates quicker market access but is vital for manufacturers eager to introduce their innovations efficiently.
In Europe, the Medical Equipment Regulation (MDR) outlines specific provisions for class 1 devices, mandating compliance with general performance standards. Adhering to these regulations is not just a formality; it ensures that equipment meets essential safety standards and is monitored effectively throughout its lifecycle. Manufacturers must navigate these frameworks diligently to maintain compliance and protect public health. Notably, nearly half of all medical instruments, which are considered class 1 devices, fall into this category, underscoring their significance in healthcare and the necessity for rigorous oversight.

Producers of Category 1 products must implement a Quality Management System (QMS) that adheres to FDA regulations specified in 21 CFR Part 820. Establishing a QMS is essential for ensuring consistent product quality, even though numerous Category 1 items are exempt from certain QMS requirements. Key components of a QMS include:
These components help mitigate risks and enhance product reliability.
The upcoming changes to the Quality Management System Regulation (QMSR), effective February 2, 2026, will further emphasize the need for compliance. In 2023, there were 31 recalls of class 1 devices, highlighting the importance of a robust QMS in preventing such issues. The ISO 13485 standard serves as the foundation for a QMS, guiding producers in upholding quality and compliance.
Moreover, employee training is crucial within the QMS to ensure that all personnel understand their roles and responsibilities, contributing to overall product safety and efficacy. Remarkably, roughly 80% of producers successfully navigate the regulatory environment for Category 1 products, highlighting the significance of a well-organized QMS in attaining compliance and promoting innovation.
As Peter Drucker wisely noted, efficiency alone does not equate to value; thus, a focus on quality management is vital for delivering meaningful improvements in product performance and customer satisfaction.

Labeling for a class 1 device is not only a regulatory requirement but also a critical component of patient safety and compliance. According to FDA regulations specified in 21 CFR Part 801, manufacturers must provide clear identification of the producer, a detailed device description, and any necessary warnings or precautions. This documentation must include easily understandable instructions for use (IFU) to ensure safe operation.
Effective labeling is crucial for compliance, as nearly 40 warnings have been issued to manufacturers for inadequate documentation of training activities. This statistic underscores the importance of thoroughness in this area. Alarmingly, approximately 76% of healthcare instruments lack essential labeling information, indicating a significant need for improvement. Adhering to documentation standards not only enhances patient safety but also mitigates the risk of adverse events related to labeling issues.
Manufacturers must maintain clear labeling procedures that focus on five quality controls:
Staying informed on FDA labeling requirements for a class 1 device is essential, especially with expected regulatory modifications in 2025. This ensures that all labeling reflects any alterations in the product's intended use and adheres to current standards.
In conclusion, the landscape of medical device labeling is evolving, and collaboration among stakeholders is vital. By prioritizing compliance and thorough documentation, manufacturers can significantly improve patient safety and operational efficiency.

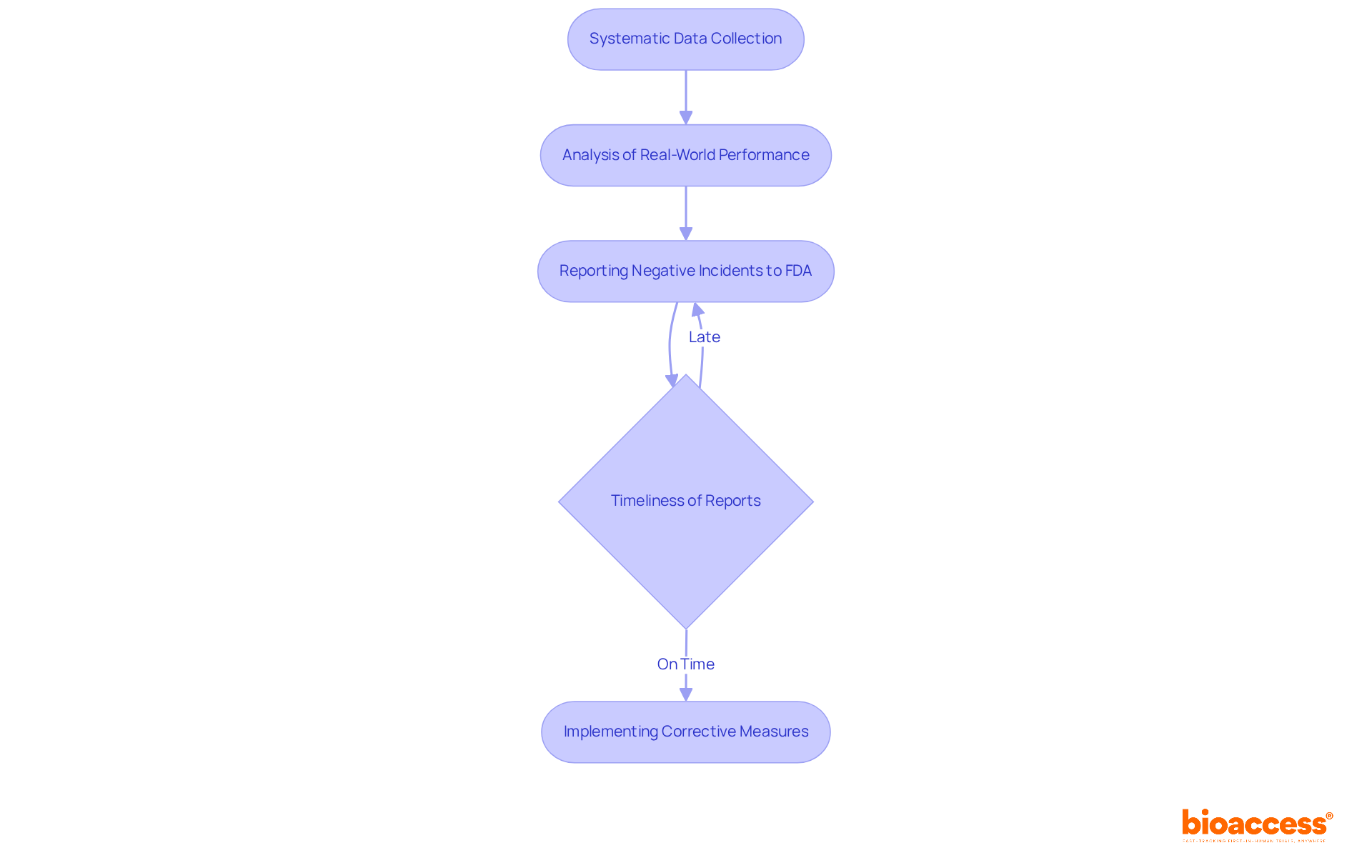
Post-market surveillance for a class 1 device is essential, involving the systematic collection and analysis of data regarding its real-world performance. Manufacturers must report any negative incidents or product malfunctions to the FDA within specific timeframes. Alarmingly, nearly 33% of medical product adverse event reports from manufacturers to the FDA are submitted late, often exceeding six months after the manufacturer was informed. This delay can hinder timely interventions and compromise patient well-being.
Awareness in overseeing class 1 devices is crucial for recognizing potential concerns and ensuring that corrective measures are applied promptly. Advocates for protection highlight that a proactive approach to vigilance not only shields patients but also enhances the overall security culture within organizations. Regular reviews and updates to post-market vigilance practices are vital to adapt to current trends and maintain compliance, ultimately fostering a safer healthcare environment.
As John C. Maxwell aptly states, 'Tend to the people, and they will tend to the business,' underscoring the significance of prioritizing security in all operations. This commitment to vigilance is not just a regulatory requirement; it is a moral imperative that safeguards patient health and builds trust in the healthcare system.

The Unique Device Identification (UDI) system is crucial for ensuring that Category 1 items prominently display a UDI on their labels and packaging. This requirement not only facilitates improved monitoring and identification of medical equipment but also significantly boosts patient safety and enhances post-market oversight efforts. In the evolving Medtech landscape, manufacturers must ensure their UDI complies with FDA regulations, which encompass specific formatting and data submission requirements to the Global Unique Device Identification Database (GUDID).
As the healthcare industry continues to advance, the importance of adhering to these regulations cannot be overstated. By implementing the UDI system effectively, manufacturers can address key challenges in clinical research and contribute to a safer healthcare environment. This commitment to compliance not only fosters trust among stakeholders but also reinforces the credibility of the Medtech sector as a whole.
In conclusion, collaboration among manufacturers, regulatory bodies, and healthcare providers is essential for navigating the complexities of the UDI system. By taking proactive steps to ensure compliance, stakeholders can enhance patient safety and streamline post-market oversight efforts.

Class 1 device medical products are primarily regulated by the FDA in the United States and the European Medicines Agency (EMA) in Europe. These organizations set the standards and guidelines that manufacturers must adhere to for compliance. In Colombia, the INVIMA (Colombia National Food and Drug Surveillance Institute) plays a crucial role in overseeing medical equipment, ensuring they meet safety, efficacy, and quality standards. Recognized as a Level 4 health authority by the Pan American Health Organization/World Health Organization, INVIMA demonstrates its competence in health regulation functions.
Furthermore, specialists like Ana Criado, Director of Regulatory Affairs at bioaccess, bring invaluable expertise from INVIMA and academia, offering critical insights into the regulatory landscape for medical products in Colombia. Understanding the roles of these regulatory bodies is essential for producers aiming to maintain compliance and secure market access. As the Medtech landscape evolves, collaboration with these authorities becomes increasingly vital for navigating the complexities of clinical research.

While most products classified as a class 1 device are exempt from the 510(k) premarket notification process, certain items may still necessitate a submission if they do not meet specific criteria. The 510(k) process is essential, requiring manufacturers to prove that their product is substantially equivalent to a legally marketed item. This entails preparing a thorough submission that contains detailed information on security and effectiveness. In fact, approximately 30% of 510(k) submissions were not accepted for initial review in 2022, underscoring the importance of thorough preparation.
Successful instances of Category I submissions often encompass items like bandages and portable surgical tools, recognized as class 1 devices, which have maneuvered through the process efficiently. Recent alterations in 510(k) requirements have clarified that even minor adjustments to a class 1 device may require a new submission if they affect safety or efficacy. Grasping this process is crucial for producers to guarantee compliance and enable prompt market entry. The FDA's review timeline can fluctuate considerably, with an average approval duration of 175 days and a median approval duration of 85 days.
Engaging with the FDA early and maintaining clear communication can further enhance the likelihood of a successful submission. This proactive approach not only streamlines the process but also fosters a collaborative relationship with regulatory bodies, ultimately benefiting the entire Medtech landscape.

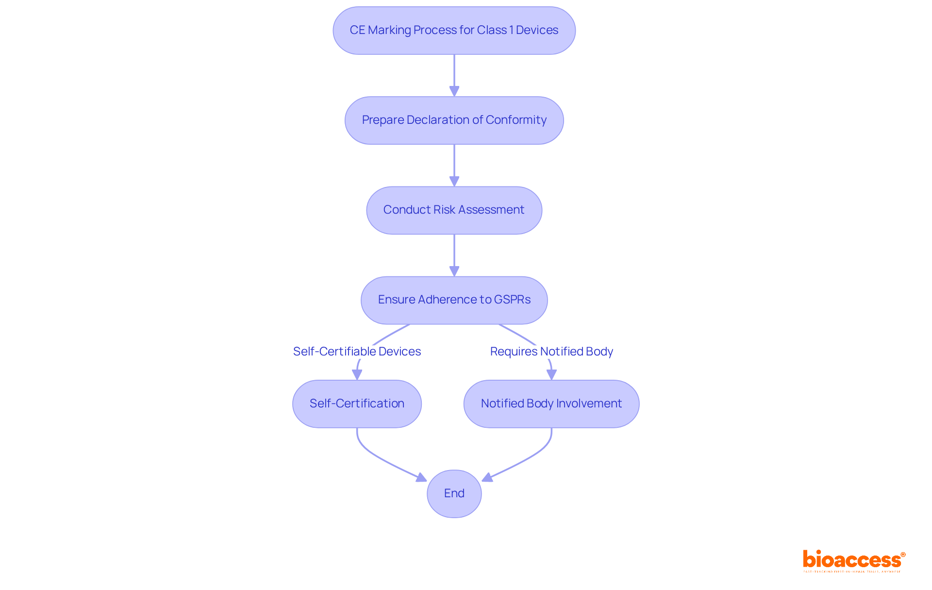
To effectively promote Category 1 medical products in Europe, producers must secure CE marking, a crucial verification of compliance with EU regulations. This process involves:
While many class 1 devices can be self-certified, certain class 1 devices - such as sterile products, those with a measuring function, and reusable surgical instruments - require Notified Body involvement. Understanding these limitations is essential for navigating the self-certification landscape.
Recent trends indicate a growing reliance on self-certification, particularly as producers strive to expedite their entry into the competitive European market. For example, devices that are non-sterile, non-measuring, and not reusable often follow this streamlined route, facilitating quicker compliance and reducing costs. Successful cases of self-certification in Europe demonstrate that with proper documentation and adherence to regulatory standards, companies can effectively navigate the complexities of CE marking and achieve their market objectives.
The significance of CE marking cannot be overstated; it not only paves the way for entry into the European market but also enhances a producer's reputation, assuring customers of product quality, safety, and efficacy. As Maven points out, 'Obtaining CE certification in Europe enables producers to access the entire European market, significantly expanding their business reach.' Furthermore, producers must retain technical documentation for a minimum of five years following the last product produced. It's crucial to note that the final deadline for acceptance of CE marked medical equipment in Great Britain is 30 June 2030.

Implementing Corrective and Preventive Actions (CAPA) is crucial for producers of class 1 devices, as it effectively addresses non-conformities and prevents future issues. A robust CAPA system involves:
For example, a catheter producer tackled variations in material hardness by requalifying suppliers and enhancing raw material inspection protocols. This case illustrates the real-world effectiveness of CAPA.
Regular reviews and updates to the CAPA process are vital for producers to maintain compliance with regulatory standards, such as the Quality System Regulation (QSR). This proactive approach not only protects patient safety but also promotes continuous improvement in product quality. Key Performance Indicators (KPIs), including the CAPA closure rate and the number of overdue CAPAs, serve as essential metrics for assessing the effectiveness of CAPA systems.
As regulatory expectations increase, the CAPA system becomes a cornerstone of quality assurance, enabling manufacturers to sustain market access and build trust in their products. By prioritizing CAPA, companies can adeptly navigate the complexities of compliance while enhancing the overall safety and efficacy of their class 1 devices.

The compliance landscape for Class 1 medical devices is evolving, driven by regulatory updates and the imperative for manufacturers to prioritize patient safety and product quality. Understanding the frameworks and requirements is essential for navigating the complexities of bringing these low-risk devices to market efficiently. By leveraging expertise and resources like those offered by bioaccess®, manufacturers can significantly enhance their compliance processes, ensuring timely approvals and robust market entry.
Key insights discussed throughout the article underscore the importance of:
The implementation of Unique Device Identification (UDI) requirements and a thorough understanding of regulatory bodies further reinforce the necessity for manufacturers to stay informed and compliant. Moreover, proactive engagement with the FDA and the EU CE marking process is vital for maintaining a competitive advantage in the ever-evolving Medtech landscape.
Ultimately, the commitment to compliance transcends mere regulatory obligation; it embodies a moral imperative that safeguards patient health and fosters trust within the healthcare system. Manufacturers are encouraged to embrace these insights and best practices, ensuring their Class 1 devices meet the highest standards of safety and efficacy. By prioritizing compliance, the industry can pave the way for innovation while upholding the integrity of medical device manufacturing.
What is bioaccess® and how does it help with compliance for Class 1 medical devices?
bioaccess® is a regulatory consulting service that leverages expertise in regulatory frameworks across Latin America, the Balkans, and Australia to streamline compliance for Class 1 medical devices. It enables manufacturers to secure ethical approvals in 4-6 weeks, significantly faster than traditional timelines.
What recent updates have been made to the regulatory processes for Class 1 devices?
As of 2025, regulatory processes have been aligned with international standards, enhancing the efficiency of market entry for Class 1 medical devices. Notably, the Therapeutic Goods Administration (TGA) has emphasized the importance of cybersecurity throughout the product lifecycle.
What are Class 1 devices and what is their significance?
Class 1 devices are categorized as low-risk medical products with minimal regulatory oversight. In the U.S., approximately 93% of these devices can enter the market without premarket notification, facilitating quicker access for manufacturers and highlighting their importance in the healthcare landscape.
What are the Quality Management System (QMS) requirements for Class 1 devices?
Producers of Class 1 devices must implement a QMS that adheres to FDA regulations specified in 21 CFR Part 820. Key components of a QMS include document controls, design controls, and production and process controls, which help ensure consistent product quality and mitigate risks.
What changes are expected in the Quality Management System Regulation (QMSR) in 2026?
Effective February 2, 2026, there will be changes to the QMSR that will further emphasize the need for compliance among producers of Class 1 devices.
How important is employee training in the QMS for Class 1 devices?
Employee training is crucial within the QMS to ensure that all personnel understand their roles and responsibilities, which contributes to overall product safety and efficacy.
What percentage of producers successfully navigate the regulatory environment for Class 1 products?
Approximately 80% of producers successfully navigate the regulatory environment for Class 1 products, indicating the importance of a well-organized QMS in achieving compliance and fostering innovation.