

Understanding drug tolerance is crucial in clinical research, as it significantly influences treatment efficacy and patient safety. This article explores ten key examples of drug tolerance that shape clinical practices, providing insights into how various factors - from genetic variability to environmental influences - affect medication acceptance. Amidst these complexities, one pressing question arises: how can researchers and clinicians effectively navigate the challenges posed by drug tolerance to enhance therapeutic outcomes?
bioaccess® leverages its unique position in Latin America, particularly in Colombia, to facilitate swift clinical trials focused on medication acceptance. Colombia presents notable advantages, such as cost savings exceeding 30% compared to North America and Western Europe, along with expedited regulatory processes. Institutional Review Board (IRB) and Ministry of Health (MoH, INVIMA) reviews are completed in just 90 to 120 days, supported by a high-quality healthcare system recognized among the best globally.
By collaborating with various healthcare groups - over 50 million individuals, with 95% covered by universal health insurance - bioaccess® ensures that research on medication acceptance is conducted efficiently. Furthermore, Colombia's robust R&D tax incentives offer substantial financial benefits for Medtech startups, further accelerating clinical studies. Hospitals in Colombia must also undergo a stringent ICH/GCP certification process to conduct clinical research, guaranteeing high standards of quality and safety.
This agility is crucial in the fast-paced world of clinical research, where understanding medication acceptance can significantly impact therapeutic outcomes and patient safety. As the Medtech landscape evolves, bioaccess® stands ready to address the key challenges faced by researchers, fostering collaboration and innovation in the field.

In chronic pain management, understanding medication resistance is crucial. This resistance can provide drug tolerance examples, leading to a diminished effectiveness of analgesics and requiring larger doses to achieve the same level of pain relief. Such a phenomenon complicates care strategies and may result in increased side effects or dependency. Research indicates that understanding drug tolerance examples in chronic pain patients is vital for developing effective pain management strategies.
Clinicians must closely monitor acceptance levels and adjust treatment plans accordingly. This proactive approach not only maintains efficacy but also minimizes risks associated with higher dosages. By recognizing the importance of these adjustments, healthcare providers can enhance patient outcomes and ensure a more effective management of chronic pain.

Drug tolerance examples pose significant challenges in addiction recovery, compelling individuals to increase their substance doses to achieve the same effects, which in turn heightens the risk of relapse. This cycle complicates recovery, as patients often grapple with intense cravings and withdrawal symptoms. As addiction specialists emphasize, "Recovery is about progression, not perfection," highlighting the necessity for tailored recovery programs.
To effectively combat these challenges, recovery programs must implement targeted strategies, including:
These approaches empower individuals to regain control over their substance use, fostering resilience and enhancing the likelihood of sustained recovery. Moreover, statistics reveal that only about 11% of individuals requiring care obtain it at a specialty facility, underscoring systemic obstacles that must be addressed in care plans.
Addressing drug tolerance examples is crucial for developing effective treatment strategies that promote long-term sobriety.

Genetic variability plays a crucial role in how individuals develop resistance to substances. Variations in genes responsible for drug metabolism can significantly influence the speed at which a drug is processed in the body, ultimately affecting resistance levels. For example, polymorphisms in cytochrome P450 enzymes can alter both the efficacy and safety of medications. This highlights the necessity for personalized treatment plans tailored to individual genetic profiles. Understanding these genetic elements is essential for healthcare providers, enabling them to customize treatments that not only reduce the risk of acceptance but also enhance therapeutic outcomes.

Environmental factors, such as social environments, stress levels, and exposure to substances, play a crucial role in the development of substance resistance. For example, individuals who consume substances in familiar settings may experience an accelerated increase in their resistance due to conditioned reactions. Understanding these contextual factors is vital for clinicians, as it informs strategies to mitigate the development of resistance. This could involve:
By recognizing the significance of these influences, healthcare professionals can enhance their approaches and ultimately improve patient outcomes.

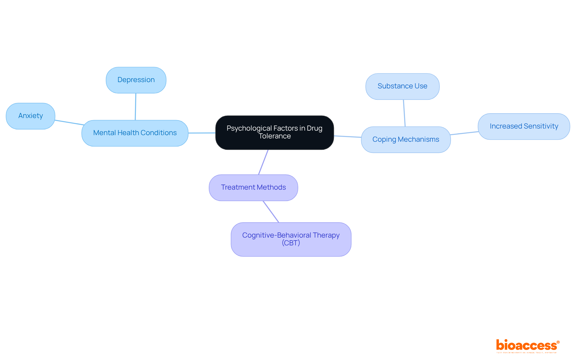
Psychological factors, particularly mental health conditions like anxiety and depression, play a crucial role in drug resistance. Individuals grappling with these underlying issues often resort to substances as a coping mechanism, leading to increased sensitivity and dependence. This highlights the urgent need for integrated treatment methods.
Cognitive-behavioral therapy (CBT), for instance, has proven effective in helping individuals manage their substance use more effectively. By addressing these psychological factors, we can significantly decrease the likelihood of developing a dependency, paving the way for healthier coping strategies.

Social and cultural factors play a pivotal role in shaping individuals' connections with substances and their journey toward acclimatization. Elements such as peer pressure, cultural standards, and community perspectives can significantly influence the emergence of substance adaptation. In 2020, around 9.5 million individuals in the U.S. misused substances like opioids, underscoring the urgent need for effective community interventions.
Recent research indicates that communities fostering supportive environments and proactive health education initiatives experience lower rates of substance misuse and acceptance development. For instance, community-focused initiatives that promote healthy habits and educate individuals about the dangers associated with substance use have proven successful in reducing the prevalence of substance dependence. Experts in community health assert that encouraging open dialogues about substance use behaviors empowers individuals to make informed choices, ultimately leading to healthier outcomes.
Moreover, healthcare professionals can track changes in treatment responses over time, which is crucial for identifying and managing medication resistance. By addressing these social determinants, communities can play a vital role in combating substance dependence and bolstering recovery efforts.

In clinical research, efficient management techniques for medication responsiveness are crucial and include drug tolerance examples such as:
Frequent evaluation of individuals' comfort levels is essential for healthcare professionals to customize care strategies effectively.
Introducing medication breaks, which are considered drug tolerance examples, involves intervals when individuals temporarily stop taking the medication, and has been shown to reset sensitivity levels, enabling more effective follow-up care. Recent studies indicate that these breaks can serve as drug tolerance examples that significantly enhance the overall efficacy of therapy. For instance, research highlights that addiction is sustained by enjoyment, yet the strength of that enjoyment gradually decreases, underscoring the importance of managing substance sensitivity effectively.
Moreover, incorporating non-drug approaches, such as:
not only assists the care process but also enhances the individual's overall well-being. As healthcare providers emphasize, careful monitoring and strategic adjustments are crucial in improving patient outcomes in the context of medication adaptability.
Consider incorporating regular evaluations of acceptance levels to enhance care strategies. This proactive approach not only fosters better patient engagement but also aligns with the goal of optimizing therapeutic effectiveness.

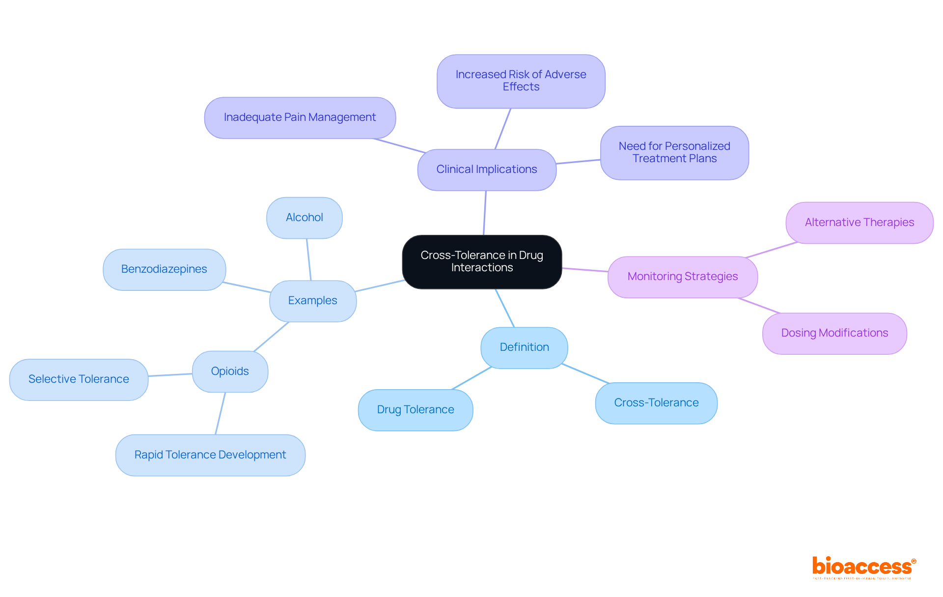
Cross-sensitivity occurs when adaptation to one medication diminishes responsiveness to another with similar pharmacological effects. This phenomenon complicates treatment regimens, particularly for individuals on multiple medications. For instance, drug tolerance examples show that a patient who develops resistance to opioids may also experience reduced effectiveness from other central nervous system depressants, such as benzodiazepines or alcohol. Research indicates that this acceptance can happen rapidly; William S. Blau notes that opioid sensitivity may develop within just 1 to 2 weeks after initiating treatment, especially with potent substances like remifentanil.
Moreover, selective adaptation can take place, where different opioid side effects develop resistance at varying rates. Clinicians must remain vigilant about potential cross-tolerance when prescribing medications, as it can lead to inadequate pain management or an increased risk of adverse effects. Modifying dosing strategies or exploring alternative therapies is essential to ensure patient safety and improve outcomes. Understanding these interactions is crucial, particularly in multi-drug therapies, where drug tolerance examples of adaptation can pose significant clinical challenges.
Additionally, the concept of incomplete cross-tolerance underscores the complexities of substance interactions, highlighting the necessity for careful monitoring and personalized treatment plans. As the landscape of clinical research evolves, addressing these challenges through collaboration and informed decision-making becomes increasingly important.

Current research is actively investigating various methods to reverse drug resistance, focusing on both pharmacological interventions and behavioral therapies. This exploration includes the potential of specific compounds designed to reset sensitivity levels, thereby enabling more effective use of medications. Furthermore, behavioral approaches, such as mindfulness and cognitive-behavioral strategies, are being examined for their significant role in managing acceptance among patients.
The future directions in this research area hold considerable promise for developing innovative therapies that can enhance treatment outcomes for patients, as evidenced by various drug tolerance examples. As we delve deeper into these methodologies, it becomes increasingly clear that collaboration and continued exploration are essential for overcoming the challenges posed by drug resistance. The integration of these diverse strategies could pave the way for more effective treatment protocols, ultimately benefiting patient care.

Understanding drug tolerance is crucial for advancing clinical research and improving patient outcomes across various medical fields. This article highlights critical examples of drug tolerance, emphasizing its implications in chronic pain management, addiction recovery, and the influence of genetic, environmental, psychological, and social factors. By recognizing the multifaceted nature of drug tolerance, healthcare providers can tailor their strategies to enhance treatment efficacy and patient safety.
Key insights reveal that drug tolerance complicates treatment regimens and necessitates innovative management approaches. For instance, the role of bioaccess® in facilitating efficient clinical trials in Colombia demonstrates how strategic collaboration can expedite research on medication acceptance. Additionally, understanding genetic variability and environmental influences on drug tolerance can lead to more personalized treatment plans, ultimately benefiting patient care.
As the landscape of clinical research evolves, it becomes increasingly important for healthcare professionals to address the challenges posed by drug tolerance. This involves not only implementing effective management strategies but also fostering community support and education to combat substance misuse. Emphasizing the need for ongoing research and collaboration, the insights shared in this article serve as a call to action for all stakeholders in the healthcare system to prioritize drug tolerance studies and their implications for treatment outcomes.
What is bioaccess® and what role does it play in clinical research?
bioaccess® is an organization that facilitates swift clinical trials focused on medication acceptance, leveraging its unique position in Latin America, particularly Colombia.
What advantages does Colombia offer for conducting clinical trials?
Colombia offers cost savings exceeding 30% compared to North America and Western Europe, expedited regulatory processes, and a high-quality healthcare system. Institutional Review Board (IRB) and Ministry of Health (MoH, INVIMA) reviews are completed in 90 to 120 days.
How does bioaccess® ensure efficient research on medication acceptance?
bioaccess® collaborates with various healthcare groups that cover over 50 million individuals, with 95% covered by universal health insurance, ensuring efficient research on medication acceptance.
What financial benefits are available for Medtech startups in Colombia?
Colombia offers robust R&D tax incentives that provide substantial financial benefits for Medtech startups, further accelerating clinical studies.
What certification process must hospitals in Colombia undergo to conduct clinical research?
Hospitals in Colombia must undergo a stringent ICH/GCP certification process to ensure high standards of quality and safety in clinical research.
Why is understanding medication resistance important in chronic pain management?
Understanding medication resistance is crucial because it can lead to diminished effectiveness of analgesics, requiring larger doses for pain relief, complicating care strategies, and increasing side effects or dependency.
How can clinicians manage drug tolerance in chronic pain patients?
Clinicians should closely monitor acceptance levels and adjust treatment plans proactively to maintain efficacy and minimize risks associated with higher dosages.
What challenges does drug tolerance pose in addiction recovery?
Drug tolerance compels individuals to increase their substance doses to achieve the same effects, heightening the risk of relapse and complicating recovery due to intense cravings and withdrawal symptoms.
What strategies can be implemented to combat challenges posed by drug tolerance in addiction recovery?
Targeted strategies include gradual dose reductions and behavioral therapies to help individuals regain control over their substance use and enhance the likelihood of sustained recovery.
What is the statistic regarding individuals requiring care in specialty facilities for addiction?
Only about 11% of individuals requiring care obtain it at a specialty facility, highlighting systemic obstacles that must be addressed in care plans.