

The landscape of clinical research relies heavily on the meticulous management of documentation, especially within the Trial Master File (TMF). This vital repository not only protects the integrity of clinical trials but also enhances compliance and boosts operational efficiency. By exploring the ten key elements of the TMF, readers will discover the essential components that drive successful clinical research and examine innovative practices that can improve study outcomes. Yet, with a significant percentage of TMF teams facing challenges due to incomplete documentation, what strategies can be implemented to tackle these issues and ensure regulatory readiness?
bioaccess® stands out in optimizing the clinical research trial master file management, ensuring that all essential documents are meticulously organized and readily accessible. With extensive experience in clinical research across Latin America, Australia, and the Balkans, bioaccess® accelerates ethical approvals and enhances study management, significantly improving the quality and pace of clinical studies. Notably, with over 50 locations activated in under eight weeks, bioaccess® demonstrates its capability in swift site activation, which is crucial for timely study execution.
By implementing best practices such as robust record control systems and regular completeness reviews, bioaccess® effectively addresses common challenges faced by TMF teams related to the clinical research trial master file, including the 41.6% who struggle with incomplete documentation. Their strategy incorporates advanced technology, featuring AI-driven solutions for data quality evaluation, projected to manage 50% of experimental data tasks by 2025. This innovation is expected to reduce timelines by 20% while enhancing data accuracy.
Furthermore, bioaccess® underscores the importance of stakeholder collaboration to maintain TMF integrity, ensuring that all relevant parties are actively engaged in the process. This strategic integration of regulatory knowledge and innovative practices positions bioaccess® as a reliable partner for Medtech, Biopharma, and Radiopharma innovators, ultimately leading to improved clinical study outcomes and regulatory readiness.
Significantly, bioaccess® enables patient enrollment 50% faster than Western locations, resulting in $25K savings per patient. This highlights the effectiveness of bioaccess® in clinical studies, making it an invaluable ally in the pursuit of excellence in clinical research.

Before starting a clinical trial, it’s crucial to compile several essential documents in the Trial Master File (TMF). Each of these documents plays a vital role in ensuring the trial's integrity and compliance, which is fundamental to the success of clinical research.
Study Protocol: This document outlines the trial's objectives, design, methodology, and statistical considerations. It directs the research process and ensures that all stakeholders are aligned on the study's goals. Industry professionals emphasize that a well-organized study protocol is key to successful clinical research, as it establishes the framework for data collection and analysis.
Informed Consent Forms: These documents ensure that participants are fully aware of the study, including its purpose, procedures, risks, and their rights. Statistics indicate that clear and comprehensive informed consent documents significantly enhance participant comprehension and retention, which is vital for ethical compliance and overall study success.
Regulatory Approvals: Documentation of approvals from relevant regulatory bodies and ethics committees is necessary to validate that the study meets all legal and ethical standards. This evidence is essential for maintaining the study's credibility and protecting participant welfare.
Investigator Brochure: This brochure provides detailed information about the investigational product, including safety and efficacy data. It serves as a key resource for investigators and regulatory bodies, ensuring that all parties are informed about the product being tested.
Site Selection Documentation: Records of site evaluations and selection criteria are crucial to ensure that locations are appropriate for the study's objectives. Proper site selection can significantly impact recruitment and data quality, making this documentation a critical component of the TMF.
In summary, gathering these documents meticulously not only aids in meeting regulations but also enhances the overall quality and efficiency of clinical studies.

During a clinical study, maintaining a comprehensive Trial Master File (TMF) is crucial for ensuring compliance and facilitating effective monitoring. Key documents that must be included are:
Efficient oversight of these files not only aids in adherence but also improves the overall standard and integrity of the clinical study. Regular audits and updates are necessary to preserve the TMF's accuracy and completeness, as non-compliance can lead to significant delays or rejection of study results. With 83% of clinical study experts recognizing that electronic TMFs (eTMFs) enhance efficiency, shifting to digital formats can simplify management of records and improve accessibility for international research teams.

After completing a clinical trial, it is crucial to finalize and include the following documents in the Trial Master File (TMF):
In 2025, the emphasis on these documents will intensify due to stricter regulatory requirements. It becomes imperative for sponsors and CROs to ensure that the clinical research trial master file contains complete, accurate, and readily accessible documentation for inspections. This meticulous approach not only enhances adherence but also fosters greater trust in clinical research outcomes.

A well-organized clinical research trial master file (TMF) is crucial for effective management of clinical studies, particularly within comprehensive services like those offered by bioaccess. Understanding its key structural elements can significantly enhance your operational efficiency.
Indexing System: A comprehensive indexing system categorizes documents by type and trial phase, facilitating quick retrieval and compliance. Statistics indicate that organizations with robust indexing systems experience markedly improved file management efficiency, which is vital for the success of feasibility studies and site selection.
Version Control: This practice guarantees that the most current documents are readily available while preserving a complete history of changes. Effective version control is essential for regulatory adherence and audit preparedness. As Nick Capman, CEO of The FDA Group, emphasizes, "A well-maintained TMF should convey the complete narrative of your study, including how you addressed challenges and ensured protocol conformity." This is particularly relevant when navigating compliance reviews and trial setup processes.
Secure Storage: Both physical and electronic records must be securely stored to prevent unauthorized access. Implementing access controls and conducting regular audits safeguards sensitive information, aligning with regulatory requirements from agencies like the FDA and EMA. This is vital for maintaining the integrity of investigational devices.
Accessibility: Authorized personnel should have easy access to necessary documents for review and audits. Streamlined access not only enhances operational efficiency but also supports timely decision-making, which is essential for sustaining TMF health and effective project management throughout the study.
Regular Updates: The TMF should be continuously updated throughout the study to reflect the most current information. Frequent updates are crucial for sustaining the integrity of the clinical research trial master file and ensuring that all necessary materials are accessible for inspections. Additionally, establishing a quality check procedure at the study's outset is essential for guaranteeing TMF completeness and accuracy, ultimately aiding the success of clinical research and its beneficial impact on local economies.

The transition to an Electronic Trial Master File (eTMF) offers numerous advantages that significantly enhance clinical trial management:
The electronic master file (eTMF) system market is projected to grow from USD 1.9 billion in 2025 to USD 6.5 billion by 2035, at a CAGR of 12.8%. This growth underscores the increasing importance of eTMF systems in clinical studies. Moreover, cloud deployment is expected to dominate the eTMF market with a 53.0% share in 2025, reflecting a significant trend towards cloud-based solutions. Effective management of the audit trail is also crucial for ensuring adherence and maintaining data integrity throughout the clinical trial process.

To ensure audit readiness, implementing the following practices is crucial:

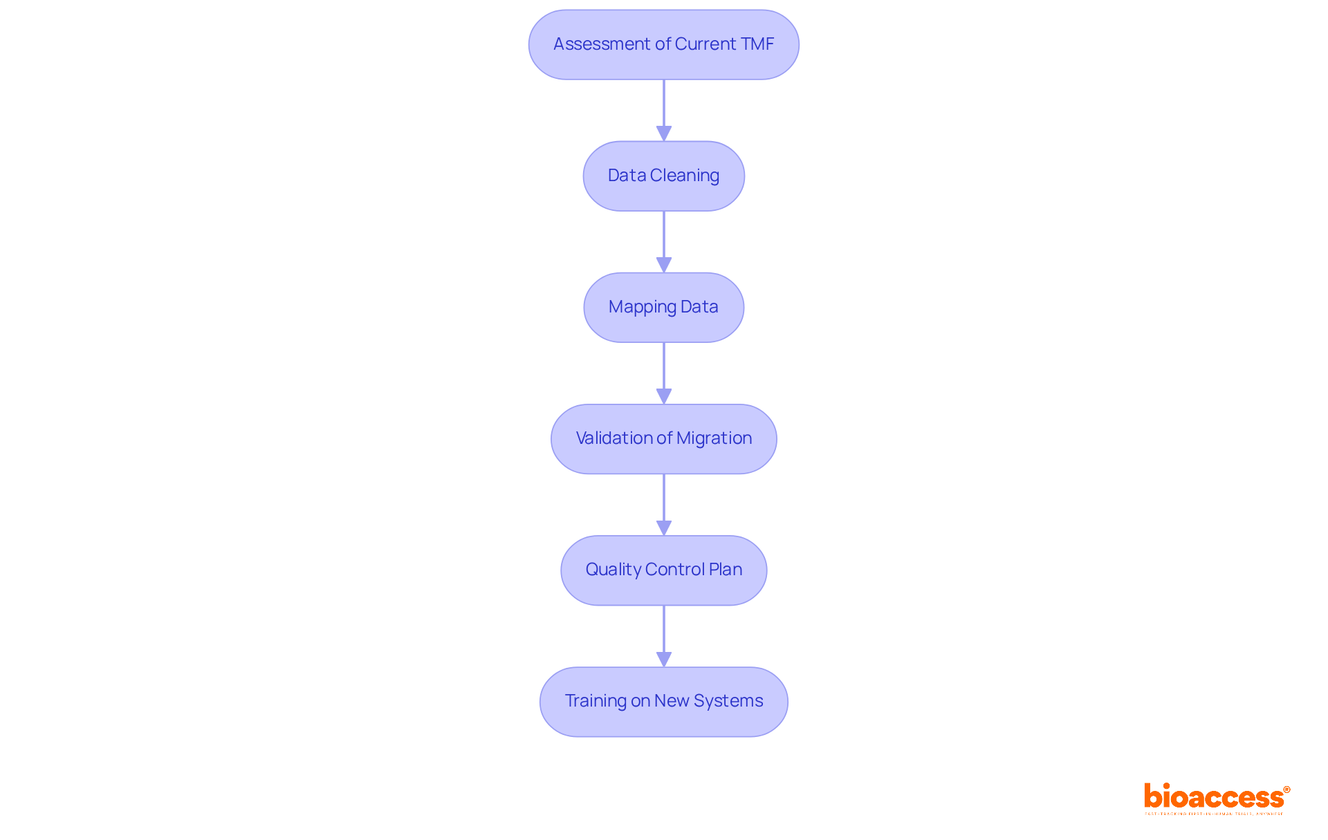
Migrating to a clinical research trial master file (eTMF) is a critical process that requires careful planning and execution to ensure compliance with regulatory standards and improve clinical trial management. Here are the essential steps to facilitate a smooth transition:
Assessment of Current TMF: Start by thoroughly evaluating existing paper-based documents to pinpoint which items are necessary for migration. This evaluation not only clarifies the scope of the migration but also helps prioritize essential materials, ensuring nothing vital is overlooked.
Data Cleaning: Before migration, it’s imperative to verify that all data is accurate, complete, and up-to-date. This step minimizes the risk of transferring outdated or incorrect information, which can lead to compliance issues and operational inefficiencies.
Mapping Data: Establish a clear structure for organizing data within the eTMF. Develop a Master Mapping File that coordinates source and target eTMF index and metadata fields, ensuring consistency and accessibility of files post-migration.
Validation of Migration: After the migration, conduct a thorough verification to confirm that all files have been transferred correctly and are accessible in the new system. This step is vital for maintaining the integrity of the clinical research trial master file and ensuring compliance with regulatory requirements, including supporting audits and inspections by competent authorities.
Quality Control Plan: Implement a quality control (QC) plan post-migration to address potential quality issues, as studies show that 72% of data migration projects encounter such problems. A robust QC process enhances the reliability of the eTMF and ensures that all materials meet the necessary standards.
Training on New Systems: Provide comprehensive training for staff on the functionalities of the new eTMF system. Ensuring that all users understand their roles and responsibilities will significantly enhance the overall efficiency and effectiveness of the clinical research trial master file. Moreover, emphasize the importance of user preparation and understanding the eTMF system before migration to avoid errors and ensure a seamless transition.

Effective metadata management is essential for maintaining a high-quality clinical research trial master file (TMF). By implementing standardized metadata practices, the clinical research trial master file can achieve significant enhancements in efficiency and reliability in clinical research documentation. Key practices include:
Standardized Metadata Fields: Utilizing consistent metadata fields across all documents streamlines the processes of searching and retrieval, ensuring that information is easily accessible. As Geoffrey Moore states, "Consistency and predictability in the data standard aid in both development and the review process." Regular updates to the clinical research trial master file are crucial, as refreshing metadata promptly whenever files are altered or added helps to avoid inconsistencies and preserve the integrity of the TMF. Regular reviews and assessments of the clinical research trial master file content for quality and completeness are vital, as highlighted in the recent updates to the TMF Reference Model (v3.3 released on 31 March 2023).
Training on Metadata Standards: Educating staff on the significance of accurate metadata and the correct application of standards fosters a culture of quality and accountability within the team. Conducting regular training sessions on the importance of the TMF should be a priority for all staff involved in study documents.
Quality Checks: Performing routine evaluations to confirm that metadata is precise and thorough is vital for maintaining the quality of the clinical research trial master file and ensuring adherence during audits. Inadequate ongoing reviews of the clinical research trial master file can create a false sense of completeness, making quality checks essential.
Integration with eTMF Systems: Ensuring that the electronic TMF (eTMF) system supports robust metadata management features is critical for effective documentation in the clinical research trial master file and for regulatory compliance. The rising demand for skilled data experts, anticipated to expand by 36%, underscores the significance of efficient metadata management in clinical studies.
The importance of standardized metadata in the clinical research trial master file cannot be overstated. It not only aids in better data management but also improves communication among stakeholders, ultimately resulting in more efficient processes and enhanced outcomes.

Implementing a Quality Management System (QMS) for managing the clinical research trial master file is vital in ensuring compliance and excellence in clinical research. Defining Quality Standards is the first step; establishing clear standards for all TMF processes and documentation is crucial. This not only guarantees that records meet regulatory and organizational requirements but also fosters a culture of excellence. As Will Durant wisely stated, "We are what we repeatedly do. Excellence, then, is not an act but a habit," underscoring the need for a continuous commitment to quality initiatives.
Next, Regular Training for staff on quality standards and regulatory requirements is essential. This ongoing education enhances their understanding and empowers them to uphold these standards consistently throughout the trial process. Furthermore, Continuous Monitoring of TMF processes is necessary to identify areas for improvement. By evaluating adherence and performance, organizations can proactively address potential issues before they escalate. Notably, 66.1% of respondents currently utilize an electronic TMF system, reflecting a significant trend towards digital solutions in quality management.
In addition, establishing Feedback Mechanisms is crucial. Creating channels for staff to provide feedback on TMF processes encourages a culture of continuous improvement. This input can lead to valuable insights that enhance efficiency and effectiveness in managing the TMF. Periodic completeness reviews are essential for maintaining accountability and ensuring inspection readiness, as highlighted in recent findings.
Lastly, the Documentation of Quality Processes cannot be overlooked. Maintaining thorough documentation of all quality management processes ensures transparency and accountability. This documentation serves as a reference for compliance audits and is critical for maintaining inspection readiness in the clinical research trial master file. Documenting issue resolution further reinforces the need for transparency in TMF management.

The significance of a well-structured Clinical Research Trial Master File (TMF) cannot be overstated; it serves as the backbone for compliance and integrity throughout the clinical research process. By meticulously organizing and managing essential documents, stakeholders ensure that trials are conducted ethically and efficiently, ultimately leading to successful outcomes.
This article has highlighted the critical elements of the TMF, including:
Additionally, best practices for maintaining an organized structure have been discussed. The integration of electronic TMF systems (eTMFs) and effective metadata management enhances the efficiency and reliability of clinical research documentation. Moreover, the importance of quality management systems and regular audits ensures that the TMF remains compliant and ready for inspections, fostering trust in clinical research results.
As the landscape of clinical research evolves, embracing innovative solutions like eTMFs and prioritizing thorough documentation practices will be essential for success. Organizations are encouraged to invest in robust TMF management strategies to streamline processes, enhance data integrity, and ultimately contribute to the advancement of medical science. The commitment to excellence in managing the TMF not only benefits individual studies but also supports the broader goal of improving patient care and health outcomes.
What is bioaccess® and its role in clinical research?
bioaccess® is a platform that optimizes clinical research trial master file management, ensuring essential documents are organized and accessible. It enhances ethical approvals and study management, improving the quality and pace of clinical studies.
How quickly can bioaccess® activate study sites?
bioaccess® has activated over 50 locations in under eight weeks, demonstrating its capability for swift site activation, which is crucial for timely study execution.
What challenges does bioaccess® address in trial master file management?
bioaccess® addresses common challenges such as incomplete documentation, which affects 41.6% of TMF teams, by implementing robust record control systems and regular completeness reviews.
How does bioaccess® utilize technology in clinical research?
bioaccess® incorporates advanced technology, including AI-driven solutions for data quality evaluation, which is projected to manage 50% of experimental data tasks by 2025, reducing timelines by 20% and enhancing data accuracy.
What is the significance of stakeholder collaboration in bioaccess®'s approach?
Stakeholder collaboration is essential for maintaining TMF integrity, ensuring that all relevant parties are actively engaged in the clinical research process.
How does bioaccess® impact patient enrollment and costs?
bioaccess® enables patient enrollment 50% faster than in Western locations, resulting in savings of $25,000 per patient, highlighting its effectiveness in clinical studies.
What are the key components of the Trial Master File (TMF) before starting a clinical trial?
Key components include the study protocol, informed consent forms, regulatory approvals, investigator brochure, and site selection documentation. Each document is vital for ensuring the trial's integrity and compliance.
What essential records should be maintained in the TMF during a clinical study?
Essential records include case report forms (CRFs), monitoring reports, adverse event reports, protocol amendments, and correspondence with regulatory authorities and ethics committees.
Why is maintaining a comprehensive TMF important during a clinical study?
A comprehensive TMF ensures compliance, facilitates effective monitoring, and upholds the integrity of the study. Regular audits and updates are necessary to maintain accuracy and completeness.
How do electronic TMFs (eTMFs) enhance clinical study efficiency?
83% of clinical study experts recognize that eTMFs enhance efficiency by simplifying record management and improving accessibility for international research teams.
Successful Data Management Rescue for Multiple Ophthalmology Studies - Everest Clinical Research (https://everestclinical.com/case_studies/clinical-data-management-rescue-from-another-cro)
Best Practices
Case Studies (https://ors.od.nih.gov/OD/OQM/benchmarking/bestpractice/Pages/case_studies.aspx)
How to Prepare an Inspection-Ready Trial Master File (https://justintimegcp.com/an-inspection-ready-trial-master-file)
The State of TMF Industry Report 2023 (https://blog.montrium.com/blog/the-state-of-tmf-industry-report-2023)
5 Important Things for Life Sciences Companies to Consider | MasterControl (https://mastercontrol.com/gxp-lifeline/quality-inspiration)