

Navigating the complexities of medical device regulations poses significant challenges for manufacturers, particularly within frameworks like the Medical Device Administrative Control System (MDACS) in Hong Kong. Grasping this regulatory landscape is not just important; it’s essential for achieving successful product approvals and market entry. This article presents ten key insights designed to empower Medtech innovators, enabling them to effectively maneuver through the MDACS framework. By ensuring compliance, they can accelerate their product development journey.
How can manufacturers leverage these insights to not only meet regulatory requirements but also enhance their overall market strategy?
bioaccess® strategically positions itself in Latin America, particularly in Colombia, the Balkans, and Australia, to offer exceptional clinical research services. Colombia is particularly noteworthy, boasting cost savings exceeding 30% compared to North America and Western Europe, alongside a streamlined review process that takes just 90-120 days. The World Health Organization ranks Colombia's healthcare system as #22 globally, and 'America Economía' acknowledges its hospitals as among the finest in Latin America.
By harnessing the regulatory speed of Latin America and the diverse patient pools in the Balkans, bioaccess® achieves ethical approvals in a mere 4-6 weeks - significantly faster than traditional markets. This agility not only accelerates the development of medical instruments but also enhances the overall success rate of clinical trials. With a population exceeding 50 million and 95% coverage under universal healthcare, Colombia presents a robust environment for patient recruitment.
Moreover, the country offers substantial R&D tax incentives, making it an invaluable partner for Medtech innovators eager to bring their products to market swiftly and efficiently. As you consider your own challenges in clinical research, think about how bioaccess® can facilitate your journey toward success.

The mdacs, which stands for Medical Equipment Administrative Control System, is a pivotal element in the regulation of medical equipment in Hong Kong. It categorizes items into four distinct risk classes: Class I, II, III, and IV. Each class imposes increasingly stringent compliance demands, reflecting the potential hazards associated with the instruments. For manufacturers, grasping this classification framework is not just beneficial; it is essential. This understanding delineates the compliance steps necessary for approval, ensuring that equipment meets safety and efficacy standards while facilitating smoother navigation through compliance pathways.
Listings under Hong Kong's system typically remain valid for five years, underscoring the critical need for ongoing compliance throughout this duration. The principle of proportionality in medical device regulatory systems indicates that oversight corresponds with the risk associated with the medical device, a crucial consideration for manufacturers. Factors influencing classification include:
Manufacturers are strongly encouraged to document their rationale for assigning their product to a specific risk class, as this is a vital compliance step. Consulting the Technical References can provide further guidance for accurate classification.
Moreover, appointing a Local Responsible Person (LRP) is crucial for manufacturers not based in Hong Kong, ensuring effective engagement with the regulatory framework. Recent reforms in Hong Kong's medical equipment sector highlight the importance of staying informed about medical product approval systems. These changes aim to enhance the oversight environment and stimulate innovation. Engaging with compliance specialists can offer valuable insights into efficiently managing adherence and leveraging the framework to expedite market entry.

To secure approval under the Medical Device Administrative Control System (MDACS), manufacturers must follow a systematic application process that includes several critical steps:
Device Classification: Accurately determine the device classification based on its risk level, as this is foundational for the subsequent steps. Understanding the governance framework established by INVIMA, the Colombia National Food and Drug Surveillance Institute, is essential. INVIMA supervises the marketing and manufacturing of health products, ensuring adherence to health standards.
Local Responsible Person (LRP): Appoint an LRP to facilitate communication with regulatory authorities, ensuring compliance with local regulations. This role is vital in navigating the complexities of INVIMA's requirements.
Documentation Preparation: Compile comprehensive documentation, including technical specifications, clinical data, safety reports, and quality management system (QMS) documentation. Thorough preparation is crucial; incomplete applications can lead to delays. In fact, 67 percent of FDA 510(k) submissions encountered requests for additional information during evaluation.
Application Submission: Submit the application through the online portal, which simplifies the process and enables effective monitoring of application status. Each of these steps is essential for ensuring compliance and expediting the approval timeline, ultimately improving the likelihood of a successful application.
Recent changes to the requirements highlight the significance of clear communication with the Medical Device Control Office (MDCO) and the necessity of a robust post-market surveillance plan, including mdacs, to monitor safety and effectiveness once the device is available.

The classification of instruments under the mdacs is fundamentally linked to the risk associated with an instrument's intended use. Class I items, considered low-risk, encounter minimal oversight demands, enabling a simplified approval process. In contrast, Class IV products, which represent the highest risk - such as pacemakers or implants - demand extensive documentation and robust clinical evidence to ensure safety and efficacy. This classification system is essential, as it not only determines the compliance pathway but also significantly affects approval timelines.
For instance, while Class I products may attain quicker market entry, Class IV items frequently face extended timelines due to the thorough examination they undergo. Regulatory authorities emphasize that accurate classification is vital for successful registration; misclassification can lead to delays and increased costs. Understanding the differences among risk categories I through IV is crucial for producers seeking to navigate the compliance environment of mdacs effectively.
Consider the implications of device approvals:
This showcases the proportionality principle that connects oversight with the related risks. By grasping these distinctions, stakeholders can better prepare for the challenges of clinical research and ensure their products meet regulatory expectations.

The Local Responsible Person (LRP) is essential in the compliance framework, ensuring that all requirements are meticulously met. This individual or legal entity, based in Hong Kong, is responsible for overseeing the application process, facilitating effective communication with regulatory bodies, and ensuring ongoing compliance after approval. The expertise of the LRP is crucial for overseas producers aiming to penetrate the Hong Kong market, as they provide invaluable local insights and help navigate relevant regulations. Their involvement not only streamlines the regulatory landscape but also significantly boosts the likelihood of successful market entry. This underscores the importance of having a dedicated LRP to manage the complexities associated with medical product compliance.

Preparing a comprehensive dossier is essential for securing mdacs approval. This process involves compiling detailed documentation, including:
Each component must be meticulously organized to effectively demonstrate the device's safety and efficacy. Regulatory specialists emphasize that a well-structured dossier not only simplifies the evaluation process but also significantly increases the likelihood of approval.
Recent updates to documentation requirements highlight the necessity for precision and adherence to guidelines. Poorly prepared dossiers can lead to delays or outright rejections, which can be detrimental to clinical research timelines. Successful documentation strategies include:
This ensures that all necessary information is accurately presented and readily accessible, ultimately fostering a smoother approval process.

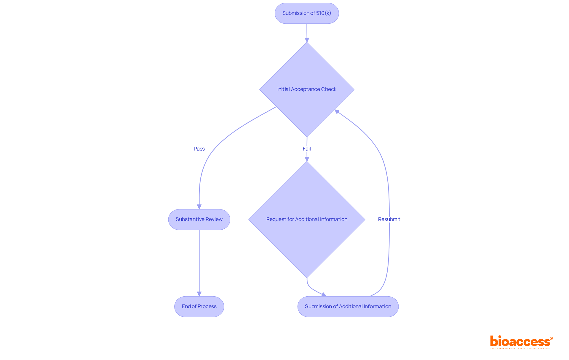
The assessment and approval method under the mdacs is a meticulous procedure conducted by the Medical Device Division (MDD). This process is crucial for ensuring that medical devices meet safety, efficacy, and established standards. Did you know that nearly 32 percent of FDA 510(k) submissions fail the initial acceptance check? Often, this is due to insufficient documentation. This statistic underscores the importance of thorough preparation and proactive communication between manufacturers and the MDD. During the review, the MDD may request additional information, prompting manufacturers to engage in an iterative dialogue to clarify any uncertainties.
Moreover, most submissions that initially fail the acceptance check are later accepted for substantive review after amendments. This highlights the need for manufacturers to understand the evaluation criteria and prepare comprehensive submissions from the outset. With the recent introduction of new oversight measures effective April 18, 2025, aimed at enhancing oversight involvement and accelerating approval procedures, the MDACS is expected to facilitate quicker market entry for innovative medical devices. Manufacturers are also encouraged to document their rationale for product risk class assignments, reinforcing the necessity for meticulous preparation in the submission process.
Experts like Ana Criado, with her extensive background in regulatory affairs, emphasize the importance of having knowledgeable professionals involved in navigating these complex regulatory landscapes. By comprehending these evaluation criteria and preparing thoroughly, manufacturers can significantly simplify the approval method, ensuring that all necessary information is presented effectively. Collaboration and expert guidance are essential next steps in this evolving Medtech landscape.

Once a product receives approval under mdacs, manufacturers are required to adhere to post-market obligations. These obligations encompass monitoring the product's performance and reporting any adverse events. This ongoing vigilance is crucial for ensuring the sustained safety and effectiveness of the product in the market. Producers must meticulously document all incidents and submit reports to the MDD as necessary, thereby ensuring compliance with official standards.
Moreover, comprehensive clinical trial management services, such as those offered by bioaccess, play a pivotal role in assisting manufacturers with these obligations. Their services include:
Each of these elements is vital for maintaining compliance and ensuring the success of medical devices in the competitive market.

Manufacturers must report adverse events within strict timelines under the mdacs framework, which is a critical step in ensuring patient safety and regulatory compliance. Serious adverse events require reporting within 24 hours, while non-serious events have a reporting window of 15 to 30 days. The Local Responsible Person plays a pivotal role in this process, managing these reports and ensuring that all pertinent information is communicated to the Medical Device Directive (MDD) promptly.
In Colombia, the INVIMA is essential in supervising compliance requirements, ensuring that manufacturers adhere to established standards for medical equipment safety and effectiveness. By following these reporting schedules, manufacturers not only fulfill their regulatory responsibilities but also enhance the overall safety and effectiveness of medical products available in the market. This commitment to timely reporting reflects a dedication to patient welfare and regulatory integrity.

Navigating mdacs regulations is essential when changes to a medical instrument occur. Manufacturers must submit a Change Application to the MDD for significant modifications that impact safety or performance. For minor adjustments, a simple notification may suffice without the need for formal approval. The Local Responsible Person (LRP) plays a crucial role in categorizing these changes and ensuring that all necessary documentation is submitted to maintain compliance.
Effective management of device changes is vital not only for sustaining market access but also for protecting patient safety. As Lily Leung aptly stated, 'When in doubt, choose change,' underscoring the importance of embracing regulatory evolution. Furthermore, with the FDA's emphasis on transparency and safety in evolving algorithms, manufacturers must remain vigilant in their compliance efforts to successfully navigate the complexities of mdacs.
In this dynamic landscape, collaboration and proactive engagement with regulatory changes are key. By understanding the implications of mdacs, manufacturers can better position themselves to address challenges and seize opportunities in clinical research.

The MDACS framework is a vital regulatory pathway for medical device manufacturers, underscoring the necessity of grasping its complexities for effective navigation. By harnessing insights into device classification, the role of Local Responsible Persons (LRPs), and rigorous documentation practices, stakeholders can significantly boost their chances of achieving compliance and accelerating market entry.
Throughout the article, key arguments emphasize the systematic approach essential for MDACS approval. This includes:
Moreover, understanding post-market obligations and protocols for adverse event reporting highlights a commitment to patient safety and regulatory integrity.
In summary, adopting the MDACS framework with a proactive mindset is crucial for manufacturers aiming to excel in the competitive medical device landscape. By prioritizing compliance and staying informed about evolving regulations, innovators can streamline their approval processes and contribute to safer healthcare outcomes. Engaging with experts and leveraging resources like bioaccess can further facilitate this journey, ensuring that medical devices adhere to the highest standards of safety and efficacy.
What services does bioaccess® offer to Medtech innovators?
bioaccess® provides exceptional clinical research services, strategically positioned in Latin America, particularly Colombia, the Balkans, and Australia.
Why is Colombia a notable location for clinical research?
Colombia offers cost savings exceeding 30% compared to North America and Western Europe, a streamlined review process of 90-120 days, and ranks #22 globally for its healthcare system according to the World Health Organization.
How quickly can bioaccess® achieve ethical approvals in Latin America?
bioaccess® can achieve ethical approvals in just 4-6 weeks, which is significantly faster than traditional markets.
What advantages does Colombia offer for patient recruitment in clinical trials?
Colombia has a population of over 50 million with 95% coverage under universal healthcare, providing a robust environment for patient recruitment.
Are there any financial incentives for Medtech innovators in Colombia?
Yes, Colombia offers substantial R&D tax incentives, making it an attractive partner for Medtech innovators looking to bring their products to market quickly.
What is the MDACS framework in Hong Kong?
The MDACS, or Medical Equipment Administrative Control System, regulates medical equipment in Hong Kong and categorizes items into four risk classes: Class I, II, III, and IV.
Why is understanding the MDACS classification important for manufacturers?
Understanding the classification framework is essential for manufacturers to ensure compliance with safety and efficacy standards and to navigate regulatory pathways effectively.
How long are listings under Hong Kong's MDACS system valid?
Listings under the MDACS system typically remain valid for five years, requiring ongoing compliance throughout that period.
What factors influence the classification of medical devices under MDACS?
Factors include the duration of contact with the body, invasiveness, and intended biological effects.
What is the role of a Local Responsible Person (LRP) for manufacturers not based in Hong Kong?
The LRP facilitates communication with regulatory authorities and ensures compliance with local regulations, which is crucial for navigating INVIMA's requirements in Colombia.
What are the critical steps in the application process for MDACS approval?
The steps include device classification, appointing a Local Responsible Person, preparing documentation, and submitting the application through the online portal.
What documentation is required for the MDACS application?
Required documentation includes technical specifications, clinical data, safety reports, and quality management system (QMS) documentation.
What recent changes in MDACS requirements should manufacturers be aware of?
Recent changes emphasize the importance of clear communication with the Medical Device Control Office (MDCO) and the necessity of a robust post-market surveillance plan to monitor safety and effectiveness.
(PDF) Postmarket Surveillance of Medical Devices: A Comparison of Strategies in the US, EU, Japan, and China (https://researchgate.net/publication/258503783_Postmarket_Surveillance_of_Medical_Devices_A_Comparison_of_Strategies_in_the_US_EU_Japan_and_China)
Medical Device Industry Facts, Trends and Statistics 2025 (https://arterexmedical.com/medical-device-industry-statistics)
Best Practices
Case Studies (https://ors.od.nih.gov/OD/OQM/benchmarking/bestpractice/Pages/case_studies.aspx)
Postmarket Surveillance of Medical Devices: Ultimate Guide (https://greenlight.guru/blog/postmarket-surveillance)
Medical Device Registration Guide | ElendiLabs (https://elendilabs.com/en/medical-device-guide)