

Navigating the landscape of medical device approval is a complex endeavor, especially for Class II devices that sit between low and high-risk products. Understanding the nuances of regulatory compliance is not merely a necessity; it offers a significant opportunity for manufacturers to streamline processes and enhance patient safety. As the medical technology sector evolves, innovators must ask: how can they effectively navigate the intricate web of FDA regulations and clinical trial requirements to ensure swift market entry and compliance?
This article explores ten key insights that illuminate the path to successful Class II device approval. By offering valuable strategies, we aim to equip manufacturers with the tools needed to overcome the challenges that lie ahead.
bioaccess® leverages its extensive expertise and regional strengths to accelerate clinical research for class 2 devices. By capitalizing on Colombia's competitive advantages - such as cost reductions exceeding 30% compared to North America and Western Europe, a review timeline of just 90-120 days, and a high-quality healthcare system ranked among the best globally - bioaccess® achieves ethical approvals in an impressive 4-6 weeks. This swift process is further enhanced by a 50% faster enrollment rate compared to traditional markets, allowing Medtech innovators to bring their products to market more quickly.
The organization’s tailored approach ensures that each clinical trial is meticulously designed to meet specific regulatory standards, prioritizing patient safety and data integrity throughout the research process. In a landscape where efficiency and compliance are paramount, bioaccess® stands out as a trusted partner for Medtech companies looking to navigate the complexities of clinical research.
As the Medtech sector continues to evolve, collaboration with experts like bioaccess® is essential for overcoming key challenges. By choosing to work with bioaccess®, innovators can not only expedite their research timelines but also enhance the quality and reliability of their clinical trials. The next step is clear: engage with bioaccess® to transform your clinical research experience.

Class II medical products are subject to stringent FDA regulations that ensure their safety and effectiveness. These instruments, classified as presenting moderate risk, must adhere to both general and specific regulations. General controls include essential provisions such as registration, labeling, and compliance with Quality System Regulations (QSR), which encompass critical elements like Design Controls, Production and Process Controls, and Corrective and Preventive Actions (CAPA). Special controls may involve performance standards, post-market monitoring, and specific labeling requirements tailored to the item's intended use.
In 2022, the FDA authorized 3,229 510(k) submissions, with class 2 devices constituting approximately 53% of these applications. This statistic underscores the importance of understanding the 510(k) premarket notification procedure, which requires manufacturers to demonstrate substantial equivalence to existing products. The average review time for these submissions is around 90 days, but this can extend if the FDA requests additional information, a situation that occurred in 67% of submissions in the year leading up to September 2022.
Recent changes in FDA regulations, including the mandatory use of the new electronic submission template (eSTAR) starting October 1, 2023, aim to streamline the submission process and improve compliance. Regulatory specialists emphasize that early collaboration with oversight bodies can significantly enhance the approval process for class 2 device products, facilitating faster market access.
Real-world examples illustrate the impact of compliance on market entry. For instance, bioaccess® has successfully expedited clinical research for Category II products in Colombia, securing ethical approvals in just 4-6 weeks-much quicker than in conventional markets. This efficiency not only reduces costs but also increases the likelihood of successful market entry for innovative healthcare technologies. By leveraging bioaccess®'s comprehensive services, including regulatory approval, patient recruitment, and trial data management, manufacturers can navigate compliance requirements more effectively and accelerate their product's journey to market.

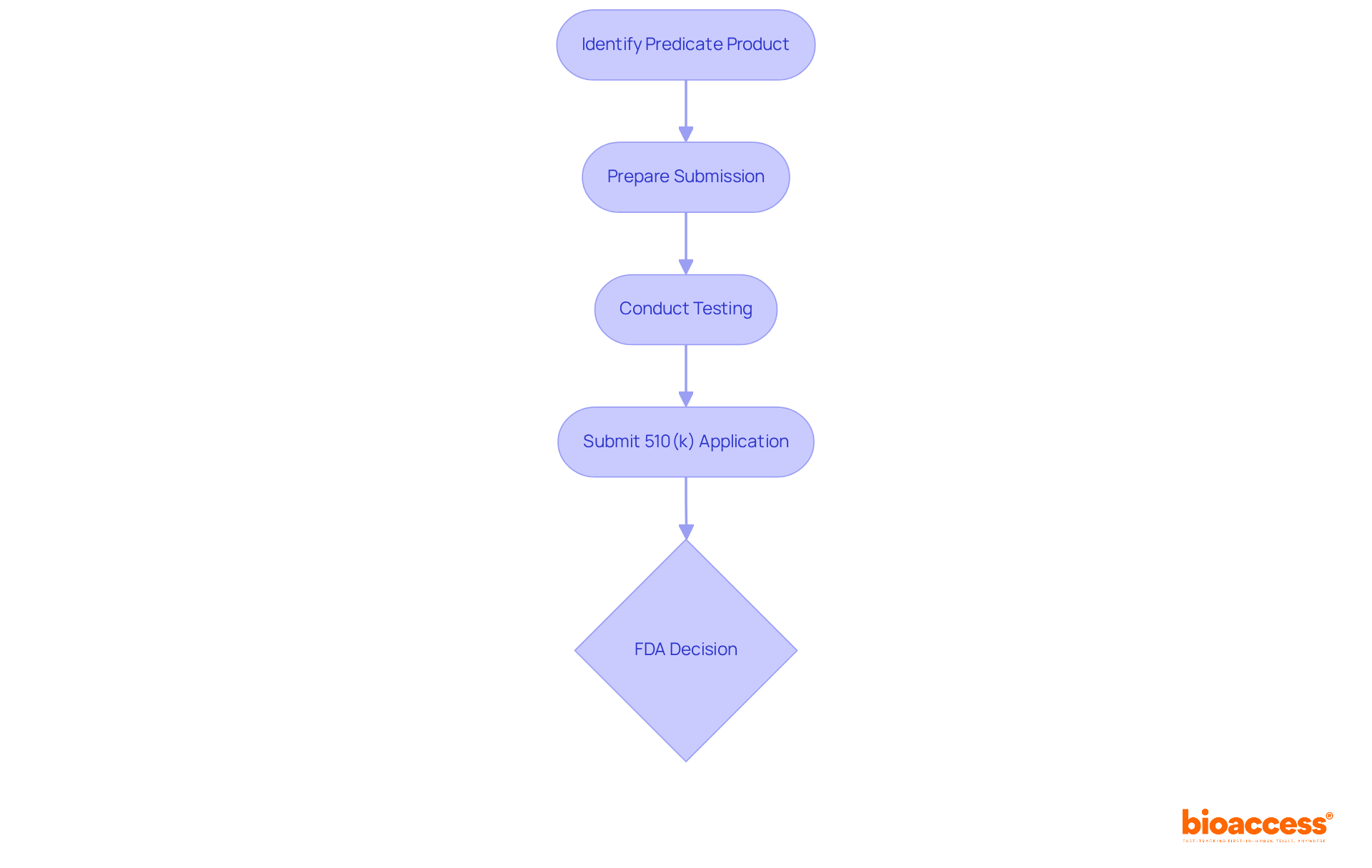
The 510(k) submission procedure is essential for securing approval for a class 2 device medical product. Understanding this process is crucial for manufacturers navigating the complex compliance landscape. Key steps include:
Notably, the success rate for 510(k) submissions varies, with approximately 85 percent receiving a Substantially Equivalent decision, while 15 percent encounter challenges in obtaining approval. Comprehending these steps and the related success rates is vital for manufacturers aiming to effectively maneuver through the compliance environment for class 2 devices.

Class 2 devices are pivotal in modern healthcare, encompassing a wide range of products such as:
These instruments undergo rigorous regulatory oversight, necessitating manufacturers to submit a 510(k) application to demonstrate substantial equivalence to an already marketed product. This process is vital, as it ensures that new products adhere to established safety and efficacy standards, ultimately safeguarding patient health.
The importance of compliance cannot be overstated; it is crucial for maintaining trust in healthcare technologies. For example, infusion pumps and blood pressure monitors are essential to patient care, and their reliability directly influences treatment outcomes. Recent statistics reveal that approximately 43% of all medical instruments in the U.S. are identified as class 2 devices, underscoring their prevalence and significance in the healthcare landscape.
Moreover, the FDA's increasing emphasis on cybersecurity in medical equipment has become increasingly critical, with manufacturers now required to proactively address potential vulnerabilities. This includes submitting a Cybersecurity Bill of Materials (CBOM) that details all software and hardware components, ensuring transparency and accountability in system security.
Successful examples of class 2 devices, such as advanced infusion pumps, illustrate the potential for innovation within regulatory frameworks. These tools not only enhance patient care but also demonstrate how adherence to regulations can foster advancements in technology and safety. As healthcare continues to evolve, a steadfast commitment to regulatory compliance will be essential for manufacturers striving to deliver effective and safe medical solutions.

The FDA categorizes medical instruments into three distinct groups based on their associated risk levels:
Understanding these classifications is essential for manufacturers navigating the complex landscape of clinical research.
Category I instruments, which account for nearly 50% of healthcare tools in the U.S., are primarily regulated by general controls and often exempt from premarket notification obligations. This exemption allows manufacturers to focus on compliance without the burden of extensive premarket processes.
In contrast, products classified as a class 2 device necessitate both general and specific controls, requiring manufacturers to submit a 510(k) premarket notification. This submission demonstrates substantial equivalence to a legally marketed product, ensuring that these devices meet necessary safety and effectiveness standards.
Category III products, representing the highest risk, must undergo a rigorous premarket approval (PMA) process. This process demands comprehensive clinical data to validate their safety and effectiveness, underscoring the critical nature of these devices in patient care.
Grasping these classifications is not just a regulatory requirement; it is a strategic advantage for manufacturers. By understanding the nuances of each category, they can better navigate the legal framework and ensure compliance with FDA requirements, ultimately enhancing their market position.

Post-market surveillance (PMS) is essential for ensuring the safety and effectiveness of class 2 devices once they are on the market. Producers must report negative incidents and conduct post-market studies when necessary. This process is crucial for identifying potential safety concerns and ensuring compliance with regulatory standards. Recent statistics reveal that nearly one-third of adverse event reports submitted to the FDA were late, highlighting the urgent need for timely reporting and proactive monitoring. Furthermore, effective PMS strategies are vital for safeguarding patient safety and adhering to regulations. Industry leaders emphasize that fostering a culture of quality is paramount; as one expert noted, "Postmarket surveillance is crucial to showing that your product remains safe and effective after it has received regulatory approval."
Successful PMS implementation necessitates early planning during product development, focusing resources on higher-risk items, and utilizing automated systems for efficient data management. For instance, a study on AI/ML technologies indicated that those approved after 2021 demonstrated improvements in reporting practices, yet many still fell short in comprehensive safety evaluations. This underscores the ongoing need for robust PMS frameworks that qualify as a class 2 device, ensuring compliance with regulations while also enhancing safety and performance in real-world applications.

Manufacturers of class 2 devices must comply with Quality System Regulations (QSR) as outlined in 21 CFR Part 820. Implementing a robust quality management system is not just essential; it’s a strategic necessity for ensuring product quality and regulatory adherence. Statistics reveal that the cost of poor quality consistently outweighs the cost of prevention, highlighting the financial advantages of a well-implemented quality management system. Moreover, expert insights underscore that quality management transcends mere compliance; it significantly enhances patient safety and product reliability.
To effectively navigate this landscape, manufacturers should adopt best practices, including:
As of October 2023, all companies are required to submit a 510(k) or De Novo request with an electronic copy (eCopy) or electronic Submission Template and Resource (eSTAR). This emphasizes the necessity for manufacturers to engage in vigilant post-market surveillance to monitor product performance and promptly address any safety issues. Additionally, mandatory reporting of adverse events that could lead to death or serious injury is crucial for compliance. By following these best practices, manufacturers can not only meet compliance standards for a class 2 device but also enhance overall operational efficiency and improve patient outcomes.

Producers of class 2 devices encounter numerous obstacles during the approval procedures, primarily due to the intricate compliance environment. Notably, around 43% of medical instruments are classified as class 2 devices, necessitating adherence to stringent quality standards and comprehensive documentation. The 510(k) premarket notification procedure is crucial for demonstrating substantial equivalence to existing products, particularly for a class 2 device; however, it often demands extensive testing and meticulous documentation, which can lead to delays in timelines.
To effectively navigate these hurdles, manufacturers should adopt several strategies:
Recent trends indicate a growing emphasis on post-market surveillance, where manufacturers must monitor product performance and safety after market entry. Engaging in proactive post-market studies not only ensures compliance but also enhances product reliability and builds consumer trust.
Industry leaders stress the importance of these strategies, noting that a well-prepared submission can drastically reduce approval timelines. Furthermore, Colombia offers advantages such as a diverse patient pool of over 50 million and cost savings exceeding 30% compared to trials in North America or Western Europe, making it an attractive location for conducting clinical trials. Collaborations, such as those between bioaccess® and Avantec Vascular for first-in-human studies, position Latin America as a premier destination for clinical trials, supported by local health authorities.

Implementing robust risk management strategies is vital for the successful development of a class 2 device. Manufacturers must conduct thorough risk assessments to identify potential hazards and evaluate their impact on patient safety. For instance, utilizing methodologies such as Failure Mode and Effects Analysis (FMEA) allows teams to systematically identify potential failure modes and prioritize safety measures, ensuring that risks are effectively mitigated. Moreover, Hazard Analysis and Critical Control Points (HACCP) can be employed to oversee critical points in the manufacturing system, further enhancing safety protocols.
Recent developments in risk assessment emphasize the importance of integrating advanced technologies, such as AI and machine learning, to improve the accuracy and efficiency of risk evaluations. These tools can analyze vast amounts of data to identify trends and predict potential hazards, thereby facilitating proactive risk management.
Fostering a culture of safety and compliance within the organization is crucial. Regular training and clear communication of safety policies empower employees to take an active role in maintaining safety standards. As highlighted by industry experts, embedding risk management into the development process not only ensures safer products but also accelerates regulatory approvals, providing a competitive edge in the market. By prioritizing these strategies, manufacturers can navigate the complexities of class 2 device development while safeguarding patient health.
Category II medical instruments represent around 43% of all medical equipment applications submitted to the FDA, underscoring their significance in the market. Furthermore, approximately 67% of 510(k) submissions prompted requests for additional information during the substantive review process, highlighting the necessity of thorough preparation in risk management. Good housekeeping practices also minimize risks by keeping areas clear and accessible for all employees. Additionally, there is a 32% likelihood of submissions failing to meet the minimum acceptability check, emphasizing the critical nature of effective risk assessments in ensuring compliance and successful submissions. Continuous updates to risk management files throughout the product lifecycle are essential to adapt to new information and maintain compliance.

Ethical considerations in clinical trials for class 2 devices are crucial for protecting participant rights and ensuring the integrity of research. Manufacturers must adhere to the ethical guidelines established by regulatory authorities and institutional review boards (IRBs). A key element of these guidelines is the informed consent procedure, which guarantees that participants are fully informed about the trial's nature, risks, and benefits. Recent trends show a heightened focus on transparency and participant safety, with numerous studies advocating for improved communication strategies to enhance understanding of informed consent components.
For example, the FDA emphasizes the significance of informed consent in clinical research, asserting that participants should have the freedom to make informed decisions about their involvement. This principle aligns with the ethical tenets of autonomy, beneficence, and justice, which are universally acknowledged in clinical trial regulations. However, it is troubling that comprehension of informed consent components has not advanced over the past 30 years, underscoring the necessity for continuous efforts to improve participant understanding.
The historical context of the Plutonium Trials serves as a stark reminder of the repercussions of insufficient informed consent, highlighting the need for stringent ethical standards. By prioritizing these standards, manufacturers of class 2 devices can foster trust with participants and stakeholders, ultimately boosting the success of their clinical trials. Furthermore, ongoing discussions in the field stress the importance of adaptive informed consent practices that cater to diverse populations, ensuring equitable access and comprehension across various demographic groups. Addressing potential therapeutic misconceptions among participants is also vital, as it can significantly influence their decision-making process.

Securing approval for Class II medical devices is a complex journey, yet it presents significant opportunities for innovation and market entry. Understanding the intricacies of regulatory compliance allows manufacturers to navigate the challenges posed by the FDA's guidelines effectively, streamlining their clinical research processes. Insights throughout this article underscore the importance of collaborating with experienced partners like bioaccess®, who can facilitate faster approvals and enhance the quality of clinical trials.
The critical role of the 510(k) submission process, adherence to Quality System Regulations, and the significance of post-market surveillance cannot be overstated. Furthermore, robust risk management strategies and ethical considerations in clinical trials are essential, ensuring patient safety and data integrity remain at the forefront of device development. These elements are not merely regulatory requirements; they are vital for building trust and ensuring the long-term success of Class II medical devices in the healthcare landscape.
As the Medtech industry evolves, embracing these insights and best practices is imperative for manufacturers aiming to thrive in a competitive market. Engaging with experts, investing in quality management systems, and prioritizing ethical standards will enhance compliance and foster innovation. The path to successful Class II device approval is paved with diligence and strategic partnerships, encouraging manufacturers to take proactive steps toward transforming their clinical research endeavors.
What is bioaccess® and how does it support clinical research for Class II devices?
bioaccess® is an organization that leverages its expertise and regional advantages in Colombia to accelerate clinical research for Class II medical devices. It achieves ethical approvals in 4-6 weeks and offers a review timeline of 90-120 days, with cost reductions exceeding 30% compared to North America and Western Europe.
What are the benefits of working with bioaccess® for Medtech companies?
By collaborating with bioaccess®, Medtech innovators can expedite their research timelines, enhance the quality and reliability of their clinical trials, and navigate the complexities of clinical research more effectively.
What are Class II medical devices and what regulations do they need to comply with?
Class II medical devices are classified as presenting moderate risk and are subject to stringent FDA regulations that ensure their safety and effectiveness. These regulations include general controls like registration and labeling, as well as specific controls that may involve performance standards and post-market monitoring.
What is the 510(k) submission process for Class II devices?
The 510(k) submission process involves identifying a suitable predicate product to demonstrate substantial equivalence, preparing a comprehensive submission with product details and performance data, conducting necessary testing, and submitting the application to the FDA, which typically aims for a decision within 90 days.
What are the success rates for 510(k) submissions?
Approximately 85% of 510(k) submissions receive a Substantially Equivalent decision, while 15% face challenges in obtaining approval.
What recent changes have been made to FDA regulations regarding Class II devices?
Recent changes include the mandatory use of the new electronic submission template (eSTAR) starting October 1, 2023, aimed at streamlining the submission process and improving compliance.
How does bioaccess® enhance the compliance process for manufacturers?
bioaccess® provides comprehensive services, including regulatory approval, patient recruitment, and trial data management, which help manufacturers navigate compliance requirements more effectively and accelerate their product's journey to market.