

The evolving landscape of medical device sterilization is increasingly under scrutiny, particularly as regulatory bodies like the FDA implement new guidance aimed at enhancing safety and compliance. This article presents ten key insights that illuminate the implications of these guidelines, providing manufacturers with a roadmap to navigate the complexities of sterilization processes. As the industry grapples with the challenge of adhering to stringent regulations while fostering innovation, one pressing question arises: how can companies effectively balance compliance with the urgent need for sustainable and safe medical device practices?
bioaccess® excels in expediting clinical research for healthcare instruments by closely aligning with sterilization guidance FDA. With an average ethical approval time of just 4-6 weeks, bioaccess® empowers Medtech innovators to navigate the complexities of clinical trials with remarkable efficiency. This swift approval process, combined with a strategic focus on regional regulatory expertise and international best practices, enables quicker patient enrollment - 50% faster than conventional markets - significantly shortening the time to launch for new healthcare products.
By leveraging its extensive understanding of regulatory requirements, bioaccess® serves as a vital partner for companies aiming to innovate within the medical device sector. This partnership ensures compliance while fostering breakthroughs that enhance patient outcomes. In a landscape where speed and efficiency are paramount, bioaccess® stands out as a leader, ready to support Medtech innovators in overcoming the challenges of clinical research.

The FDA's final sterilization guidance on ethylene oxide (EtO) disinfection underscores the critical need for manufacturers to validate their procedures and adhere to updated regulations. This guidance is particularly relevant in the clinical research landscape, where compliance and safety are paramount. Key takeaways include:
Moreover, the guidance emphasizes environmental considerations associated with EtO use, prompting manufacturers to explore more sustainable practices. The FDA's transitional policies facilitate the adjustment of facilities to new standards, allowing producers to continue the production of safe health products while transitioning to environmentally friendly alternatives. A town hall conducted by the FDA on January 10, 2024, further discussed these ongoing efforts in healthcare equipment disinfection, reinforcing the agency's commitment to safety and sustainability.
Industry leaders have validated these initiatives, noting that the FDA's recognition of voluntary consensus standards, such as ANSI AAMI ISO 11135:2014 and ANSI AAMI ISO 10993-7:2008(R)2012, is crucial for maintaining safe levels of residual EtO on medical devices. This validation supports the ongoing evolution of disinfection processes, ensuring that manufacturers can effectively meet both regulatory and environmental standards.
As companies navigate these changes, successful transitions to new sterilization standards have been observed. Many manufacturers are adapting their processes to comply with the sterilization guidance the FDA provides, demonstrating a proactive approach that not only enhances patient safety but also aligns with broader sustainability goals within the healthcare sector. This collaboration between regulatory bodies and industry leaders is essential for advancing safe and effective disinfection practices.

Biocompatibility standards play a crucial role in ensuring that sterilized instruments do not provoke adverse reactions in patients. The FDA mandates comprehensive biocompatibility testing for all health-related equipment in accordance with sterilization guidance FDA to evaluate their interactions with biological systems. Compliance with ISO 10993 standards is vital, as these guidelines outline the necessary tests and evaluations for assessing biocompatibility. Recent updates to these standards emphasize a risk-based approach, urging manufacturers to conduct thorough assessments that encompass chemical characterization and toxicity testing.
Experts assert that adherence to ISO 10993 significantly enhances patient safety and reduces the risk of post-surgical complications. Joshua Crist, a biocompatibility expert, points out that "the most common mistake is not conducting necessary testing," highlighting the critical need for rigorous evaluation processes in biocompatibility assessments. Furthermore, statistics reveal that manufacturers consistently complying with ISO 10993 standards enjoy higher approval rates during FDA submissions, particularly for those closely following the sterilization guidance FDA, with compliance rates soaring to 90%. This reflects the standards' pivotal role in facilitating successful market entry.
Real-world examples of adherence to ISO 10993 standards in healthcare product manufacturing underscore the effectiveness of these guidelines. Companies implementing comprehensive biocompatibility testing protocols not only meet regulatory requirements but also build trust among healthcare providers and patients. By prioritizing biocompatibility, manufacturers can ensure their products are safe for clinical use, ultimately leading to improved patient outcomes.

As the medical device industry faces increased scrutiny over ethylene oxide disinfection, innovative alternatives are emerging as viable solutions. Methods like vaporized hydrogen peroxide (VHP), steam treatment, and chlorine dioxide gas not only comply with regulatory requirements but also significantly reduce environmental impact. The sterilization guidance from the FDA recognizes VHP as an Established Category A disinfection method, adhering to stringent regulations while minimizing the environmental hazards associated with ethylene oxide, a known carcinogen. Recent studies show that VHP disinfection achieves effectiveness rates comparable to traditional methods, making it an attractive option for manufacturers focused on enhancing product safety.
Steam disinfection stands out as another reliable choice, known for its effectiveness across a diverse range of medical devices. Both VHP and steam methods offer unique advantages, such as lower temperatures and shorter cycle times, which are crucial for delicate equipment. The FDA's endorsement of VHP, in line with the sterilization guidance FDA and ISO 22441:2022 standards, marks a significant shift towards safer disinfection practices in the industry.
Looking ahead to 2025, the market for healthcare equipment cleansing services is projected to grow substantially, from an estimated $15 billion in 2025 to around $25 billion by 2033, reflecting a compound annual growth rate (CAGR) of 7%. This growth is fueled by the rising demand for sterile products and the necessity for compliance with evolving regulations. Producers are encouraged to thoughtfully evaluate these options, considering compatibility and the specific needs of their products. By adopting these groundbreaking sanitation techniques, companies can ensure compliance while contributing to a more sustainable future in healthcare equipment manufacturing.

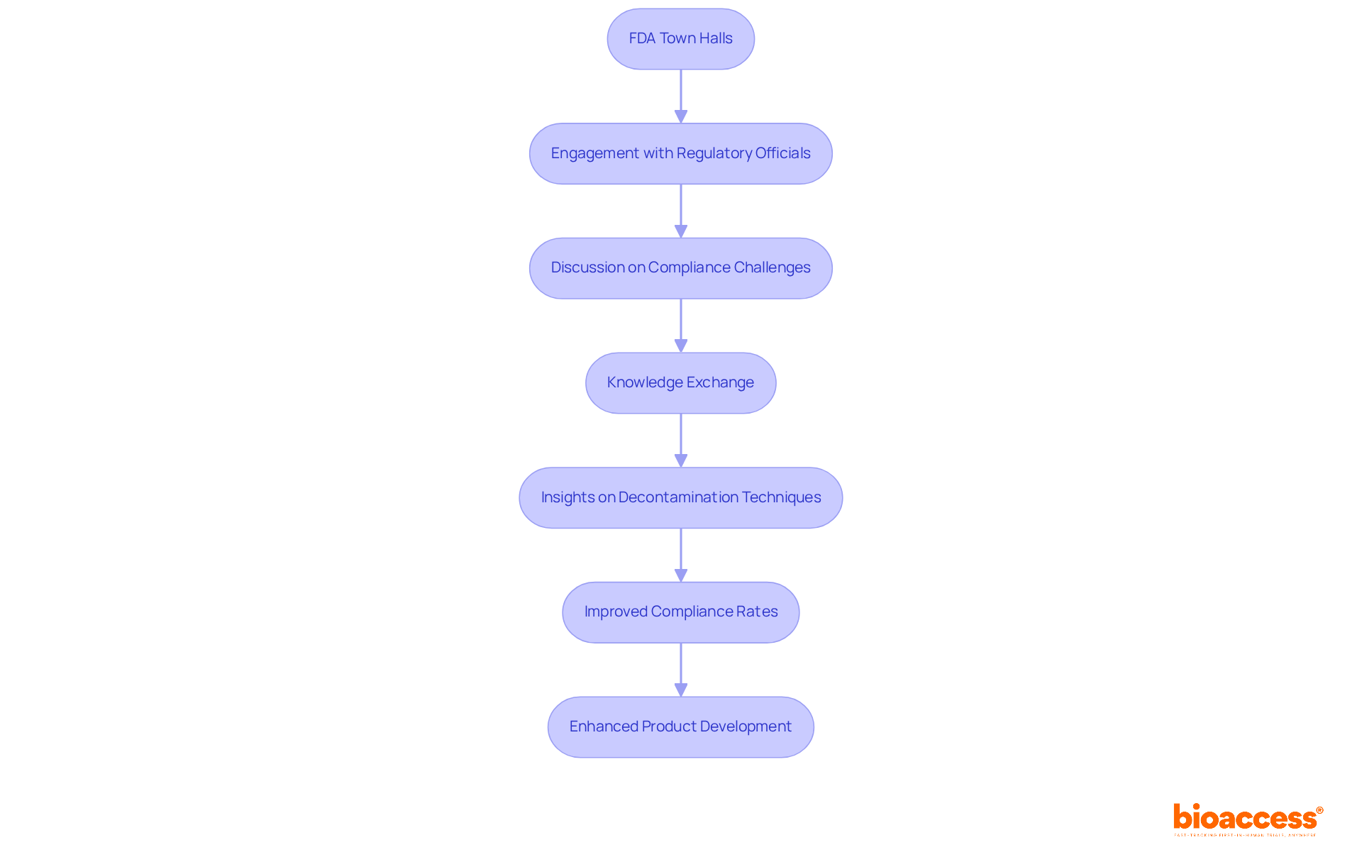
FDA town halls serve as a crucial platform for device producers to engage directly with regulatory officials, facilitating vital discussions on compliance challenges and advancements in cleaning practices. These events foster knowledge exchange, allowing manufacturers to gain a deeper understanding of the FDA's expectations regarding decontamination techniques and the necessary documentation. By participating in these discussions, companies acquire key insights that significantly inform their compliance strategies and enhance product development processes.
For example, the recent town hall underscored the effectiveness of Ethylene Oxide (EtO) disinfection for heat-sensitive instruments, which constitutes approximately 50% of sterile medical instruments in the U.S. The emphasis on meticulous documentation and validation studies during these sessions highlights the critical importance of adhering to FDA guidelines, including sterilization guidance FDA, for compliance and audits, ensuring both patient safety and regulatory adherence. As producers navigate the complexities of disinfection, they must strike a balance between innovation and strict compliance to enhance safety and efficacy.
The insights gained from these town halls can lead to improved compliance rates, ultimately contributing to better clinical outcomes. Furthermore, the next sanitation town hall event is scheduled for March 15, 2024, presenting an additional opportunity for engagement and learning. This is a chance for industry stakeholders to collaborate, share experiences, and address the pressing challenges in clinical research.

Navigating regulatory compliance for medical device disinfection is crucial for ensuring safety and efficacy in clinical research. Understanding the sterilization guidance FDA and its specific requirements is essential for producers. They must thoroughly confirm and document their sanitization processes, which includes conducting extensive risk evaluations and maintaining precise records of sanitization cycles. Given that human error accounts for 91.8% of disinfection failures, effective training in compliance protocols is not just beneficial - it's necessary.
Regular audits and assessments of disinfection practices are vital for ongoing compliance and the safety of medical devices. Manufacturers have seen a significant improvement in confirming disinfection processes, with failure rates dropping from 0.51% in 2015 to just 0.15% in 2022. This decline reflects enhanced practices and quality control measures. To verify decontamination procedures in accordance with sterilization guidance FDA, the use of biological indicators is essential, as they are considered the gold standard for assessing decontamination effectiveness. Collaboration with compliance officers, such as Ana Criado, Director of Regulatory Affairs at bioaccess, is highly recommended. Her expertise in regulatory adherence ensures that sanitation methods align with the sterilization guidance FDA, emphasizing the importance of comprehensive validation studies and meticulous documentation to mitigate risks associated with medical device disinfection.

The Environmental Protection Agency (EPA) plays a critical role in regulating ethylene oxide (EtO) emissions from disinfection facilities. As concerns about the environmental impact of EtO grow, the EPA has implemented stricter regulations to limit emissions and protect public health. In 2024, the EPA finalized a rule aimed at reducing EtO emissions by 92% from chemical disinfectors, affecting emissions at 88 commercial facilities operated by approximately 50 companies.
Nearly 14.2 million people live within five miles of EtO-emitting facilities, and a 2023 study found that communities near these facilities face nearly three times the national average risk of cancer from air toxics. This underscores the urgency of these regulations. Producers must remain aware of these regulations and consider the environmental consequences of their sanitation methods according to sterilization guidance from the FDA. Shifting to alternative sanitation methods in accordance with the sterilization guidance from the FDA not only ensures adherence but also enhances the sustainability of healthcare product manufacturing.
Chronic exposure to EtO has been linked to reproductive harm and various cancers, particularly affecting children and babies. This makes the need for alternative methods even more critical. As the industry adapts to these stricter regulations, prioritizing community health and environmental sustainability is essential.

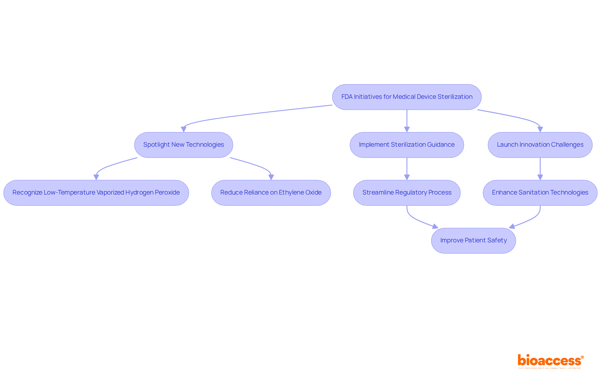
The FDA is leading the charge in advancing medical device sanitation practices by implementing sterilization guidance through a series of strategic initiatives aimed at fostering innovation and ensuring compliance. Recent efforts have spotlighted new disinfection technologies, such as low-temperature vaporized hydrogen peroxide, which has now been recognized as an Established Category A process. This recognition significantly reduces regulatory burdens for manufacturers. Furthermore, the FDA has launched innovation challenges that focus on developing new disinfection techniques, particularly those that lessen reliance on ethylene oxide-a method that, while commonly used, poses environmental concerns.
By 2025, the FDA's collaboration with medical device producers has yielded remarkable advancements. A total of 46 applications were submitted in response to the innovation challenges, leading to the selection of 12 dedicated participants focused on enhancing sanitation technologies. This collaborative approach not only encourages the development of safer and more effective sanitation methods but also streamlines the regulatory process for manufacturers.
Experts emphasize the positive impact of these FDA initiatives on the industry, highlighting that such regulatory flexibility is crucial for adapting to emerging sanitation technologies. Additionally, the FDA's advisory committee has recommended reducing paper materials in sterile equipment packaging, based on the sterilization guidance, to improve sterilization effectiveness. This recommendation underscores the FDA's commitment to innovation with a strong focus on patient safety. As noted by the FDA, "One suggestion from the advisory committee meeting is for manufacturers to start, as soon as possible, reducing the amount of paper included in the sterile package."
By staying informed about these initiatives, companies can better manage compliance obligations and seize new market opportunities, ultimately contributing to the enhancement of healthcare product safety and effectiveness.

Radiation disinfection techniques - gamma, electron beam, and X-ray - serve as a viable alternative to ethylene oxide for the decontamination of medical equipment. These methods effectively eliminate microorganisms and are compatible with a diverse range of materials, making them essential in today's Medtech landscape. As manufacturers navigate evolving regulations, radiation treatment emerges as a reliable solution that meets stringent safety standards.
However, it is crucial for manufacturers to conduct comprehensive compatibility testing and validation. This ensures that their products maintain integrity after sterilization, addressing key challenges in clinical research. By prioritizing these practices, manufacturers can enhance their credibility and foster trust in their sterilization processes.
In summary, collaboration and adherence to rigorous testing protocols are vital for advancing medical equipment safety. Manufacturers must take proactive steps to ensure their products not only meet regulatory requirements but also uphold the highest standards of quality and effectiveness.

The sterilization guidance from the FDA is poised to significantly reshape the healthcare equipment sector in the coming years. As manufacturers adapt to these new regulations and explore alternative disinfection methods, the landscape of medical device production will evolve. Organizations that proactively embrace these changes and invest in advanced sanitation technologies will not only meet regulatory standards but also enhance patient safety.
The U.S. sanitation services market, valued at approximately USD 1,461 million in 2024, is projected to soar to USD 4,176.46 million by 2034, reflecting a compound annual growth rate (CAGR) of 11.1%. This growth is driven by increasing surgical volumes and improved infection control initiatives, underscoring the critical need for validated cleaning protocols tailored to the complexity of healthcare instruments.
Moreover, ongoing collaboration among manufacturers, regulators, and environmental agencies, coupled with rigorous regulatory scrutiny and compliance mandates, will be vital in shaping a sustainable future for medical device sterilization guidance FDA. This ensures adherence to stringent standards while fostering innovation. For instance, companies like STERIS and Advanced Sterilization Products are already adjusting their processes to align with these evolving regulations, showcasing the industry's commitment to enhancing patient safety and operational efficiency.

The FDA's sterilization guidance marks a pivotal shift in the medical device landscape, underscoring the critical need for compliance and innovation in disinfection practices. As manufacturers adapt to these evolving regulations, they not only ensure patient safety but also embrace new technologies that align with environmental sustainability goals.
Key insights from the article emphasize the necessity of:
The FDA's initiatives, including town halls and innovation challenges, serve as vital resources for manufacturers, fostering collaboration and enhancing understanding of compliance requirements. The focus on rigorous testing and validation processes is essential for maintaining high safety standards in medical devices.
Looking ahead, the implications of the FDA's guidance are significant. As the market for sanitation services continues to expand, companies that proactively engage with these changes will be well-positioned to lead in the healthcare sector. Embracing innovative sterilization methods not only meets regulatory demands but also contributes to a safer and more sustainable future for medical device manufacturing. Collaboration among regulatory bodies, manufacturers, and environmental agencies will be crucial in shaping a healthcare landscape that prioritizes both safety and efficacy.
What is bioaccess® and how does it benefit clinical research for medical devices?
bioaccess® is a service that accelerates clinical research for healthcare instruments by aligning closely with FDA sterilization guidance. It offers an average ethical approval time of 4-6 weeks, enabling Medtech innovators to navigate clinical trials more efficiently and achieve quicker patient enrollment-50% faster than conventional markets.
What are the main points of the FDA's final guidance on ethylene oxide sterilization?
The FDA's final guidance emphasizes the need for manufacturers to validate their sterilization procedures and maintain comprehensive documentation for regulatory compliance and patient safety. It highlights that approximately 50% of sterile healthcare instruments in the U.S. use ethylene oxide (EtO) for sterilization and encourages manufacturers to adopt more sustainable practices while adhering to updated regulations.
Why are biocompatibility standards important for sterilized medical devices?
Biocompatibility standards are crucial to ensure that sterilized instruments do not cause adverse reactions in patients. The FDA requires comprehensive biocompatibility testing for health-related equipment, following ISO 10993 standards, to evaluate their interactions with biological systems and enhance patient safety.
What is the significance of compliance with ISO 10993 standards?
Compliance with ISO 10993 standards is vital as it outlines necessary tests for assessing biocompatibility. Manufacturers who adhere to these standards experience higher approval rates during FDA submissions, with compliance rates reaching up to 90%, which facilitates successful market entry and improves patient outcomes.
How does bioaccess® support Medtech innovators in clinical research?
bioaccess® serves as a vital partner for companies in the medical device sector by ensuring compliance with regulatory requirements while fostering innovation. Its strategic focus on regional regulatory expertise and international best practices helps Medtech innovators overcome challenges in clinical research.
What recent updates have been made to biocompatibility testing protocols?
Recent updates to biocompatibility testing emphasize a risk-based approach, urging manufacturers to conduct thorough assessments that include chemical characterization and toxicity testing. This approach significantly enhances patient safety and reduces the risk of post-surgical complications.
How does the FDA's guidance address environmental considerations in sterilization processes?
The FDA's guidance prompts manufacturers to explore sustainable practices associated with ethylene oxide sterilization. Transitional policies allow facilities to adjust to new standards while continuing to produce safe health products, thus supporting both regulatory compliance and environmental goals.