

The landscape of clinical trials in Serbia is rapidly evolving, driven by regulatory reforms and a commitment to aligning with European standards. This dynamic environment presents a unique opportunity for Medtech, Biopharma, and Radiopharma innovators to navigate the complexities of clinical trial registration with greater efficiency. However, as the requirements become increasingly intricate, how can sponsors ensure compliance while maximizing the speed and effectiveness of their studies?
This article delves into the ten key registration requirements for clinical trial sites in Serbia, offering insights that can empower researchers to streamline their processes and enhance the integrity of their trials. By understanding these requirements, stakeholders can better position themselves to tackle the challenges ahead and contribute to the advancement of clinical research in the region.
bioaccess® stands out in accelerating trial registrations in Serbia by leveraging extensive local regulatory expertise and streamlined processes to meet the registration requirements for clinical trial sites in Serbia. This organization places a strong emphasis on ethical approvals, achieving them within just 4-6 weeks. Such efficiency significantly enhances the ability of Medtech, Biopharma, and Radiopharma innovators to initiate their studies more swiftly than in traditional markets. This advantage is crucial in Serbia, where the regulatory framework is continuously evolving to foster rapid advancements in medical research.
Recent updates underscore a commitment to aligning regulations with EU standards, further simplifying the approval process. Local regulatory expertise not only expedites study initiation but also ensures compliance with changing guidelines, making Serbia an increasingly attractive location for research studies. Successful registration processes benefit from a centralized healthcare system and a skilled workforce, which contribute to high patient recruitment rates and adherence to compliance standards.
With bioaccess®'s innovative approach, studies can recruit treatment-naive cardiology or neurology groups 50% faster than in Western locations, achieving significant cost savings of $25K per patient through FDA-ready data-no rework, no delays. As Serbia positions itself as a competitive player in the global clinical research arena, bioaccess® is at the forefront of addressing the registration requirements for clinical trial sites in Serbia, facilitating timely and efficient study registrations.

For sponsors outside Serbia, appointing a local representative is not just beneficial - it's essential. This representative acts as the regulatory proxy, ensuring strict adherence to local laws and regulations. They facilitate communication with the Medicines and Medical Devices Agency of Serbia (ALIMS) and play a pivotal role in navigating the approval process, which typically takes around 60 days. However, with local representation, this timeline can be expedited to as little as three weeks. Their involvement is crucial for ensuring compliance and accelerating the commencement of studies, as research with local representatives often secures approval within 80 days.
Moreover, local representatives significantly enhance the credibility of research by ensuring accurate documentation and fulfilling reporting obligations. This ultimately fosters trust between researchers and participants. Given that Serbia currently accommodates 322 ongoing research studies, the expertise of local representatives is vital in improving the study environment and ensuring successful outcomes. By leveraging bioaccess's extensive services - such as feasibility evaluations, regulatory adherence, and project oversight - sponsors can effectively navigate the complexities of early-stage studies and overcome regulatory hurdles.

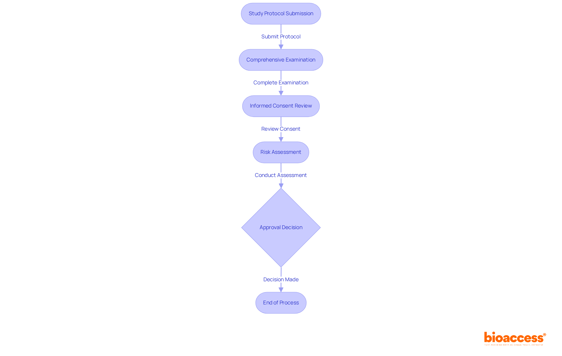
Ethical compliance in Serbia stands as a cornerstone of clinical research, firmly rooted in the principles of Good Clinical Practice (GCP) and local regulations. These elements are vital for maintaining the integrity of clinical studies. Researchers must ensure that all study protocols are ethically sound, placing participant welfare at the forefront of their research efforts. This responsibility includes obtaining necessary approvals from local ethics committees and the Agency for Medicines and Medical Devices of Serbia (ALIMS), which oversee adherence to ethical standards.
Recent advancements in Serbia's regulatory framework have significantly expedited the approval process, allowing some research study approvals to be completed in as little as three weeks. This newfound efficiency is bolstered by the establishment of a Central Ethics Committee (CEC), which enhances oversight and education regarding ethical dilemmas, thereby fortifying the ethical framework for clinical studies.
Experts highlight the critical role of GCP training for researchers, equipping them with essential skills to manage studies while safeguarding participant rights. Adhering to GCP is not just a regulatory obligation; it cultivates trust and transparency in medical research. For instance, the Ethics Committee in Serbia mandates that researchers complete GCP training, ensuring they are well-prepared to conduct studies that meet both ethical and scientific standards.
The commitment to GCP compliance in Serbian studies is evident in the high enrollment rates and principled recruitment strategies employed. Researchers are dedicated to providing comprehensive information to participants, ensuring that informed consent is obtained in a clear and understandable manner. This commitment to ethical practices not only elevates the quality of research but also enhances Serbia's growing reputation as a hub for medical studies in the region.

Informed consent stands as a cornerstone of ethical clinical trials, serving as a vital mechanism for safeguarding the rights and welfare of individuals involved. Researchers must provide potential subjects with comprehensive information about the study's purpose, procedures, risks, and benefits. Clear and understandable consent forms are essential, enabling individuals to make informed choices about their participation.
Current data reveals that while 75.8% of individuals recognize their right to withdraw from a study at any time, only 52.1% grasp the concept of randomization. This highlights a pressing need for enhanced communication strategies. Alarmingly, the understanding of informed consent components has stagnated over the past 30 years, indicating a persistent gap in comprehension among individuals.
In Serbia, effective informed consent practices are emerging, focusing on transparency and education for those involved in the registration requirements for clinical trial sites in Serbia. Experts emphasize that improving comprehension of informed consent not only meets legal requirements but also fosters trust between researchers and subjects, ultimately contributing to the success of medical trials. As a research ethics specialist aptly points out, "Understanding plays a significant role in research because it directly influences how moral principles are applied in practice." This underscores the ongoing necessity for researchers to refine their consent procedures, ensuring that all individuals are adequately informed.

Ethics committees in Serbia are pivotal in overseeing research studies, ensuring that ethical standards are upheld and participant rights are protected. The review process entails a comprehensive examination of study protocols, which includes research design, informed consent procedures, and risk assessments. Local ethics committees (LECs) typically conclude their assessments within 30 days, with most research applications receiving approval within a 60-day timeframe from the Medicines and Medical Devices Agency of Serbia (ALIMS). This efficiency positions Serbia as an attractive hub for medical research, as demonstrated by a recent rare disease study that successfully recruited patients in just three weeks.
Engaging ethics committees early in the study planning process is vital for addressing potential moral dilemmas and facilitating smoother approvals. The current protocol allows for a single local ethics committee approval for multicenter studies, further streamlining the process. As noted by a committee member, the transparency and speed of the approval process have significantly improved, fostering a supportive environment for research in the health sector. This commitment to ethical oversight not only enhances the integrity of research studies but also builds public trust in the research process. Notably, bioaccess® has introduced a sprint approach that enables regulatory approval in just 6-8 weeks, a remarkable acceleration compared to the typical 6-12 months observed in the US and EU, allowing for the enrollment of treatment-naive cardiology or neurology cohorts 50% faster than their Western counterparts.

The regulatory structure governing human research in Serbia includes the registration requirements for clinical trial sites in Serbia and is primarily overseen by the Medicines and Medical Devices Agency (ALIMS), ensuring compliance with both national and European standards. In accordance with the registration requirements for clinical trial sites in Serbia, sponsors must submit research study applications to ALIMS and secure approvals from local ethics committees. This dual approval process is crucial for safeguarding participant safety and maintaining data integrity throughout all study phases.
In 2025, ALIMS introduced several updates aimed at streamlining the application process, demonstrating a commitment to enhancing efficiency and transparency. Notably, most medical study applications now receive approval within an average of 80 days, making Serbia an attractive destination for global sponsors. Approximately 90 studies for medications and medical devices gain approval each year, with phase III studies being the most prevalent.
Regulatory affairs specialists stress the necessity of appointing a Local Representative, as foreign sponsors cannot meet the registration requirements for clinical trial sites in Serbia without one. This representative is essential for navigating ALIMS procedures and ensuring timely responses to any deficiency letters or requests for clarification. Additionally, a Data Representative is required to guarantee compliance with Serbian data protection laws when handling personal data of Serbian citizens. Non-compliance with the registration requirements for clinical trial sites in Serbia can result in application rejection or the suspension of the process.
Successful research applications submitted to ALIMS underscore the effectiveness of this regulatory framework. For instance, the largest share of ongoing studies focuses on oncology, with 68 active investigations, followed by gastroenterology and neurology, which have 42 and 38 studies, respectively. Notably, cardiology currently has 36 research studies in progress. These figures highlight Serbia's robust clinical research environment, characterized by a treatment-naive population and increasing interest from international pharmaceutical and biotech companies.
Moreover, sponsors are required to provide quarterly updates on study progress to ALIMS, ensuring continuous compliance and oversight. Overall, ALIMS's regulatory oversight is designed to protect the health and safety of study participants while facilitating the advancement of innovative medical therapies in Serbia. Bioaccess offers comprehensive management services for studies, including feasibility assessments, site selection, compliance evaluations, setup, import permits, project oversight, and reporting, ensuring that sponsors effectively navigate this regulatory landscape.

Clarity in presenting trial outcomes is not just a best practice; it is a fundamental moral duty that researchers must uphold. Researchers are obligated to disclose both positive and negative outcomes, ensuring that their findings contribute meaningfully to the broader scientific community. This commitment not only enhances the credibility of the research but also serves as a guiding light for future studies and medical practices. Adhering to established reporting guidelines is crucial for maintaining high moral standards in clinical research.
Ethical responsibilities in research reporting extend to the timely publication of results, which is essential for preserving the integrity of the research process and safeguarding the welfare of participants. Experts in research integrity emphasize that fulfilling these obligations transcends mere regulatory compliance; it is a moral imperative that propels the advancement of science and public health. Moreover, balancing transparency with patient confidentiality is vital, as it protects sensitive information while still offering valuable insights to the scientific community.
To streamline compliance and enhance transparency, researchers should consider adopting standardized reporting templates. These tools can facilitate adherence to moral obligations and improve overall clarity in reporting. By prioritizing these practices, researchers not only fulfill their ethical duties but also contribute to a more trustworthy and effective clinical research landscape.

Continuous moral supervision is essential throughout clinical studies. Ethics committees and regulatory bodies demand regular updates on study progress, including participant recruitment statistics and any adverse events encountered. This ongoing observation is vital for upholding moral standards and swiftly addressing any concerns that arise. Researchers must be prepared to deliver comprehensive reports and respond to inquiries from oversight bodies at any stage of the trial. By adhering to these requirements, researchers not only protect participant welfare but also enhance the credibility of their research, aligning with principles outlined in major moral frameworks such as the Belmont Report and the Declaration of Helsinki.
Transparent communication and compliance with regulatory expectations foster trust and integrity in clinical studies. Bioaccess offers extensive clinical study management services, including:
These services are crucial for ensuring continuous ethical oversight and addressing key challenges in the Medtech landscape. By collaborating with bioaccess, researchers can navigate the complexities of clinical trials while maintaining the highest ethical standards.

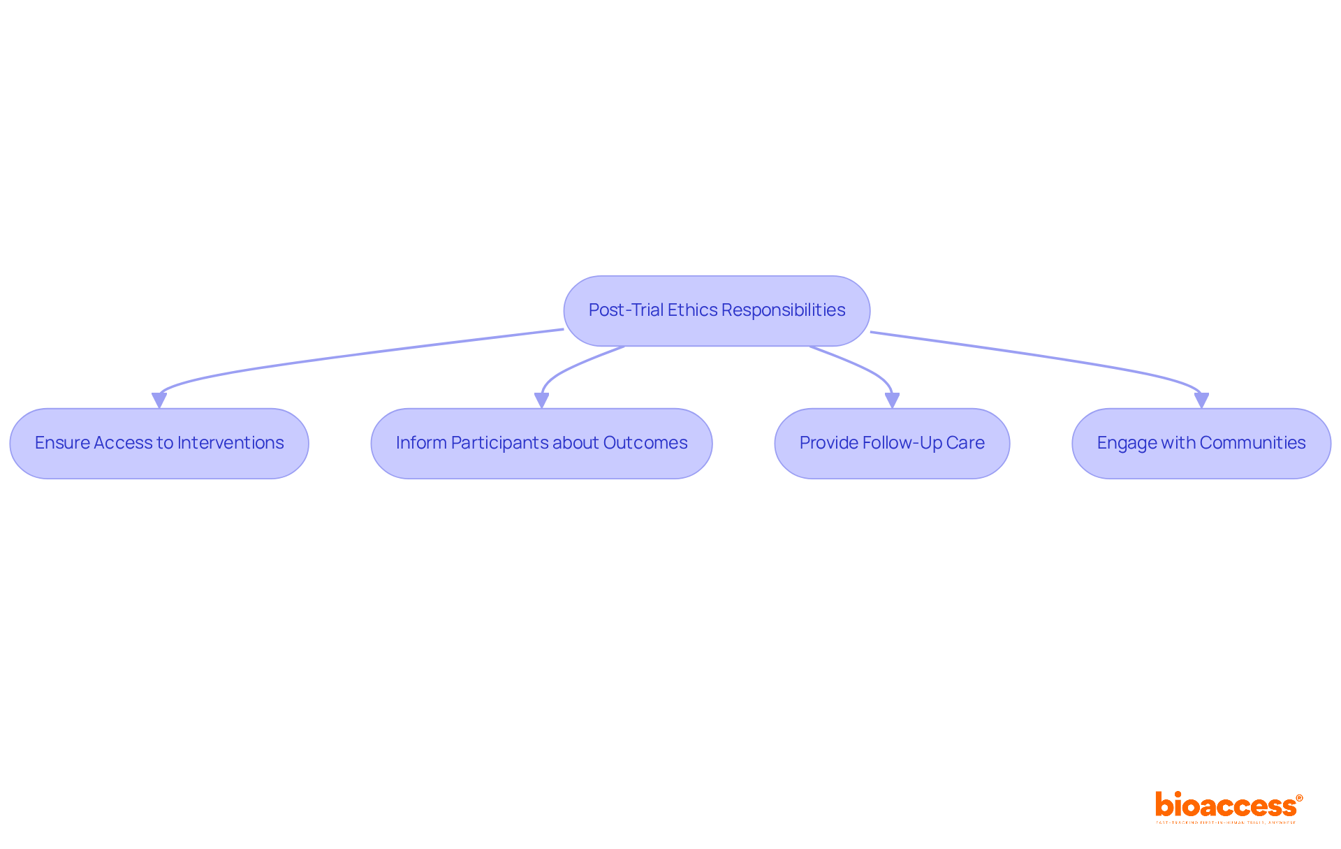
Post-trial ethics play a crucial role in clinical research, emphasizing essential duties towards individuals involved. Researchers must ensure access to successful interventions and keep participants informed about trial outcomes. This ethical commitment prioritizes the long-term health and welfare of subjects, often necessitating ongoing support or follow-up care. Such dedication is vital for fostering trust and maintaining the integrity of healthcare research.
Health ethics authorities assert that follow-up care is not merely a courtesy; it is a fundamental duty. Researchers must establish clear communication pathways to inform individuals about study outcomes and their health implications. This clarity strengthens the moral foundation of medical research, ensuring participants feel valued and informed.
In Serbia, the current practices for subject follow-up after clinical trials demonstrate a growing awareness of the registration requirements for clinical trial sites in Serbia. Researchers increasingly recognize the importance of integrating follow-up care into their protocols, guaranteeing that individuals receive necessary health assessments and support post-trial. This approach not only enhances the well-being of participants but also bolsters the overall credibility of research conducted in the region.
Moreover, ethical considerations in post-trial care extend beyond individual subjects to encompass the broader community. Researchers advocate for arrangements that benefit all stakeholders involved. By engaging with contributors and their communities, researchers gain deeper insights into their needs, ensuring that the advantages of studies are accessible to all participants. Furthermore, post-trial access (PTA) is a responsibility of sponsors and researchers, ensuring that interventions developed during research studies are available to the examined population. Notably, 75% of study participants reported a limited understanding of PTA, underscoring the urgent need for improved communication and follow-up care. As one Principal Investigator remarked, "The sponsor and the investigator should consider PTA from the beginning in the protocol and the informed consent, and the ethics committee and the regulatory authority should check these during the protocol approval process.

Training for researchers is crucial to uphold moral clinical practices, especially in Serbia's dynamic research environment. A comprehensive understanding of Good Clinical Practice (GCP) guidelines, informed consent procedures, and ethical considerations is essential. Continuous training not only ensures that researchers stay abreast of regulatory changes but also fosters a culture of compliance within research teams. Institutions must prioritize robust training programs that equip researchers with the necessary knowledge and skills to conduct ethical studies effectively.
Statistics reveal that many research sites in Serbia struggle due to inadequate GCP training, underscoring the urgent need for structured programs to address these gaps. Effective training initiatives, including role-specific GCP training and mentorship programs, have demonstrated success in enhancing researchers' comprehension and application of GCP principles. By investing in comprehensive training, institutions can significantly bolster the integrity of clinical trials and protect participant rights.

The landscape of clinical trial registration in Serbia is defined by essential requirements that are crucial for ensuring compliance, efficiency, and ethical integrity. Recognizing these key registration requirements not only facilitates smoother study initiation but also positions Serbia as an increasingly attractive destination for clinical research. The emphasis on local expertise, ethical compliance, and informed consent highlights a commitment to high standards in the medical research field.
Critical elements such as:
have been underscored. Streamlined processes introduced by organizations like bioaccess® significantly enhance the ability to navigate the regulatory landscape, ensuring that trials can commence swiftly and ethically. Furthermore, the focus on ongoing ethical oversight and post-trial responsibilities underscores a dedication to participant welfare and research integrity.
Ultimately, the registration requirements for clinical trial sites in Serbia reflect a broader commitment to advancing medical research while prioritizing ethical standards and participant rights. For sponsors and researchers, embracing these guidelines is not merely about compliance; it is a call to foster a culture of trust, transparency, and responsibility within the clinical research community. By leveraging local expertise and adhering to these essential requirements, Serbia can continue to thrive as a competitive player in the global clinical research arena, paving the way for innovative medical advancements.
What is bioaccess® and how does it facilitate clinical trial registration in Serbia?
bioaccess® is an organization that accelerates clinical trial registrations in Serbia by utilizing local regulatory expertise and streamlined processes. They focus on achieving ethical approvals within 4-6 weeks, enabling Medtech, Biopharma, and Radiopharma innovators to initiate studies more swiftly than in traditional markets.
How does Serbia's regulatory framework support clinical research?
Serbia's regulatory framework is evolving to align with EU standards, simplifying the approval process. This includes a centralized healthcare system and a skilled workforce that contribute to high patient recruitment rates and compliance with standards, making Serbia an attractive location for research studies.
What are the advantages of conducting clinical trials in Serbia compared to Western locations?
Studies in Serbia can recruit treatment-naive cardiology or neurology groups 50% faster than in Western locations, resulting in significant cost savings of $25K per patient due to FDA-ready data without rework or delays.
Why is appointing a local representative essential for sponsors outside Serbia?
A local representative is essential as they act as a regulatory proxy, ensuring compliance with local laws and facilitating communication with the Medicines and Medical Devices Agency of Serbia (ALIMS). Their involvement can expedite the approval process, typically reducing it from 60 days to as little as three weeks.
What role do local representatives play in the clinical trial process?
Local representatives enhance the credibility of research by ensuring accurate documentation and fulfilling reporting obligations. They are crucial in navigating the approval process and can help secure approvals within 80 days.
What are the key ethical compliance guidelines for clinical trials in Serbia?
Ethical compliance in Serbia is based on Good Clinical Practice (GCP) and local regulations, focusing on participant welfare. Researchers must obtain approvals from local ethics committees and ALIMS, ensuring that study protocols are ethically sound.
How has the approval process for research studies improved in Serbia?
Recent advancements have allowed some research study approvals to be completed in as little as three weeks, aided by the establishment of a Central Ethics Committee (CEC) that enhances oversight and education regarding ethical issues.
What is the significance of GCP training for researchers in Serbia?
GCP training is critical for researchers as it equips them with the skills needed to manage studies while safeguarding participant rights. It is a regulatory obligation that fosters trust and transparency in medical research.
How do researchers in Serbia ensure ethical practices in clinical trials?
Researchers are committed to providing comprehensive information to participants and ensuring informed consent is obtained clearly. This dedication to ethical practices enhances the quality of research and Serbia's reputation as a hub for medical studies.