10 Key Regulatory Considerations for Rare Disease Trials in Romania

Introduction

Navigating the complexities of rare disease trials in Romania demands a keen understanding of the unique regulatory landscape governing clinical research. As the demand for innovative treatments continues to rise, sponsors encounter the challenge of aligning their studies with stringent regulatory requirements while upholding ethical standards. This article explores ten key regulatory considerations that can streamline the process, enhance compliance, and ultimately accelerate the development of life-saving therapies for patients in urgent need.

How can organizations effectively leverage these insights to improve trial outcomes and foster collaboration in this critical field?

bioaccess®: Accelerating Rare Disease Trials with Regulatory Expertise

bioaccess® stands out in the realm of clinical research, particularly in accelerating studies for uncommon conditions. With extensive expertise in regulatory frameworks across Latin America, the Balkans, and Australia, the organization has streamlined the process of obtaining ethical approvals, achieving this in an impressive 4-6 weeks. Furthermore, with over 50 pre-qualified locations activated in under 8 weeks, bioaccess® significantly expedites the initiation of clinical studies. This rapid response is crucial in the uncommon illness sector, where timely access to treatments can be life-saving.

In addition to speed, bioaccess® ensures that FDA/EMA/MDR-ready datasets are meticulously maintained through centralized monitoring. This not only shortens the time to market for innovative treatments but also highlights the organization’s unwavering commitment to high ethical standards and regulatory compliance. Such expertise positions bioaccess® as a dependable ally in clinical research by addressing regulatory considerations for rare disease trials in Romania, ensuring that studies are conducted efficiently and effectively.

Ultimately, the work of bioaccess® benefits patients who are in urgent need of new therapies. Their role in the Medtech landscape addresses key challenges, making collaboration essential for advancing clinical research. As the demand for effective treatments grows, partnering with a knowledgeable organization like bioaccess® can make a significant difference.

Each box represents a key step in the process of conducting clinical trials for rare diseases. Follow the arrows to see how bioaccess® streamlines each phase, from starting the study to ensuring compliance and readiness for market.

Understanding Romania's Regulatory Framework for Rare Disease Trials

Romania operates under the EU Clinical Trials Regulation (EU No. 536/2014), which simplifies the approval process for clinical studies. This regulation mandates that all studies must be registered in the Clinical Trials Information System (CTIS), ensuring transparency and compliance. Furthermore, the regulatory considerations for rare disease trials in Romania include oversight by the National Agency for Medicines and Medical Devices (NAMMD) of the ethical review process, which is a critical aspect, especially for studies involving vulnerable populations. Understanding the regulatory considerations for rare disease trials in Romania is essential for sponsors who aim to conduct studies efficiently and ethically.

Bioaccess® stands ready to provide expert services that can expedite clinical study processes. These services include:

  • Feasibility studies
  • Site selection
  • Compliance reviews
  • Study setup
  • Import permits
  • Project management
  • Reporting

By leveraging Bioaccess's comprehensive clinical study management services, sponsors can more effectively navigate the regulatory considerations for rare disease trials in Romania, ensuring their studies meet all necessary requirements while maintaining ethical standards.

The central node represents the main topic, while branches show key components and services. Each color-coded branch helps you see how different aspects relate to the overall regulatory framework.

Implementing Effective Patient Recruitment Strategies for Rare Disease Trials

To effectively recruit individuals for rare disease studies in Romania, it is essential to consider regulatory considerations for rare disease trials in Romania. Advocacy groups (PAGs) play a crucial role, not only in raising awareness but also in connecting with potential participants. A survey revealed that 68% of individuals had never participated in a study due to a lack of awareness, underscoring the vital function of PAGs in bridging this gap.

Moreover, leveraging digital platforms for outreach and pre-screening can streamline the recruitment process, enhancing efficiency and accessibility. Tailoring communication to address the unique challenges faced by individuals with rare health conditions - such as geographic dispersion and diagnostic delays - is critical for building trust and encouraging participation. A notable example of effective recruitment strategies is the collaboration between GlobalCare Clinical Studies and bioaccess™, which resulted in over a 50% reduction in clinical study subject recruitment duration and a retention rate exceeding 95%.

By focusing on these strategies within the regulatory considerations for rare disease trials in Romania, clinical studies can significantly improve their success rates and better serve the needs of individuals with rare conditions.

The central node represents the main topic, while the branches show different strategies and considerations. Each color-coded branch helps you see how various elements contribute to successful patient recruitment.

Ethical considerations in rare disease studies are paramount, encompassing informed consent, participant safety, and confidentiality. Researchers face unique challenges in the consent process, especially when working with individuals who may struggle to fully understand their condition. It’s crucial to provide clear, accessible information about the study’s purpose, risks, and benefits. Informed consent is not merely a formality; it’s an ongoing dialogue that empowers participants to make informed decisions about their involvement.

Continuous monitoring of participant welfare throughout the trial is essential to uphold ethical standards and protect individuals from potential harm. Research indicates that effective informed consent procedures in rare health conditions often involve tailored communication strategies, such as using straightforward language and visual aids to enhance understanding. Furthermore, implementing Dynamic Consent can promote ongoing engagement and trust between researchers and participants, addressing misconceptions and ensuring that participants are well-informed about their rights and the nature of the research.

Thorough documentation of the consent process is vital for regulatory compliance and addresses the regulatory considerations for rare disease trials in Romania, helping to mitigate risks associated with safety incidents. In rare medical trials, where patient populations are typically small, privacy and confidentiality are critical. Researchers must establish robust safeguards to protect participant identities while ensuring equitable access to research opportunities. Additionally, economic factors influencing decisions about initiating research on rare conditions must be considered, as limited market potential can affect funding and resource allocation. By emphasizing these ethical considerations, such as regularly updating study participants about new information that may impact their involvement, researchers can enhance the reliability of their studies and contribute to the advancement of treatments for rare conditions.

The central node represents the overall topic, while the branches show key ethical themes. Each sub-branch provides specific actions or challenges related to that theme, helping you understand the complexities involved in conducting ethical research.

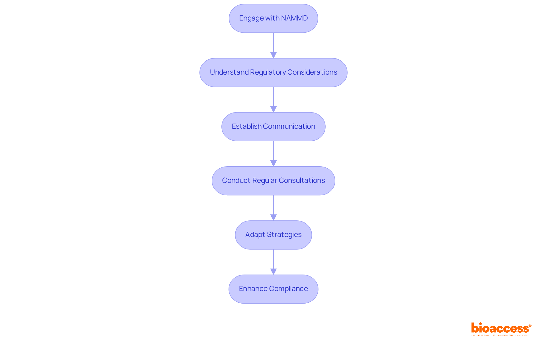
Collaborating with Local Regulatory Bodies for Compliance

Engaging with local regulatory bodies, particularly the National Agency for Medicines and Medical Devices (NAMMD) in Romania, is crucial for understanding the regulatory considerations for rare disease trials in Romania and ensuring compliance with both national and EU regulations. This engagement not only establishes open lines of communication but also fosters clarity regarding requirements, significantly expediting the approval process. Regular consultations with regulatory officials provide valuable insights into evolving regulations and highlight best practices that enable sponsors to adapt their strategies effectively.

This proactive approach is especially critical for rare disease studies, where navigating regulatory considerations for rare disease trials in Romania can be complex due to the unique challenges these investigations present. Data indicates that sponsors often face compliance issues related to documentation and timelines, underscoring the need for thorough preparation and a solid understanding of local regulatory expectations. By leveraging the expertise of local regulatory bodies and utilizing bioaccess's comprehensive clinical study management services - including feasibility studies, site selection, compliance reviews, study setup, import permits, project management, and reporting - sponsors can enhance their compliance strategies.

Ultimately, this collaboration enables more efficient procedures and improved results for individuals. As the Medtech landscape continues to evolve, the importance of establishing strong relationships with regulatory bodies cannot be overstated. Are you prepared to navigate these complexities and ensure your clinical research meets all necessary standards?

Each box represents a step in the process of working with regulatory bodies. Follow the arrows to see how each action leads to the next, helping ensure compliance in clinical research.

Ensuring Robust Data Management and Reporting Practices

Implementing robust data management practices is crucial for maintaining the accuracy and reliability of clinical study data, particularly in the context of regulatory considerations for rare disease trials in Romania. Establishing clear protocols for data collection, storage, and analysis is fundamental to achieving reliable outcomes. Regular audits and monitoring are essential to identify discrepancies and ensure compliance with regulatory requirements.

Electronic data capture (EDC) systems play a pivotal role in this process. They streamline data management, enhance data quality, and facilitate timely reporting to regulatory authorities. Research indicates that studies employing EDC systems can achieve a 50% faster patient enrollment rate compared to traditional methods, significantly boosting operational efficiency. Moreover, these systems demonstrate a remarkable 95% retention rate in clinical studies, underscoring their effectiveness in managing complex data sets.

By utilizing EDC technology, researchers can ensure data precision, which is vital for drawing trustworthy conclusions and improving therapies for uncommon conditions. As the landscape of clinical research evolves, embracing these advanced data management solutions is not just beneficial; it is essential for addressing regulatory considerations for rare disease trials in Romania.

The central node represents the main topic, while branches show key components and their relationships. Each color-coded branch helps you see how different aspects contribute to effective data management.

Addressing Unique Challenges in Rare Disease Trial Design

Creating studies for uncommon conditions presents unique challenges, including the regulatory considerations for rare disease trials in Romania, such as limited sample sizes, diverse patient groups, and insufficient natural history information. Adaptive study designs emerge as a powerful solution, allowing modifications based on interim results to optimize outcomes. For instance, adaptive treatment selection has been the most commonly used design in oncology research, applied in 110 cases across various studies, showcasing its effectiveness in addressing the challenges posed by rare diseases.

The benefits of adaptive designs are numerous. They enable real-time modifications to research protocols, leading to more effective resource distribution and improved patient recruitment strategies. A significant case study highlighted the application of adaptive dose-finding designs in early-phase research, which accounted for 63.5% of such studies, facilitating optimal dosing decisions before advancing to later phases.

Incorporating patient-reported outcomes is crucial, as it provides insights into treatment effectiveness and enhances the significance of study results. Engaging with community organizations early in the study design process can further enrich the research, ensuring alignment with community needs and expectations. As specialists emphasize, early collaboration with patient organizations can significantly boost recruitment rates and ensure studies are structured with patient priorities in mind.

Recent advancements in adaptive study designs underscore their growing importance in research on uncommon conditions. The FDA's revised guidance on regulatory considerations for rare disease trials in Romania reflects a commitment to innovative approaches that enhance the feasibility and success of these studies. By leveraging adaptive designs, researchers can navigate the complexities of rare disease studies more efficiently, ultimately leading to improved outcomes for individuals.

The central node represents the main topic, while branches show the various challenges, solutions, and recommendations. Each color-coded branch helps you easily identify different aspects of the trial design process.

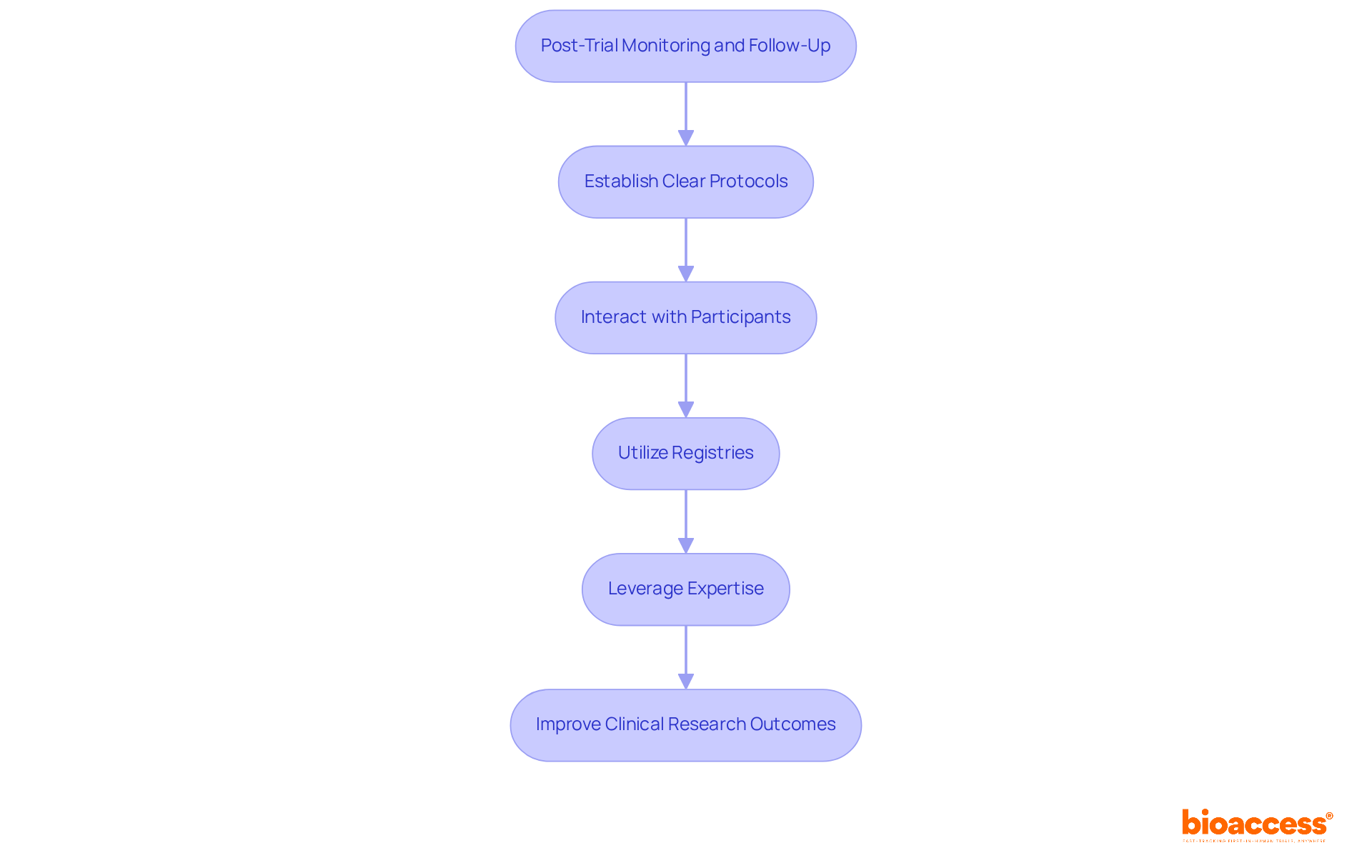
Implementing Post-Trial Monitoring and Follow-Up Protocols

Post-study monitoring and follow-up are crucial for evaluating the long-term safety and effectiveness of therapies developed through clinical studies. Establishing clear protocols for follow-up evaluations not only helps identify any delayed adverse effects but also ensures ongoing support for individuals involved.

How can we build trust and encourage future participation in research? Interacting with participants after the study fosters this trust and promotes continued involvement. Furthermore, utilizing registries to monitor outcomes provides valuable data for future studies and regulatory submissions.

With bioaccess®'s expertise in managing various clinical studies-including Early-Feasibility, First-In-Human, and Post-Market Clinical Follow-Up Studies-the implementation of robust post-trial monitoring protocols can be significantly enhanced. This ensures comprehensive oversight and support for participants, addressing key challenges in the Medtech landscape. Collaboration is essential, and the next steps involve leveraging this expertise to improve clinical research outcomes.

This flowchart outlines the steps for effective post-trial monitoring. Each box represents a key action, and the arrows show how these actions connect to ensure participant safety and engagement.

Engaging Stakeholders in Rare Disease Clinical Trials

Involving stakeholders - patients, caregivers, healthcare professionals, and advocacy groups - is crucial for the success of clinical studies in rare diseases. Engaging these stakeholders early on not only captures their invaluable insights into patient needs and preferences but also significantly influences study design and recruitment strategies. Consistent communication and feedback throughout the research process build trust and enhance collaboration, leading to improved outcomes and increased participation.

Research indicates that when caregivers are actively engaged, clinical studies see higher success rates. Their insights contribute to more patient-centered approaches, ensuring that studies are designed with a comprehensive understanding of the participant experience. This collaborative effort ultimately benefits both the individuals involved and the researchers, reinforcing the importance of stakeholder involvement in clinical research.

The central node represents the main theme of stakeholder engagement, while the branches show different groups involved and their specific roles in enhancing clinical trial success.

The future of rare disease studies in Romania is poised for significant expansion. This growth is driven by advancements in technology, regulatory reforms, and enhanced collaboration among stakeholders. Notably, bioaccess®'s innovative approach allows for the enrollment of treatment-naive cardiology or neurology cohorts at a pace 50% faster than traditional Western sites. Such efficiency not only improves recruitment strategies but also leads to substantial savings of $25K per patient by utilizing FDA-ready data, effectively eliminating rework and delays.

The integration of real-world evidence and patient-centric approaches is set to further enhance trial designs. Continuous regulatory alignment within the EU is likely to simplify procedures and address regulatory considerations for rare disease trials in Romania, positioning the country as an attractive hub for rare health research. As awareness of rare diseases continues to grow, the demand for innovative therapies will undoubtedly drive further investment and research in this critical area. This is a pivotal moment for stakeholders to engage and collaborate, ensuring that Romania remains at the forefront of rare disease studies.

The central node represents the overall outlook, while branches show key themes influencing this future. Each sub-branch provides specific details, helping you understand how these elements connect and contribute to the growth of rare disease research.

Conclusion

The regulatory landscape for rare disease trials in Romania is not just complex; it is essential for accelerating the development of effective treatments. Navigating these regulations is crucial, as it ensures compliance and facilitates timely access to innovative therapies for patients in need. Organizations like bioaccess® are pivotal in this process, leveraging their expertise to streamline approvals and enhance study efficiency.

Key considerations such as ethical compliance, patient recruitment strategies, and collaboration with local regulatory bodies have been emphasized throughout this discussion. The significance of maintaining rigorous data management practices and implementing robust post-trial monitoring protocols cannot be overstated; these factors are vital to the success of clinical studies. Moreover, engaging stakeholders throughout the research process fosters trust and improves outcomes, ultimately benefiting both participants and researchers.

As the demand for rare disease research continues to rise, it is imperative for sponsors to harness the insights and resources available within Romania's evolving regulatory framework. By doing so, they can enhance the feasibility and success of their trials while ensuring that patient needs are prioritized. The future of rare disease trials in Romania is promising, and proactive engagement with regulatory bodies, coupled with innovative study designs, will be instrumental in advancing medical research and improving patient outcomes.

Frequently Asked Questions

What is bioaccess® and what role does it play in clinical research?

Bioaccess® is an organization that specializes in accelerating clinical trials for rare diseases. It leverages extensive regulatory expertise across regions such as Latin America, the Balkans, and Australia to streamline the process of obtaining ethical approvals and expedite the initiation of clinical studies.

How quickly can bioaccess® obtain ethical approvals for clinical studies?

Bioaccess® can obtain ethical approvals in an impressive timeframe of 4-6 weeks.

How many pre-qualified locations can bioaccess® activate for clinical studies, and in what timeframe?

Bioaccess® can activate over 50 pre-qualified locations in under 8 weeks.

What kind of datasets does bioaccess® maintain, and why is this important?

Bioaccess® maintains FDA/EMA/MDR-ready datasets through centralized monitoring, which shortens the time to market for innovative treatments and ensures compliance with high ethical standards.

What regulatory framework does Romania operate under for clinical trials?

Romania operates under the EU Clinical Trials Regulation (EU No. 536/2014), which simplifies the approval process for clinical studies and mandates registration in the Clinical Trials Information System (CTIS).

What are some of the regulatory considerations for rare disease trials in Romania?

Regulatory considerations include oversight by the National Agency for Medicines and Medical Devices (NAMMD) regarding the ethical review process, which is particularly important for studies involving vulnerable populations.

What services does bioaccess® offer to expedite clinical study processes?

Bioaccess® offers a range of services including feasibility studies, site selection, compliance reviews, study setup, import permits, project management, and reporting.

How can patient advocacy groups (PAGs) assist in recruiting participants for rare disease studies?

PAGs play a vital role in raising awareness and connecting with potential participants, addressing the issue that many individuals are unaware of study opportunities.

What strategies can enhance patient recruitment for rare disease trials?

Effective strategies include leveraging digital platforms for outreach, tailoring communication to the unique challenges faced by individuals with rare conditions, and collaborating with organizations like bioaccess® to improve recruitment efficiency and retention rates.

What was the outcome of the collaboration between GlobalCare Clinical Studies and bioaccess®?

The collaboration resulted in over a 50% reduction in clinical study subject recruitment duration and a retention rate exceeding 95%.

List of Sources

  1. bioaccess®: Accelerating Rare Disease Trials with Regulatory Expertise
  • The Path to Clinical, Regulatory, and Commercial Success in Rare Disease Studies - ACRP (https://acrpnet.org/2024/08/15/the-path-to-clinical-regulatory-and-commercial-success-in-rare-disease-studies)
  • Factors influencing the time to ethics and governance approvals for clinical trials: a retrospective cross-sectional survey - PMC (https://pmc.ncbi.nlm.nih.gov/articles/PMC10693024)
  1. Understanding Romania's Regulatory Framework for Rare Disease Trials
  • Clinical trials in Romania: country profile | Cromos Pharma (https://cromospharma.com/clinical-trials-in-romania-so-much-to-be-discovered)
  • AICROS Association of International CROs | Conducting Clinical Studies in Romania and Bulgaria (https://aicros.com/conducting-clinical-studies-in-romania-and-bulgaria)
  • Conducting clinical trials in five Eastern European countries (EU-EECs) with a focus on Bulgaria (https://tandfonline.com/doi/full/10.1080/13102818.2023.2226741)
  1. Implementing Effective Patient Recruitment Strategies for Rare Disease Trials
  • Clinical studies: the challenge of patient recruitment (https://servier.com/en/newsroom/clinical-studies-patient-recruitment)
  • Overcoming Reach and Recruitment Challenges to Engage Rare Disease Patients in Clinical Trials (https://theconferenceforum.org/editorial/overcoming-challenges-of-reach-and-recruitment-to-engage-rare-disease-patients-in-clinical-trials)
  • Emerging roles and opportunities for rare disease patient advocacy groups - PMC (https://pmc.ncbi.nlm.nih.gov/articles/PMC10184204)
  • AI Solutions for Patient Recruitment Challenges in Rare Disease Trials (https://drugdiscoverynews.com/the-invisible-archipelago-solving-patient-recruitment-challenges-in-rare-disease-trials-16845)
  • Advancing rare disease trials by overcoming patient recruitment challenges (https://clinicaltrialsarena.com/news/advancing-rare-disease-trials-by-overcoming-patient-recruitment-challenges)
  1. Navigating Ethical Considerations in Rare Disease Clinical Trials
  • The Patient’s Piece of the Informed Consent Pie (https://journalofethics.ama-assn.org/article/patients-piece-informed-consent-pie/2008-08)
  • Ethics of Rare Disease Research (https://mrctcenter.org/tribe-events/ethics-of-rare-disease-research)
  • Comprehensive Guide to Informed Consent in Research (https://infonetica.net/articles/Informed-Consent-in-Research)
  1. Collaborating with Local Regulatory Bodies for Compliance
  • Important notifications – Medicines for human use – NAMMDR (https://anm.ro/en/medicamente-de-uz-uman/anunturi-importante-medicamente-de-uz-uman)
  • Why Your Clinical Trials Should Include Sites in Romania? | Credevo Articles (https://credevo.com/articles/2017/08/14/why-your-clinical-trials-should-include-sites-in-romania)
  • Romania - Healthcare (https://trade.gov/country-commercial-guides/romania-healthcare)
  • Achieving Micron-Level Accuracy in Medical Device Manufacturing (https://atsindustrialautomation.com/case_studies/achieving-micron-level-accuracy-in-medical-device-manufacturing)
  1. Ensuring Robust Data Management and Reporting Practices
  • 23 Must-Read Quotes About Data [& What They Really Mean] (https://careerfoundry.com/en/blog/data-analytics/inspirational-data-quotes)
  • Benefits of Using an Electronic Data Capture (EDC) System in Clinical Trials (https://minervaresearchsolutions.com/electronic-data-capture-system-in-clinical-trials)
  • What are the Importance of Data Management in Clinical Trials? (https://minervaresearchsolutions.com/importance-of-data-management-in-clinical-trials)
  • Data Management in Clinical Research: Best Practices | Datavant (https://datavant.com/clinical-research/clinical-data-management)
  • 10 Benefits of Electronic Data Capture for Clinical Research (https://bioaccessla.com/blog/10-benefits-of-electronic-data-capture-for-clinical-research)
  1. Addressing Unique Challenges in Rare Disease Trial Design
  • Sample Size Re-Estimation for Rare Disease Clinical Trials (https://cytel.com/perspectives/sample-size-re-estimation-for-rare-disease-clinical-trials)
  • Rare Disease Clinical Trials: Challenges, Strategies for Success (https://allucent.com/resources/blog/rare-disease-clinical-trials-challenges-strategies)
  • The patient’s view on rare disease trial design – a qualitative study - PMC (https://pmc.ncbi.nlm.nih.gov/articles/PMC6367834)
  • Adaptive design clinical trials: current status by disease and trial phase in various perspectives - PMC (https://pmc.ncbi.nlm.nih.gov/articles/PMC10772057)
  1. Engaging Stakeholders in Rare Disease Clinical Trials
  • The top inspirational quotes from famous healthcare personalities (https://devorerecruiting.com/blog/top-inspirational-quotes-from-famous-healthcare-personalities.htm)
  • 30 Inspirational Quotes for Healthcare Workers (https://chicomm.com/blog/30-inspirational-quotes-for-healthcare-workers)
  • 10 Inspiring Patient Experience Quotes | Relias (https://relias.com/blog/patient-experience-quotes)
  • 30 Quotes About the Future of Healthcare: Expert Takes (https://deliberatedirections.com/quotes-future-of-healthcare)
  • 10 Patient Experience Quotes for Inspiration (https://carecloud.com/continuum/patient-experience-quotes-for-inspiration)
Author: Bioaccess Content Team