

The pharmaceutical industry is experiencing a profound transformation as companies leverage cutting-edge technologies to revolutionize clinical research and drug development. This article delves into ten pioneering examples of innovation, highlighting how organizations like Pfizer, Roche, and Moderna are not merely adapting to change but are at the forefront of driving it.
However, with these rapid advancements arise critical questions:
As the industry seeks greater efficiency and improved patient outcomes, the answers to these questions hold the potential to redefine the future of healthcare.
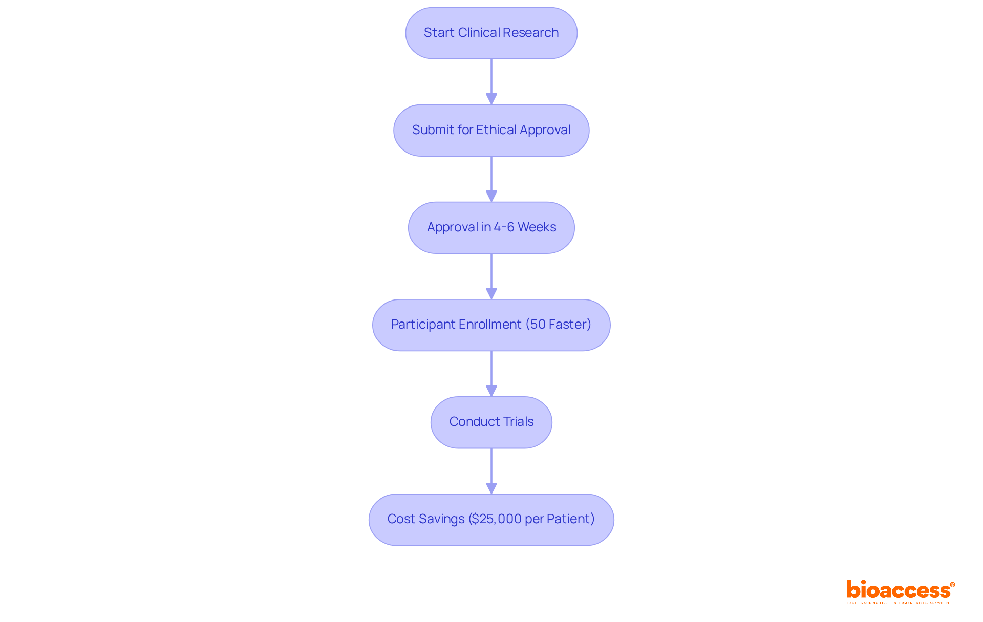
bioaccess® stands out by delivering rapid ethical approvals for research studies, achieving timelines of just 4-6 weeks. This expedited process is essential for Medtech, Biopharma, and Radiopharma innovators eager to swiftly bring their products to market. By leveraging the diverse patient populations in Latin America and the Balkans, bioaccess® enables participant enrollment at rates 50% faster than traditional markets. This efficiency not only accelerates innovation but also significantly reduces operational costs, with studies indicating that conducting trials in Latin America can lower expenses by 30% to 75% compared to North America or Western Europe.
Companies that utilize bioaccess®'s capabilities can save approximately $25,000 per patient with FDA-ready data. This underscores the strategic advantage of partnering with a CRO that prioritizes both speed and quality in clinical research. As the Medtech landscape continues to evolve, collaboration with bioaccess® can be a game-changer for organizations looking to navigate the complexities of clinical trials effectively. Are you ready to enhance your research capabilities and achieve faster results?

Pfizer is at the forefront of digital transformation in the pharmaceutical industry, leveraging advanced technologies like AI and machine learning to revolutionize medication development. This strategic integration has significantly shortened drug development timelines, with some projects reducing the typical 10-15 year process to an impressive 1-2 years. By enhancing data analysis capabilities, Pfizer empowers informed decision-making, which is crucial for optimizing trial designs and improving patient outcomes.
In parallel, bioaccess is pioneering innovative trial methods, achieving patient enrollment for cardiology and neurology groups 50% faster than traditional Western locations. With FDA-ready data, bioaccess not only streamlines operations but also facilitates substantial cost reductions of $25K per patient. This showcases how digital transformation can enhance efficiency and effectiveness in medical studies, addressing key challenges in clinical research.
The collaboration between Pfizer and bioaccess exemplifies the importance of embracing digital tools in the Medtech landscape. As the industry evolves, these advancements set a new standard for efficiency and effectiveness in pharmaceutical examples. Stakeholders must consider how they can leverage similar innovations to overcome their own challenges in clinical research.

Roche harnesses the power of data analysis to significantly enhance its research and refinement processes, leading to more focused and efficient clinical trials. By meticulously examining extensive datasets, Roche identifies trends and insights that shape its pharmaceutical development strategies and provides pharmaceutical examples. This data-driven approach not only accelerates research and development efficiency but also improves patient care by customizing therapies to address specific patient needs. The integration of advanced analytics into medical trials has proven to markedly increase success rates, highlighting the pivotal role of data in various pharmaceutical examples.

AstraZeneca is revolutionizing the medication discovery process through the strategic use of AI-driven molecule screening. By leveraging advanced machine learning algorithms, the company can rapidly analyze extensive libraries of chemical compounds, predicting their efficacy with remarkable precision. This innovative approach not only accelerates the identification of promising treatment candidates but also significantly boosts success rates in clinical trials.
Recent analyses reveal that AI-discovered molecules achieve an impressive success rate of 80-90% in Phase I trials, nearly double the historical average. Such statistics underscore the transformative potential of AI in the pharmaceutical landscape. Furthermore, the integration of machine learning can reduce pharmaceutical development timelines by approximately 50%, allowing AstraZeneca to bring new therapies to market faster than ever before.
This strategic methodology exemplifies how AI is reshaping the pharmaceutical field, providing pharmaceutical examples of more efficient and effective pathways for medication development. As the industry continues to evolve, collaboration and innovation will be key to overcoming challenges and enhancing patient outcomes.

Novartis stands at the forefront of leveraging real-world data to transform drug development, setting a new standard for personalized medicine solutions. By meticulously analyzing data from diverse patient populations, Novartis customizes treatments to address individual needs, significantly boosting treatment efficacy and improving patient outcomes. This strategic approach not only elevates the importance of research trials but also meets the increasing demand for tailored healthcare solutions. As the medical landscape evolves, Novartis exemplifies how integrating real-world insights can enhance patient care and drive innovation in clinical studies.

Merck is at the forefront of smart manufacturing, leveraging the Internet of Things (IoT) to significantly enhance production efficiency. By integrating connected devices and harnessing real-time data analytics, Merck effectively monitors and optimizes its manufacturing processes. This innovative approach not only reduces waste but also elevates product quality, demonstrating a clear commitment to sustainability and cost-effectiveness.
In an era where operational excellence is paramount, Merck's strategy serves as a compelling case study for the industry. The ability to streamline operations while adhering to sustainability goals is not just beneficial; it is essential for maintaining competitive advantage. As organizations navigate the complexities of modern manufacturing, the insights gained from Merck's experience can inspire others to adopt similar technologies.
Ultimately, the integration of smart manufacturing technologies is a crucial step toward a more efficient and sustainable future in the industry. Companies looking to enhance their production capabilities should consider the transformative potential of IoT and data analytics, following Merck's lead in embracing innovation.

Bayer stands at the forefront of innovation in digital health, actively pursuing strategic partnerships with technology firms and startups. This collaboration aims to develop cutting-edge solutions that enhance patient care and streamline healthcare delivery, making a significant impact in the industry. As Pfizer illustrates, "Pfizer actively recruits from Silicon Valley and acquired several data-driven biotech firms to jump-start capabilities," showcasing the competitive landscape in digital health innovation.
Moreover, AstraZeneca's integration of ChatGPT within its enterprise framework exemplifies how digital health collaborations can greatly enhance efficiency and spur innovation in pharmaceutical advancement. The digital health landscape is evolving rapidly, with a reported 39% increase in deal sizes in 2024, underscoring the growing importance of partnerships in advancing healthcare delivery. These collaborations not only foster innovation but also enable Bayer to leverage external expertise and resources, positioning the company as a leader in the digital health space.

Moderna has pioneered a cloud-native mRNA pipeline that revolutionizes vaccine development and deployment. This innovative approach not only captures attention but also highlights the relevance of cloud computing technologies in clinical research. By effectively managing extensive datasets and optimizing workflows, Moderna significantly shortens the timeline from initial concept to clinical trials, a crucial factor in addressing global health crises.
During the COVID-19 pandemic, Moderna developed its vaccine in just 42 days, showcasing the agility of its methodology. This rapid response exemplifies how mRNA technology accelerates vaccine availability and enhances responsiveness in the pharmaceutical examples sector. As the global vaccine technologies market is projected to grow from $50 billion in 2025 to over $85 billion by 2033, Moderna's approach serves as a benchmark for leveraging digital infrastructure to meet urgent healthcare needs.
The integration of cloud solutions not only fosters innovation but also addresses key challenges in the Medtech landscape. As we consider the future of clinical research, it’s essential to recognize the role of collaboration and the next steps in harnessing these advancements. How can your organization adapt to these changes and leverage similar technologies to enhance your research capabilities?

GlaxoSmithKline (GSK) stands at the forefront of pharmaceutical innovation, harnessing the power of artificial intelligence to transform its laboratory operations. By integrating AI algorithms for experimental data analysis, GSK not only enhances the precision of its development processes but also significantly accelerates their speed. This technological evolution streamlines laboratory efficiency and expedites the discovery of new therapies, positioning GSK as a leader in the competitive landscape of medication development.
This shift demonstrates how AI can revolutionize traditional research methodologies, making them more effective and agile. As GSK continues to innovate, it sets a benchmark for the industry, showcasing the potential of AI to address key challenges in clinical research. The implications of this advancement are profound, prompting stakeholders to consider how they can leverage similar technologies to enhance their own research capabilities.

Insilico Medicine stands at the forefront of transforming medication discovery through the application of artificial intelligence. By harnessing generative AI technologies, the company swiftly identifies and develops new therapeutic candidates, significantly cutting down the conventional discovery timeline, which often exceeds 10 years and incurs costs averaging over 1.9 million Euros. This innovative approach not only streamlines research processes but also opens doors to novel treatments for complex diseases.
For instance, Insilico's generative chemistry engine, Chemistry42, utilizes an extensive array of 500 predictive models to evaluate and synthesize molecules, enhancing the efficiency of pharmaceutical development with various pharmaceutical examples. AI accelerates drug discovery by slashing timelines and costs by up to 50% during preclinical stages. Consequently, the integration of AI in pharmaceutical development is not just a passing trend; it marks a fundamental shift towards quicker, more effective therapeutic solutions, highlighting the vast potential of pharmaceutical examples to reshape the landscape.
As the AI in pharmaceuticals market is projected to soar from $1.94 billion in 2025 to $16.49 billion by 2034, with a compound annual growth rate (CAGR) of 27%, it becomes imperative for clinical research directors to contemplate how they might harness these technologies in their own processes.

The landscape of clinical research is undergoing a profound transformation, driven by innovative strategies and technological advancements from leading pharmaceutical companies. Organizations such as bioaccess®, Pfizer, Roche, and others are reshaping the industry by embracing faster timelines, enhanced data analytics, and cutting-edge technologies. This evolution not only accelerates drug development but also significantly improves patient outcomes, highlighting the critical need for the pharmaceutical sector to adapt to these changes.
Key insights reveal that:
are pivotal in driving efficiency and effectiveness in clinical trials. For instance, bioaccess® showcases how expedited processes can save both time and costs, while Pfizer's digital tools enable smarter decision-making. Additionally, companies like AstraZeneca and Novartis are setting new benchmarks for success through AI-driven approaches and personalized medicine solutions, respectively. Each of these strategies underscores the importance of innovation in meeting the ever-evolving demands of healthcare.
As the pharmaceutical industry continues to advance, stakeholders must consider how they can leverage similar innovations within their own organizations. Embracing these advancements is essential for maintaining competitiveness and improving healthcare delivery. The future of clinical research lies in collaboration, technology adoption, and a commitment to enhancing patient care. How will your organization adapt to this dynamic environment and harness the power of innovation to drive meaningful change?
What is bioaccess® and what does it offer for clinical research?
bioaccess® provides rapid ethical approvals for research studies, achieving timelines of just 4-6 weeks. This expedited process is particularly beneficial for Medtech, Biopharma, and Radiopharma innovators looking to quickly bring their products to market.
How does bioaccess® improve participant enrollment in clinical trials?
bioaccess® leverages diverse patient populations in Latin America and the Balkans, enabling participant enrollment at rates 50% faster than traditional markets.
What are the cost benefits of conducting trials with bioaccess®?
Conducting trials in Latin America can lower operational costs by 30% to 75% compared to North America or Western Europe. Companies using bioaccess® can save approximately $25,000 per patient with FDA-ready data.
How does Pfizer utilize digital transformation in drug development?
Pfizer leverages advanced technologies like AI and machine learning to revolutionize medication development, significantly shortening drug development timelines from the typical 10-15 years to just 1-2 years.
What impact does digital transformation have on clinical trials?
Digital transformation enhances data analysis capabilities, empowering informed decision-making, optimizing trial designs, and improving patient outcomes, as demonstrated by Pfizer and bioaccess®'s collaboration.
How does Roche enhance its research and development processes?
Roche utilizes data analytics to improve its research and refinement processes, leading to more focused and efficient clinical trials by identifying trends and insights from extensive datasets.
What are the benefits of a data-driven approach in pharmaceutical development?
A data-driven approach accelerates research and development efficiency, improves patient care by customizing therapies, and increases success rates in clinical trials.