

Mastering Excel Pivot Tables can truly transform your data analysis capabilities, especially in the dynamic realm of clinical research. These robust tools not only simplify the task of summarizing extensive datasets but also enable users to effortlessly uncover hidden trends and insights. Yet, many find themselves grappling with the complexities of Pivot Tables, often feeling daunted by the initial setup and advanced functionalities.
So, what essential steps must one take to convert raw data into actionable insights using Excel's Pivot Tables?
At bioaccess®, we provide a comprehensive suite of resources aimed at enhancing your analysis skills through effective Excel data manipulation features. As Latin America’s leading contract research organization (CRO), we leverage our expertise to support your clinical research needs. Recognizing the pivotal step that information plays in clinical decision-making, we are dedicated to accelerating clinical research for medical devices. We equip you with essential tools and training, including regulatory approval and subject recruitment, to streamline your processes.
Our tailored assistance empowers you to fully harness the capabilities of data arrangements, thereby enhancing your data analysis responsibilities and boosting overall research effectiveness. By investing in your spreadsheet training with bioaccess®, you can significantly elevate your analytical capabilities. This leads to more informed and timely decisions in your clinical research endeavors, ultimately advancing your medical device from pilot study to commercialization. Are you ready to take the next step in optimizing your clinical research outcomes?

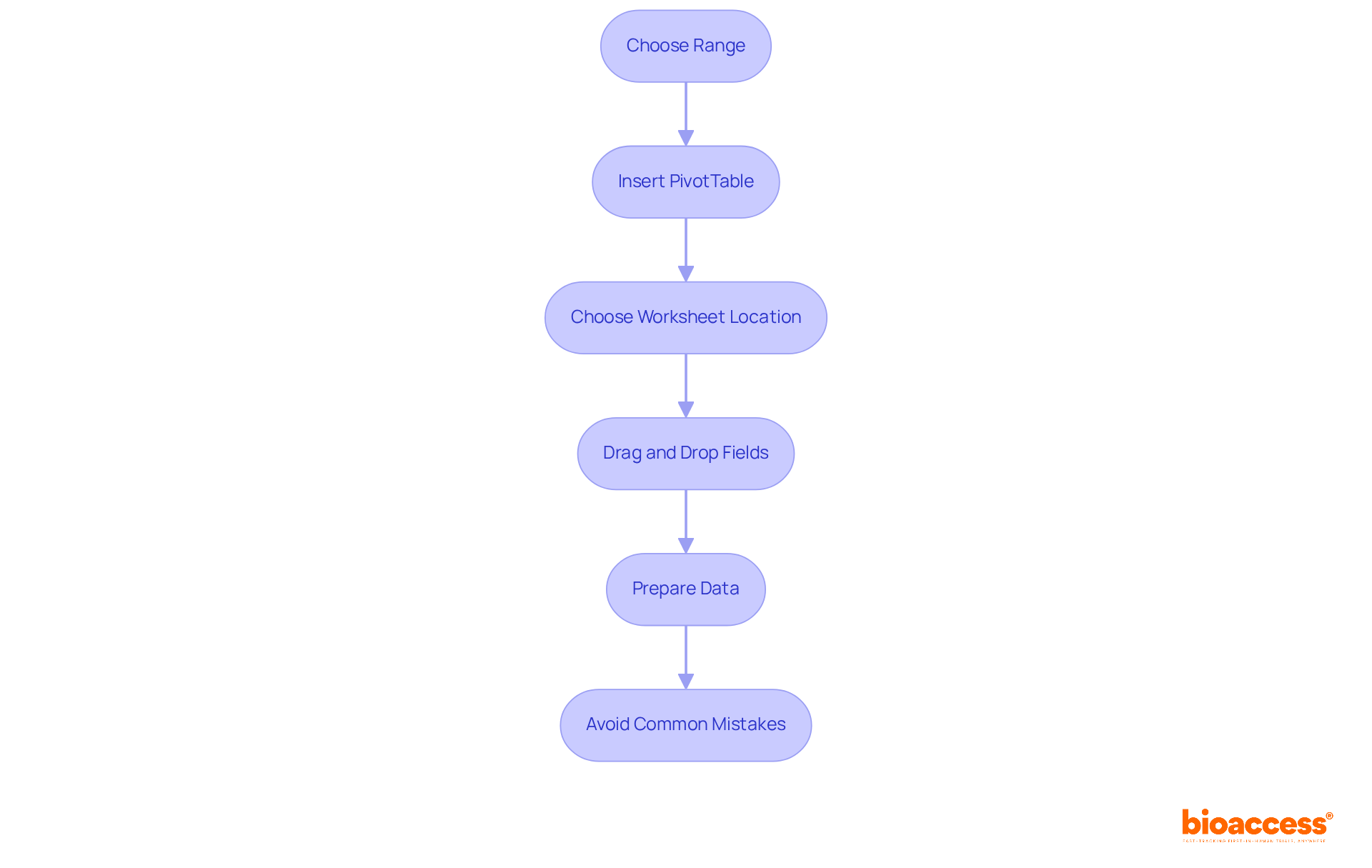
Excel data manipulation features serve as powerful tools for efficiently summarizing and analyzing large datasets, particularly in the realm of clinical research. Understanding essential concepts such as information arrangement, field selection, and data table structure is crucial. For instance, creating a basic Pivot Table involves selecting your range, navigating to the 'Insert' tab, and choosing 'PivotTable.' This pivotal step is essential for effective information management and analysis.
Experts in the field underscore the significance of organized information. Peter Drucker famously stated, 'What gets measured gets managed,' highlighting the necessity of structured data for informed decision-making. Similarly, W. Edwards Deming noted, 'Without information, you’re just another individual with an opinion,' reinforcing the value of evidence-based insights.
Organizations have successfully improved their information arrangement through pivot grids. A notable example is a healthcare provider that utilized matrix tools to streamline patient information analysis, resulting in quicker access to essential details and enhanced operational effectiveness. This strategy not only saved time but also increased reporting accuracy.
The use of Pivot Tables for data analysis is a pivotal step that provides substantial benefits. They allow users to swiftly summarize extensive datasets, making it easier to identify trends and patterns. By adjusting information fields, users can create tailored views that cater to specific analytical needs, ultimately leading to more informed decisions. Statistics reveal that data tables can save users hours of manual reporting tasks, establishing them as invaluable assets in any data-driven environment.
To effectively summarize large datasets using Excel tools, users can organize, label, and sort records according to their requirements. This flexibility facilitates the extraction of meaningful insights from complex datasets, making it an essential tool for professionals in clinical research. Mastering the use of Tables can significantly enhance analytical capabilities, resulting in improved outcomes in research and decision-making.

Creating your initial summary table is a pivotal step in the straightforward process that can significantly enhance your analytical skills. To get started, follow these steps:
This method represents a pivotal step in providing a dynamic overview of your dataset, facilitating insightful analysis.
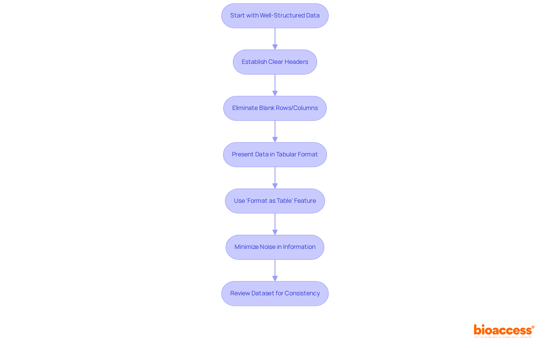
Common mistakes when constructing Pivot Tables include neglecting to tidy your data beforehand, which can lead to inaccuracies in your summaries. Experts agree that a clean data source with unique headers, no blank rows or columns, and careful spelling checks is a pivotal step in generating reliable insights. As Allison Gonzalez, a Microsoft Certified Trainer, emphasizes, "Understanding the significance of preparing your dataset before pivoting is crucial."
Real-world examples from the biopharma sector illustrate that first-time users often face challenges such as improper data organization or confusion over layout options. By adhering to these essential steps and best practices, you can avoid pitfalls and fully leverage data summaries.

To enhance the efficiency of data analysis tools, starting with well-structured information is essential. This means establishing clear headers, eliminating any blank rows or columns, and ensuring that all data is presented in a tabular format. Well-organized information not only boosts the functionality of data visualization tools but also facilitates the effortless extraction of valuable insights. As Sarah Mason aptly notes, "Properly organized information allows Pivot Tables to operate at their best, enabling you to extract meaningful insights swiftly."
Utilizing Excel's 'Format as Table' feature can significantly simplify this preparation process, ensuring your data is primed for analysis. Moreover, minimizing noise in your information is crucial for uncovering significant signals, a point emphasized by industry specialists. Remember, a pivotal step in successful analysis is ensuring that the quality of your information organization directly impacts the effectiveness of analytical tools.
For practical application, consider reviewing your dataset for consistency in types and ensuring that all relevant fields are included before creating your Pivot Table.

Once you’re comfortable with the basics, it’s time to delve into advanced features that can significantly enhance your data analysis.
Embracing these features is a pivotal step that can transform your information analysis experience, leading to more informed decisions.

To harness the full potential of your data tables, integrating them with powerful Excel functions like SUM, AVERAGE, and VLOOKUP is crucial. One standout feature is GETPIVOTDATA, which allows you to extract specific information points from your table for deeper analysis. This function can retrieve up to 126 pairs of field names and item names, making it a versatile tool for information extraction. For example, using the formula =GETPIVOTDATA('Sales', $A$3) can yield precise sales figures from your data table, enabling targeted insights.
The synergy of Pivot Tables and Excel functions represents a pivotal step in amplifying your analytical capabilities while streamlining the information manipulation process. Industry specialists emphasize that effective information analysis is vital for making informed business decisions. Organizations leveraging analytics are better equipped to adapt to market shifts and secure a competitive advantage. With individuals spending 60% to 80% of their time searching for information, mastering tools like GETPIVOTDATA is essential for enhancing efficiency. By mastering the GETPIVOTDATA function, you can convert raw data into actionable insights, ultimately propelling strategic growth and innovation in your projects. As Peter Sondergaard aptly stated, 'Information is the oil of the 21st century, and analytics is the combustion engine.

Generating graphs from your summary tables significantly enhances your information presentation in clinical research. To illustrate your data effectively, select your table, navigate to the 'Insert' tab, and choose your preferred chart type. These charts are particularly advantageous because they are dynamic; they automatically refresh in response to any changes made to the table. This feature not only enhances clarity but also ensures that insights are communicated effectively to stakeholders. As Ben Shneiderman aptly noted, "The purpose of visualization is insight, not pictures."
Information visualization is increasingly recognized as a pivotal step in any effective analytics strategy driven by insights. Transforming intricate information into understandable visual stories is a pivotal step that empowers informed decision-making. However, it is essential to avoid common pitfalls, such as selecting the wrong visual format, which can obscure key insights. By utilizing Chart Tools, you can ensure that your data presentation is both impactful and informative.

To truly master data analysis tools, it's essential to engage with practical examples. Consider utilizing datasets from clinical trials or market research to create summary charts that effectively highlight key metrics. This hands-on approach not only strengthens your understanding but also boosts your confidence in using tables for analysis. Resources like DataCamp offer valuable practice datasets and exercises designed to enhance your skills. By immersing yourself in these practical applications, you position yourself to tackle the challenges of clinical research with greater expertise.

Consistently reviewing and enhancing your Table skills is essential for maintaining expertise in data analysis. Allocate time to revisit past projects, explore new features, and familiarize yourself with best practices. Notably, 57% of employees self-report having no or only basic spreadsheet skills, underscoring the necessity for ongoing proficiency enhancement. Online courses and webinars can significantly bolster your understanding, effectively addressing the skills gap prevalent among users.
Engaging in community forums is invaluable, especially considering that 66% of office employees utilize spreadsheet software at least once per hour. These platforms offer insights and innovative techniques, which are a pivotal step for effectively using Pivot Tables. As Benjamin Franklin wisely stated, "Without continual growth and progress, such words as improvement, achievement, and success have no meaning." Staying informed about the software's evolving features is crucial for leveraging its full potential in clinical research.

Engaging in online communities such as Reddit, LinkedIn groups, and specialized forums significantly enhances your learning experience. These platforms allow you to connect with fellow spreadsheet users, pose questions, share insights, and learn from diverse experiences. As Michael Jordan aptly noted, 'Talent wins games, but teamwork and intelligence win championships.' This highlights the critical role of collaboration in mastering skills.
To further develop your abilities, a pivotal step is to consider enrolling in online classes or participating in workshops focused on data analysis. Resources like GoSkills and Coursera provide structured learning pathways that are a pivotal step towards achieving proficiency in Pivot Tables. These courses often feature interactive elements and collaborative opportunities, reinforcing the importance of teamwork in the learning process.
Moreover, online Excel training is generally more cost-effective than traditional in-person training, making it accessible for various budgets. With a typical course duration of around two weeks and a commitment of about 10 hours per week, you can effectively balance your learning with your professional responsibilities.

Mastering Excel Pivot Tables is a journey that significantly enhances your data analysis capabilities. Understanding the fundamental concepts and best practices outlined here allows you to leverage Pivot Tables effectively, summarizing and analyzing complex datasets. This leads to more informed decision-making in clinical research and beyond.
Key insights include:
Engaging with practical examples and refining your skills through continuous learning are essential components of this mastery.
The importance of these skills cannot be overstated, especially in a data-driven world where effective analysis can lead to breakthroughs in research and business strategies. Embracing available resources and communities for ongoing learning fosters a culture of improvement and innovation. By taking the initiative to master Excel Pivot Tables, you not only enhance your personal proficiency but also contribute to collective success in navigating the complexities of data analysis.
What is bioaccess® and what services do they provide?
bioaccess® is Latin America’s leading contract research organization (CRO) that offers a comprehensive suite of resources aimed at enhancing data analysis skills through effective Excel data manipulation features. They support clinical research needs, particularly in medical devices, by providing essential tools and training.
How does bioaccess® help enhance data analysis skills?
bioaccess® equips users with tailored assistance to fully harness data arrangements, enhancing data analysis responsibilities and boosting overall research effectiveness. They offer training in spreadsheet skills, regulatory approval processes, and subject recruitment.
What are Pivot Tables and why are they important in data management?
Pivot Tables are powerful Excel tools used for efficiently summarizing and analyzing large datasets. They allow users to swiftly summarize extensive data, identify trends and patterns, and create tailored views for specific analytical needs, which is crucial for informed decision-making in clinical research.
What are the basic steps to create a Pivot Table in Excel?
To create a Pivot Table, follow these steps:
What common mistakes should be avoided when creating Pivot Tables?
Common mistakes include neglecting to tidy the data beforehand, which can lead to inaccuracies in summaries. It is important to have a clean data source with unique headers, no blank rows or columns, and to check for spelling errors to generate reliable insights.
How can mastering Excel tools like Pivot Tables improve research outcomes?
Mastering Excel tools such as Pivot Tables can significantly enhance analytical capabilities, allowing for better data summarization and extraction of meaningful insights. This leads to improved decision-making and outcomes in research, particularly in clinical settings.