

Recent developments in Serbia's clinical trial landscape have positioned the country as a burgeoning hub for ethical medical research. This transformation is largely due to a robust framework of regulations and oversight that governs the process. This article delves into the essential requirements set forth by the Serbia ethics committee for clinical trials, illuminating how these guidelines not only expedite the approval process but also ensure participant safety and integrity throughout the research lifecycle.
However, with the rapid evolution of these regulations, researchers face a pressing question: how can they effectively navigate the complexities of ethical compliance while fostering trust and transparency in their studies? Understanding these dynamics is crucial for anyone involved in clinical research today.
bioaccess® efficiently navigates the complexities of local regulations and the Serbia ethics committee requirements for clinical trials, significantly accelerating the approval process for medical studies in Serbia. By adhering to strict ethical guidelines, bioaccess® not only expedites approvals-achieving regulatory consent in just 6-8 weeks compared to the typical 6-12 months in the US/EU-but also ensures ongoing compliance throughout the study lifecycle. This unwavering commitment to ethical integrity enhances the reliability of research studies, fostering trust among participants and stakeholders alike.
Recent advancements in Serbia's regulatory landscape have further streamlined these processes, positioning the country as an increasingly attractive destination for international sponsors. The emphasis on ethical standards is crucial, as it directly influences the success of research study approvals, ensuring that all studies conducted adhere to Serbia ethics committee requirements for clinical trials and meet the highest ethical benchmarks.
With a comprehensive suite of services-including feasibility studies, site selection, compliance reviews, experimental setup, import permits, project management, and reporting on study status, inventory, and adverse events-bioaccess® is exceptionally equipped to drive global health improvement through international collaboration and innovation in Medtech.

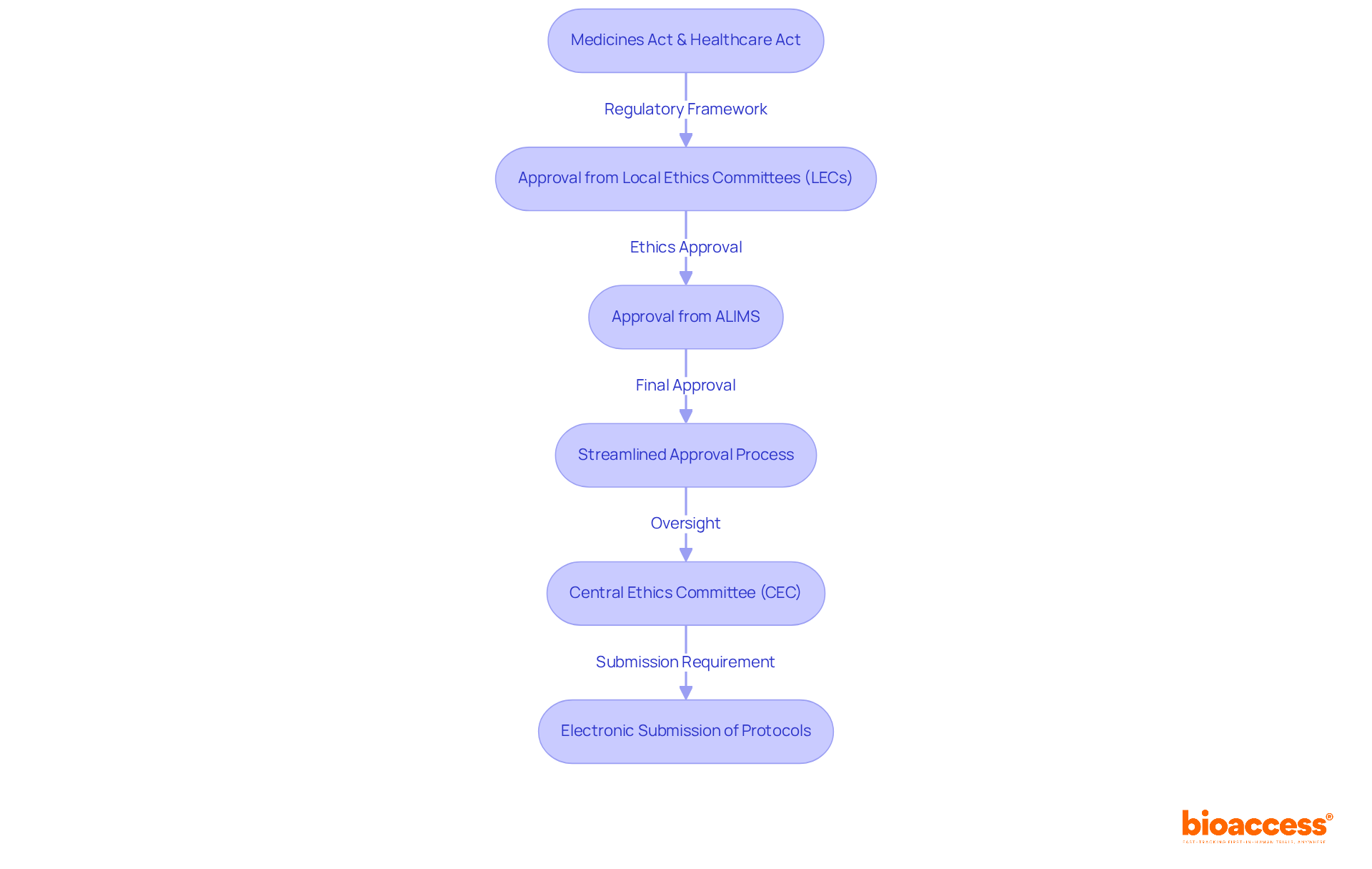
The moral guidelines for research involving humans are primarily governed by the Medicines Act and the Healthcare Act, both designed to align with ICH-GCP standards. A critical aspect of these regulations is the Serbia ethics committee requirements for clinical trials, which include the requirement for approval from local ethics committees (LECs) and the Agency for Medicines and Medical Devices of Serbia (ALIMS). This dual-layered approval process guarantees that trials adhere to the Serbia ethics committee requirements for clinical trials, prioritizing participant safety and informed consent.
Recent updates to the Medicines Act have streamlined the approval process, allowing for quicker reviews; some approvals can now be finalized in as little as three weeks. Additionally, the establishment of a Central Ethics Committee (CEC) aims to enhance oversight and education regarding ethical dilemmas in medical research, in accordance with the Serbia ethics committee requirements for clinical trials, further solidifying the ethical framework.
Starting in 2025, regulations will mandate that all research study protocols be submitted electronically, with local ethics committees meeting monthly to assess applications. This efficiency has made the country an attractive destination for conducting research studies, particularly in multicenter investigations, where a single approval can suffice across multiple sites.
In this context, bioaccess® offers specialized services, including regulatory approval, research site activation, and patient recruitment, to assist Medtech, Biopharma, and Radiopharma startups in effectively navigating these moral guidelines. By leveraging bioaccess's connections with leading research facilities in the region, companies can accelerate their studies and secure regulatory approval more swiftly. Ultimately, these regulations not only uphold ethical standards but also foster the rapid advancement of medical research in the region, creating an ideal environment for innovative startups.

In Serbia, designating a local representative is not just a formality; it’s an essential obligation for sponsors outside the country aiming to conduct research studies. This representative acts as a vital liaison between the sponsor and local regulatory authorities, ensuring that all submissions and communications comply with Serbian regulations. Without a local representative, the approval process comes to a standstill, highlighting the non-negotiable nature of this requirement.
Moreover, local representatives significantly influence the efficiency of approval processes. Research indicates that most studies secure authorization within 80 days when a local representative is involved. Their role extends beyond mere compliance; they enhance the credibility of the proceedings by ensuring that all necessary documentation is accurately submitted and that ongoing reporting obligations are fulfilled. This responsibility is crucial for maintaining the integrity of research studies and protecting the rights of participants, ultimately leading to quicker and more reliable study outcomes.

The Serbia ethics committee requirements for clinical trials are crucial in overseeing research studies, ensuring compliance with ethical standards and protecting participant rights. Their responsibilities include a meticulous examination of research protocols, which encompasses evaluating study designs, informed consent procedures, risk management strategies, and ensuring compliance with the Serbia ethics committee requirements for clinical trials. This oversight is not just a formality; it is essential for upholding the integrity of medical research.
Recent developments indicate that the regulatory framework for research studies in the region is increasingly aligned with EU standards, which helps meet Serbia ethics committee requirements for clinical trials and enhances the efficiency of the approval process. The Medicines and Medical Devices Agency (ALIMS) manages this process, typically granting approvals within 60 days. Notably, an average of 90 clinical studies for medications and medical devices receive approval each year in the region, underscoring the active involvement of ethics committees in this landscape.
The evaluations conducted by ethics committees exemplify their commitment to ethical conduct. For example, these committees carefully weigh therapeutic benefits against potential risks, especially in studies involving vulnerable populations. Such thorough consideration ensures that experiments are not only scientifically valid but also ethically sound.
The significance of ethics committee oversight cannot be overstated. Their role in monitoring compliance with approved protocols and conducting post-approval evaluations is crucial for early detection of any deviations, thereby safeguarding participant safety and maintaining research integrity. As Serbia continues to position itself as a competitive hub for medical studies, adhering to the Serbia ethics committee requirements for clinical trials will be vital in fostering trust and transparency in research. Furthermore, the anticipated establishment of a central ethics committee is expected to enhance training for research groups, contributing to a stronger moral framework in medical studies.

Informed consent stands as a cornerstone of responsible clinical trials, ensuring that participants are fully aware of the study's purpose, procedures, risks, and benefits. To comply with the Serbia ethics committee requirements for clinical trials, it is imperative that consent forms are clear, concise, and translated into the participant's native language to enhance understanding. Researchers hold the crucial responsibility of ensuring that participants comprehend the information before consenting, a necessity for ethical compliance and participant safety.
Effective strategies for informed consent include:
These methods not only enhance understanding but also foster trust between researchers and participants, ultimately bolstering the integrity of the trial process. Recent studies reveal that a significant number of participants struggle with grasping the informed consent process, highlighting the urgent need for improved communication and education.
By prioritizing participant comprehension, researchers can better safeguard their rights and elevate the overall quality of medical research in the region.

Training for researchers is crucial in ensuring they are well-versed in moral guidelines, regulatory requirements, and best practices in clinical research. In Serbia, the ethics committee requirements for clinical trials mandate training in Good Clinical Practice (GCP) to equip researchers with essential skills for managing studies effectively while prioritizing participant welfare. This training not only enhances the quality of research but also fosters a robust culture of adherence to standards within research teams.
The Medicines and Medical Devices Agency (ALIMS) oversees this training, ensuring that researchers are adequately prepared. By deepening their understanding of GCP, the reliability of medical studies is strengthened, leading to better outcomes and increased confidence in the research process.

Transparency in reporting clinical study results is not just a best practice; it is a fundamental ethical obligation that significantly enhances the credibility of research findings. Researchers in the country are mandated to report both positive and negative outcomes to regulatory bodies, such as the Agency for Medicines and Medical Devices (ALIMS), as well as to the public. This practice enriches the scientific community's knowledge base and safeguards participant rights by ensuring they are informed about the outcomes of the studies in which they participated. By adhering to these moral reporting practices, we build trust in medical research and foster a sense of responsibility, ultimately enhancing the integrity of the research process in the region.

Recruiting participants for clinical studies in Serbia is crucial for maintaining ethical standards. Researchers must adopt recruitment strategies that are fair, transparent, and sensitive to the needs of vulnerable populations. Key best practices include:
Ethical recruitment is essential not only for enhancing the integrity of the study but also for fostering trust among participants. In Serbia, where the regulatory framework aligns closely with EU standards, the emphasis on moral practices is further supported by local ethics committees that ensure adherence to the Serbia ethics committee requirements for clinical trials and Good Clinical Practice (GCP) guidelines. The regulatory procedure is transparent, efficient, and swift, with most studies approved within 60 days. Rory Gallagher, a senior member of the regulatory affairs department, emphasizes that the review process is notably quick, with protocols often approved within 30 days, and sometimes as short as three weeks. This commitment to principled hiring methods bolsters the region's reputation as a competitive center for medical research, currently hosting 322 ongoing studies, a significant portion of which are funded by global organizations.

Continuous moral supervision is vital for ensuring adherence during clinical studies. In Serbia, the ethics committee requirements for clinical trials oversee examinations to guarantee compliance with approved protocols and moral standards. This oversight encompasses:
By maintaining continuous oversight, researchers can swiftly address ethical concerns, ensuring participant safety and the integrity of the study.
Moreover, extensive research study management services-such as:
play a crucial role in enabling this oversight. These services not only enhance compliance but also contribute to job creation, economic growth, and healthcare improvement in the region. This fosters international collaboration, highlighting the interconnectedness of ethical research practices and broader societal benefits.

Post-experiment ethics are critical in defining the responsibilities researchers hold towards participants after a clinical study concludes. According to the Serbia ethics committee requirements for clinical trials, researchers are expected to:
Upholding these responsibilities is essential for maintaining trust and ethical integrity in clinical research, reinforcing the commitment to participant welfare and transparency.

The requirements set forth by Serbia's ethics committee for clinical trials are crucial in ensuring that medical research adheres to the highest ethical standards. These guidelines not only protect participant rights but also cultivate a culture of trust and integrity within the research community. By prioritizing ethical compliance, Serbia is positioning itself as a competitive hub for clinical research, attracting international sponsors who seek efficient and ethical trial processes.
Several key aspects of the Serbia ethics committee requirements stand out:
These are essential components for conducting successful and responsible clinical trials. Each of these elements plays a vital role in safeguarding participant welfare and ensuring that studies are executed transparently and ethically. Moreover, the anticipated regulatory updates in 2025 are set to enhance the efficiency and effectiveness of these ethical requirements, further solidifying Serbia's standing in the global research landscape.
In summary, the commitment to ethical standards in clinical trials transcends mere regulatory obligation; it is a cornerstone of responsible medical research. As the regulatory framework evolves, it is imperative for researchers, sponsors, and stakeholders to prioritize ethical considerations to foster innovation and improve health outcomes. By embracing these principles, the medical research community can bolster the credibility of their work, ultimately benefiting participants and society at large.
What is bioaccess® and how does it impact clinical trials in Serbia?
bioaccess® is a service that navigates local regulations and ethics committee requirements for clinical trials in Serbia, significantly accelerating the approval process to achieve regulatory consent in just 6-8 weeks, compared to the typical 6-12 months in the US/EU. It ensures ongoing compliance throughout the study lifecycle, enhancing the reliability of research studies.
What are the key ethical guidelines for clinical trials in Serbia?
The ethical guidelines for research involving humans in Serbia are governed by the Medicines Act and the Healthcare Act, aligning with ICH-GCP standards. They require approval from local ethics committees and the Agency for Medicines and Medical Devices of Serbia (ALIMS), prioritizing participant safety and informed consent.
How have recent updates to Serbia's regulatory landscape affected clinical trial approvals?
Recent updates have streamlined the approval process, allowing some approvals to be finalized in as little as three weeks. The establishment of a Central Ethics Committee (CEC) enhances oversight and education regarding ethical dilemmas, further solidifying the ethical framework for clinical trials.
What changes will occur in 2025 regarding research study protocols in Serbia?
Starting in 2025, all research study protocols must be submitted electronically, and local ethics committees will meet monthly to assess applications, which will improve the efficiency of the approval process, especially for multicenter investigations.
What services does bioaccess® offer to support clinical trials?
bioaccess® offers a comprehensive suite of services, including feasibility studies, site selection, compliance reviews, experimental setup, import permits, project management, and reporting on study status, inventory, and adverse events, to assist in driving global health improvement.
Why is a local representative necessary for conducting clinical trials in Serbia?
A local representative is essential for sponsors outside Serbia as they act as a liaison with local regulatory authorities, ensuring compliance with Serbian regulations. Their involvement significantly enhances the efficiency of the approval process, with most studies securing authorization within 80 days.
How does having a local representative benefit the approval process?
Local representatives enhance the credibility of the approval process by ensuring accurate submission of necessary documentation and fulfilling ongoing reporting obligations, which leads to quicker and more reliable study outcomes while protecting the rights of participants.