

In the complex realm of clinical research, ensuring compliance with local regulations is crucial for success. Serbian clinical trials encounter distinct challenges that necessitate a structured approach to standard operating procedures (SOPs) to guarantee both quality and efficiency. This article delves into ten essential SOP templates provided by bioaccess®, specifically tailored for Serbian trial compliance. These templates offer researchers a pathway to streamline their processes and enhance operational effectiveness.
How might these templates reshape the landscape of clinical trials in Serbia, and what opportunities do they present for navigating regulatory hurdles?
bioaccess® presents a comprehensive array of Serbian SOP templates for trial compliance, tailored to meet the compliance demands of Serbian clinical research regulations. These templates encompass critical components such as study initiation, patient recruitment, data management, and reporting. By ensuring adherence to local regulations and aligning with international best practices, bioaccess® positions itself as a leader in the Medtech landscape.
The implementation of these SOP templates significantly enhances operational efficiency, paving the way for faster market entry of innovative medical solutions. Standardizing procedures not only mitigates regulatory risks but also fosters a culture of quality and accountability in research studies. As clinical research professionals, have you considered how streamlined processes could transform your operations?
In summary, collaboration is vital in navigating the complexities of clinical research. By leveraging bioaccess®'s expertise and resources, stakeholders can address key challenges effectively and drive progress in the field.
Standard Operating Procedures (SOPs) are vital in research studies, providing comprehensive guidelines that ensure investigations are conducted consistently and ethically. They not only guarantee compliance with regulatory requirements but also enhance the quality of data collected while safeguarding the rights and safety of participants. By standardizing processes, SOPs significantly reduce variability and errors, resulting in more reliable outcomes and facilitating smoother audits and inspections.
In the complex landscape of Medtech, SOPs are indispensable for the feasibility and selection of study sites and lead investigators. They play a crucial role in assessing and providing feedback on study documents to meet national requirements. Furthermore, SOPs are integral to the testing arrangement, start-up, and approval procedures, including the acquisition of necessary import permits and the nationalization of investigational devices.
By embedding SOPs into project oversight and reporting, bioaccess ensures that every aspect of medical studies is executed with the highest levels of quality and adherence. This commitment not only fosters trust among stakeholders but also positions bioaccess as a leader in addressing the key challenges faced in clinical research. As we move forward, collaboration and adherence to these standards will be essential for success.

The Serbian SOP templates for trial compliance serve as a vital resource for sponsors and researchers navigating the complex regulatory landscape in Serbia. It outlines essential steps for securing necessary approvals, ensuring compliance with the Law on Medicines, and adhering to Good Clinical Practice (GCP) guidelines.
Moreover, this template highlights the critical research study management services offered by bioaccess, including:
By implementing Serbian SOP templates for trial compliance, teams can confidently meet all regulatory requirements, significantly reducing the risk of delays and penalties associated with non-compliance.
In an ever-evolving Medtech environment, understanding these regulatory frameworks is crucial. Bioaccess stands ready to support researchers in overcoming these challenges, ensuring that their studies are not only compliant but also efficient and effective.
Ultimately, collaboration is key. By leveraging the insights and expertise encapsulated in this SOP, teams can navigate the regulatory landscape with assurance, paving the way for successful clinical research outcomes.

The Training and Onboarding SOP Template is crucial for outlining the essential training needs of all research personnel. It encompasses key areas such as regulatory adherence, ethical considerations, and specific protocol guidelines, ensuring that team members are thoroughly equipped with the necessary processes for the successful management of clinical studies. By implementing this SOP, organizations not only provide their team members with vital knowledge and skills but also foster a culture of adherence and excellence in medical research.
In the expansive realm of bioaccess's clinical trial management services - which includes feasibility studies, site selection, adherence reviews, trial setup, import permits, project management, and reporting - prioritizing effective training is paramount. Statistics reveal that organizations with robust onboarding procedures can significantly enhance adherence rates. However, challenges remain, as evidenced by findings indicating that only 13% of participants complete training within a reasonable timeframe. Experts assert that effective training programs must demonstrate their positive impacts. Erin D. Solomon emphasizes that the burden of proof lies with training programs to validate their effectiveness.
Moreover, fostering connections in learning, as highlighted by Tia Samuel, can greatly enhance engagement and compliance. By prioritizing comprehensive onboarding and training, organizations can markedly improve their operational efficiency and ensure successful outcomes. The importance of collaboration in this process cannot be overstated, as it lays the groundwork for future success in clinical research.

The Data Management SOP Template serves as a crucial framework for the collection, storage, and analysis of study data, highlighting the critical importance of data integrity and confidentiality. It delineates processes for data entry, validation, and reporting - essential steps for preserving the integrity of research results. Ensuring data integrity not only bolsters the reliability of research findings but also cultivates trust among stakeholders, including regulatory bodies and participants.
For example, studies indicate that implementing double data entry can significantly reduce errors, leading to improved consistency and a lower error rate compared to single data entry. Furthermore, expert opinions underscore that robust data management practices are vital for achieving successful research outcomes. By adhering to this SOP, research teams can manage data consistently and securely, ultimately safeguarding the integrity of their studies.

The Monitoring and Auditing SOP Template is crucial for ensuring the integrity of clinical studies. It outlines essential procedures for conducting regular audits and monitoring activities, providing comprehensive instructions for assessing adherence to standard operating procedures (SOPs), regulatory requirements, and study protocols. By implementing this SOP, organizations can proactively identify and address potential adherence issues, ensuring that trials comply with regulatory frameworks and remain on track.
Routine adherence audits are vital in clinical research, enhancing accountability and fostering a culture of continuous improvement. Expert insights reveal that systematic monitoring significantly impacts adherence rates. For instance, organizations with robust auditing processes achieve higher levels of conformity. A recent study highlighted that sponsors with specialized regulatory affairs divisions reported adherence rates exceeding 73%, compared to lower rates among those lacking such frameworks.
Real-world examples underscore the effectiveness of regulatory oversight. One pharmaceutical company adopted a rigorous auditing process, resulting in a remarkable 40% reduction in reporting errors within a year. This proactive approach not only improved adherence but also bolstered the organization’s reputation in the industry. Thus, the Monitoring and Auditing SOP Template, which includes Serbian SOP templates for trial compliance, serves as an indispensable resource for ensuring ongoing adherence and enhancing the overall integrity of research studies.

The Adverse Event Reporting SOP Template provides a structured approach for identifying, documenting, and communicating adverse events in research studies. It outlines the responsibilities of research personnel in safeguarding patient safety and ensures compliance with regulatory standards for reporting both significant and minor adverse events. By adhering to this SOP, organizations can prioritize patient safety while maintaining transparency with regulatory bodies.
This template is an integral part of bioaccess's extensive research study management services, which encompass:
By integrating these services, bioaccess ensures that every aspect of research studies is managed effectively, thereby enhancing overall study integrity and safety.
In the evolving Medtech landscape, the importance of such structured protocols cannot be overstated. Organizations face numerous challenges, and bioaccess stands ready to address these with expertise and a commitment to excellence. Collaboration is key in navigating these complexities, and the next steps involve engaging with bioaccess to leverage their comprehensive services for optimal outcomes.

The Documentation SOP Template incorporates Serbian SOP templates for trial compliance and outlines critical processes for clinical trial documentation, particularly in preparing regulatory submissions. Did you know that 60% of regulatory failures stem from insufficient documentation? This highlights the necessity of precise and thorough records, which are essential for facilitating audits and inspections. By adhering to the Serbian SOP templates for trial compliance, research teams can ensure that all necessary documentation is meticulously organized, streamlining the submission process and enhancing compliance.
Organizations with robust documentation practices not only avoid regulatory penalties but also improve operational efficiency, ultimately leading to better patient outcomes. Investing in effective documentation strategies is crucial; statistics reveal that poor documentation can result in audit failures and significant operational disruptions. Therefore, it’s imperative for clinical research teams to prioritize their documentation efforts to safeguard against these risks.

The Stakeholder Communication SOP Template establishes essential guidelines for fostering effective communication among all stakeholders involved in clinical studies, including sponsors, regulatory bodies, and participants. It underscores the critical role of transparency, ensuring that all parties remain consistently informed about the processes and outcomes. By implementing this SOP, organizations can build robust relationships with stakeholders, a vital component for enhancing success rates.
Research indicates that transparent communication significantly boosts participant trust and engagement, which in turn leads to higher retention rates and more reliable data collection. Furthermore, organizations prioritizing transparent communication have reported notable increases in stakeholder satisfaction, ultimately contributing to the overall success of research studies.
In a landscape where collaboration is key, adopting such practices not only aligns with best practices but also positions organizations for greater achievements in clinical research.

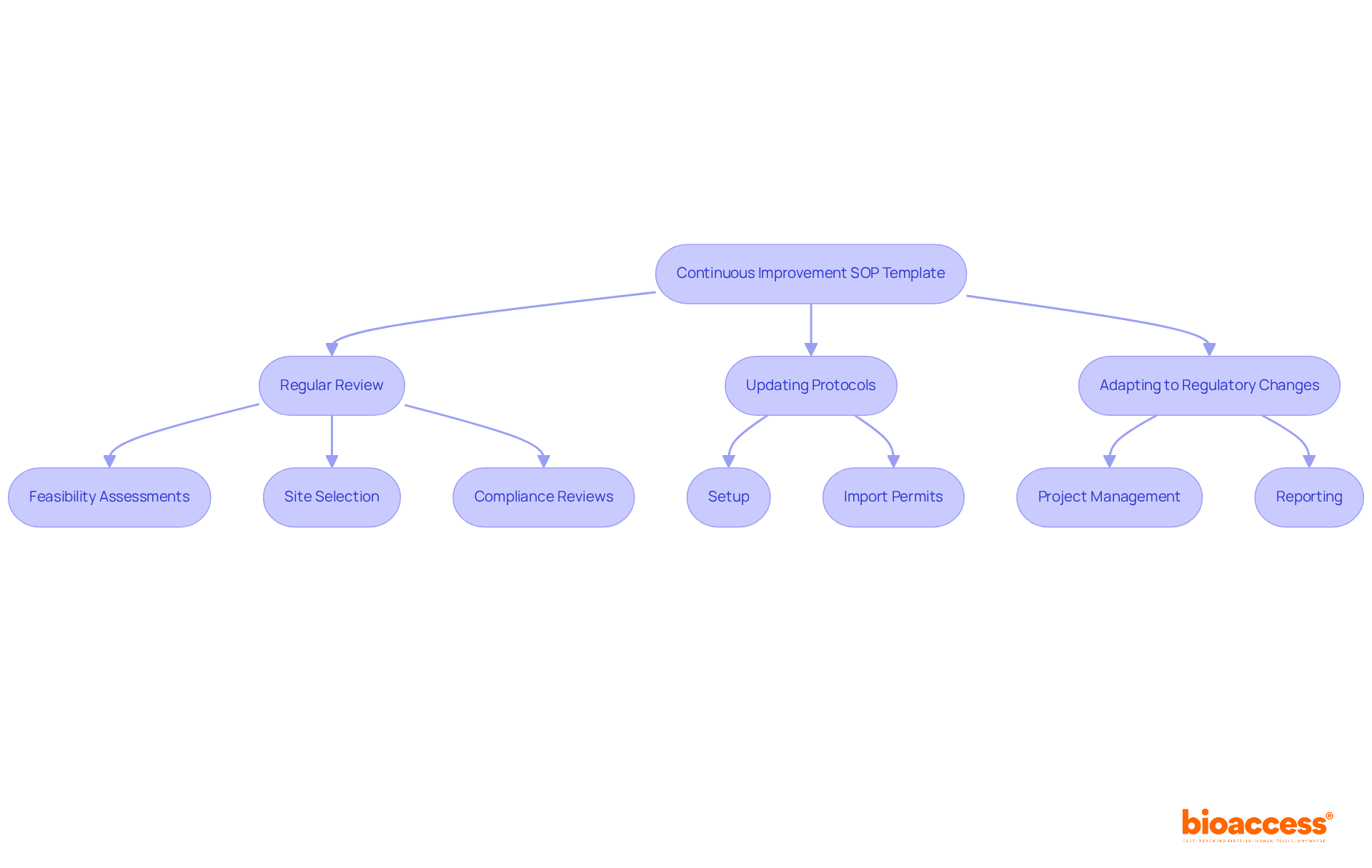
The Continuous Improvement SOP Template is essential for clinical research, outlining processes for the regular review and updating of trial protocols and SOPs in response to regulatory changes and audit feedback. This template fosters a culture of ongoing enhancement within research teams, ensuring that practices remain current and effective. By adhering to this SOP, organizations can significantly improve their adaptability and maintain compliance in a dynamic regulatory environment.
In the ever-evolving Medtech landscape, bioaccess plays a pivotal role in addressing key challenges faced by clinical trials. With extensive management services, including:
bioaccess ensures that clinical trials are conducted efficiently and in accordance with regulatory standards. These capabilities are not just beneficial; they are essential for navigating the complexities of clinical research.
Collaboration is crucial in this field. By leveraging the Continuous Improvement SOP Template and the comprehensive services offered by bioaccess, organizations can enhance their operational effectiveness and ensure regulatory compliance with Serbian SOP templates for trial compliance. The next steps involve integrating these practices into your research framework, fostering a proactive approach to continuous improvement.

The significance of Standard Operating Procedures (SOPs) in ensuring compliance and quality in Serbian clinical trials is paramount. By implementing bioaccess®'s tailored SOP templates, research teams can adeptly navigate the complexities of regulatory frameworks while enhancing operational efficiency. These structured guidelines not only facilitate adherence to local and international standards but also foster a culture of accountability and excellence within clinical research.
Key insights throughout the article underscore how SOPs streamline various aspects of trial compliance, from patient safety and data management to effective stakeholder communication. The templates provided by bioaccess® encompass essential areas such as training, monitoring, and documentation, ensuring that research teams are well-equipped with the necessary tools to conduct studies ethically and efficiently. By prioritizing continuous improvement and collaboration, organizations can significantly mitigate the risks associated with non-compliance and bolster overall study integrity.
In a rapidly evolving Medtech landscape, the call to action is unmistakable: embracing these SOP templates is crucial for any organization aiming to excel in clinical research. By prioritizing adherence to SOPs, stakeholders can not only safeguard patient safety but also enhance the reliability of research outcomes. As the complexities of clinical trials continue to expand, leveraging the resources offered by bioaccess® will be instrumental in achieving successful and compliant research endeavors.
What are bioaccess® SOP templates designed for?
Bioaccess® SOP templates are designed to ensure compliance with Serbian clinical research regulations, covering essential components such as study initiation, patient recruitment, data management, and reporting.
How do SOP templates enhance operational efficiency in clinical research?
The implementation of SOP templates enhances operational efficiency by standardizing procedures, which mitigates regulatory risks and fosters a culture of quality and accountability, leading to faster market entry for innovative medical solutions.
Why are Standard Operating Procedures (SOPs) important in clinical trials?
SOPs are important because they provide comprehensive guidelines that ensure investigations are conducted consistently and ethically, guarantee compliance with regulatory requirements, enhance data quality, and safeguard the rights and safety of participants.
What roles do SOPs play in the Medtech landscape?
SOPs are indispensable for study site feasibility and selection, feedback on study documents, testing arrangements, start-up and approval procedures, and acquiring necessary import permits and nationalization of investigational devices.
How do Serbian SOP templates assist sponsors and researchers?
Serbian SOP templates assist sponsors and researchers by outlining essential steps for securing necessary approvals, ensuring compliance with the Law on Medicines, and adhering to Good Clinical Practice (GCP) guidelines.
What critical services does bioaccess offer in relation to SOP templates?
Bioaccess offers critical services including feasibility assessments, site selection, adherence reviews, study setup, import permits, project oversight, and reporting.
What is the benefit of implementing Serbian SOP templates for trial compliance?
Implementing Serbian SOP templates significantly reduces the risk of delays and penalties associated with non-compliance, ensuring that teams meet all regulatory requirements confidently.
How does bioaccess support researchers in navigating regulatory challenges?
Bioaccess supports researchers by providing insights and expertise encapsulated in their SOPs, helping teams navigate the regulatory landscape effectively and ensuring their studies are compliant, efficient, and effective.