

The landscape of medical technology is evolving at an unprecedented pace, where innovation and compliance are increasingly intertwined. IEC 82304 stands as a pivotal framework that not only enhances the safety and efficacy of health software but also streamlines regulatory processes. This allows Medtech companies to bring their products to market more efficiently. Yet, a pressing challenge persists: how can organizations leverage these standards to not only meet compliance but also drive groundbreaking advancements in patient care? This article delves into ten ways IEC 82304 is reshaping the Medtech industry, fostering innovation, and ensuring compliance in a dynamic regulatory environment.
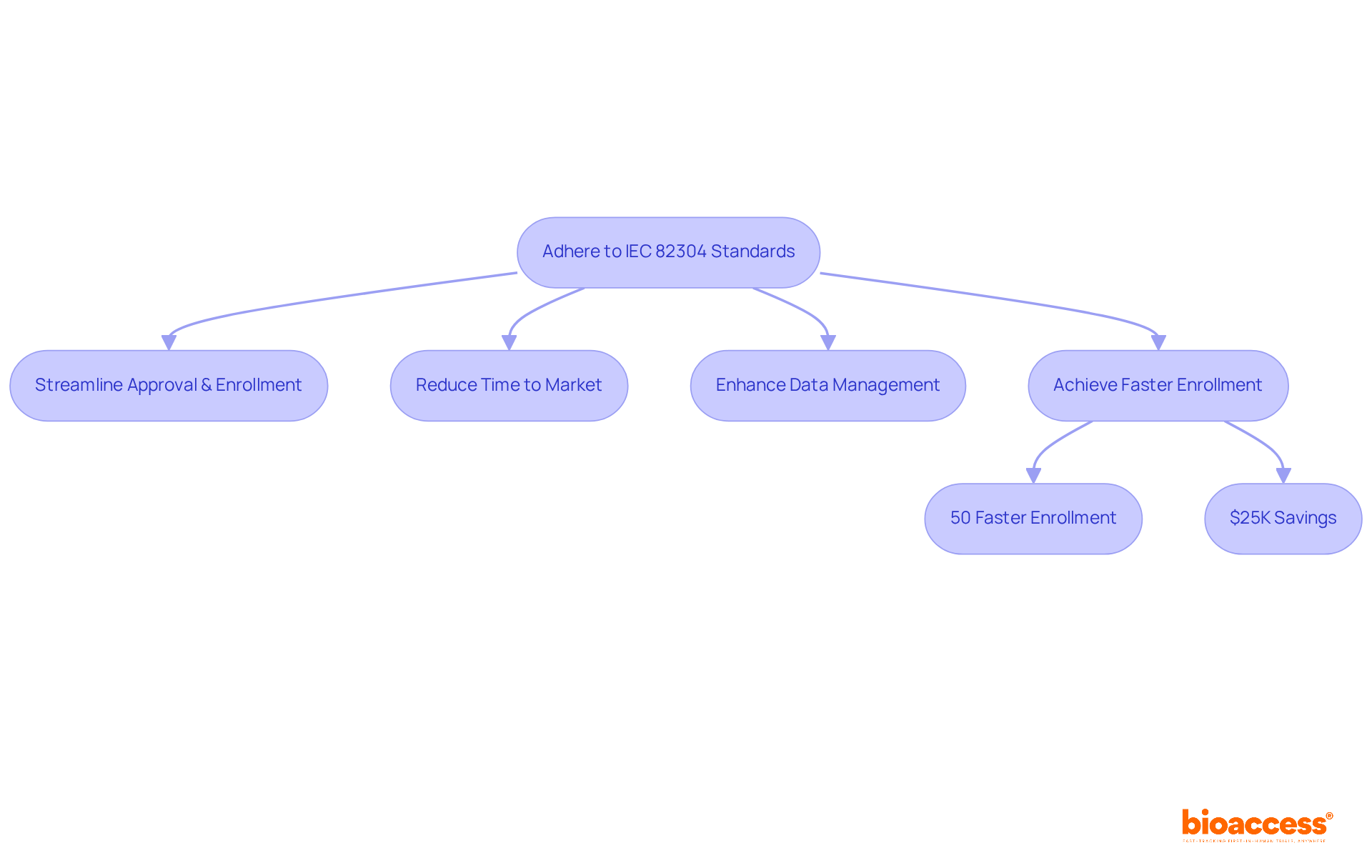
bioaccess leverages IEC standards to elevate its clinical research methods across Latin America, ensuring that all health software products meet stringent safety and security requirements. This adherence not only streamlines the approval and enrollment phases in clinical trials but also significantly reduces the time to market for innovative Medtech solutions. By aligning with IEC standards, bioaccess boosts operational efficiency and lays a robust foundation for ethical research practices.
Moreover, the integration of the iec 82304 guidelines fosters an effective data management strategy, which is essential for overcoming the challenges faced in modern clinical trials. With the capability to enroll treatment-naive cardiology or neurology cohorts 50% faster than Western sites, and realizing $25K savings with FDA-ready data, bioaccess is strategically positioned to deliver groundbreaking solutions more swiftly. This reinforces the company's commitment to global-first clinical agility, making it a pivotal player in the Medtech landscape.

IEC 82304 sets forth essential safety criteria that standalone health software (SaMD) must adhere to, significantly enhancing product safety and efficacy. By implementing these criteria, manufacturers can ensure their products undergo thorough testing and validation, effectively demonstrating that health software meets user requirements and intended applications. This proactive strategy not only safeguards patients but also builds trust among healthcare providers and regulatory bodies, ultimately leading to improved patient outcomes.
Moreover, the guideline underscores the necessity of continuous oversight throughout the software lifecycle, which includes change control, performance monitoring, and incident management. This emphasis on accountability and reliability is crucial for organizations striving to maintain high standards. Adhering to the IEC 82304 standards has proven to enhance patient safety results, making it a vital component in the development of effective medical software.
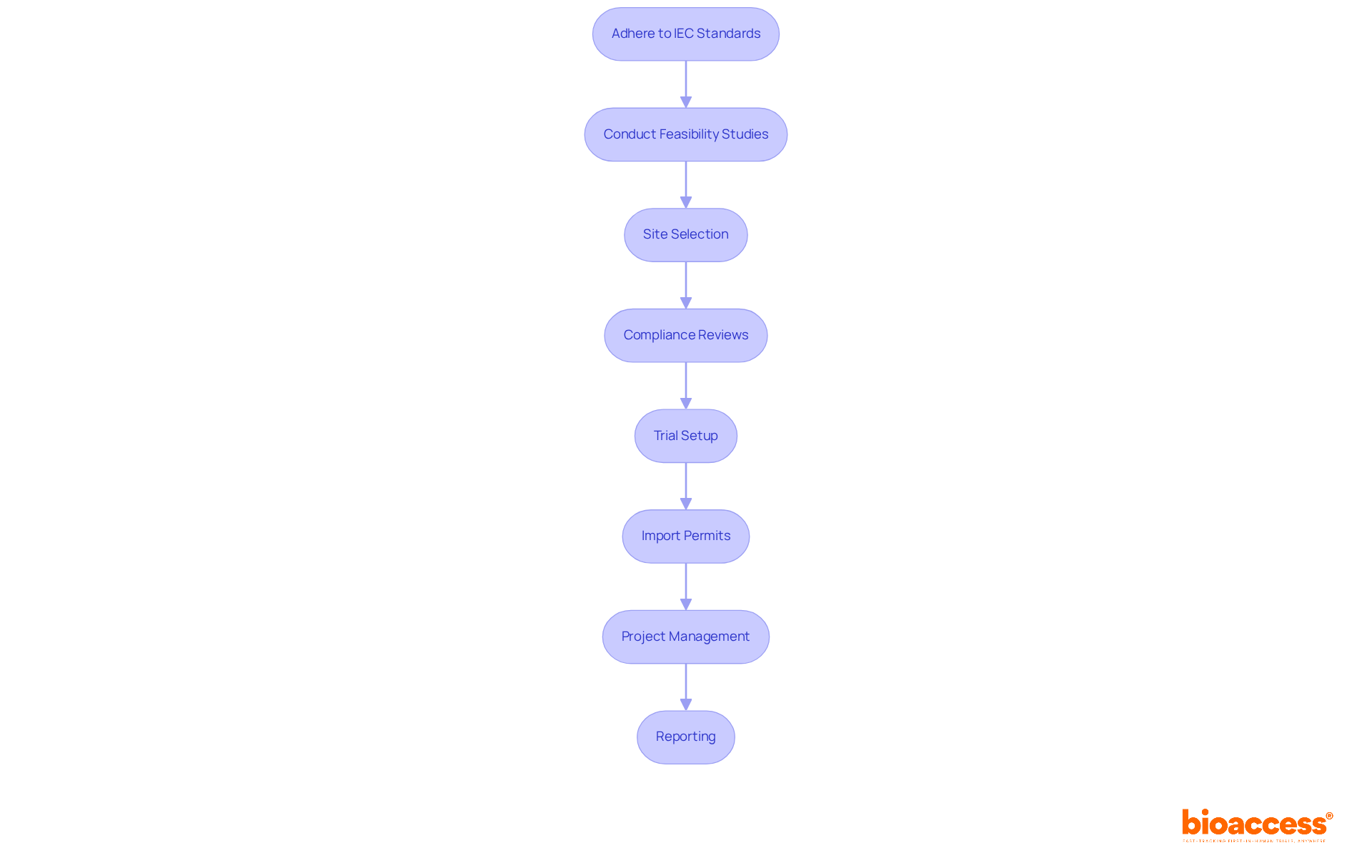
In conjunction with comprehensive clinical trial management services—such as feasibility studies, site selection, compliance reviews, trial setup, import permits, project management, and reporting—these guidelines ensure that all aspects of clinical research comply with legal requirements. This is particularly important under the supervision of authorities like INVIMA, which plays a critical role in overseeing medical devices in Colombia.

Implementing the IEC 82304 standards is crucial for Medtech firms aiming to streamline their compliance procedures. These standards, such as IEC 82304, provide a clear framework for adherence, outlining essential requirements for health software. This clarity facilitates smoother interactions with oversight bodies, which is vital in today’s regulatory environment. By aligning development practices with IEC 82304 standards, companies can significantly reduce the time and resources spent on compliance submissions, thereby accelerating the journey to market for innovative medical technologies.
Moreover, the expertise of professionals like Ana Criado plays a pivotal role in navigating the complexities of early-phase clinical trials and regulatory challenges. With such guidance, companies can ensure a more efficient approval process, ultimately enhancing their competitive edge in the Medtech landscape. As firms face increasing pressure to innovate, understanding and implementing the IEC 82304 standards becomes essential for success.

The standard IEC 82304 is crucial in driving innovation within medical technology, providing a flexible framework that fosters the development of advanced software solutions. By establishing clear safety and usability guidelines, this framework enables developers to explore creative avenues without compromising compliance. This balance between innovation and regulatory adherence is essential for advancing medical technologies that significantly improve patient care.
Consider the integration of AI and machine learning in Software as a Medical Device (SaMD); it exemplifies how the IEC 82304 guidelines facilitate the creation of sophisticated applications that meet stringent safety regulations while addressing real healthcare challenges. Furthermore, the guideline encourages the pursuit of new medical technologies by offering a structured yet adaptable pathway for developers, ultimately cultivating a culture of continuous improvement and responsiveness to evolving healthcare needs.

By adhering to IEC standards, Medtech companies can significantly enhance their market access. This internationally recognized guideline facilitates acceptance across various regulatory environments, enabling companies to navigate the complexities of entering new markets more effectively. Comprehensive clinical trial management services, such as those provided by bioaccess—including feasibility studies, site selection, compliance reviews, trial setup, import permits, project management, and reporting—are essential in demonstrating compliance with IEC 82304. As these companies showcase their adherence to such criteria, they can expand their influence and strengthen their competitive edge.
The global medical device market, projected to reach $678.88 billion by 2025 and grow at a CAGR of 6%, highlights the critical role of these standards in seizing emerging opportunities. As oversight structures evolve to embrace innovations, including AI-powered devices, compliance with IEC 82304 becomes a strategic advantage for companies aiming to thrive in this dynamic landscape. Moreover, addressing challenges such as cybersecurity and regulatory compliance will be vital for successful market entry.
In this context, collaboration with experienced partners like bioaccess can provide the necessary support to navigate these complexities and ensure compliance, ultimately leading to greater success in the Medtech sector.

Compliance with the IEC 82304 standard is not just a regulatory requirement; it’s a cornerstone for building trust among key stakeholders, including investors, healthcare providers, and patients. By adhering to recognized safety and quality guidelines, Medtech firms can effectively demonstrate their commitment to delivering safe and effective products. This assurance is vital for fostering long-term relationships and securing investment for future innovations. Notably, firms that prioritize compliance often experience a significant boost in investor trust. In fact, following these guidelines can lead to a 15-20% reduction in time-to-market for new devices, a compelling statistic that underscores the value of compliance.
Moreover, the growing demand for transparency and accountability in the Medtech sector highlights the critical role of compliance in maintaining robust stakeholder relationships. In an environment where the costs of non-compliance can soar into the tens of millions, adhering to IEC 82304 not only mitigates risks but also enhances the organization’s overall reputation. This makes compliance a strategic necessity for attracting and retaining investment. As you consider your own challenges in clinical research, ask yourself: how can prioritizing compliance transform your stakeholder relationships and drive innovation?

Embracing IEC guidelines offers Medtech firms a significant competitive edge. By aligning their products with rigorous safety and quality benchmarks, these companies can effectively set themselves apart in a crowded marketplace. This commitment to excellence not only attracts discerning clients but also enhances their standing with regulatory bodies, thereby boosting their overall reputation and marketability.
Moreover, the IEC 82304 standards establish essential requirements for health software, including risk analysis and product validation, which are crucial for maintaining user trust and ensuring patient safety. As a result, firms that adopt these criteria are better positioned to navigate the complexities of the Medtech environment and capitalize on new opportunities.

IEC acts as a catalyst for collaboration in healthcare innovation, establishing a common framework that aligns the efforts of diverse stakeholders. This alignment is crucial; by adhering to these standards, developers, healthcare providers, and regulatory bodies can enhance their cooperation. They share valuable insights and resources that drive advancements in medical technology. Such a collaborative approach is essential for addressing complex healthcare challenges and improving patient care outcomes.
For instance, collaborations fostered under IEC 82304 have led to the development of integrated health software solutions that enhance patient management and streamline overall healthcare delivery. As the industry increasingly recognizes the importance of digital excellence, adherence to IEC not only fuels innovation but also strengthens the reputation of organizations committed to enhancing patient experiences. The guideline's focus on holistic care management encourages stakeholders to see patients as whole individuals, paving the way for more effective and comprehensive healthcare solutions.

The development of a skilled workforce within the Medtech sector is significantly influenced by IEC 82304 standards. By integrating these standards into training programs, organizations equip their teams with a comprehensive understanding of current compliance requirements and best practices. This foundational knowledge is essential for fostering a culture of compliance and innovation, which directly enhances patient outcomes and elevates product quality.
Furthermore, organizations that prioritize the IEC 82304 standards in their training initiatives not only boost their operational effectiveness but also position themselves as leaders in the competitive Medtech landscape. The commitment to continuous education ensures that professionals are well-prepared to navigate the complexities of regulatory compliance, ultimately propelling advancements in medical technology.

By adhering to IEC guidelines, bioaccess™ and other Medtech firms can drive substantial advancements in technology. These guidelines foster the development of innovative solutions that prioritize safety, usability, and effectiveness, reflecting our commitment to quality and impact in healthcare. As we aim to accelerate medical innovation, we invite you to join bioaccess™ in this vital mission. By leveraging IEC standards to enhance their products, organizations play a crucial role in the evolution of medical technology, ultimately elevating patient care and outcomes across the healthcare landscape.
The integration of the IEC 82304 standard, together with additional guidelines such as IEC 62304, ISO 14971, and ISO 13485, creates a robust framework that supports the lifecycle management of health software, promoting reliability and trust in medical technology. As BrightInsight aptly states, "You can’t test safety into software once it’s finished," underscoring the necessity of proactive compliance. The innovative solutions developed under the IEC 82304 standards serve as compelling examples of its influence on technological evolution in healthcare, establishing IEC 82304 as a pivotal standard that shapes the future of medical technology.
Join bioaccess™ in advancing these innovations and driving global health improvement through our unwavering dedication to regulatory excellence.

Embracing the IEC 82304 standards is pivotal for the Medtech industry, laying the groundwork for enhanced innovation, compliance, and safety in health software development. By adhering to these guidelines, companies streamline their regulatory processes and foster an environment conducive to groundbreaking advancements in technology that ultimately improve patient care.
Key points throughout the article highlight how IEC 82304:
The integration of these standards promotes a culture of collaboration among stakeholders, builds trust, and positions companies competitively in a rapidly evolving landscape. Moreover, the emphasis on continuous education and skilled workforce development ensures that professionals are well-equipped to navigate the complexities of compliance and innovation.
In conclusion, the significance of IEC 82304 extends beyond mere regulatory adherence; it represents a strategic advantage for Medtech firms aiming to thrive in a competitive market. By prioritizing compliance and leveraging these standards, organizations can drive meaningful advancements in medical technology, ultimately leading to improved healthcare outcomes. The call to action is clear: embracing IEC 82304 is not just a choice but a necessity for those committed to transforming the future of healthcare.
What is bioaccess and how does it utilize IEC 82304 compliance in clinical research?
Bioaccess leverages IEC standards to enhance its clinical research methods across Latin America, ensuring that health software products meet safety and security requirements. This compliance streamlines approval and enrollment phases in clinical trials, reducing the time to market for Medtech solutions.
How does IEC 82304 improve product safety and efficacy for health software?
IEC 82304 establishes essential safety criteria that standalone health software must meet, enhancing product safety and efficacy. It ensures thorough testing and validation, safeguarding patients and building trust among healthcare providers and regulatory bodies.
What ongoing processes are emphasized by IEC 82304 for health software?
The guideline emphasizes continuous oversight throughout the software lifecycle, including change control, performance monitoring, and incident management, which are crucial for maintaining high standards and accountability.
How does bioaccess achieve faster enrollment in clinical trials compared to Western sites?
Bioaccess can enroll treatment-naive cardiology or neurology cohorts 50% faster than Western sites, thanks to its adherence to IEC 82304 standards and effective data management strategies.
What benefits do Medtech firms gain from adopting IEC 82304 standards?
Implementing IEC 82304 helps Medtech firms streamline compliance procedures, providing a clear framework for adherence that facilitates smoother interactions with oversight bodies, ultimately reducing time and resources spent on compliance submissions.
Who plays a critical role in navigating regulatory challenges for Medtech companies?
Professionals like Ana Criado are pivotal in helping companies navigate the complexities of early-phase clinical trials and regulatory challenges, ensuring a more efficient approval process and enhancing competitive edge.
Why is adherence to IEC 82304 standards important for clinical research?
Adhering to IEC 82304 standards ensures that all aspects of clinical research comply with legal requirements, which is particularly important under the supervision of regulatory authorities like INVIMA in Colombia.