

The landscape of clinical research is continually evolving, yet one methodology stands as a steadfast pillar of scientific inquiry: Randomized Controlled Trials (RCTs). These trials not only provide a robust framework for evaluating the efficacy of medical interventions but also serve as a critical tool in minimizing bias and establishing causal relationships. As the demand for evidence-based medicine intensifies, understanding the key benefits of RCTs becomes essential.
What challenges do researchers face in implementing these trials? Navigating the complexities of RCTs is no small feat, yet it is crucial for ensuring that findings translate into improved patient outcomes. By addressing these challenges head-on, researchers can enhance the reliability of their results and contribute significantly to the advancement of medical science.
A Randomized Controlled Trial (RCT) serves as a pivotal scientific experiment aimed at evaluating the efficacy or safety of a procedure. By randomly assigning participants to either a treatment group or a control group, RCTs significantly reduce bias. This randomization ensures that the groups are comparable, allowing any observed effects to be directly linked to the treatment rather than confounding factors.
Approximately 60% of trials are randomized, highlighting the benefits of randomised control trials as the gold standard in medical research. The benefits of randomised control trials are essential in establishing causal relationships between interventions and outcomes, providing robust evidence that informs medical decision-making. Noteworthy examples of successful RCTs in the Medtech and Biopharma sectors include the British Medical Research Council's 1948 study on streptomycin for tuberculosis and a recent investigation into magnesium sulfate for preventing cerebral palsy. Both studies have profoundly influenced medical practices.
Current perspectives underscore the necessity of RCTs and the benefits of randomised control trials in addressing uncertainties surrounding treatment effectiveness. This reinforces their critical role in advancing healthcare and enhancing patient outcomes. As we navigate the complexities of clinical research, the collaboration and commitment to rigorous methodologies like RCTs remain paramount.

Since their inception in the mid-20th century, the benefits of randomised control trials (RCTs) have established them as a cornerstone of clinical research. Originally designed to overcome the limitations of observational studies, RCTs are now indispensable for obtaining regulatory approval for new therapies and interventions. They provide a solid framework for hypothesis testing, which is crucial for evidence-based medicine. The benefits of randomised control trials are evident as they adeptly control confounding variables through randomization, enabling researchers to draw more reliable conclusions regarding the efficacy of new treatments. This methodological rigor highlights the benefits of randomised control trials, as it not only bolsters the credibility of clinical findings but also significantly influences the development of medical guidelines and policies.
As the landscape of regulatory requirements evolves, RCTs continue to be vital in navigating the intricate drug approval processes, especially within the Medtech sector. Their influence on regulatory decisions is profound, underscoring the benefits of randomised control trials in providing robust clinical evidence for the approval of innovative medical technologies. In this context, collaboration among stakeholders becomes essential to address the challenges faced in clinical research. By leveraging the strengths of RCTs, we can enhance the quality of evidence and ultimately demonstrate the benefits of randomised control trials in improving patient outcomes.

The key benefits of Randomized Controlled Trials (RCTs) are pivotal in the realm of clinical research:
Minimization of Bias: RCTs effectively reduce selection bias through random assignment. This ensures that any differences in outcomes can be attributed to the intervention rather than pre-existing differences between groups. Such methodological rigor is crucial for maintaining the integrity of clinical research.
Causal Inference: By controlling for confounding variables, RCTs enable researchers to establish cause-and-effect relationships. This provides robust evidence for the efficacy of treatments. While no single study can definitively prove causality, the benefits of randomized control trials significantly enhance the ability to rigorously examine these relationships, as noted by experts in the field.
Official Acceptance: RCTs are often mandated by governing bodies for the approval of new drugs and medical devices. This makes them essential for bringing innovations to market. Their rigorous design and execution lend credibility to the findings, facilitating the acceptance of new treatments in medical practice. This is particularly important in the context of advancing medical technologies, where compliance with ethical standards and regulatory requirements is paramount.

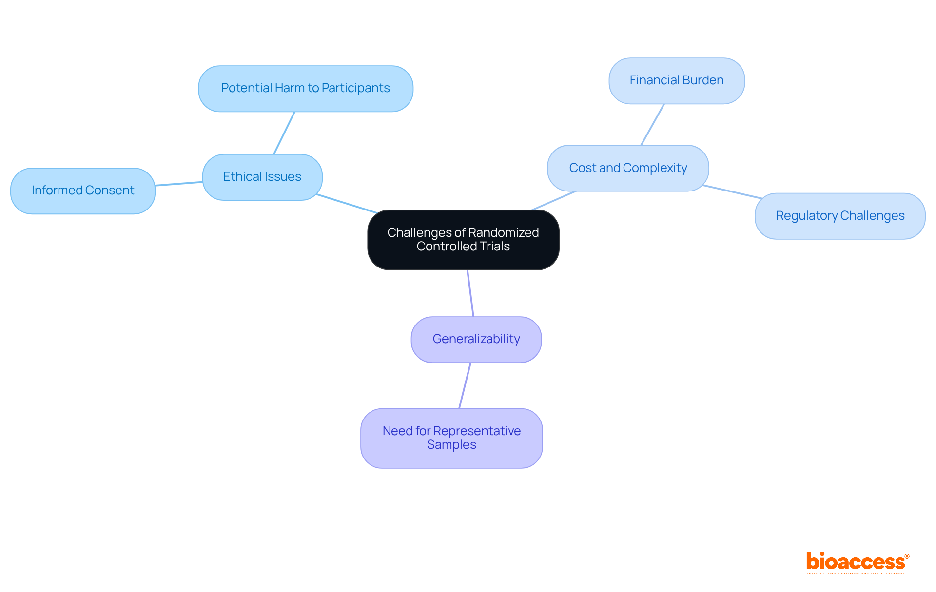
Randomized Controlled Trials (RCTs) are essential in clinical research, yet they face several significant challenges that demand attention:
Ethical Issues: RCTs often present ethical dilemmas, particularly regarding the potential harm to participants in control groups who may miss out on effective therapies. The principle of informed consent is paramount; participants must fully understand the risks and benefits associated with their involvement.
Cost and Complexity: Conducting RCTs can impose a substantial financial burden, with costs ranging from hundreds of thousands to millions of dollars, depending on the study's scope and duration. This complexity often necessitates extensive logistical coordination, which can deter smaller organizations from pursuing RCTs. Experts highlight that the current regulatory landscape can further complicate these challenges related to the benefits of randomised control trials, leading to delays and increased expenses.
Generalizability: The highly controlled environments of RCTs may not accurately reflect real-world situations, limiting the applicability of findings to diverse patient populations. Researchers must address this limitation by designing studies that include representative samples, thereby enhancing external validity.
To tackle these challenges, innovative strategies such as adaptive trial designs and the incorporation of real-world evidence can offer cost-effective alternatives while also demonstrating the benefits of randomised control trials in preserving scientific rigor. By thoughtfully considering these factors, researchers can improve the relevance and impact of their RCTs, ultimately fostering more effective clinical practices.

Randomized Controlled Trials (RCTs) are a cornerstone of clinical research, providing a rigorous methodology that significantly enhances the credibility and reliability of medical findings. By minimizing bias through random assignment and facilitating causal inference, RCTs offer invaluable insights that inform medical decision-making and regulatory approvals. Their role in advancing healthcare practices is paramount, as they form the backbone of evidence-based medicine.
The key benefits of RCTs lie in their ability to control for confounding variables, establishing clear cause-and-effect relationships. This methodological rigor is essential not only for validating new treatments but also for ensuring that innovations in medical technology meet the highest standards of safety and efficacy. While challenges such as ethical considerations, cost, and generalizability exist, the advantages of RCTs far outweigh these limitations, underscoring their vital position in clinical research.
In conclusion, embracing the principles of Randomized Controlled Trials is crucial for stakeholders in the healthcare sector. By prioritizing RCTs, researchers can navigate the complexities of clinical studies while enhancing the quality of evidence that ultimately improves patient outcomes. A commitment to rigorous methodologies like RCTs not only advances scientific knowledge but also strengthens the foundation of healthcare practices, ensuring that patients receive the best possible interventions based on solid evidence.
What is a Randomized Controlled Trial (RCT)?
A Randomized Controlled Trial (RCT) is a scientific experiment designed to evaluate the efficacy or safety of a procedure by randomly assigning participants to either a treatment group or a control group, thereby reducing bias.
Why is randomization important in RCTs?
Randomization is important in RCTs because it ensures that the treatment and control groups are comparable, allowing any observed effects to be attributed directly to the treatment rather than to confounding factors.
What percentage of trials are randomized?
Approximately 60% of trials are randomized.
Why are RCTs considered the gold standard in medical research?
RCTs are considered the gold standard in medical research because they establish causal relationships between interventions and outcomes, providing robust evidence that informs medical decision-making.
Can you provide examples of successful RCTs?
Notable examples of successful RCTs include the British Medical Research Council's 1948 study on streptomycin for tuberculosis and a recent investigation into magnesium sulfate for preventing cerebral palsy, both of which have significantly influenced medical practices.
What current perspectives exist regarding the necessity of RCTs?
Current perspectives emphasize the necessity of RCTs in addressing uncertainties surrounding treatment effectiveness and highlight their critical role in advancing healthcare and improving patient outcomes.
What is the significance of collaboration and commitment in RCTs?
Collaboration and commitment to rigorous methodologies like RCTs are essential for navigating the complexities of clinical research and ensuring high-quality evidence in medical studies.