

Navigating the complexities of trial master file (TMF) setup for ALIMS inspections demands a sharp understanding of regulatory requirements and best practices. Organizations can achieve not just compliance but also improved operational efficiency by strategically implementing systematic documentation and harnessing technology. Yet, a pressing question arises: how can teams ensure they are fully equipped to meet the stringent standards set by INVIMA and sidestep common pitfalls? This article explores four essential practices that can revolutionize TMF management and enhance readiness for ALIMS inspections.
To effectively carry out the trial master file setup for ALIMS inspections, it is crucial to understand the regulatory requirements specific to ALIMS and the broader Colombian regulations overseen by INVIMA (Instituto Nacional de Vigilancia de Medicamentos y Alimentos). INVIMA, recognized as a Level 4 health authority by PAHO/WHO, plays a vital role in ensuring the safety, efficacy, and quality of health products, including medical devices.
Every clinical trial necessitates a trial master file setup for ALIMS inspections, which includes essential materials such as:
Familiarity with submission schedules and required formats can significantly enhance compliance. Regularly reviewing INVIMA guidelines and updates ensures that your trial master file setup for ALIMS inspections is in alignment with current regulations, minimizing the risk of non-compliance during inspections.
The trial master file setup for ALIMS inspections, guided by the TMF Reference Model, not only facilitates regulatory adherence but also streamlines the audit process, ensuring that all necessary documentation is readily accessible. Additionally, leveraging eTMF software can boost operational efficiency and data integrity.
Being mindful of common oversights, such as inconsistent filing practices and a lack of standardized naming conventions, can help avoid pitfalls in TMF setup. Collaborating with experts like Katherine Ruiz, who specializes in regulatory affairs for medical devices and in vitro diagnostics in Colombia, can further enhance your compliance strategy.

Implementing systematic documentation and data management strategies is crucial to ensure a robust trial master file setup for alims inspections. Start by establishing a clear file hierarchy and naming conventions that facilitate easy retrieval. Did you know that 18.2% of critical findings during inspections are linked to record-keeping issues? Utilizing checklists can help verify that all required documents are present and complete. Regular audits of the trial master file setup for alims inspections are essential; they can identify gaps in documentation and ensure adherence to ALIMS standards, reinforcing the ongoing nature of inspection readiness.
Additionally, consider adopting electronic TMF (eTMF) systems. These systems offer automated workflows and real-time tracking, significantly enhancing data management efficiency. As emphasized by industry experts, effective data management is key to ensuring TMF compliance and integrity throughout the clinical trial process. By prioritizing these strategies, you can navigate the complexities of clinical research with confidence.

Preparing your group for ALIMS inspection readiness involves a strategic imperative that requires comprehensive training and workshops focused on the trial master file setup for ALIMS inspections and TMF requirements. Interactive sessions, including role-playing exercises, empower group members to practice responding to potential inspector inquiries, significantly boosting their confidence and preparedness. Regularly scheduled training sessions are essential to keep the group updated on any changes in regulations or procedures, fostering a culture of continuous learning and adaptability.
Moreover, instilling a sense of adherence and responsibility within the group is crucial. This proactive engagement motivates team members to take ownership of the trial master file setup for ALIMS inspections, ensuring that documentation is not only thorough but also easily accessible during inspections. As industry leaders emphasize, effective TMF training programs are vital for ensuring compliance and enhancing overall trial outcomes. By prioritizing these training initiatives, organizations can markedly improve their readiness for ALIMS inspections and ensure an effective trial master file setup for ALIMS inspections.

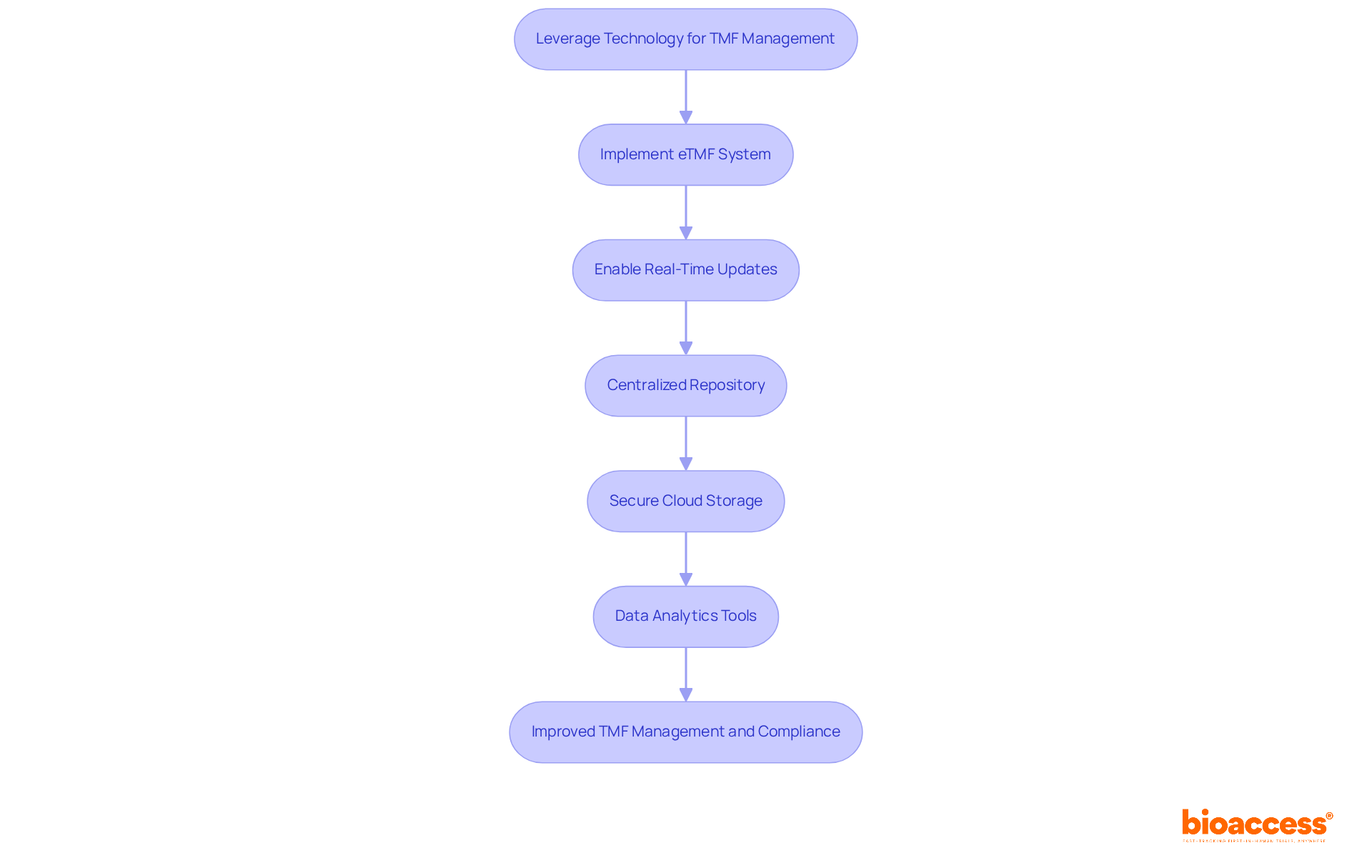
To enhance the trial master file setup for alims inspections and compliance, leveraging technology is not just beneficial; it’s essential. The trial master file setup for alims inspections streamlines file management by implementing an electronic Trial Master File (eTMF) system, enabling real-time updates and easier access to essential records. With eTMF systems, you gain a centralized repository for all crucial trial files, which enhances the trial master file setup for alims inspections and significantly improves organization and accessibility. Cloud-based solutions offer secure storage and foster collaboration among team members, facilitating seamless communication and file sharing.
Statistics from a Veeva Systems survey reveal that organizations utilizing eTMF systems can file documents up to 50% faster than traditional methods, leading to a remarkable boost in efficiency. Moreover, employing data analytics tools can effectively monitor TMF completeness and pinpoint areas for improvement, ensuring that all required documentation is readily available. By integrating technology into your trial master file setup for alims inspections, you can reduce the risk of errors and ensure that your TMF is inspection-ready at all times.
As Oliver Pearce, Head of Montrium's Commercialization group, aptly states, "If an eTMF is used effectively, it can - and will - lead to higher efficiency in overall clinical trial processes and, as a result, allow you to get your product to market faster." Furthermore, training staff on eTMF systems is crucial for effective management and compliance, ensuring that all team members are competent in their roles.

A well-structured trial master file (TMF) setup is crucial for navigating the complexities of ALIMS inspections, ensuring both regulatory compliance and operational efficiency. Understanding the specific requirements laid out by ALIMS and INVIMA forms the foundation of a successful TMF. By implementing systematic documentation practices, effectively training staff, and leveraging technology, organizations can significantly enhance their readiness for inspections and streamline the entire clinical trial process.
Key strategies include:
These practices not only mitigate the risk of non-compliance but also foster a culture of continuous improvement and accountability within the team. Regular training and updates ensure that all members are equipped with the knowledge and tools necessary to maintain a compliant TMF.
In a landscape where compliance is paramount, the integration of technology emerges as a game-changer. Organizations are encouraged to adopt digital tools that enhance TMF management, ensuring that all documentation is readily accessible and organized. As the field of clinical trials continues to evolve, prioritizing these best practices will prepare teams for ALIMS inspections and contribute to the overall success of clinical research endeavors. Embracing these strategies today will pave the way for a more efficient and compliant future in the realm of clinical trials.
What is the importance of understanding ALIMS regulatory requirements for TMF setup?
Understanding ALIMS regulatory requirements is crucial for effectively setting up the trial master file for inspections, ensuring compliance with both ALIMS and broader Colombian regulations overseen by INVIMA.
What role does INVIMA play in the context of clinical trials?
INVIMA, recognized as a Level 4 health authority by PAHO/WHO, ensures the safety, efficacy, and quality of health products, including medical devices, and oversees regulatory compliance for clinical trials in Colombia.
What materials are essential for the trial master file setup for ALIMS inspections?
Essential materials for the trial master file setup include the study protocol, informed consent forms, and investigator brochures.
How can familiarity with submission schedules and required formats enhance compliance?
Familiarity with submission schedules and formats can significantly improve compliance by ensuring that all required documents are submitted correctly and on time.
What is the TMF Reference Model, and how does it assist in TMF setup?
The TMF Reference Model guides the trial master file setup, facilitating regulatory adherence and streamlining the audit process by ensuring all necessary documentation is readily accessible.
How can eTMF software improve operational efficiency and data integrity?
Leveraging eTMF software can boost operational efficiency by automating processes and improving data integrity through better management and organization of documents.
What are some common oversights to avoid in TMF setup?
Common oversights include inconsistent filing practices and a lack of standardized naming conventions, which can lead to compliance issues.
How can collaboration with experts enhance compliance strategies for TMF setup?
Collaborating with experts, such as those specializing in regulatory affairs, can provide valuable insights and strategies to improve compliance and navigate the complexities of regulations effectively.