

Australia's biopharma landscape stands out as a beacon of innovation, bolstered by a regulatory framework that accelerates trial authorizations and enhances research efficiency. This unique environment allows biopharma companies to tap into significant advantages, from accessing diverse patient pools to ensuring swift ethical approvals. Yet, with numerous factors at play, how can firms effectively navigate the complexities of site selection to maximize their trial outcomes? This article delves into four essential criteria that can determine the success of biopharma trials in Australia.
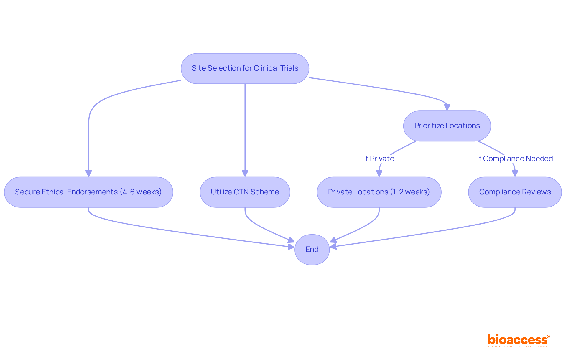
Australia's regulatory structure is expertly designed to expedite research study authorizations, with ethical endorsements typically secured within 4 to 6 weeks. By utilizing the Clinical Trial Notification (CTN) scheme, biopharma companies can significantly enhance their trial processes. This scheme offers a streamlined approval pathway, allowing for quicker market access and improving the overall efficiency of research studies. Companies should prioritize locations that align with the site selection criteria for Australian biopharma trials, as this can lead to reduced timelines and better outcomes. Notably, private locations can authorize studies in as little as 1 to 2 weeks, which emphasizes the importance of the site selection criteria for Australian biopharma trials in choosing the right venues for clinical research.
bioaccess® is committed to delivering FDA/EMA/MDR-compliant datasets with centralized monitoring, ensuring adherence and accelerating location activation. Their comprehensive services include:
All designed to streamline early-phase studies for Medtech and Biopharma startups. As industry leaders highlight, the site selection criteria for Australian biopharma trials emphasize regulatory efficiency, empowering biopharma companies to leverage Australia's competitive edge in the global research landscape.

Choosing locations that align with the site selection criteria for Australian biopharma trials and enhance access to varied patient groups is essential for their success. This country's multicultural society presents a unique opportunity to recruit participants from diverse ethnic backgrounds, which is crucial for understanding treatment responses across different demographics. In 2025, the inclusion of culturally diverse individuals in research studies is a pressing concern, with statistics indicating that 30% of participants are recognized as culturally diverse. Historical data shows that underrepresented groups often face barriers to participation.
Biopharma firms must evaluate potential locations according to the site selection criteria for Australian biopharma trials, focusing on their history in recruiting diverse groups to ensure that research outcomes are not only representative but also relevant to a broader audience. For instance, initiatives like the DEPICT Act and Johnson & Johnson's diversity programs have successfully engaged participants from various cultural backgrounds. These examples highlight the need for inclusive recruitment strategies that reflect the demographics of the Australian population.
As Udit Nindra from Western Sydney University states, "Equity of representation in early phase research studies is critically important so that toxicity and efficacy data are representative of patients in the real world who are ultimately going to receive these drugs if successful." By prioritizing diversity in location selection, research directors can enhance the relevance and effectiveness of their studies, ultimately contributing to improved health outcomes for all communities.

Choosing locations in accordance with the site selection criteria for Australian biopharma trials, which have a strong history in initial-phase studies, is crucial for the success of clinical research. Experienced sites that fulfill the site selection criteria for Australian biopharma trials not only have the necessary infrastructure and trained personnel but also established relationships with regulatory bodies, all of which contribute to smoother trial execution. For instance, metrics like patient recruitment rates and data quality serve as essential indicators of a facility's capability. In Australia, recent statistics reveal that locations achieving 100% of their enrollment targets demonstrate effective management and outreach strategies.
Moreover, research leaders emphasize that the site selection criteria for Australian biopharma trials should include a location's past performance in early-stage studies, as it directly correlates with study success. By concentrating on sites that align with the site selection criteria for Australian biopharma trials, companies can significantly enhance their chances of achieving timely and successful results in their clinical research efforts. This strategic focus not only streamlines processes but also fosters collaboration, ultimately leading to more effective outcomes.

To achieve swift trial initiation, selecting locations adept at managing the ethical review process is crucial. In Australia, the National Mutual Acceptance (NMA) framework facilitates efficient ethical assessments across various sites, significantly reducing the time required for authorizations. Biopharma firms should prioritize the site selection criteria for Australian biopharma trials by focusing on locations with a proven track record in this process to ensure quick ethical clearances. This strategy not only accelerates the start-up phase but also guarantees compliance with ethical standards.
Current compliance rates in Australian research studies are impressive, with median authorization times under the NMA framework averaging around 42 days. This statistic underscores the efficiency of the system. Notably, the overall median time to ethics approval was 46 days pre-pandemic and has improved to 42 days post-pandemic, reflecting significant advancements. Furthermore, the Australian government's commitment to reducing research initiation durations and costs enhances the appeal of this framework.
With bioaccess's comprehensive clinical study management services - including feasibility assessments, site selection, compliance evaluations, project oversight, import permits, and reporting - clients can expect expedited site activation and adherence to regulatory standards. Insights from industry leaders stress the importance of ongoing improvements in ethical review processes, indicating that a well-structured approach can lead to even faster approvals and greater trial efficiency.
Are you ready to streamline your clinical research efforts? Embrace the advantages of the NMA framework and partner with bioaccess to navigate the complexities of trial initiation effectively.

Selecting the right sites for biopharma trials in Australia is crucial for enhancing research efficiency and outcomes. By focusing on key criteria such as:
biopharma companies can optimize their clinical trial processes and achieve quicker market access. These factors collectively empower organizations to navigate the complexities of trial initiation while ensuring that the research conducted is both relevant and representative of the broader population.
The importance of leveraging Australia's regulatory framework cannot be overstated. It facilitates expedited study authorizations and emphasizes the need for diversity in patient recruitment, which improves the inclusivity and relevance of trial results. Additionally, prioritizing experienced sites can lead to better management and successful outcomes in early-phase studies. By aligning site selection with these criteria, biopharma firms significantly enhance their chances of meeting enrollment targets and achieving timely results.
In summary, the significance of site selection in biopharma trials is paramount. Companies must adopt a strategic approach that incorporates these key criteria to maximize the efficiency and effectiveness of their research initiatives. By doing so, they not only advance their own objectives but also contribute to the broader goal of improving health outcomes for diverse communities across Australia. Embracing these practices will ultimately pave the way for innovative treatments that are both safe and effective for all patients.
What is the typical timeframe for securing ethical endorsements for research studies in Australia?
Ethical endorsements in Australia are typically secured within 4 to 6 weeks.
How can biopharma companies enhance their trial processes in Australia?
Biopharma companies can enhance their trial processes by utilizing the Clinical Trial Notification (CTN) scheme, which offers a streamlined approval pathway for quicker market access.
What are the advantages of prioritizing certain locations for Australian biopharma trials?
Prioritizing locations that align with the site selection criteria can lead to reduced timelines and better outcomes for research studies.
How quickly can private locations authorize studies in Australia?
Private locations can authorize studies in as little as 1 to 2 weeks.
What services does bioaccess® provide to support Medtech and Biopharma startups?
bioaccess® offers services including feasibility studies, location selection, compliance reviews, experiment setup, import permits, project management, and reporting to streamline early-phase studies.
What is the significance of regulatory efficiency in site selection for Australian biopharma trials?
Regulatory efficiency is emphasized in the site selection criteria, empowering biopharma companies to leverage Australia's competitive edge in the global research landscape.