

Integrating new investigators into Serbian networks is crucial for improving clinical research outcomes. A structured onboarding process can significantly streamline the transition for newcomers, ensuring they are equipped to contribute effectively from day one.
Yet, the challenge remains: how do we balance compliance with a supportive environment that fosters growth and collaboration? Research teams must create an onboarding experience that not only meets regulatory requirements but also inspires and empowers new investigators to excel in their roles.
To effectively handle the onboarding of new investigators in Serbian networks, it is crucial to systematically gather all necessary documents. This process not only streamlines the onboarding experience but also ensures compliance with essential regulations.
Arranging these documents in a digital format enhances accessibility for new researchers, enabling them to review and finalize essential paperwork efficiently before their first day. This proactive approach not only facilitates a smoother onboarding process for new investigators in Serbian networks but also reinforces the commitment to maintaining high standards in clinical research.

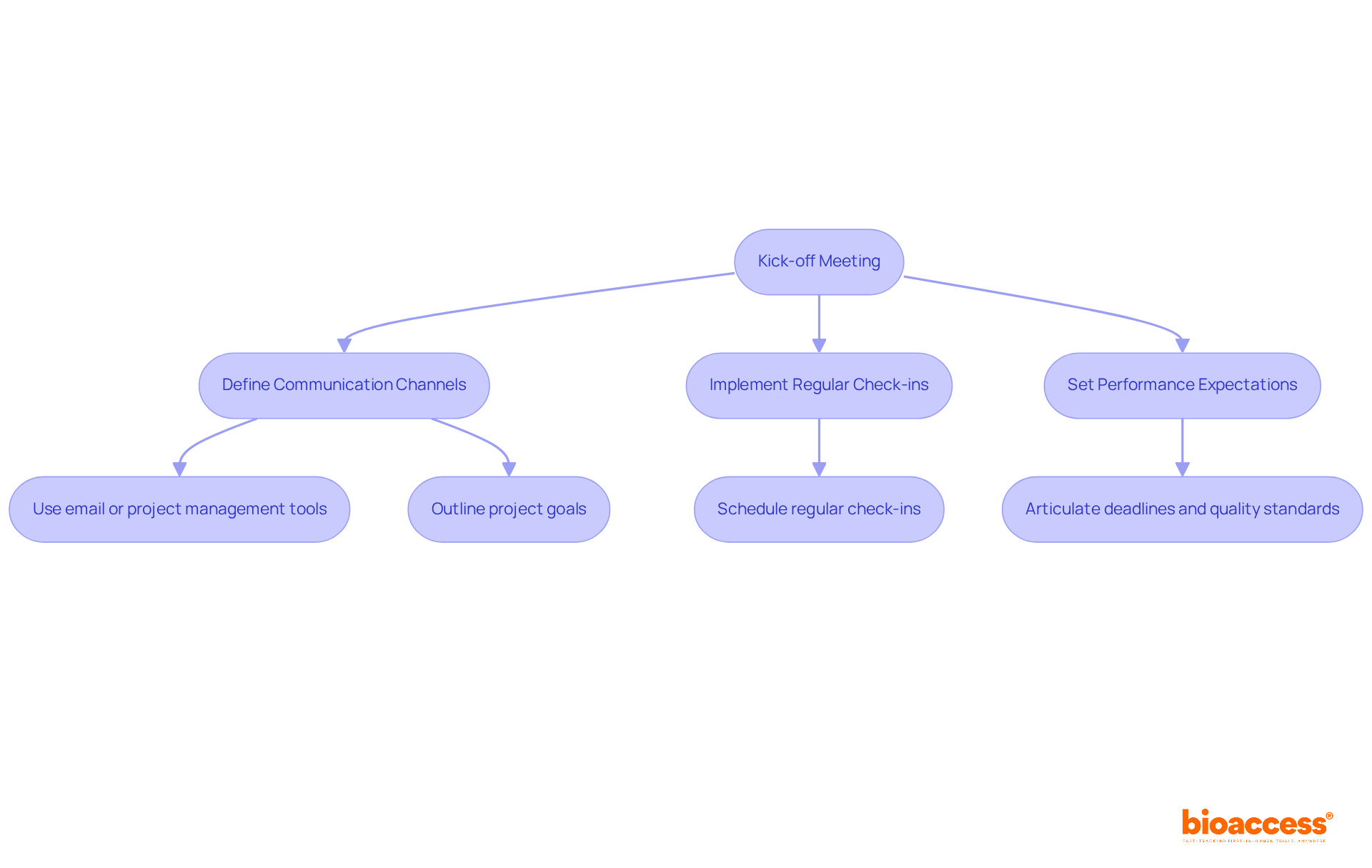
To ensure a successful onboarding of new investigators in Serbian networks for new clinical researchers, establishing clear communication and setting expectations effectively is paramount. This approach not only facilitates a smooth transition but also lays the groundwork for future collaboration.
Kick-off Meetings: Organizing an initial meeting is essential for onboarding new investigators in Serbian networks. This meeting should outline project goals, timelines, and individual responsibilities. By doing so, you create a shared understanding of the research objectives, which is essential for onboarding new investigators in Serbian networks and aligning everyone’s efforts toward common goals.
Implementing a schedule for regular check-ins is vital for onboarding new investigators in Serbian networks, as it helps in monitoring progress and addressing concerns. This ongoing communication fosters a supportive environment, encouraging open dialogue and collaboration among team members.

Establishing a thorough training and orientation program is crucial for onboarding new investigators in Serbian networks to ensure their effective integration into clinical studies. This program not only enhances their onboarding experience but also focuses on onboarding new investigators in Serbian networks to ensure alignment with institutional goals.
Orientation Sessions: Conducting orientation sessions that articulate bioaccess’s mission, values, and specific research projects is essential. This foundational understanding aids new researchers in appreciating the broader context of their work, fostering alignment with institutional goals, including the significance of feasibility studies and site selection in clinical trials.
Hands-on Training: Providing hands-on training on the tools and technologies relevant to their research is vital. This includes training on data collection software, laboratory techniques, ethical compliance, and trial setup processes, ensuring that researchers are well-prepared to navigate their responsibilities effectively.
Mentorship programs that pair new researchers with seasoned mentors can significantly enhance the onboarding of new investigators in Serbian networks. Mentors, such as Juan Cuya, MD, offer invaluable insights and support, helping newcomers acclimate to their roles and navigate challenges. Research indicates that organizations with effective mentorship programs experience 2.5 times greater revenue growth and 1.9 times higher profit margins than those without such initiatives.

Incorporating continuous assistance and input into the onboarding new investigators in Serbian networks process is crucial for the success of new researchers. This approach not only enhances their integration but also significantly impacts retention rates, particularly in the context of onboarding new investigators in Serbian networks.
Performance Reviews: Implementing regular performance reviews is essential for evaluating the progress of onboarding new investigators in Serbian networks. These reviews should provide constructive feedback that acknowledges strengths while identifying areas for improvement. Research shows that frequent feedback can enhance retention rates, with organizations that provide consistent evaluations reporting a 14.9% lower turnover. Moreover, the process of onboarding new investigators in Serbian networks shows that 92% of employees express a desire for feedback more frequently than once a year, highlighting the importance of regular assessments in fostering engagement and retention.
Ensuring resource availability is vital for onboarding new investigators in Serbian networks, as it provides them easy access to essential resources such as databases, literature, and professional development opportunities. This access empowers them to seek information proactively and enhance their skills, which is crucial for their growth and effectiveness in the context of onboarding new investigators in Serbian networks for clinical studies.
Establishing an open-door policy is essential for onboarding new investigators in Serbian networks, as it encourages them to approach their supervisors with questions or concerns. This practice fosters a culture of transparency and support, which is vital for building trust and facilitating open communication.
Encouraging involvement in workshops, seminars, and conferences relevant to their fields of study is essential for onboarding new investigators in Serbian networks. Engaging in continuous learning not only enhances their knowledge but also helps them expand their professional networks, invaluable for career development in clinical research. Expert insights suggest that organizations embracing continuous performance management outperform their counterparts by 24%, underscoring the effectiveness of ongoing feedback in enhancing investigator performance.

A successful onboarding process for new investigators in Serbian networks is foundational for fostering a productive research environment. By systematically gathering essential documents, establishing clear communication, implementing comprehensive training, and providing ongoing support, organizations can ensure that new researchers are well-prepared and confident in their roles. This structured approach not only enhances the onboarding experience but also reinforces the commitment to high standards in clinical research.
The article outlines four key steps:
Each of these elements plays a critical role in integrating new investigators into the team, ultimately leading to improved collaboration and research outcomes.
In the competitive landscape of clinical research, investing in a robust onboarding process is not just beneficial - it's essential. Organizations should prioritize these best practices to cultivate a culture of excellence and support among their research teams. By doing so, they not only enhance the immediate onboarding experience but also contribute to the long-term success and retention of talented investigators in Serbian networks.
What is the purpose of gathering essential onboarding documents for new investigators?
Gathering essential onboarding documents streamlines the onboarding experience and ensures compliance with important regulations.
What types of documents are necessary for onboarding new investigators?
Necessary documents include employment contracts, compliance forms, training materials, and regulatory documentation.
Why are employment contracts important in the onboarding process?
Employment contracts outline the roles, responsibilities, and compensation of each investigator, establishing expectations and legal obligations for collaboration.
What are compliance forms, and why are they needed?
Compliance forms, such as confidentiality agreements and conflict of interest disclosures, are vital for ensuring adherence to ethical standards and regulatory requirements in clinical studies.
What should be included in the training materials for new investigators?
Training materials should include comprehensive manuals and guidelines detailing specific protocols and procedures relevant to the study environment.
Why is regulatory documentation important for new researchers?
Regulatory documentation helps researchers understand Serbian clinical research regulations, which is essential for compliance and successful study execution.
How can arranging documents in a digital format benefit new researchers?
Arranging documents digitally enhances accessibility, allowing new researchers to review and finalize essential paperwork efficiently before their first day.
What is the overall benefit of a proactive approach to onboarding in Serbian networks?
A proactive approach facilitates a smoother onboarding process and reinforces the commitment to maintaining high standards in clinical research.