Create Your Regulatory Checklist for New Biopharma Sponsors in Croatia

Introduction

Navigating the regulatory landscape for biopharma in Croatia often feels like traversing a labyrinth of complex requirements and strict compliance protocols. For new biopharma sponsors, mastering this regulatory checklist is not just a necessity; it’s the key to successful clinical research and market entry. With the industry bracing for significant changes due to the upcoming implementation of the EU Clinical Trials Regulation in 2025, the stakes are higher than ever. How can sponsors ensure they are not only compliant but also poised for success amidst these evolving standards?

Understanding these challenges is crucial. The regulatory environment is not static; it evolves, and so must the strategies of biopharma sponsors. By staying informed and adaptable, sponsors can navigate these complexities effectively. This proactive approach not only ensures compliance but also positions them favorably in a competitive market.

Understand Regulatory Requirements for Biopharma in Croatia

For biopharma sponsors aiming for success in clinical research, navigating the regulatory checklist for new biopharma sponsors in Croatia is crucial. Understanding the key requirements outlined in the regulatory checklist for new biopharma sponsors in Croatia can significantly impact compliance and approval processes.

  • Regulatory Bodies: The Croatian Agency for Medicinal Products and Medical Devices (HALMED) serves as the primary authority overseeing biopharma regulations. Understanding HALMED's role is essential for effective compliance and successful navigation of the regulatory checklist for new biopharma sponsors in Croatia.

  • Relevant Legislation: Sponsors must familiarize themselves with the Act on Medicinal Products and the Clinical Studies Regulation (EU) No 536/2014, which governs clinical studies across the EU, including Croatia. Notably, this regulation will be fully effective starting January 2025, marking a significant shift in the regulatory framework.

  • Submission Guidelines: It is vital to examine HALMED's specific guidelines, which outline the required documentation and procedures for acquiring marketing authorization and conducting clinical studies. A well-prepared Clinical Trial Application (CTA) can greatly enhance the likelihood of a successful submission, as approximately 60% of submissions receive a conditionally positive opinion during initial evaluations.

  • Ethical Considerations: Adhering to ethical standards is paramount. The Croatian Medical Chamber and other relevant bodies provide guidelines that govern the conduct of clinical trials and ensure patient safety. Engaging with the Central Ethics Committee (CEC) early in the process can facilitate smoother approvals.

  • Post-Market Surveillance: Understanding the requirements for post-market surveillance and pharmacovigilance is vital for monitoring the safety and efficacy of products once they are on the market. This includes submitting periodic safety update reports and maintaining an efficient pharmacovigilance system to identify and assess risks associated with drug use.

By understanding these fundamental components, biopharma sponsors can effectively prepare for the subsequent stages in the approval framework by following the regulatory checklist for new biopharma sponsors in Croatia, ensuring compliance and enhancing their chances of success in the Croatian market. Furthermore, bioaccess offers comprehensive clinical study management services, including feasibility studies, site selection, compliance reviews, setup, import permits, project management, and reporting, to support sponsors throughout this process.

The central node represents the main topic, while the branches show key areas of focus. Each sub-branch provides additional details, helping you understand how each component contributes to the overall regulatory landscape.

Gather Essential Documentation for Regulatory Compliance

To ensure compliance with Croatian regulatory requirements, biopharma sponsors must gather the following essential documentation:

  1. Clinical Trial Application (CTA): Complete the CTA form, detailing the study, investigational product, and research protocol. With the EU Clinical Trials Regulation effective January 2025, understanding the CTA framework is essential for navigating the complexities of clinical studies.
  2. Investigator's Brochure (IB): Prepare an IB that provides comprehensive information about the investigational product, including pharmacological properties and safety data. The IB should be concise, ideally not exceeding 100 pages, and must be updated regularly to reflect the latest data and insights.
  3. Informed Consent Forms (ICF): Create ICFs that adhere to ethical standards, ensuring participants are fully aware of the study's nature, risks, and benefits. This documentation is essential for upholding ethical integrity throughout the process.
  4. Experiment Protocol: Draft a detailed experiment protocol outlining the study design, objectives, methodology, and statistical analysis plan. A well-organized protocol is crucial for directing the trial and ensuring adherence to compliance expectations.
  5. Regulatory Binder: Assemble a regulatory binder that includes all essential documents, ensuring they are organized and readily accessible for review by regulatory authorities. This meticulous organization significantly improves the chances of a successful delivery.
  6. Financial Disclosure Forms: Collect financial disclosure forms from investigators to ensure transparency and compliance with ethical standards. This step is essential for upholding trust and integrity in the research endeavor.
  7. Qualified Person (QP) Declaration: Include a QP Declaration certifying that manufacturing complies with GMP at least equivalent to the GMP in Europe.

By carefully collecting these documents and submitting them to the appropriate authority at the same time as the Central Ethics Committee, sponsors can simplify the submission process in line with the regulatory checklist for new biopharma sponsors in Croatia and increase the chances of gaining approval. bioaccess® offers comprehensive clinical trial management services, including feasibility studies, site selection, compliance reviews, trial setup, import permits, project management, and reporting. These services can significantly reduce delays and improve outcomes in clinical trial applications.

The central node represents the main topic of regulatory compliance documentation, while each branch represents a specific document required for compliance. Sub-branches provide additional details about each document's purpose and requirements.

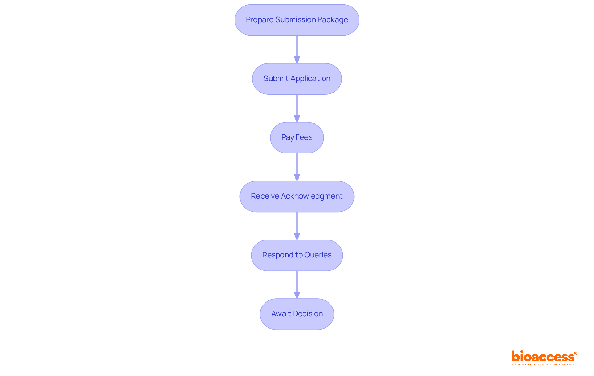
Follow the Submission Process for Regulatory Approval

To successfully submit a regulatory application in Croatia, biopharma sponsors must follow a structured approach:

  1. Prepare Submission Package: Begin by compiling all required documents, ensuring completeness and adherence to HALMED's formatting guidelines. Essential documents include the electronic application form tailored to the drug's specific pharmaceutical form and strength, product information, clinical data, manufacturing details, and proof of payment for fees.

  2. Submit Application: Utilize HALMED's online portal to send the application package electronically. It is crucial to ensure that all sections are accurately completed, as incomplete entries can lead to delays or rejections.

  3. Pay Fees: Remit the relevant administrative charge of 70.00 kn as part of the application. Confirm that the payment is processed correctly to avoid interruptions in the evaluation process.

  4. Receive Acknowledgment: After submission, obtain an acknowledgment receipt from HALMED, confirming that the application has been received. This receipt is essential for tracking the application's status.

  5. Respond to Queries: Be prepared to promptly address any queries or requests for additional information from HALMED during the evaluation. Timely responses can significantly enhance the likelihood of approval.

  6. Await Decision: Monitor the status of the application through the HALMED portal and await their decision regarding approval or any required amendments. Staying informed about the review timeline can help manage expectations.

By adhering to the regulatory checklist for new biopharma sponsors in Croatia, sponsors can greatly enhance their likelihood of achieving a favorable outcome in the country's evolving biopharmaceutical landscape.

Each box represents a step in the submission process. Follow the arrows to see how to move from one step to the next, ensuring you complete each part before proceeding.

Troubleshoot Common Issues in the Regulatory Process

During the regulatory procedure in Croatia, biopharma sponsors often encounter several common challenges outlined in the regulatory checklist for new biopharma sponsors in Croatia. Understanding these challenges is crucial for navigating the clinical research landscape effectively. Here are strategies to troubleshoot these issues, informed by the expertise of Ana Criado, Director of Regulatory Affairs at bioaccess:

  1. Incomplete Documentation: Ensure that all required documents are thoroughly reviewed and complete before submission. Using a regulatory checklist for new biopharma sponsors in Croatia can help confirm that nothing is missing, as incomplete documentation can significantly delay the Clinical Trial Application (CTA) process.

  2. Delays in Approval: If approval is delayed, proactively communicate with HALMED to inquire about the status of the application and address any outstanding issues. bioaccess offers support in maintaining this communication effectively, ensuring that you stay informed.

  3. Regulatory Queries: Be prepared to respond promptly to any queries from HALMED. Offering clear and concise information can promote a smooth review process. The expertise of bioaccess can assist in crafting these responses, enhancing your chances of success.

  4. Ethical Concerns: Address any ethical concerns raised by the ethics committee by providing additional information or clarifications as needed. Timely responses are crucial, and bioaccess can help navigate these discussions, ensuring that all concerns are adequately addressed.

  5. Changes in Regulations: Stay informed about any modifications in requirements or guidelines that may affect the submission process. Regularly consult HALMED's website for updates, and consider leveraging bioaccess's services to ensure compliance with evolving standards.

By implementing these troubleshooting strategies, sponsors can effectively navigate the regulatory checklist for new biopharma sponsors in Croatia, thereby enhancing their chances of successful approval. Collaboration with bioaccess not only provides expertise but also reinforces your position in the clinical research arena.

Each box represents a challenge faced during the regulatory process. Follow the arrows to see the recommended strategies for overcoming each challenge.

Conclusion

Navigating the regulatory landscape for biopharma sponsors in Croatia is not just essential; it’s a critical factor in ensuring compliance and achieving successful clinical research outcomes. Understanding the regulatory checklist's key components allows sponsors to streamline their processes, significantly enhancing their chances of approval in a competitive market.

Key areas of focus include:

  • Familiarization with regulatory bodies like HALMED
  • Strict adherence to relevant legislation
  • Importance of gathering essential documentation
  • Following a structured submission process
  • Being prepared to troubleshoot common issues

Moreover, following a structured submission process and being prepared to troubleshoot common issues can greatly mitigate risks and delays in the approval journey.

As the biopharma industry in Croatia evolves, staying informed about regulatory requirements and best practices becomes crucial for success. By leveraging resources such as bioaccess's comprehensive services and maintaining open communication with regulatory authorities, sponsors can position themselves favorably in this dynamic environment. Embracing these strategies not only enhances compliance but also fosters innovation and growth within the biopharmaceutical sector in Croatia.

Frequently Asked Questions

What is the primary regulatory body for biopharma in Croatia?

The primary regulatory body overseeing biopharma regulations in Croatia is the Croatian Agency for Medicinal Products and Medical Devices (HALMED).

What legislation should biopharma sponsors be aware of in Croatia?

Biopharma sponsors should familiarize themselves with the Act on Medicinal Products and the Clinical Studies Regulation (EU) No 536/2014, which governs clinical studies within the EU, including Croatia.

When will the Clinical Studies Regulation (EU) No 536/2014 be fully effective in Croatia?

The Clinical Studies Regulation (EU) No 536/2014 will be fully effective starting January 2025.

What are the submission guidelines for clinical trials in Croatia?

Sponsors must examine HALMED's specific guidelines, which outline the required documentation and procedures for acquiring marketing authorization and conducting clinical studies. A well-prepared Clinical Trial Application (CTA) enhances the likelihood of a successful submission.

What is the success rate for initial evaluations of Clinical Trial Applications in Croatia?

Approximately 60% of Clinical Trial Applications receive a conditionally positive opinion during initial evaluations.

What ethical considerations must biopharma sponsors adhere to in Croatia?

Sponsors must adhere to ethical standards provided by the Croatian Medical Chamber and other relevant bodies, ensuring patient safety and engaging with the Central Ethics Committee (CEC) early in the process for smoother approvals.

What is the importance of post-market surveillance in biopharma?

Post-market surveillance is crucial for monitoring the safety and efficacy of products once they are on the market, which includes submitting periodic safety update reports and maintaining an efficient pharmacovigilance system to assess risks associated with drug use.

How can biopharma sponsors prepare for the approval process in Croatia?

By understanding the regulatory checklist for new biopharma sponsors in Croatia, including compliance with relevant legislation, submission guidelines, ethical considerations, and post-market requirements, sponsors can enhance their chances of success in the Croatian market.

What services does bioaccess offer to support biopharma sponsors?

Bioaccess offers comprehensive clinical study management services, including feasibility studies, site selection, compliance reviews, setup, import permits, project management, and reporting to support sponsors throughout the regulatory process.

List of Sources

  1. Understand Regulatory Requirements for Biopharma in Croatia
  • Master the CTA Process in Croatia for Biopharma Companies (https://bioaccessla.com/blog/master-the-cta-process-in-croatia-for-biopharma-companies)
  • (PDF) Regulating Medicines in Croatia: Five-year Experience of Agency for Medicinal Products and Medical Devices (https://researchgate.net/publication/43184485_Regulating_Medicines_in_Croatia_Five-year_Experience_of_Agency_for_Medicinal_Products_and_Medical_Devices)
  • 7 Key Factors Impacting Biopharma Trial Timelines in Croatia (https://bioaccessla.com/blog/7-key-factors-impacting-biopharma-trial-timelines-in-croatia)
  • The Pharma Legal Handbook: Croatia (https://pharmaboardroom.com/legal-reports/the-pharma-legal-handbook-croatia)
  • Regulating Medicines in Croatia: Five-year Experience of Agency for Medicinal Products and Medical Devices - PMC (https://pmc.ncbi.nlm.nih.gov/articles/PMC2859415)
  1. Gather Essential Documentation for Regulatory Compliance
  • Master the CTA Process in Croatia for Biopharma Companies (https://bioaccessla.com/blog/master-the-cta-process-in-croatia-for-biopharma-companies)
  • The Investigator's Brochure - A multidisciplinary document - Trilogy Writing & Consulting (https://trilogywriting.com/document/investigators-brochure-multidisciplinary-document)
  • What Are the Documents Required for Clinical Trial Applications to Regulatory Authorities in Europe? (https://sofpromed.com/what-are-the-documents-required-for-clinical-trial-applications-to-regulatory-authorities-in-europe)
  1. Follow the Submission Process for Regulatory Approval
  • Master Drug Dossier Submission to Halmed: A Step-by-Step Guide (https://bioaccessla.com/blog/master-drug-dossier-submission-to-halmed-a-step-by-step-guide)
  • How to Submit a Drug for Approval to HALMED: A Step-by-Step Guide (https://bioaccessla.com/blog/how-to-submit-a-drug-for-approval-to-halmed-a-step-by-step-guide)
  • Regulatory Affairs (https://biomapas.eu/regulatory-affairs)
  • Regulating Medicines in Croatia: Five-year Experience of Agency for Medicinal Products and Medical Devices - PMC (https://pmc.ncbi.nlm.nih.gov/articles/PMC2859415)
  1. Troubleshoot Common Issues in the Regulatory Process
  • Regulatory Services, Croatia, HALMED, Drugs, Medical Devices (https://freyrsolutions.com/global/regulatory-services-in-croatia)
  • RES Croatia: “Lengthy approval processes are an obstacle” (https://pveurope.eu/solar-parks/res-croatia-lengthy-approval-processes-are-obstacle)
  • The Pharma Legal Handbook: Croatia (https://pharmaboardroom.com/legal-reports/the-pharma-legal-handbook-croatia)
  • Master the CTA Process in Croatia for Biopharma Companies (https://bioaccessla.com/blog/master-the-cta-process-in-croatia-for-biopharma-companies)
Author: Bioaccess Content Team