

The Investigational New Drug (IND) application represents a formal request to the FDA, playing a pivotal role in drug development. It ensures the safety and scientific integrity of new medications prior to human trials. A well-prepared IND application—comprising comprehensive preclinical data, detailed manufacturing information, and robust research protocols—significantly enhances the likelihood of regulatory approval. Furthermore, it fosters public trust in the pharmaceutical industry, underscoring the importance of meticulous preparation in achieving successful outcomes.
The pathway to bringing new medications to market is fraught with complexity. At its heart lies the Investigational New Drug (IND) application—a crucial step that ensures safety and efficacy before human trials commence. As pharmaceutical companies strive to navigate this intricate landscape, understanding the nuances of the IND process becomes essential for successful drug development.
What challenges do innovators face in this tightly regulated environment? How can they leverage the IND framework to expedite approvals and enhance public trust in new therapies? These questions highlight the importance of grasping the IND process to not only overcome obstacles but also to foster confidence in new medical advancements.
An Investigational New Drug (IND) application serves as a formal request to the U.S. Food and Drug Administration (FDA) to define IND and seek permission to initiate human studies of a new substance. This application is pivotal in the medication development process, as it helps to define IND while guaranteeing the safety of the treatment for initial human testing and the scientific integrity of the proposed studies. The IND application is designed to define IND essential data from preclinical studies, detailed information regarding the medication's composition, and a comprehensive plan for the clinical trials.
As we look to 2025, the FDA continues to enhance the IND application process, aiming to define IND with an average approval time of approximately 30 days, reflecting ongoing initiatives to improve efficiency in medication development. Recent updates underscore the importance of Chemistry, Manufacturing, and Controls (CMC) in IND submissions, as robust CMC practices are critical for ensuring the quality and safety of investigational products. Katherine Ruiz, an expert in regulatory affairs for medical devices and in vitro diagnostics in Colombia, emphasizes, "Understanding the significance of Chemistry, Manufacturing, and Controls (CMC) is essential for anyone involved in the pharmaceutical industry."
Key elements included in an IND application consist of:
Regulatory bodies highlight the significance of applications that define IND in facilitating the transition from laboratory research to trial testing. A meticulously prepared IND application can help define IND by not only accelerating the approval process but also enhancing the likelihood of successful treatment development. Bioaccess® provides comprehensive clinical trial management services, including feasibility studies, site selection, compliance reviews, trial setup, import permits, project management, and reporting, which can significantly expedite this process. Their 6-8 week sprint approach for regulatory approval allows for faster enrollment of treatment-naive cardiology or neurology cohorts compared to Western sites. The FDA's commitment to fostering innovation in medication development is evident in its continuous updates and guidance that define IND submissions, ensuring that new therapies can reach patients more quickly and safely. Notably, the average R&D expenditure to introduce a new medication to the market is estimated at US$1,336 million, underscoring the importance of an efficient IND process in reducing expenses and time to market.

The IND application serves to define ind as a critical pathway for new medications entering clinical studies, which are essential for evaluating a medication's safety and effectiveness before it hits the market. This meticulously structured process safeguards the rights and safety of participants while ensuring the reliability and validity of the data collected. By enforcing comprehensive documentation and strict adherence to regulatory standards, the IND application significantly reduces risks associated with new drug development.
Companies that emphasize robust Chemistry, Manufacturing, and Controls (CMC) practices are better equipped to navigate compliance challenges, ultimately enhancing patient safety and fostering public trust in the pharmaceutical industry. In 2025, the impact of IND applications on research safety remains paramount, as they not only protect participants but also serve to define ind the reliability of the produced data. This cultivates greater public confidence in the pharmaceutical sector, underscoring the ongoing significance of how we define ind in advancing safe and effective therapies.
However, medical device startups frequently encounter challenges such as limited financial resources and a lack of interested research locations, which can impede their progress. As Katherine Ruiz, a specialist in regulatory affairs, emphasizes, having informed professionals overseeing these processes is crucial for ensuring compliance and safety in research studies.
Furthermore, bioaccess® addresses these challenges by providing accelerated regulatory approval processes that can shorten timelines from 6-12 months to just 6-8 weeks. This efficiency is particularly advantageous for startups navigating the complexities of medical studies in Latin America, where bioaccess® collaborates with local health organizations to enhance patient recruitment and retention, achieving over 50% quicker enrollment rates in cardiology and neurology groups.

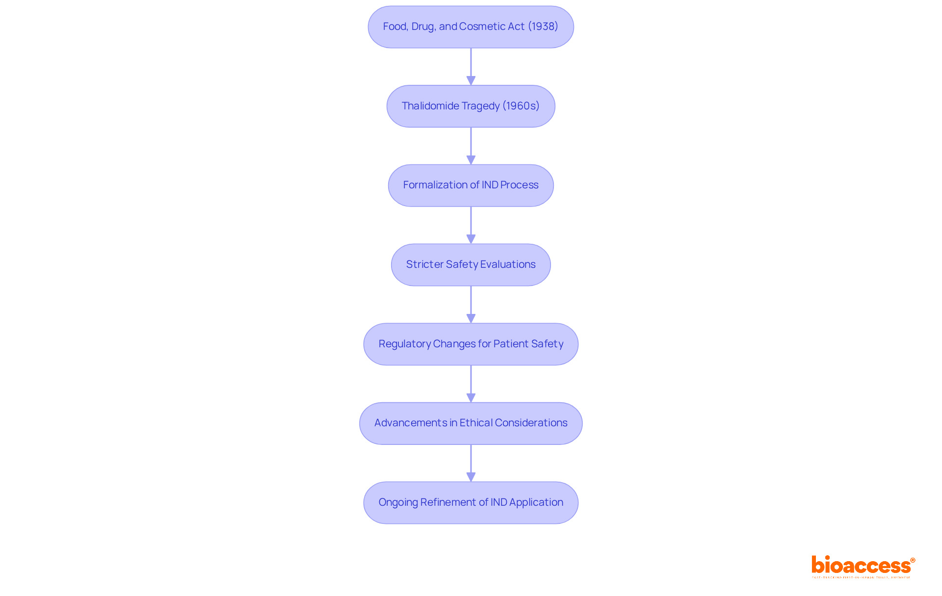
The application process that seeks to define IND (Investigational New Drug) is rooted in the early 20th century, particularly following the enactment of the Food, Drug, and Cosmetic Act in 1938. This landmark legislation established the requirement for substances to demonstrate safety prior to marketing, laying the groundwork for future regulatory frameworks. The formalization of the IND process occurred in the 1960s, a direct response to the thalidomide tragedy, which underscored the catastrophic consequences of inadequate safety evaluations. This pivotal event triggered a reassessment of medication approval methods, resulting in more stringent safety evaluations and the creation of clearer protocols for research studies.
Since then, the IND application has undergone significant evolution to better define IND in response to advancements in scientific research and technological innovations. Key regulatory changes have influenced its growth, ensuring that the IND process remains aligned with modern standards in treatment development. For instance, the introduction of regulations that emphasize the importance of patient safety and ethical considerations has transformed how clinical trials are conducted. The ongoing refinement of the IND application reflects a commitment to safeguarding public health while fostering innovation in the pharmaceutical industry.

Key components of an IND application include:
Preclinical Data: This encompasses results from laboratory and animal studies that demonstrate the drug's safety and biological activity. Robust preclinical data is essential, as it plays a significant role in how we define IND approval likelihood. A common reason for application rejections is that they fail to define IND sufficiently or are based on poorly designed preclinical studies.
Manufacturing Information: Detailed descriptions of the drug's composition, manufacturing processes, and quality control measures are vital. Efficient Chemistry, Manufacturing, and Controls (CMC) practices guarantee that the investigational product complies with regulatory standards, thus improving patient safety and reducing risks during research studies.
Protocols: A comprehensive research plan must be included, outlining objectives, design, methodology, and statistical analysis. This protocol serves as a roadmap for the proposed studies, ensuring they are scientifically valid and ethically sound.
Investigator Information: The qualifications and experience of the researchers conducting the studies must be documented. This information is crucial for establishing the credibility and capability of the research team.
Informed Consent: Procedures for obtaining informed consent from trial participants are necessary to ensure they fully understand the risks and benefits of participation. This ethical requirement is fundamental to maintaining trust and transparency in clinical research.
These components are critical for regulatory review and approval, ensuring that proposed studies are both ethical and scientifically valid. Understanding the significance of preclinical data is crucial to define IND submissions, as echoed by industry professionals who emphasize that strong preclinical evidence is a cornerstone of successful drug development.

The Investigational New Drug (IND) application stands as a cornerstone of the drug development process, acting as a crucial gateway for new medications to enter clinical trials. By ensuring that safety and efficacy are rigorously evaluated before human testing, the IND application not only protects participants but also upholds the integrity of the research process. As the pharmaceutical landscape evolves, understanding the role of the IND in facilitating innovation and regulatory compliance becomes increasingly important.
Key aspects of the IND application have been explored, including:
The evolution of IND regulations reflects a commitment to patient safety and ethical research practices, while recent advancements aim to streamline the approval process, ultimately reducing the time and cost associated with bringing new therapies to market. Moreover, insights shared by experts underscore the necessity of well-prepared IND submissions to enhance the likelihood of successful drug development.
In summary, the importance of the IND application cannot be overstated. It serves as a vital mechanism that safeguards participant welfare and fosters public trust in the pharmaceutical industry. As the landscape of drug development continues to shift, stakeholders are encouraged to prioritize robust IND practices and stay informed about evolving regulations. Embracing these principles will improve the efficiency of clinical trials and contribute to the advancement of safe and effective therapies for patients in need.
What is an Investigational New Drug (IND) application?
An IND application is a formal request to the U.S. Food and Drug Administration (FDA) to seek permission to initiate human studies of a new substance. It is crucial in the medication development process, ensuring the safety of the treatment for initial human testing and the scientific integrity of the proposed studies.
What key elements are included in an IND application?
Key elements in an IND application include preclinical study results demonstrating the drug's safety and efficacy, a detailed description of the substance's composition and manufacturing process, proposed research trial protocols (including study design, patient population, and endpoints), and information on the medication's pharmacology and toxicology.
How long does the FDA take to approve an IND application?
The FDA aims for an average approval time of approximately 30 days for IND applications, reflecting ongoing initiatives to improve efficiency in medication development.
Why is Chemistry, Manufacturing, and Controls (CMC) important in IND submissions?
Robust CMC practices are critical for ensuring the quality and safety of investigational products. Understanding CMC is essential for anyone involved in the pharmaceutical industry, as highlighted by regulatory experts.
How can a well-prepared IND application benefit the drug development process?
A meticulously prepared IND application can accelerate the approval process and enhance the likelihood of successful treatment development, facilitating the transition from laboratory research to trial testing.
What services does Bioaccess® provide to support the IND application process?
Bioaccess® offers comprehensive clinical trial management services, including feasibility studies, site selection, compliance reviews, trial setup, import permits, project management, and reporting, which can significantly expedite the IND application process.
What is the estimated cost of research and development (R&D) to introduce a new medication to the market?
The average R&D expenditure to introduce a new medication to the market is estimated at US$1,336 million, highlighting the importance of an efficient IND process in reducing expenses and time to market.