

The landscape of clinical research in Croatia is rapidly evolving, with contract research organizations (CROs) emerging as vital players in bridging the gap between sponsors and research sites. By enhancing collaboration and ensuring regulatory alignment, CROs streamline the approval process and significantly reduce the time it takes to bring new therapies to market.
However, as the Medtech environment becomes increasingly complex, what strategies can be employed to overcome the challenges of compliance and communication?
This article delves into best practices for CRO collaboration and regulatory alignment in Croatia, offering insights that can lead to more efficient and successful clinical trials.
CROs play a pivotal role in the research environment, acting as essential intermediaries between sponsors and research sites. They oversee the planning, execution, and administration of clinical studies, which encompasses protocol development, site selection, patient recruitment, data management, and compliance with regulations. In Croatia, the efficient navigation of the approval process by CROs, through CRO collaboration and regulatory alignment in Croatia, has reduced the time-to-offer from over 50 days to just 36 days. This agility is crucial for timely patient enrollment and data collection, both of which are vital for the success of any study.
Statistics indicate that nearly 75% of studies are conducted by CROs, underscoring their importance in enhancing study efficiency. Effective partnerships between CROs and sponsors foster CRO collaboration and regulatory alignment in Croatia, which not only accelerates the development of new therapies but also improves the quality of research outcomes. Expert insights reveal that strong CRO collaboration and regulatory alignment in Croatia can mitigate common challenges such as patient recruitment and compliance issues, ultimately leading to more successful studies.
As the Medtech landscape evolves, the role of CROs becomes increasingly significant. Their ability to adapt and respond to the dynamic needs of clinical research is essential for overcoming obstacles and achieving desired results. By fostering collaboration, stakeholders can ensure that the research process is not only efficient but also effective, paving the way for innovative therapies that can transform patient care.

To achieve regulatory compliance, contract research organizations (CROs) like bioaccess and their sponsors must focus on CRO collaboration and regulatory alignment in Croatia, ensuring a deep understanding of the local regulations governing research studies. This includes adhering to both EU directives and national laws that define the approval processes for clinical studies. The Croatian Ministry of Health requires strict compliance with Good Clinical Practice (GCP) standards, emphasizing the need for thorough documentation and ethical considerations throughout the research process. By proactively engaging with regulatory bodies and integrating their feedback into study designs, organizations can significantly expedite the approval process through CRO collaboration and regulatory alignment in Croatia.
From 2004 to 2008, the Croatian Central Ethics Committee reviewed 407 studies, with 60% receiving conditionally positive opinions during initial assessments. Notably, 28% of applications had their opinions postponed due to the necessity for additional documentation or clarifications, underscoring the critical importance of meticulous documentation. Typically, the timeline for initiating research studies in Croatia spans three to four months following site selection visits. The highest volume of research studies has been concentrated in oncology, mental and behavioral disorders, as well as endocrine, nutritional, and metabolic diseases. This data highlights the necessity of maintaining open communication with oversight bodies to effectively navigate the complexities of the approval landscape, especially in terms of CRO collaboration and regulatory alignment in Croatia.
By fostering these connections, bioaccess can enhance the credibility of their research and facilitate smoother approvals, ultimately contributing to the success of medical studies in Croatia. What challenges do you face in ensuring compliance? Close collaboration with regulatory authorities is essential for achieving CRO collaboration and regulatory alignment in Croatia, leading to more efficient processes and better outcomes.

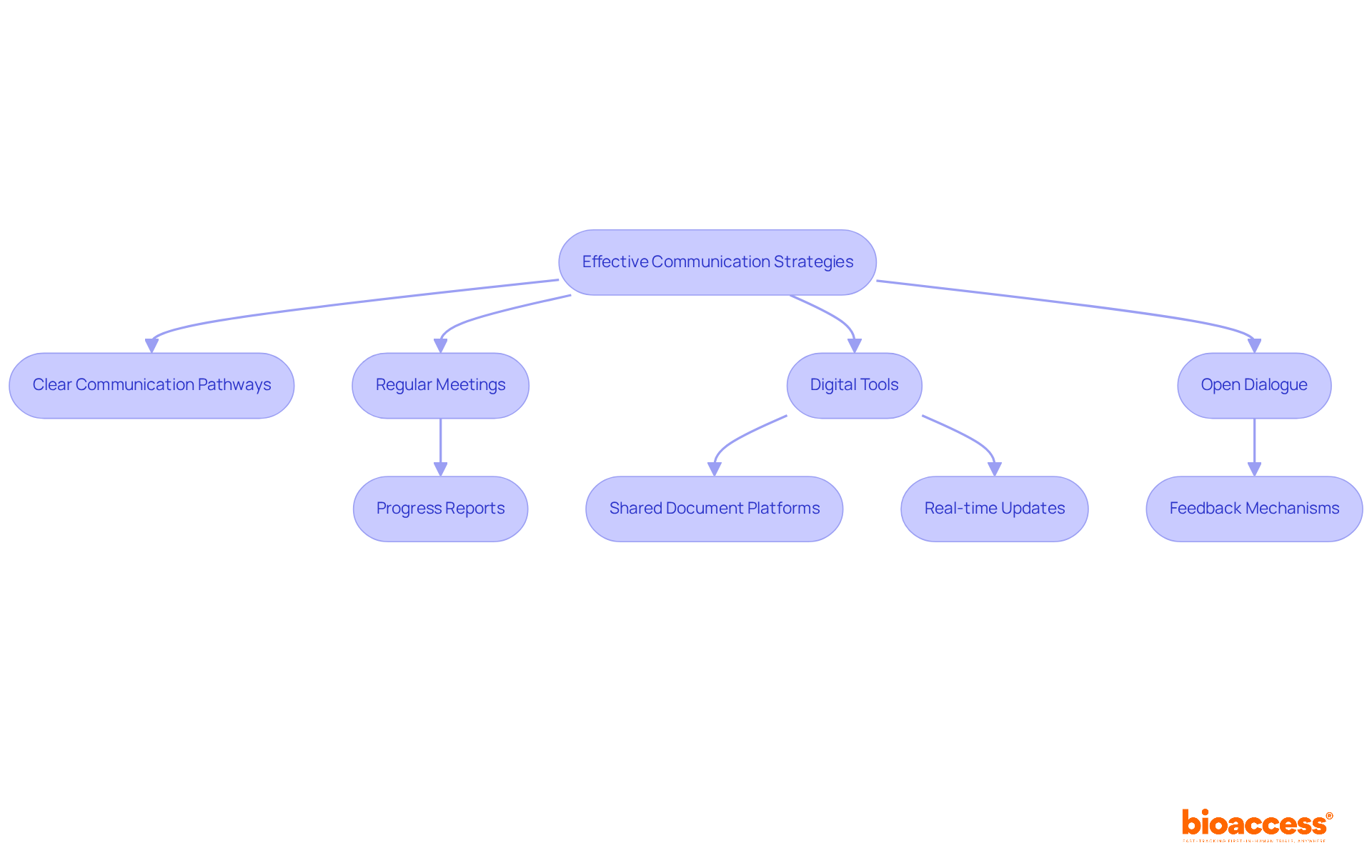
Effective dialogue strategies are crucial for the success of clinical trials, particularly in terms of expedited site activation and regulatory compliance. Establishing clear communication pathways among all stakeholders - sponsors, CROs, investigators, and oversight agencies - is essential. Regular meetings, progress reports, and updates on regulatory changes keep everyone informed and aligned with project goals.
In today's Medtech landscape, employing digital interaction tools can significantly enhance teamwork, especially in multi-location studies. For example, implementing a shared platform for document management and real-time updates can drastically reduce delays caused by miscommunication. Furthermore, fostering an open dialogue encourages feedback and facilitates the swift resolution of any issues that may arise during the trial.
Notably, firms like bioaccess that prioritize teamwork are five times more likely to achieve high performance, underscoring the importance of efficient interaction in clinical research. A recent survey revealed that 64.2% of participants engaged actively when their preferences were respected, highlighting the necessity for tailored outreach. Older patients, who exhibited the highest engagement levels, particularly valued study updates and reminders.
By leveraging digital tools and ensuring clear communication, bioaccess can enhance efficiency in studies and drive successful outcomes. This approach not only aids in economic development but also contributes to healthcare improvement in the regions they serve.

Creating a strategic plan for experiment design and execution is essential in clinical research. Clearly defining objectives and endpoints is crucial; these elements guide the overall study design and ensure compliance with regulatory requirements. Additionally, selecting appropriate methodologies and statistical analyses directly impacts the study's ability to effectively address research questions.
Engaging with suitable clinical sites early in the process significantly enhances patient recruitment and streamlines data collection. For instance, in Croatia, the diverse patient population presents a unique opportunity to bolster recruitment efforts while ensuring that the study design remains adaptable to local healthcare practices, highlighting the importance of CRO collaboration and regulatory alignment in Croatia. Continuous monitoring and flexibility during the execution phase are vital, allowing for real-time adjustments based on data and feedback.
This proactive approach leads to more successful trial outcomes, aligning with best practices for trial design and execution in 2025. By prioritizing these strategic elements, researchers can navigate the complexities of clinical trials with confidence, ultimately driving advancements in the Medtech landscape.

The pivotal role of Contract Research Organizations (CROs) in enhancing clinical research efficiency in Croatia is undeniable. Acting as essential intermediaries between sponsors and research sites, CROs streamline the clinical trial process, ensuring compliance with local regulations and adherence to optimal timelines. Their collaboration with sponsors and regulatory bodies is crucial for navigating the complexities of the research landscape, ultimately leading to improved patient outcomes and innovative therapeutic solutions.
Throughout this article, the emphasis on CRO collaboration and regulatory alignment is reinforced by various insights. Key arguments highlight the importance of effective communication strategies, a comprehensive understanding of local regulations, and strategic planning in trial design and execution. By fostering strong partnerships and maintaining open lines of communication, stakeholders can significantly reduce time-to-offer and enhance the overall quality of clinical research in Croatia. Notably, statistics reveal that nearly 75% of studies are conducted by CROs, underscoring their integral role in the research ecosystem.
In conclusion, the landscape of clinical research in Croatia is evolving, and the significance of CRO collaboration and regulatory alignment is more pronounced than ever. Stakeholders are urged to prioritize these elements in their strategic planning and execution of clinical trials. By doing so, they can not only improve study efficiency but also contribute to the advancement of healthcare solutions that benefit patients and society at large. Embracing these best practices will ultimately lead to more successful research outcomes, driving progress in the Medtech field and enhancing the credibility of the research conducted in Croatia.
What is the role of CROs in clinical research?
CROs (Contract Research Organizations) act as intermediaries between sponsors and research sites, overseeing the planning, execution, and administration of clinical studies. Their responsibilities include protocol development, site selection, patient recruitment, data management, and ensuring compliance with regulations.
How have CROs improved the approval process in Croatia?
CROs have efficiently navigated the approval process in Croatia, reducing the time-to-offer from over 50 days to just 36 days. This agility is crucial for timely patient enrollment and data collection, which are vital for the success of clinical studies.
What percentage of studies are conducted by CROs?
Statistics indicate that nearly 75% of studies are conducted by CROs, highlighting their importance in enhancing study efficiency.
How do partnerships between CROs and sponsors benefit clinical research?
Effective partnerships foster CRO collaboration and regulatory alignment, which accelerates the development of new therapies and improves the quality of research outcomes.
What challenges can strong CRO collaboration help mitigate?
Strong CRO collaboration can help mitigate challenges such as patient recruitment and compliance issues, ultimately leading to more successful studies.
Why is the role of CROs becoming more significant in the evolving Medtech landscape?
As the Medtech landscape evolves, CROs' ability to adapt and respond to the dynamic needs of clinical research is essential for overcoming obstacles and achieving desired results.
What is the importance of collaboration among stakeholders in clinical research?
Fostering collaboration among stakeholders ensures that the research process is efficient and effective, paving the way for innovative therapies that can transform patient care.