

Enhancing patient centricity in clinical trials is essential for prioritizing the needs, preferences, and experiences of participants. This focus not only improves recruitment and retention rates but also fosters a more engaging clinical environment. Strategies such as:
are crucial. These approaches significantly enhance participant involvement and satisfaction, ultimately leading to more successful clinical outcomes.
In the current Medtech landscape, addressing these key challenges requires a collaborative effort. By implementing these strategies, clinical trials can better meet the expectations of participants, thereby increasing the likelihood of favorable results. The importance of these methods cannot be overstated, as they represent a shift towards a more patient-centered approach in clinical research.
In conclusion, collaboration and the adoption of patient-centric strategies are vital for the future of clinical trials. By prioritizing the participant experience, the industry can enhance its effectiveness and drive better health outcomes.
In the evolving landscape of clinical research, patient centricity emerges as a transformative approach that prioritizes the needs and experiences of participants. By actively involving individuals in the design and execution of trials, organizations can enhance participant satisfaction and significantly improve recruitment and retention rates.
However, the traditional clinical trial model often struggles with recruitment challenges and participant disengagement. This raises a critical question: how can researchers effectively implement patient-centric strategies to overcome these obstacles and ensure a more inclusive and successful trial experience?
Research studies that exemplify patient centricity clinical trials are characterized by the creation and implementation of investigations that prioritize the needs, preferences, and experiences of individuals. This method actively engages participants in the research process, ensuring that their perspectives are essential to protocol creation and that their input is appreciated throughout the study. By focusing medical research on individuals, organizations can significantly improve recruitment and retention rates, along with overall participant satisfaction. For instance, studies indicate that patient-centric designs can increase retention rates by up to 30%, demonstrating the tangible benefits of this approach.
Furthermore, the integration of technologies such as electronic patient-reported outcomes (ePROs) allows for real-time feedback, improving data accuracy and engagement. As Kees Van Ooik, Vice President of eClinical Solutions, aptly states, 'Retention isn’t something that can be fixed mid-study by simply sending more reminders or motivational messages.' This underscores the necessity of embedding patient-centric principles from the outset. The ethical behavior of research and the progress of medical understanding increasingly rely on this paradigm shift, making patient centricity clinical trials not just a best practice but a fundamental necessity in healthcare studies.

Conventional research studies encounter significant obstacles that impede their effectiveness, particularly in recruitment and retention. Key issues include:
Recruitment Difficulties: An alarming 85% of clinical trials fail to recruit sufficient participants, often due to stringent eligibility criteria and a lack of awareness among potential candidates. Despite 64% of the population believing they should receive information about research from primary care providers, only 0.2% are actually enlisted through them. This disconnect underscores the necessity for innovative recruitment strategies that transcend traditional methods.
Retention Issues: Patient dropout rates present a critical challenge, with many participants exiting studies due to burdensome protocols, extensive travel requirements, or inadequate ongoing communication. Effective retention strategies are vital, as research indicates that 80% of clinical studies face delays because of recruitment challenges, leading to increased costs and extended timelines.
Restricted Participant Engagement: Conventional studies often overlook participant involvement in the design process, resulting in protocols that may not align with participant needs or preferences. This lack of engagement can diminish participant satisfaction and elevate dropout rates in patient centricity clinical trials.
Data Quality Issues: When individuals are disengaged, the information collected may not accurately reflect their experiences or outcomes, compromising the reliability of study results. High-quality data is essential for evaluating treatment efficacy and ensuring compliance with regulatory standards.
Ethical Considerations: Failing to prioritize participant perspectives can lead to ethical dilemmas, as individuals may feel undervalued or disregarded in the research process. A patient centricity clinical trials approach is crucial for fostering trust and upholding ethical integrity in research studies.

To enhance patient centricity in clinical trials, organizations can implement several effective strategies:
Utilizing Participant Advisory Boards in patient centricity clinical trials facilitates ongoing feedback and insights from individuals receiving care and their supporters, ensuring the process remains aligned with their needs.

Technology can significantly enhance patient centricity clinical trials by improving patient engagement through various means, especially for Medtech, Biopharma, and Radiopharma startups that face recruitment challenges, such as financial constraints and disinterest from clinical research sites.
By utilizing online platforms for patient recruitment, education, and communication, digital platforms facilitate patient centricity clinical trials, making it easier for patients to access information and participate in trials, especially when traditional healthcare providers are hesitant to engage.
Mobile Applications: Developing apps that enable users to monitor their health, receive reminders for appointments, and interact with study coordinators addresses the common issues of reluctance and ineligibility in the context of patient centricity clinical trials.
Telemedicine: Implementing telehealth solutions to conduct remote consultations supports patient centricity in clinical trials by reducing the need for individuals to travel to study locations, which can be a barrier for many potential contributors.
Wearable Devices: Utilizing wearable devices to track individual health metrics in real-time not only offers valuable data but also reduces participant burden, thereby increasing the attractiveness of involvement in patient centricity clinical trials.
Social Media Participation: Social media participation plays a vital role in patient centricity clinical trials by enhancing awareness about studies, sharing individual experiences, and cultivating a sense of community among participants, thus assisting in overcoming the perception of excessive options or ineligibility.
Secure Online Platforms: Establishing secure online platforms as participant portals, where individuals can access their study information, submit data, and communicate with the research team, is essential for enhancing patient centricity clinical trials and overall engagement.
In 2025, the telemedicine market is expected to attain $140.7 billion, indicating its increasing significance in clinical studies. Furthermore, research shows that 44% of individuals had a virtual consultation in the past year, with 94% expressing readiness to participate in telehealth again. This highlights the effectiveness of these digital strategies in enhancing user engagement and retention in patient centricity clinical trials.

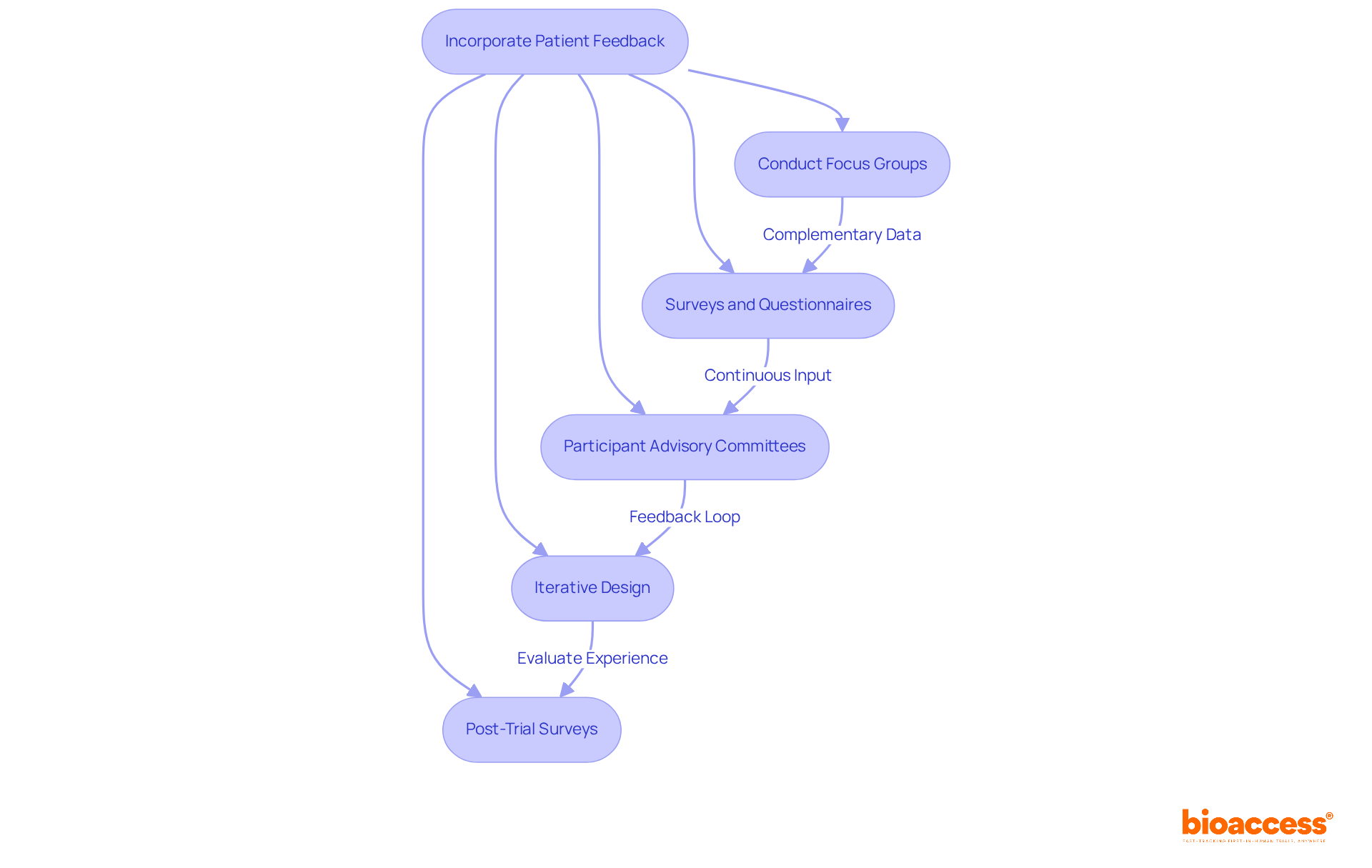
Incorporating patient feedback into study design is crucial for enhancing the relevance and acceptability of patient centricity clinical trials. Several strategic methods can effectively achieve this goal:
By employing these techniques, researchers can significantly improve participant involvement and retention, ultimately leading to more successful medical studies.

To effectively evaluate the impact of patient-centric approaches in clinical trials, organizations should focus on several key metrics:
Recruitment Rates: Assess changes in recruitment rates before and after the implementation of patient-centric strategies. For instance, studies that emphasize individual preferences frequently observe recruitment rates rise considerably, showcasing the efficacy of these methods. Significantly, the average burden of attending the examination center for direct supervision was estimated at 6.70, suggesting that alleviating this burden could further improve recruitment.
Retention Rates: Monitor retention rates to assess if increased participant engagement efforts result in better retention throughout the study. Research indicates that experiments with greater participant engagement demonstrate retention rates that are 50% superior to conventional approaches. Additionally, data integrity trends show a correlation coefficient of 0.64 with age, suggesting that demographic factors can influence retention.
Participant Satisfaction Surveys: Conduct surveys to gauge participant satisfaction with their trial experience, focusing on communication, support, and overall engagement. Comments from participants can uncover insights into their experiences, with many conveying a sense of purpose and satisfaction from their engagement in research, as observed by consultants.
Data Quality: Assess the quality of data gathered to guarantee it precisely represents individual experiences and outcomes. High-quality information is essential for reaching valid conclusions, and studies that include participant feedback often indicate improved data integrity. An analytical framework implemented to evaluate data integrity can further reinforce the case for the significance of high-quality data in experiments.
Feedback Mechanisms: Establish continuous feedback systems to collect insights from individuals, facilitating ongoing enhancements in study design and implementation. Engaging patients in this way not only enhances their experience but also contributes to the overall success of patient centricity clinical trials, as evidenced by findings on the importance of patient feedback in improving trial design.

Enhancing patient centricity in clinical trials represents a vital shift towards more ethical and effective medical research. By placing the needs and preferences of participants at the forefront of study design and implementation, organizations can foster a more engaged and satisfied participant base, ultimately leading to improved recruitment and retention rates. This approach not only addresses the ethical concerns surrounding traditional clinical trials but also enhances the overall quality of data collected.
The article highlights several key strategies for achieving patient centricity, including:
Each of these strategies plays a crucial role in overcoming the challenges faced by traditional clinical trials, such as recruitment difficulties and participant disengagement. Moreover, leveraging technology, such as mobile applications and telemedicine, can significantly improve patient involvement and satisfaction, paving the way for more successful research outcomes.
In conclusion, the importance of patient centricity in clinical trials cannot be overstated. As the landscape of clinical research continues to evolve, adopting a patient-centered approach will be essential for fostering trust, improving ethical standards, and ultimately advancing medical knowledge. Organizations are encouraged to prioritize these practices, actively seek patient feedback, and embrace innovative solutions to enhance engagement. By doing so, they will not only improve the trial experience for participants but also contribute to the advancement of healthcare as a whole.
What is patient centricity in clinical trials?
Patient centricity in clinical trials refers to research studies that prioritize the needs, preferences, and experiences of individuals, actively engaging participants in the research process and ensuring their perspectives are integral to protocol creation.
How does patient centricity improve clinical trials?
By focusing on individuals, patient centricity can significantly enhance recruitment and retention rates, as well as overall participant satisfaction. For example, patient-centric designs can increase retention rates by up to 30%.
What role do technologies play in patient centricity?
Technologies such as electronic patient-reported outcomes (ePROs) facilitate real-time feedback, improving data accuracy and participant engagement in clinical trials.
What challenges do traditional clinical trials face?
Traditional clinical trials encounter significant challenges, including recruitment difficulties, high patient dropout rates, restricted participant engagement, data quality issues, and ethical considerations.
Why do many clinical trials fail to recruit sufficient participants?
An alarming 85% of clinical trials fail to recruit enough participants due to stringent eligibility criteria and a lack of awareness among potential candidates. Despite a majority believing they should receive information about research from primary care providers, only a small percentage are actually enlisted through them.
What causes patient dropout in clinical trials?
Patient dropout often occurs due to burdensome protocols, extensive travel requirements, or inadequate ongoing communication, which can lead to critical retention issues.
How does participant engagement affect clinical trial outcomes?
When participants are not involved in the design process, the resulting protocols may not align with their needs or preferences, leading to diminished satisfaction and increased dropout rates.
What impact does disengagement have on data quality in clinical trials?
Disengaged participants may provide inaccurate information, compromising the reliability of study results and affecting the evaluation of treatment efficacy and compliance with regulatory standards.
Why are ethical considerations important in clinical trials?
Prioritizing participant perspectives is crucial for fostering trust and maintaining ethical integrity in research studies. Failing to do so can lead to ethical dilemmas where participants feel undervalued or ignored.