

The Code of Federal Regulations (CFR) has played a pivotal role in shaping the administrative landscape of the United States since its establishment in 1935. Initially published with 16 titles, the CFR has evolved to encompass 50 titles, addressing various domains of federal regulation. This growth reflects the increasing complexity of governance and the need for specificity in regulatory practices.
The CFR's structured format, organized into titles, chapters, parts, and sections, facilitates easy navigation and referencing, much like understanding organizational hierarchies or complex legal discussions. The CFR is continuously updated through notice-and-comment rulemaking and incorporation by reference, ensuring that regulations remain relevant and effective. The availability of the CFR online has greatly enhanced access, complementing the traditional print versions and democratizing regulatory information.
The CFR serves as an indispensable tool for government agencies, legal entities, researchers, and the public, promoting consistent application of rules, transparency, and accountability within regulatory frameworks. Its utility extends to diverse sectors, from mitigating wildfire risks to promoting air quality improvements and ensuring personal and economic freedoms. Effective navigation of the CFR is facilitated through key features such as comprehensive tables of contents, precise citations, and an extensive index.
Bulk data and XML files provide researchers with comprehensive access to CFR data, enabling advanced research methodologies, data analysis, and the development of innovative solutions. The CFR remains a cornerstone of federal law, contributing to a structured and predictable regulatory environment that fosters societal progress.
The establishment of the Code of Federal Regulations (CFR) was a transformative development in the administrative landscape of the United States. Initially published in 1935 by the National Archives and Records Administration, the CFR's inaugural issue featured 16 titles, addressing diverse subjects ranging from agriculture to commerce and customs. This embodiment of federal regulations was a reflection of the era's administrative needs and has, over the decades, undergone significant expansions.
Today, the CFR boasts 50 titles, each dedicated to streamlining a particular domain of federal regulation. This growth mirrors the progressive complexity of governance and the increasing need for specificity in regulatory practices, akin to the way scientific journals like Circulation Research have evolved to accommodate groundbreaking discoveries and innovative research in the cardiovascular field. The CFR's evolution is not unlike the advancements seen in academic publishing, where journals continuously adapt to the ever-expanding boundaries of knowledge and technology.
The CFR's expansion is a testament to the dynamic nature of regulatory governance, ensuring that as new challenges and sectors emerge, there is a structured and comprehensive framework in place to manage them effectively. It's a living document, ever-adapting to the shifting landscape of federal oversight, much as scholarly publications adapt to new scientific paradigms. This continuous adaptation ensures that regulations remain relevant, clear, and enforceable, providing a stable foundation for the conduct of business and the protection of public interests.

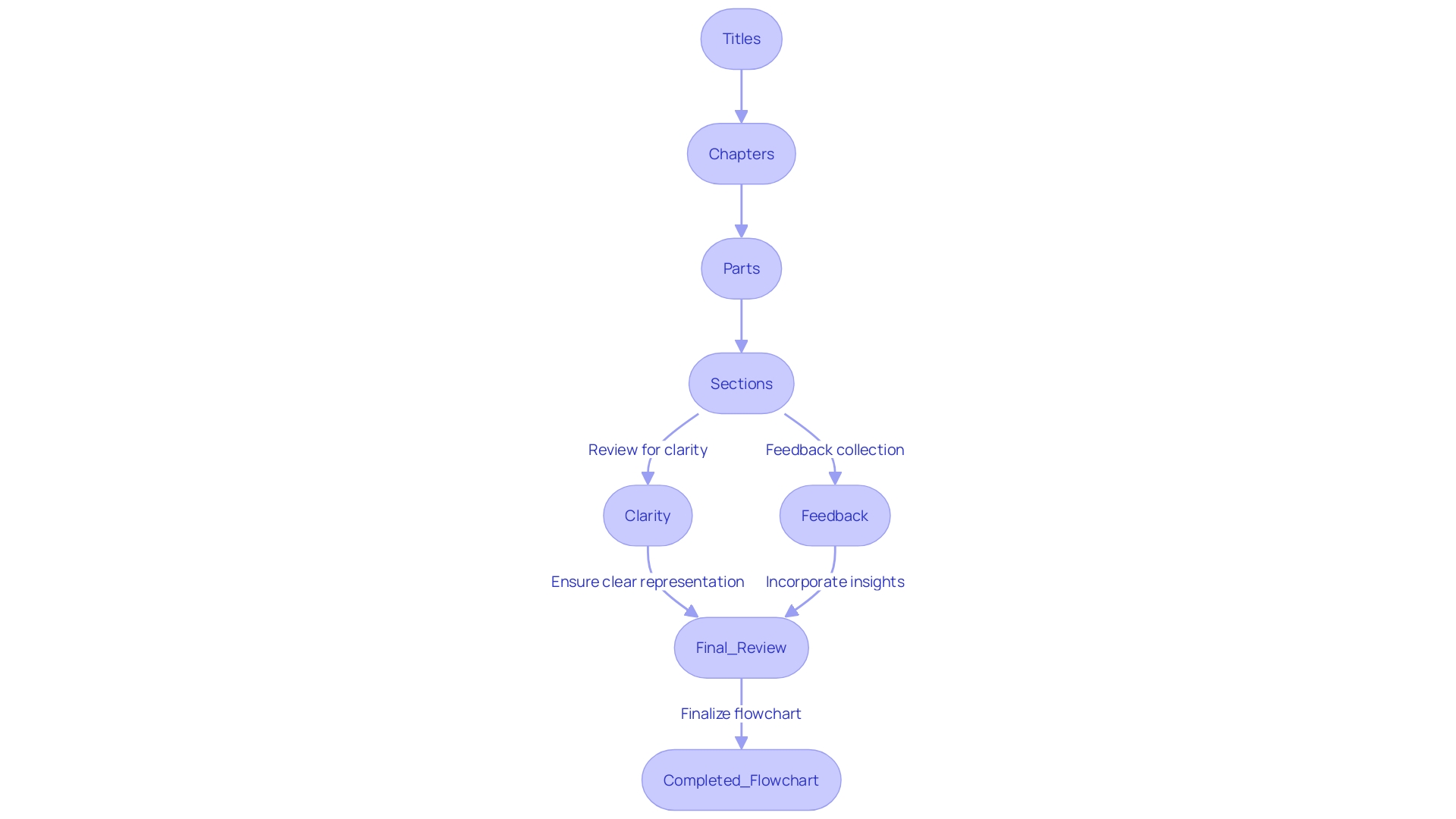
The Code of Federal Regulations (CFR) is meticulously organized into a hierarchy consisting of titles, chapters, parts, and sections, each addressing increasingly specific areas of regulatory law. Titles encompass broad domains, such as transportation or education. Within these titles, chapters delve into particular subtopics, which are then segmented into parts that cover distinct aspects of the subject matter. Each part is further broken down into sections that articulate detailed rules and guidelines.
For instance, updates proposed on June 3, 2022, sought public feedback on enhancing the Community Reinvestment Act (CRA) regulations. The goals included adapting to the banking sector’s evolution, such as the rise of mobile and online banking, and ensuring greater clarity and consistency. Performance standards and data collection requirements are tailored to reflect the size and business models of banks, as well as local conditions. These proposed updates illustrate how specific sections of the CFR are periodically reviewed and revised to remain relevant and effective.
The CFR's structured format is designed to facilitate easy navigation and referencing, much like understanding organizational hierarchies or navigating complex legal discussions. An example of this is a database table named 'employees,' which captures the structure of an organization by detailing each employee's immediate manager. Similarly, the CFR's hierarchical structure helps users pinpoint the exact regulation applicable to a given situation, reflecting about 65 hours of research and analysis that goes into each case study or regulatory review.
It's essential for those involved in clinical research and other regulated fields to understand the nuances of the CFR. This understanding ensures compliance with the myriad of regulations, ranging from clinical investigation definitions to the roles of investigators and sponsors, and the responsibilities of institutional review boards (IRBs).

The Code of Federal Regulations (CFR) serves as the codification of the general and permanent rules published in the Federal Register by the departments and agencies of the Federal Government. It is divided into 50 titles that represent broad areas subject to federal regulation. The CFR is updated through two main processes: notice-and-comment rulemaking and incorporation by reference.
Notice-and-comment rulemaking is a cornerstone of administrative law that requires agencies to publish proposed rules in the Federal Register and allow the public to contribute their perspectives. This process ensures transparency and provides an opportunity for public participation in governmental decision-making. For example, the recent proposal to update the Community Reinvestment Act (CRA) regulations was published in the Federal Register on June 3, 2022, seeking public input to strengthen the core purpose of the statute and adapt to changes such as the rise of mobile and online banking.
Incorporation by reference is another method by which the CFR can be updated. This involves the adoption of standards or regulations from external sources, effectively making them federal regulations. For instance, the Food and Drug Administration (FDA) made corrections to the CFR by amending language to ensure consistency with other regulations, as highlighted in a recent Federal Register notice about retail food establishments.
The CFR’s updates often include addressing specific concerns and making technical corrections. For instance, clarifications about the linkage of Key Data Elements (KDEs) for a Covered Transaction (CTE) were published, emphasizing the importance of precision in regulatory language.
The public's role in the rulemaking process is both vital and encouraged, with avenues for submitting specific and well-reasoned comments. The Office of Child Support Enforcement (OCSS) recently proposed changes to replace the term "paternity" with "parentage" throughout 45 CFR chapter III, seeking comments to ensure inclusivity across different family structures.
Agencies are also required to consider the potential impact of new regulations on small entities and to use existing data whenever feasible, as part of the Regulatory Flexibility Act and National Technology Transfer and Advancement Act. The Biden-Harris Administration has emphasized regulatory measures that aim to improve the lives of Americans while fostering public involvement early in the regulatory process, as underlined by the Office of Information and Regulatory Affairs (OIRA).
With the dynamic nature of regulations and the ever-evolving societal and economic landscapes, the process of updating the CFR is not only a matter of legal obligation but also a reflection of the government's responsiveness to the needs of its citizens and the importance of equity and inclusivity in federal programs.

The Code of Federal Regulations (CFR) is meticulously structured to facilitate the comprehension and application of federal regulations. It is systematically divided into a series of titles, each dedicated to a broad domain of regulatory oversight. These titles are further segmented into chapters that focus on more granular topics within the domain. Within chapters, you will find parts that are directed towards particular regulations. Lastly, these parts are broken down into sections that enumerate the specific details, provisions, and requirements necessary for compliance. This hierarchical arrangement of the CFR not only aids in the easy location of relevant regulations but also provides clarity and order to the complex legal landscape.

Access to the Code of Federal Regulations (CFR) has been greatly enhanced through online platforms, including the Government Publishing Office's website. This advancement allows for expedited searching, browsing, and retrieval of specific regulations, which is particularly beneficial for those in the field of clinical research. The CFR's online presence facilitates a more efficient approach to regulatory compliance and research, as highlighted in a recent discussion in the Michigan Journal of Environmental & Administrative Law. The journal emphasized the importance of making legal materials readily available to the public, underscoring the digital technology's role in expanding access.
The online CFR also complements the traditional print versions, which are updated and published annually. Such digital tools are invaluable for researchers who need to navigate the complex landscape of federal regulations efficiently. As federal agencies increase their digital footprints, the public's interactions with government services are becoming more streamlined. Nearly two billion monthly visits to federal websites reflect this trend, indicating a shift towards digital as the default mode of public engagement.
Moreover, the CFR's online availability aligns with the legal requirement for publicizing agency-generated laws, as mandated by the Administrative Procedure Act and reinforced by the Freedom of Information Act (FOIA). This alignment ensures that legal materials, which establish and interpret regulatory obligations, are not only accessible but also transparent.
Understanding the CFR's structure and definitions is crucial for researchers who face the challenges of ensuring compliance with intricate regulations. The CFR's online platform serves as a primary source of information, offering direct access to regulatory texts. As emphasized by James Williams of FAA Safety Briefing Magazine, engaging with primary sources is key to gaining a comprehensive understanding of policies.
In conclusion, the CFR's online availability represents a significant step towards democratizing access to regulatory information, which is essential for maintaining compliance and advancing medical research. The integration of digital tools into the regulatory framework is a testament to the ongoing commitment to improve transparency and efficiency in government operations.
The Code of Federal Regulations (CFR) is an indispensable tool for various stakeholders, including government agencies, legal entities, researchers, and the public at large, providing a compendium of all federal regulations in a systematic and accessible format. The CFR's significance is multifaceted, playing a pivotal role in fostering a consistent application of rules and enhancing transparency and accountability within regulatory frameworks. Its utility extends to promoting compliance with regulatory mandates, which is essential for ensuring equitable enforcement of regulations that impact diverse sectors.
The CFR's relevance can be observed through the lens of complex scenarios such as the mitigation of catastrophic wildfire risks. Here, the CFR acts as a guiding framework for industries to navigate the intricate web of safety standards and compliance requirements. For instance, investor-owned utilities in California, akin to regulated monopolies, must adhere to stringent regulations to minimize the risk of equipment-triggered wildfires. This scenario underscores the CFR's role in mandating safety measures that, despite potential economic trade-offs like increased electricity rates, are crucial for the well-being of society.
In the broader context of regulatory compliance, the CFR serves as a bridge between government action and corporate behavior, ultimately aiming to yield beneficial societal outcomes. For example, improvements in air quality in the United States over the past fifty years, despite being influenced by factors beyond regulations such as economic shifts, highlight the potential impact of effective regulatory frameworks on environmental conditions.
The CFR's influence is also evident in the realm of human freedom, as indices measuring personal and economic freedoms rely on the absence of undue constraints, which are often codified in regulations found within the CFR. Furthermore, the CFR provides a reference point for understanding the scope of administrative power, as highlighted by the Magnuson-Stevens Fishery Conservation and Management Act. Such clarity is essential for stakeholders to comprehend the extent of executive branch authority in the management of natural resources.
Amidst the dynamic landscape of regulatory compliance, the CFR remains a cornerstone for ensuring that entities operate within the bounds of federal law, contributing to a structured and predictable regulatory environment that is essential for societal progress.

Effective navigation of the Code of Federal Regulations (CFR) is crucial for professionals in various fields. The CFR is meticulously structured to assist users in locating and referencing the necessary regulatory information with ease. The key organizational features of the CFR include a comprehensive table of contents at the outset of each title, which simplifies the process of finding specific chapters, parts, and sections. In addition to this, every section within the CFR is designated a precise citation that encompasses the title, part, and section number, thereby facilitating straightforward cross-referencing and accurate citation in documentation and legal discourse.
Moreover, the CFR is equipped with an extensive index, which acts as a powerful tool for searching particular terms or subjects pertinent to the regulations. This feature mirrors the approach taken by companies like Garmin Ltd., known for their meticulous categorization and indexing of product features, which ensures quick access to relevant information, as highlighted in their public communications. Much like a feature matrix provides a high-level overview of product attributes, the CFR's indexing system serves as a crucial reference that enables users to efficiently navigate the complex landscape of federal regulations.
The utility of the CFR's organizational tools is akin to that of feature analysis in data analytics, where each user action must be accurately tracked and mapped to the appropriate feature classification. Just as feature analysis demands a thorough documentation system to manage intricate product functionalities, the CFR's methodical structure demands a proactive approach to compliance, as emphasized by industry experts advocating for informed strategies, regular audits, and policy adaptations to stay ahead of regulatory requirements. The CFR's user-friendly structure is a testament to the need for transparency and accessibility in regulatory documentation, ensuring that users can not only meet legal obligations but also leverage the regulations for strategic advantages in their respective fields.

Access to comprehensive Code of Federal Regulations (CFR) data is crucial for those engaged in extensive research or analysis. With the availability of bulk data and XML files, researchers can effortlessly interact with the content of the CFR, extracting and manipulating the information as needed. These machine-readable formats enable the seamless integration of CFR data with other systems, fostering the advancement of robust research methodologies, thorough data analysis, and the creation of cutting-edge tools and applications. The interoperability of these resources mirrors initiatives such as those seen in the UK's National Health Service (NHS), where a commitment to data sharing among disparate systems has facilitated the use of medical records not only for immediate care but also for the accumulation of large datasets for secondary applications. However, just as the NHS has faced challenges with a fragmented landscape of data extractions, users of CFR bulk data must navigate similar complexities to ensure meaningful use of the data within their ecosystems. These ecosystems consist of various stakeholders, including public, private, and non-profit entities, each with roles in data gathering, provision, and usage, as well as intermediation between data providers and users. Incorporating this data into the broader research infrastructure can present significant hurdles, as seen in the case of research data services on university campuses, which often suffer from a lack of strategic frameworks and cross-campus collaborations, resulting in siloed, informal services. Furthermore, recent regulatory changes such as those introduced by the FDA underscore the importance of properly managing electronic records and signatures in compliance with federal requirements. As regulations continue to evolve and adapt to modern needs, the integration and utilization of CFR data through bulk data and XML files remain a key resource for researchers committed to developing efficient, compliant, and innovative solutions in the field of clinical research.

The Code of Federal Regulations (CFR) has been crucial in shaping the administrative landscape of the United States since its establishment in 1935. With 50 titles, the CFR addresses the complexity of governance and the need for specific regulations. Its structured format enables easy navigation and referencing.
The CFR is continuously updated through notice-and-comment rulemaking and incorporation by reference, ensuring the relevance and effectiveness of regulations. Online availability has democratized access to the CFR, promoting transparency and accountability.
Comprehensive tables of contents, precise citations, and an extensive index facilitate effective navigation of the CFR. Bulk data and XML files provide researchers with comprehensive access, enabling advanced research and innovative solutions.
The CFR's online availability improves transparency and efficiency in government operations. It remains a cornerstone of federal law, contributing to a structured and predictable regulatory environment for societal progress.
In conclusion, the CFR is indispensable for stakeholders, promoting consistent application of rules and transparency. Its structured format, online accessibility, and organizational features aid navigation. Continuous updates and access to CFR data enhance research and compliance efforts.
The CFR's role in shaping the administrative landscape is vital for societal progress.
What is the Code of Federal Regulations (CFR)?
The CFR is the official compilation of all federal regulations in the United States, which are general and permanent rules published by the executive departments and agencies of the Federal Government.
When was the CFR first published?
The CFR was first published in 1935 by the National Archives and Records Administration.
How many titles does the CFR have?
The CFR has 50 titles, each addressing a broad domain of federal regulation.
What is the structure of the CFR?
The CFR is organized into a hierarchy of titles, chapters, parts, and sections. Titles cover broad areas, chapters address subtopics, parts focus on specific issues within those subtopics, and sections provide detailed rules and guidelines.
How is the CFR updated?
The CFR is updated through notice-and-comment rulemaking, where proposed rules are published for public feedback, and incorporation by reference, where external standards or regulations are adopted into the CFR.
What is an example of a recent update to the CFR?
One recent update includes proposed enhancements to the Community Reinvestment Act (CRA) regulations, which sought public input on adapting to the banking sector’s evolution and ensuring clarity and consistency in its performance standards.
Can the public participate in the CFR update process?
Yes, the public can provide input during the notice-and-comment rulemaking process by submitting comments on proposed rules published in the Federal Register.
Is the CFR available online?
Yes, the CFR is available online through platforms like the Government Publishing Office's website, facilitating easy access and navigation of regulations.
What are key features for navigating the CFR?
The CFR includes a table of contents, precise citations for each section, and an extensive index to help users locate specific regulations.
How are bulk data and XML files related to the CFR?
Bulk data and XML files provide machine-readable formats of the CFR content, allowing for efficient data extraction and manipulation for research and analysis purposes.
Why is the CFR important?
The CFR is essential for ensuring consistent application of rules, enhancing transparency, promoting compliance, and providing a stable foundation for business conduct and the protection of public interests.
Who uses the CFR?
The CFR is used by government agencies, legal professionals, researchers, and the general public to understand and comply with federal regulations.
What is the significance of the CFR's structured format?
The structured format of the CFR aids in easy navigation and referencing, comparable to understanding organizational hierarchies or navigating legal discussions.
What impact does the CFR have on societal progress?
The CFR contributes to a structured and predictable regulatory environment that is essential for societal progress, including the mitigation of risks and promoting beneficial outcomes like improved air quality.
How does the CFR reflect changes in society and governance?
The CFR evolves to address new challenges and sectors, ensuring that regulations remain relevant, clear, and enforceable as society and governance become more complex.