

Understanding the complexities of Suspected Unexpected Serious Adverse Reactions (SUSARs) is essential for maintaining the integrity of clinical research and ensuring participant safety. In Serbia, the process of reporting SUSARs adheres to stringent regulatory frameworks and plays a pivotal role in safeguarding patient well-being. However, navigating these reporting requirements can be daunting, leaving many researchers uncertain about how to proceed.
What are the essential steps to effectively report SUSARs in Serbia? How can researchers ensure compliance while prioritizing patient safety? These questions are critical as they highlight the need for clarity and guidance in a complex landscape. By addressing these challenges, we can enhance the safety of clinical trials and foster a culture of accountability and transparency.
SUSAR, or Suspected Unexpected Serious Adverse Reaction, is a critical term in clinical trials, referring to any serious adverse event that is unexpected in nature or severity and suspected to be linked to the investigational product. Understanding SUSARs is paramount, as they serve as vital indicators of potential concerns regarding a drug or device. Understanding how to report SUSARs in Serbia is essential for timely documentation, not only to comply with regulatory requirements but also to uphold the ethical standards of clinical research. This practice ensures that patient well-being is prioritized and that any emerging risks are communicated swiftly to relevant stakeholders.
Recent research underscores the crucial role of SUSAR notifications in identifying risk signals. For example, it has been suggested that around one-quarter of SUSARs in clinical trials may signal potential safety issues, particularly in studies involving oncologic drugs. This finding emphasizes the need for rigorous monitoring and documentation practices. Furthermore, clinical research leaders assert that prompt communication of SUSARs is vital for protecting trial participants from unforeseen risks, reinforcing the ethical responsibility of researchers. As Shari Roberts aptly noted, "SUSARs are very important for monitoring the drug and most importantly patient safety."
Statistics reveal that while the incidence rate of Serious Adverse Events (SAEs) has improved over time, significant gaps remain. An evaluation of 56 COVID-19 medication trials showed that none achieved a high-quality score for adverse event documentation, highlighting ongoing challenges in this area. Alarmingly, 51% of SAEs recorded in registries were omitted from published articles, leading to potential underestimations of toxicity rates and negatively impacting risk-benefit assessments in clinical trials. Moreover, when a patient's condition deteriorates to critical or life-threatening status, it necessitates immediate regulatory actions, underscoring the importance of accurate adverse event documentation. Therefore, establishing a robust framework for SUSAR documentation is essential to enhance the integrity of clinical research and ensure participant safety, including understanding how to report SUSARs in Serbia.

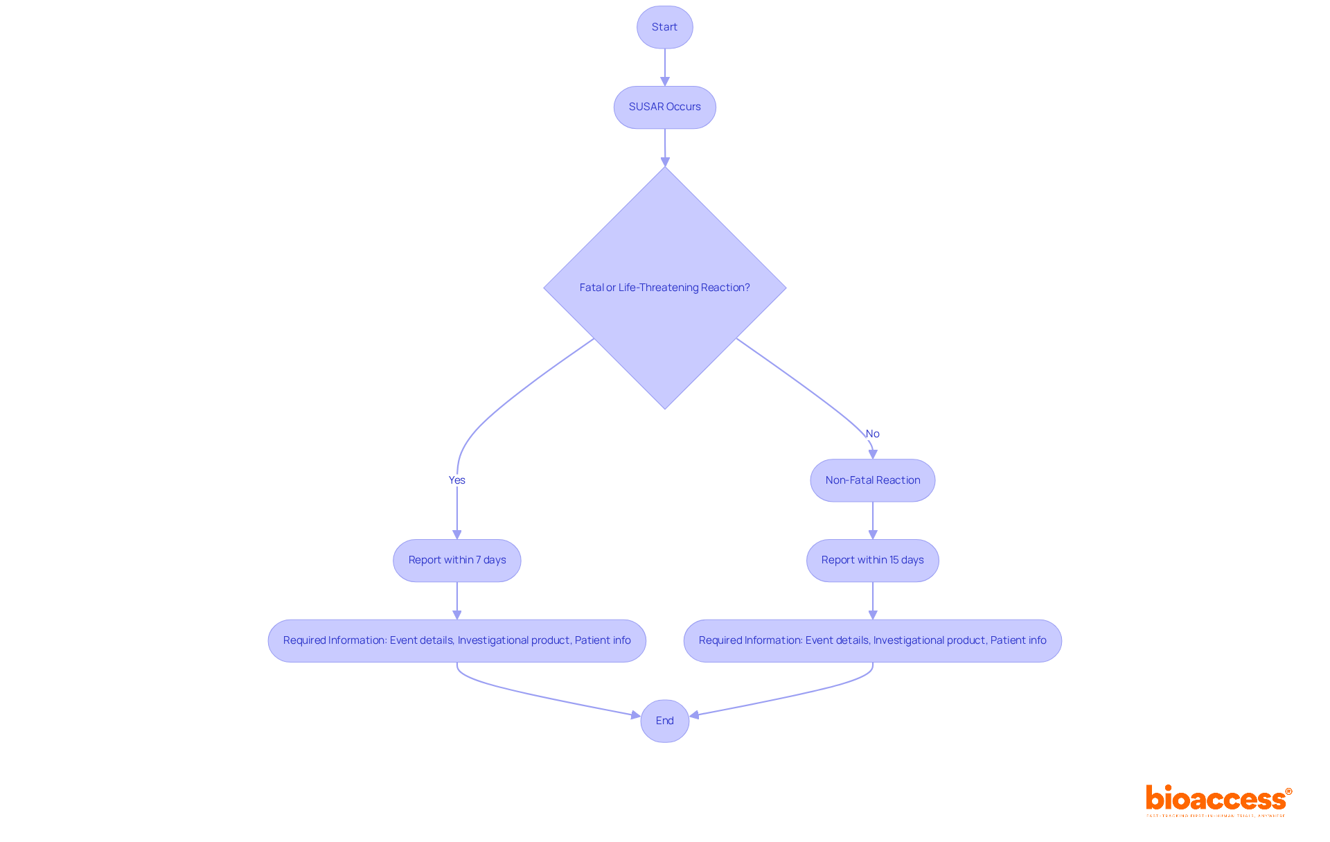
In Serbia, knowing how to report susars in Serbia is essential for the documentation of Suspected Unexpected Serious Adverse Reactions (SUSARs) in clinical research, as governed by the Agency for Medicines and Medical Devices (ALIMS). This ensures compliance with European Union regulations, which is vital for maintaining patient safety and regulatory integrity. Researchers must adhere to strict reporting timelines:
Each report must encompass comprehensive details about the event, the investigational product, and relevant patient information.
Compliance with these regulations is not merely a formality; failure to adhere can lead to significant penalties. Recent statistics indicate that Serbia has made strides in enhancing compliance with adverse event documentation. However, challenges remain, particularly in ensuring timely submissions. Experts emphasize the importance of understanding how to report susars in Serbia to effectively navigate the complexities of unexpected adverse event reporting. This understanding is essential for improving patient safety and ensuring regulatory compliance.

To effectively report a SUSAR in Serbia, follow these structured steps:
Identify the SUSAR: Confirm that the adverse occurrence is serious, unexpected, and suspected to be related to the investigational product. This classification is crucial, as it influences the urgency of the regulatory response.
Gather Required Information: Compile comprehensive data, including patient demographics, specifics of the adverse occurrence, and pertinent medical history. Accurate data collection is essential to avoid under-reporting, which can compromise patient safety and regulatory compliance. Ensure to incorporate identifying codes, descriptions of incidents, onset dates, and severity assessments in your initial SAE reports, as these are essential for precise safety updates.
Complete the Submission Form: Utilize the designated SUSAR submission form provided by ALIMS. Ensure that all sections are meticulously filled out to reflect the event's details accurately. Standardized documentation formats enhance consistency and clarity in records.
Submit the Report: Reports must be submitted through the RIMS application, adhering to strict timelines: 7 days for fatal or life-threatening SUSARs and 15 days for non-fatal cases. Timely submission is critical to maintaining compliance with regulatory obligations. Remember that a qualified electronic signature is required for signing and submitting applications in Serbia.
Follow Up: After submission, actively monitor for feedback or requests for additional information from ALIMS. Maintain open communication with your team to ensure that all aspects of the report are addressed promptly. This proactive approach helps in managing any potential issues that may arise during the review process. Furthermore, be mindful that regulatory agencies examine adverse event trends to identify new safety signals, highlighting the importance of prompt notification.
By adhering to these steps, sponsors can effectively manage the intricacies of how to report SUSARs in Serbia, ensuring compliance and protecting participant welfare.

It is critical to address common issues in how to report susars in Serbia for the integrity of clinical research.
It is essential to ensure that all required fields in the reporting form are filled out completely when learning how to report susars in Serbia. Missing information can lead to delays or rejections, which can significantly impact the research timeline.
Misclassification of Events: Double-check that the event is classified correctly as a SUSAR. If there is any uncertainty regarding how to report susars in Serbia, it is advisable to consult with medical professionals to avoid missteps.
Understanding how to report susars in Serbia is vital for keeping track of submission deadlines. Utilize reminders or tracking systems to ensure reports are submitted on time, as delays can have serious repercussions.
If you are unsure how to report susars in Serbia, do not hesitate to contact ALIMS support for assistance with the RIMS application. Documenting any issues will be beneficial for future reference and troubleshooting.
Lack of Communication: Maintaining open lines of communication with your team and ALIMS is crucial. Regular updates can help address any concerns promptly, fostering a collaborative environment.

Understanding how to report SUSARs in Serbia is crucial for maintaining the integrity of clinical research and ensuring patient safety. This guide outlines the importance of SUSARs, the regulatory framework governing their reporting, and the step-by-step process necessary for compliance. By adhering to these guidelines, researchers can uphold ethical standards and protect trial participants from unforeseen risks.
The article emphasizes the significance of timely and accurate SUSAR reporting, highlighting the critical timelines set by the Agency for Medicines and Medical Devices (ALIMS) in Serbia. It addresses common challenges faced during the reporting process, including the need for comprehensive data collection and maintaining open communication with regulatory bodies. Understanding these elements is essential for navigating the complexities of SUSAR documentation effectively.
In conclusion, the responsibility of reporting SUSARs transcends mere compliance; it is a fundamental aspect of safeguarding patient well-being in clinical trials. Researchers are encouraged to familiarize themselves with the reporting requirements and proactively engage in the process. By doing so, they contribute to the advancement of clinical research while prioritizing the safety of participants, ultimately reinforcing the ethical foundations of their work.
What does SUSAR stand for in clinical research?
SUSAR stands for Suspected Unexpected Serious Adverse Reaction, which refers to any serious adverse event that is unexpected in nature or severity and suspected to be linked to the investigational product.
Why are SUSARs important in clinical trials?
SUSARs are vital indicators of potential concerns regarding a drug or device, helping to identify risk signals and ensuring that patient well-being is prioritized. They are essential for timely documentation and compliance with regulatory requirements.
What is the significance of reporting SUSARs in Serbia?
Reporting SUSARs in Serbia is crucial for timely documentation, compliance with regulatory requirements, and upholding ethical standards in clinical research. It ensures that any emerging risks are communicated swiftly to relevant stakeholders.
How do SUSAR notifications contribute to patient safety?
Prompt communication of SUSARs is vital for protecting trial participants from unforeseen risks, reinforcing the ethical responsibility of researchers to monitor drug safety and ensure patient safety.
What recent findings highlight the role of SUSARs in clinical trials?
Recent research suggests that around one-quarter of SUSARs may signal potential safety issues, particularly in studies involving oncologic drugs, emphasizing the need for rigorous monitoring and documentation practices.
What challenges exist in the documentation of Serious Adverse Events (SAEs)?
An evaluation of COVID-19 medication trials revealed that none achieved a high-quality score for adverse event documentation, and 51% of SAEs recorded in registries were omitted from published articles, leading to potential underestimations of toxicity rates.
What actions are necessary when a patient experiences a critical or life-threatening condition during a trial?
Immediate regulatory actions are required when a patient's condition deteriorates to critical or life-threatening status, highlighting the importance of accurate adverse event documentation.
How can the integrity of clinical research be enhanced regarding SUSARs?
Establishing a robust framework for SUSAR documentation is essential to enhance the integrity of clinical research and ensure participant safety.