

This article serves as a comprehensive step-by-step guide for implementing the latest version of ISO 13485, underscoring the critical role of a quality management system (QMS) in the medical device industry. It begins by conducting a gap analysis, which is essential for identifying areas needing improvement. Following this, developing a project plan and documenting processes are crucial steps that pave the way for successful certification audits. These practices not only ensure compliance but also significantly enhance operational effectiveness, making them indispensable for any organization aiming to thrive in this competitive landscape.
Navigating the complexities of medical device regulations can be daunting, particularly with the ever-evolving standards like ISO 13485. This international standard is not merely a regulatory requirement; it serves as a critical framework for organizations aiming to enhance their quality management systems and ensure product safety. By delving into the latest version of ISO 13485, organizations can uncover essential strategies for compliance and operational excellence. However, with numerous requirements and steps involved in the implementation process, how can companies effectively streamline their approach and avoid common pitfalls?
ISO 13485 is an international standard that outlines the requirements for a quality management system (QMS) in organizations involved in the design, production, installation, and servicing of medical devices. The latest version of ISO 13485:2016 emphasizes a risk-oriented strategy and the importance of maintaining effective procedures throughout the product lifecycle. Understanding these key concepts is essential for any organization aiming to implement ISO standards effectively.
Familiarizing yourself with these concepts will provide a solid foundation for applying ISO standards within your organization, ultimately enhancing your operational effectiveness and compliance.

Achieving the latest version of ISO 13485 certification is crucial for organizations in the Medtech landscape, as it ensures compliance with international standards. To obtain this certification, organizations must fulfill several key requirements:
Additionally, organizations should prepare for an external audit by a certification body, which will evaluate compliance with the standard. Familiarizing yourself with these requirements will streamline the certification process. As highlighted by the U.S. Food and Drug Administration, integrating ISO standards into U.S. regulations enhances compliance consistency on a global scale. Furthermore, examining quality manuals from ISO-certified organizations can provide valuable insights into effective documentation practices.

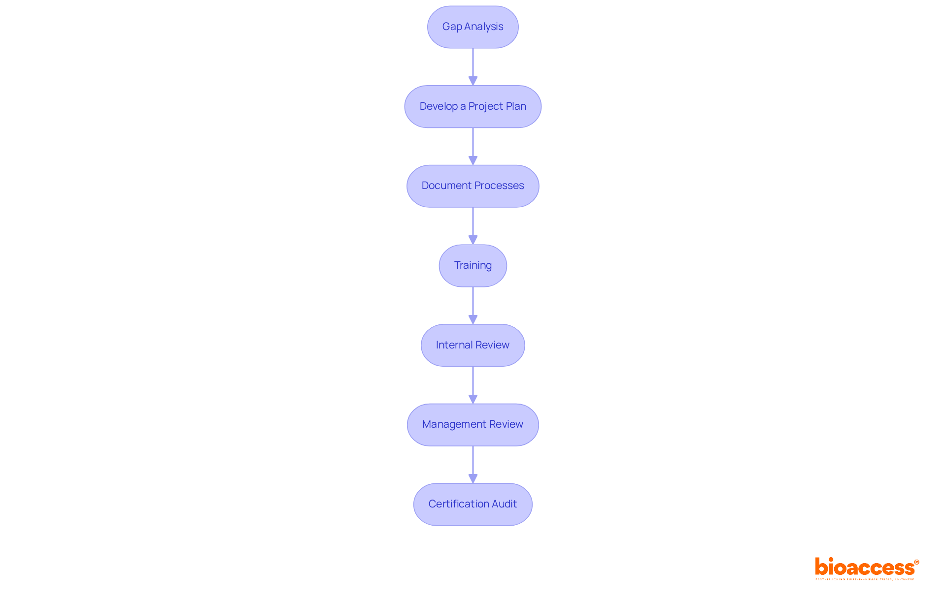
Implementing the latest version of ISO 13485 is crucial for ensuring effective quality management systems (QMS) in the medical device industry. Here are the key steps to follow:
By following these steps, you can ensure a smooth implementation process, ultimately enhancing your organization's quality management capabilities.

Effective documentation and record-keeping practices are vital for compliance with the latest version of ISO 13485. Organizations must prioritize these practices to ensure they meet regulatory standards and maintain operational efficiency.
Document Control: Establish robust procedures for the creation, review, approval, and updating of documents. This ensures that all documentation remains current, accessible, and compliant with regulatory standards. Organizations that implement strict document control measures often report better review outcomes and enhanced operational efficiency.
Record Retention: Create a thorough policy for preserving records, including training documentation, assessment results, and management reviews. The ISO 13485:2016 standard mandates that records must be retained for at least the lifetime of the medical device, but not less than two years after its initial release. Additionally, if the device was in production for a duration of 10 years, records should be retained for at least 10 years. Many organizations opt for longer retention periods, often up to 20 years, to mitigate risks associated with potential legal actions.
Traceability: Ensure that all records are linked to their respective procedures, facilitating easy retrieval during evaluations or reviews. This traceability is crucial for demonstrating compliance with Good Practices (GxP) and for maintaining the integrity of the quality management system.
Regular Reviews: Schedule periodic reviews of documentation to confirm ongoing compliance and relevance. Routine evaluations of document management procedures can reveal shortcomings and opportunities for enhancement, ensuring that the organization stays compliant with ISO standards.
By implementing these practices, organizations can uphold high standards of quality management and ensure compliance with the latest version of ISO 13485. This commitment not only enhances operational effectiveness but also strengthens regulatory standing.

Implementing the latest version of ISO 13485 is crucial for organizations in the medical device sector aiming for excellence in quality management. By adopting a structured quality management system (QMS) that aligns with ISO 13485:2016, these organizations can significantly enhance their operational effectiveness, ensure regulatory compliance, and ultimately foster trust within the industry.
Key insights from this guide underscore the importance of grasping ISO 13485's core concepts, such as risk management and regulatory compliance, alongside the specific certification requirements that must be fulfilled. The step-by-step implementation process, which spans from gap analysis to certification audit, offers a clear roadmap for organizations to navigate. Moreover, establishing robust documentation and record-keeping practices is essential for maintaining compliance and operational efficiency.
Ultimately, committing to ISO 13485 not only bolsters an organization’s quality management capabilities but also positions it advantageously in a competitive landscape. Embracing these standards can lead to improved safety and efficacy of medical devices, benefiting both organizations and the patients they serve. For those eager to stay ahead, prioritizing ISO 13485 implementation and compliance transcends mere regulatory necessity; it represents a strategic advantage that can pave the way for future success.
What is ISO 13485?
ISO 13485 is an international standard that outlines the requirements for a quality management system (QMS) for organizations involved in the design, production, installation, and servicing of medical devices.
What are the key concepts emphasized in ISO 13485:2016?
The key concepts emphasized in ISO 13485:2016 include a risk-oriented strategy and the importance of maintaining effective procedures throughout the product lifecycle.
Why is risk management important in ISO 13485?
Risk management is important in ISO 13485 because it focuses on identifying and mitigating risks associated with medical devices, which is crucial for ensuring safety and efficacy.
How does ISO 13485 relate to regulatory compliance?
ISO 13485 emphasizes the importance of ensuring that products meet both customer and regulatory requirements, which helps reinforce trust in the medical device industry.
How can understanding ISO 13485 concepts benefit an organization?
Familiarizing oneself with ISO 13485 concepts provides a solid foundation for applying ISO standards within an organization, ultimately enhancing operational effectiveness and compliance.