

Navigating the complex landscape of biopharma compliance documentation in Croatia is crucial for any organization aiming to excel in this highly regulated industry. With regulations constantly evolving and requirements becoming increasingly stringent, grasping the core principles can significantly boost the chances of successful clinical trials and product approvals. However, as the regulatory environment continues to shift, how can companies ensure they stay compliant while effectively managing their documentation processes? This guide outlines four critical steps to master biopharma compliance documentation, empowering organizations to confront these challenges head-on.
To master biopharma compliance documentation for Croatia, it’s essential to grasp the fundamental principles governing the industry. This understanding is crucial for navigating the complexities of regulatory requirements and ensuring successful clinical trials.
Regulatory Framework: Familiarize yourself with key regulations, such as the Medicines Act and the EU Clinical Trials Regulation, which outline the requirements for biopharmaceutical products and clinical trials. As of 2025, updates to the Medicines Act emphasize the need for alignment with EU standards, enhancing the regulatory environment for biopharma companies. Notably, the agency for medicinal products and medical devices (HALMED) has issued 2062 marketing authorizations from 2004 to 2008, reflecting its commitment to regulatory efficiency.
Good Clinical Practice (GCP): Understand the importance of GCP guidelines, which ensure that clinical trials are conducted ethically and that data integrity is maintained. Compliance with GCP is critical for the successful approval of clinical trials and the protection of participant rights. As highlighted by Ira Perić Ostojić, adherence to these guidelines is essential for maintaining public trust in the safety of medicines.
Ethical Considerations: Recognize the ethical standards that must be adhered to, including informed consent and the protection of participant rights. The regulatory framework in Croatia mandates that informed consent must be documented, ensuring participants are fully aware of their involvement in clinical trials. This is crucial for fostering a culture of transparency and accountability in clinical research.
Documentation Standards: Discover the categories of records needed, including the Investigator's Brochure (IB), Clinical Trial Application (CTA), and other vital regulatory filings. The Croatian Agency for Medicinal Products and Medical Devices (HALMED) monitors these submissions, guaranteeing adherence to both national and EU regulations. The significance of comprehensive records is highlighted by the rising number of marketing authorizations, which reached 598 in 2008, indicating a strong regulatory framework.
By understanding these fundamentals, you will be better prepared to handle the complexities of biopharma compliance documentation for Croatia, especially considering the changing legal landscape.

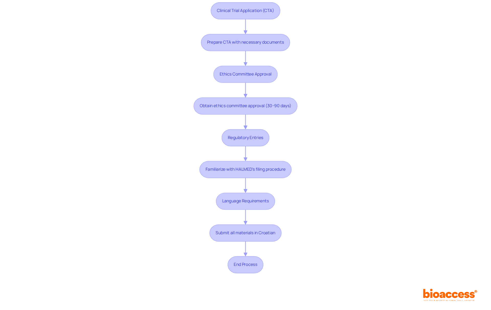
Understanding the regulatory fundamentals is essential for successfully navigating the biopharma compliance documentation for Croatia. Here are the specific requirements for compliance documentation:
Clinical Trial Application (CTA): Prepare a comprehensive CTA that includes:
Ethics Committee Approval: Securing approval from an ethics committee is a prerequisite for all clinical trials in Croatia. This process typically takes between 30 to 90 days, depending on the complexity of the trial.
Regulatory Entries: Familiarize yourself with HALMED's filing procedure, including necessary timelines and format requirements. Missing response deadlines can lead to outright rejection of the CTA, necessitating a new submission.
Language Requirements: All materials must be submitted in Croatian. Ensure that translations are precise and adhere to local standards to avoid regulatory issues.
By meticulously addressing the requirements for biopharma compliance documentation for Croatia, you can streamline the paperwork process and significantly enhance the likelihood of timely approval.

To ensure adherence to regulatory requirements, it is crucial to follow effective biopharma compliance documentation for Croatia. This process involves several key steps:
Compile Documentation: Gather all necessary documents, ensuring they are complete and organized according to HALMED's guidelines. Successful entries often consist of a well-organized collection of the clinical trial application cover letter, study protocol, Investigator’s Brochure, and informed consent forms.
Format for Submission: Prepare the document in the required format, which includes electronic entries through HALMED's online portal. As of January 2025, the Clinical Trials Regulation will mandate that all entries be made electronically, streamlining the process and enhancing compliance.
Cover Letter: Draft a cover letter that clearly explains the purpose of the entry and lists all included documents. This letter should specify the EU trial number and universal trial number, as these details are essential for HALMED's processing.
Timelines: Be mindful of deadlines for entry. The approval procedure for standard Investigational Medicinal Products (IMPs) can take between 60 to 106 days, so submitting documents well in advance allows for review and potential revisions.
Follow-Up: After sending, maintain open communication with HALMED to address any queries or additional requirements that may arise during the review process. This proactive method can greatly lessen hold-ups, as insufficient paperwork represents 28% of postponed entries.
By following these procedures, you can enable a smoother entry process and enhance the chances of timely approval, which is essential for ensuring biopharma compliance documentation for Croatia and promoting your clinical research initiatives.

As you prepare your compliance documentation, it's essential to recognize the challenges that may arise. Addressing these common issues effectively can streamline your process and enhance your chances of success:
Incomplete Documentation: To prevent delays, ensure that all necessary documents are included in your submission. A comprehensive checklist can help verify completeness before you submit, significantly boosting your approval odds.
Regulatory Changes: The regulatory landscape is ever-evolving, making it crucial to stay informed. Regularly check for updates from the Agency for Medicinal Products and Medical Devices (HALMED) and subscribe to relevant newsletters to ensure your records align with current requirements.
Language Barriers: If Croatian isn't your primary language, hiring a professional translator with expertise in regulatory texts is advisable. This step ensures your submissions are accurate and compliant with local standards, minimizing the risk of misunderstandings.
Time Constraints: Develop a detailed schedule for your record-keeping process, allowing ample time for revisions and approvals from all stakeholders. This proactive approach can help you avoid last-minute rushes that often lead to errors.
Ethics Committee Delays: Engage with the ethics committee early in your project to streamline the approval process. Early communication can help identify potential issues and facilitate quicker resolutions, ensuring necessary approvals are obtained without unnecessary delays.
By proactively addressing these challenges, you can enhance the efficiency of your documentation preparation and ensure compliance with Croatian regulations.

Mastering biopharma compliance documentation in Croatia is crucial for navigating the complex regulatory landscape and ensuring the success of clinical trials. Understanding the core principles and requirements allows stakeholders to align their practices with the evolving framework established by local and EU regulations.
This article discussed key elements such as the regulatory framework, Good Clinical Practice (GCP), ethical considerations, and documentation standards. Familiarity with the Clinical Trial Application (CTA) process, securing ethics committee approval, and adhering to submission procedures are essential for compliance. Moreover, recognizing challenges like incomplete documentation and language barriers, along with proactive solutions, can significantly enhance the likelihood of timely approvals.
The significance of comprehensive biopharma compliance documentation cannot be overstated. It is not merely a bureaucratic hurdle; it is a vital component that ensures the safety, efficacy, and ethical integrity of clinical research. By prioritizing compliance, stakeholders contribute to a culture of transparency and accountability, fostering public trust and advancing the field of biopharmaceuticals in Croatia.
What are the key regulations governing biopharma compliance in Croatia?
Key regulations include the Medicines Act and the EU Clinical Trials Regulation, which outline the requirements for biopharmaceutical products and clinical trials.
What updates to the Medicines Act are expected by 2025?
Updates to the Medicines Act emphasize the need for alignment with EU standards, which will enhance the regulatory environment for biopharma companies in Croatia.
What is the role of HALMED in biopharma compliance?
The Croatian Agency for Medicinal Products and Medical Devices (HALMED) monitors submissions such as marketing authorizations and ensures adherence to both national and EU regulations.
What is Good Clinical Practice (GCP) and why is it important?
Good Clinical Practice (GCP) guidelines ensure that clinical trials are conducted ethically and that data integrity is maintained, which is critical for the successful approval of clinical trials and the protection of participant rights.
What ethical standards must be adhered to in clinical trials in Croatia?
Ethical standards include obtaining informed consent from participants and protecting their rights, with documentation required to ensure participants are fully aware of their involvement in clinical trials.
What types of documentation are necessary for biopharma compliance?
Necessary documentation includes the Investigator's Brochure (IB), Clinical Trial Application (CTA), and other vital regulatory filings.
How does the number of marketing authorizations reflect the regulatory environment in Croatia?
The increasing number of marketing authorizations, which reached 598 in 2008, indicates a strong regulatory framework and the commitment of HALMED to regulatory efficiency.