

The complex realm of clinical trials often revolves around a fundamental concept: the placebo. This inert substance is essential in determining the effectiveness of new treatments, yet its influence can be significant, shaping outcomes and participant expectations. As researchers work to bolster the integrity of their studies, mastering placebo strategies presents a crucial opportunity to enhance clinical research methodologies.
How can researchers adeptly navigate the ethical and practical challenges of integrating placebos, ensuring their findings are both valid and ethically sound?
An inert substance or intervention lacking therapeutic benefits plays a vital role in clinical studies as a control. By establishing a standard for comparison, these substances enable researchers to evaluate the effectiveness of new therapies with precision. This function is crucial in minimizing bias, ensuring that any observed outcomes stem from the treatment itself rather than participants' expectations or psychological influences.
The impact of the dummy treatment effect can significantly sway trial results, especially in areas reliant on subjective reporting, such as pain and depression. As we look ahead to 2025, the importance of inactive treatments remains paramount, aiding in the clarification of intervention effectiveness amidst the complexities of human psychology. Ethical considerations surrounding the use of these treatments are equally critical; researchers must guarantee that participants are fully informed about the possibility of receiving an inactive treatment while prioritizing their well-being throughout the study.
This meticulous approach not only upholds ethical standards but also bolsters the integrity of clinical research. Furthermore, when effective treatments are available, the ethical implications of employing inactive substances become even more pronounced, necessitating a thorough discussion of clinical equipoise. Informed consent forms must explicitly define 'placebo' and elucidate the rationale for its use, ensuring participants grasp the potential risks and benefits involved.

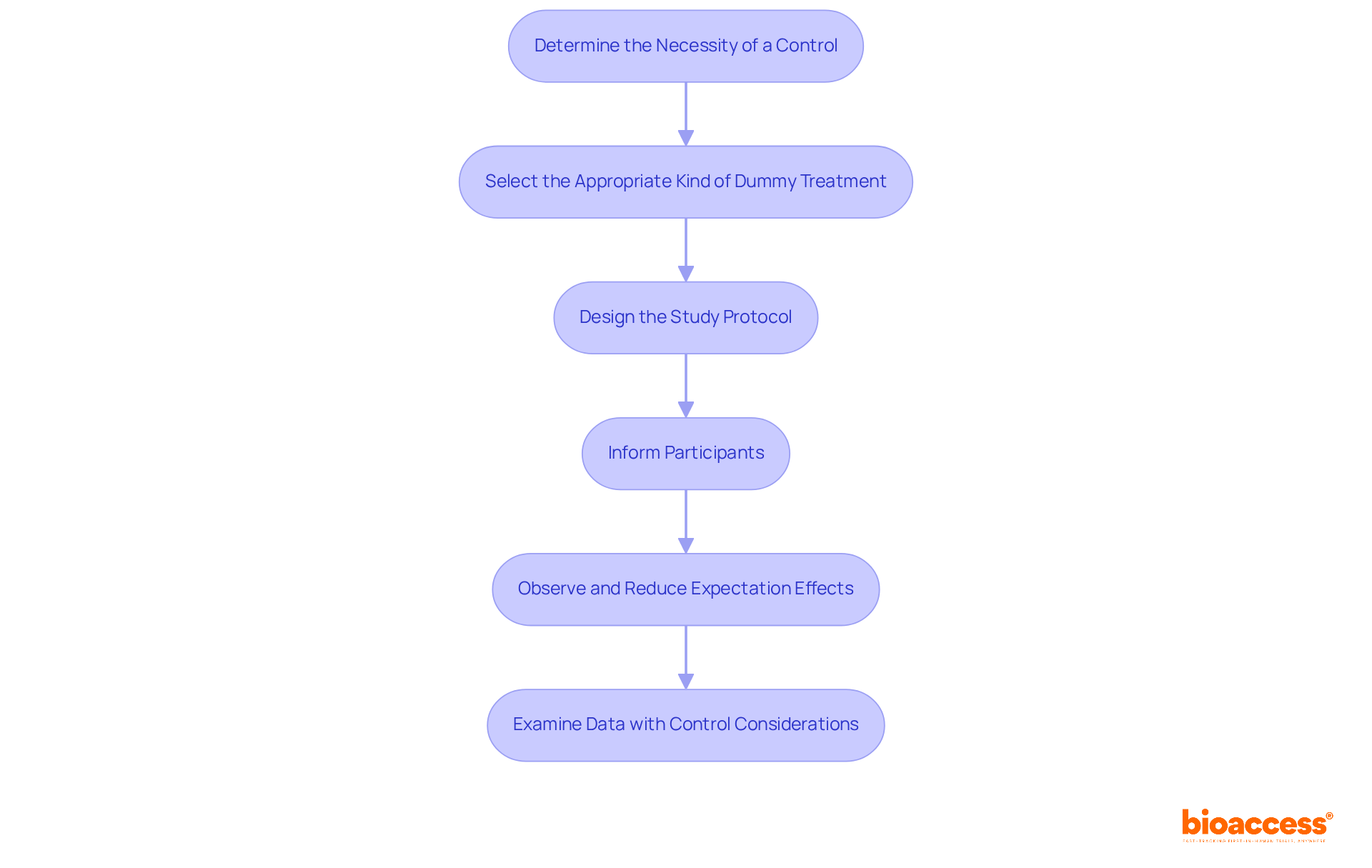
To effectively implement placebo strategies in your trial design, follow these steps:
Determine the Necessity of a Control: Evaluate whether a control is essential for your study. If there is no current remedy or if the condition under investigation is subjective, a dummy intervention may be required.
Select the Appropriate Kind of Dummy Treatment: Determine the kind of dummy treatment that will be utilized. This could be a sugar pill, saline injection, or another inactive procedure that closely resembles the active intervention in appearance and administration.
Design the Study Protocol: Incorporate a double-blind design where neither the participants nor the researchers know who receives the inactive substance or the active treatment. This helps to eliminate bias and enhances the validity of the results.
Inform Participants: Offer comprehensive details to participants regarding the study, including the use of dummy treatments. Transparency helps to manage expectations and ethical considerations.
Observe and Reduce Expectation Effects: Implement strategies to observe and reduce the expectation effect, such as using a sham run-in period where participants receive a sham treatment before the actual trial begins. This can assist in recognizing individuals who are more inclined to react to dummy treatments and modify the study accordingly.
Examine Data with Control Considerations: When evaluating trial data, consider the control effect. Utilize statistical techniques that can distinguish between the effects of the treatment and the dummy intervention to ensure precise conclusions.
By following these steps, researchers can effectively incorporate control strategies into their clinical trial designs, including clinical trial placebo, thereby enhancing the reliability and validity of their findings.

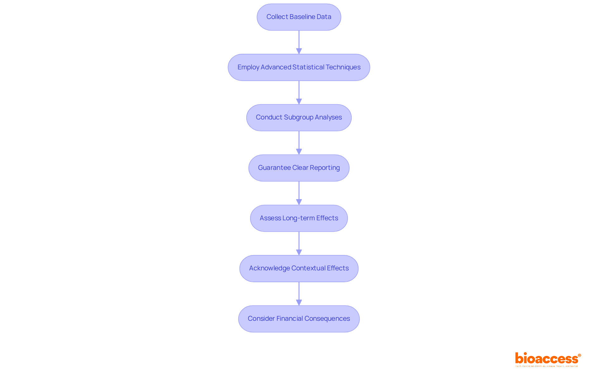
To effectively evaluate the impact of placebo responses in your clinical trial, follow these essential steps:
Collect Baseline Data: Gather comprehensive baseline data on participants' conditions prior to the trial. This information is essential for comprehending personal differences in reactions to both intervention and control.
Employ Advanced Statistical Techniques: Apply statistical approaches such as mixed-effects models or regression analyses to consider control influences. These techniques are intended to separate the genuine treatment impact from the sham reaction, offering clearer insights into effectiveness.
Conduct Subgroup Analyses: Carry out analyses by subgroups to reveal differences in reactions across various demographics or clinical traits. This method can uncover which groups may show increased vulnerability to sham treatments, directing customized interventions.
Guarantee Clear Reporting: When releasing findings, it is essential to disclose noted sham reactions alongside intervention outcomes clearly. This practice enhances the understanding of the findings' context and implications for future research.
Assess Long-term Effects: Investigate whether the placebo response has lasting implications for participants' health outcomes. Comprehending the length and continuity of these impacts can guide future research frameworks and intervention strategies.
Acknowledge Contextual Effects: Recognize that contextual effects significantly contribute to overall treatment effects. These elements can affect participant anticipations and interactions, which are essential in comprehending the effect of the treatment.
Consider Financial Consequences: Be aware that elevated inactive treatment rates are a frequently mentioned cause for failures in clinical trials, resulting in considerable financial losses. Effective mitigation strategies are essential to address this challenge.
By systematically evaluating the impact of placebo responses, researchers can bolster the integrity of their clinical trials and contribute to a more nuanced understanding of treatment efficacy. Incorporating insights from experts like Gary Sachs and Alexandru Pavel can further enhance the understanding of these challenges.

Mastering placebo strategies in clinical trials is not just beneficial; it is essential for enhancing the validity and reliability of research outcomes. By effectively employing these strategies, researchers can ensure that clinical study results accurately reflect the true efficacy of new treatments, free from biases stemming from participant expectations and psychological influences. The role of placebos transcends mere control; it stands as a fundamental aspect of ethical and scientifically sound clinical research.
This article outlines several key steps for implementing placebo strategies:
Each of these elements contributes to a more robust trial design, ultimately leading to clearer insights into treatment efficacy.
As the landscape of clinical research continues to evolve, the importance of mastering placebo strategies cannot be overstated. Researchers are encouraged to adopt these best practices to navigate the complexities of human psychology and enhance the integrity of their trials. By prioritizing ethical considerations and employing systematic evaluation methods, the future of clinical research can be shaped to yield more accurate and meaningful results, ultimately benefiting patient care and advancing medical knowledge.
What is a placebo?
A placebo is an inert substance or intervention that lacks therapeutic benefits, used as a control in clinical studies to establish a standard for comparison.
Why are placebos important in clinical trials?
Placebos are vital in clinical trials as they help researchers evaluate the effectiveness of new therapies by minimizing bias and ensuring that observed outcomes are due to the treatment itself rather than participants' expectations or psychological influences.
How can the dummy treatment effect impact trial results?
The dummy treatment effect can significantly sway trial results, particularly in areas that rely on subjective reporting, such as pain and depression.
What ethical considerations are associated with the use of placebos in clinical trials?
Ethical considerations include ensuring participants are fully informed about the possibility of receiving an inactive treatment and prioritizing their well-being throughout the study.
How does the use of placebos uphold ethical standards in clinical research?
A meticulous approach to using placebos upholds ethical standards by ensuring informed consent forms clearly define 'placebo' and explain the rationale for its use, allowing participants to understand the potential risks and benefits.
What is clinical equipoise in relation to placebos?
Clinical equipoise refers to the ethical implications of using inactive substances when effective treatments are available, necessitating thorough discussions about the justification for using placebos in such cases.