Master Drug Dossier Submission to Halmed: A Step-by-Step Guide

Introduction

Navigating the complex landscape of drug dossier submission to HALMED can be daunting, particularly with the constantly changing regulatory frameworks that govern medicinal products. It's crucial to grasp the nuances of the Medicinal Products Act and the European Medicines Agency guidelines to ensure compliance and boost the chances of approval. But with so much at stake, what happens when applicants face common pitfalls that could derail their submissions? This guide provides a comprehensive, step-by-step approach to mastering the drug dossier submission process, equipping you with the knowledge and strategies necessary to overcome challenges and achieve successful outcomes.

Understand the Regulatory Framework for Drug Dossier Submission

Before embarking on the drug dossier submission to HALMED, it’s crucial to grasp the Medicinal Products Act and the relevant European Union regulations. This foundational knowledge includes understanding the roles of various regulatory agencies and the specific criteria for pharmaceutical applications in Croatia. Key documents to review are:

  • Medicinal Products Act: This act establishes the legal framework for drug approval in Croatia, ensuring adherence to national standards.
  • European Medicines Agency (EMA) Guidelines: These guidelines offer harmonized standards across EU member states, promoting a consistent approach to drug submissions. The EMA emphasizes that applicants must justify any deviations from these guidelines and seek scientific counsel during the development phase.
  • HALMED Instructions for Applicants: These guidelines detail the necessary forms and paperwork for drug dossier submission to HALMED, thereby streamlining the application process.

Understanding these regulations not only aligns your submission with legal expectations but also significantly enhances the likelihood of approval. For instance, successful drug dossier submission to Halmed has demonstrated that adherence to these guidelines can lead to expedited approval timelines, markedly shorter than in many other regions. In fact, the average medication approval timeline in Croatia has improved, reflecting the efficacy of these regulatory frameworks. By leveraging the aligned standards set forth by the EMA and other relevant bodies, you can refine your proposal strategy and facilitate the successful launch of innovative therapies into the market.

The central node represents the main topic, while the branches show key documents and guidelines that support the submission process. Each color-coded branch helps you quickly identify different areas of focus.

Prepare the Drug Dossier: Key Documentation and Requirements

To prepare your drug dossier for submission to HALMED, it is essential to gather the following key documents:

  • Application Form: Complete the electronic application form designed for your medication's specific pharmaceutical form and strength.
  • Product Information: Include comprehensive details about the medication, such as its composition, manufacturing method, and adherence to Good Manufacturing Practices (GMP).
  • Clinical Trial Data: Provide results from clinical trials, demonstrating both safety and efficacy, as this is crucial for the evaluation process.
  • Risk Management Plan: Outline strategies for monitoring and mitigating potential risks associated with the drug, ensuring compliance with regulatory expectations.
  • Labeling and Packaging Information: Ensure that all labeling meets regulatory standards, as this is vital for market acceptance.
  • Proof of Payment: Include evidence of payment for the administrative fee of 70.00 kn, which is a requirement for submission.

It is important to ensure that all documents are complete, accurate, and formatted correctly for the drug dossier submission to HALMED. Frequent documentation mistakes can result in considerable delays in the approval procedure, so careful preparation is essential. Interacting with regulatory specialists can further simplify the filing process, enhancing compliance and facilitating a smoother review.

Each box represents a crucial document needed for the drug dossier. Follow the arrows to see the order in which you should gather these documents for a successful submission.

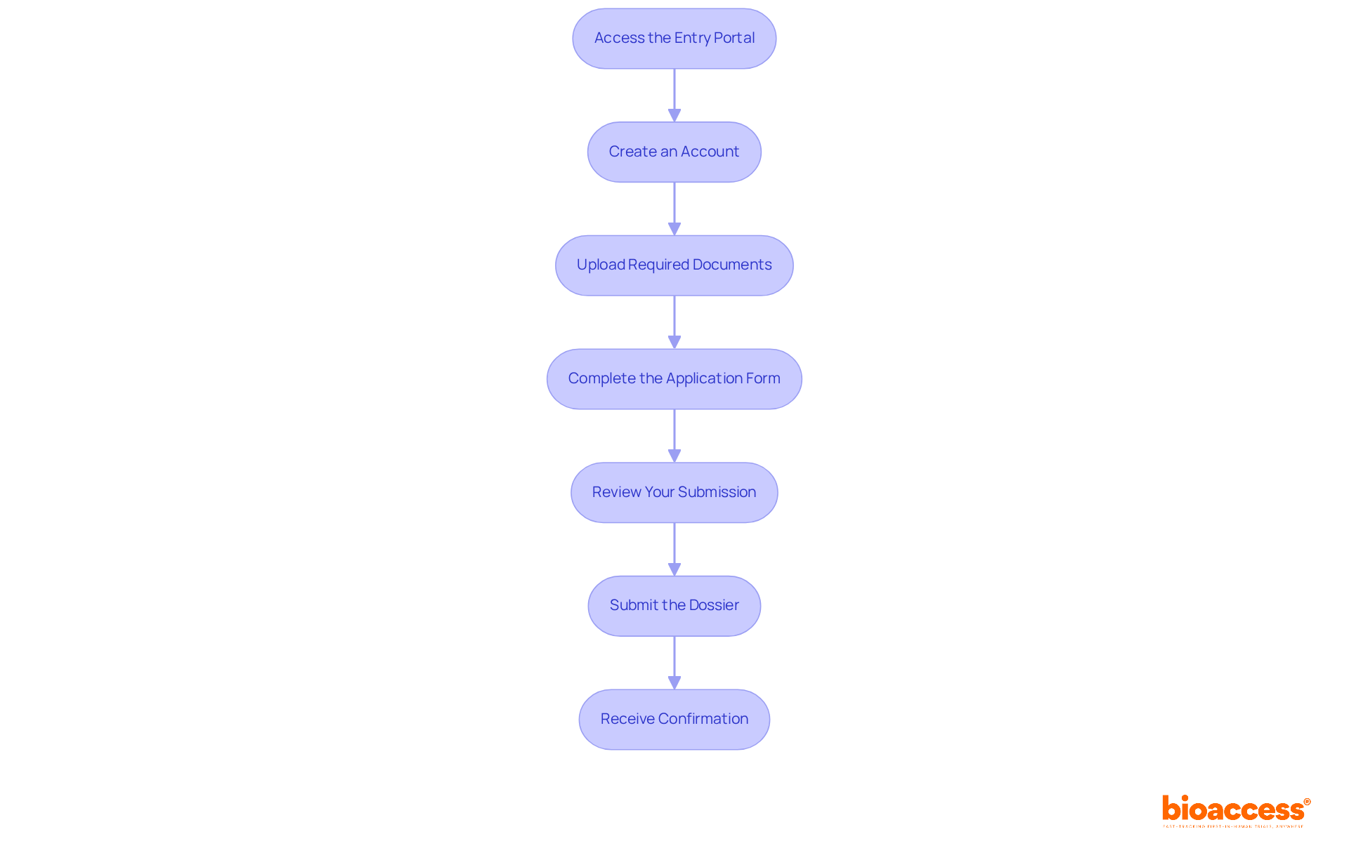
Submit the Dossier: Navigating the Submission Process

To successfully submit your drug dossier to HALMED, follow these essential steps:

  1. Access the Entry Portal: Begin by visiting the website and locating the entry portal to initiate your application.
  2. Create an Account: If you lack an account, sign up to gain access to the platform for entries, ensuring you have the necessary credentials.
  3. Upload Required Documents: Prepare and upload all necessary documents in the formats specified by HALMED, as compliance is crucial for acceptance.
  4. Complete the Application Form: Accurately fill out the application form, ensuring that all fields are completed to avoid delays.
  5. Review Your Submission: Conduct a thorough examination of all uploaded documents and information for completeness and accuracy; this step is vital for a successful entry.
  6. Submit the Dossier: Once verified, submit your dossier electronically through the portal, following the prompts provided.
  7. Receive Confirmation: After submission, a confirmation email will be sent to you. Retain this email as evidence of your entry, which is essential for your records.

Additionally, note that proof of payment is a mandatory attachment to the electronic Application Form (eAF) for variation procedures. With the Pharmaceuticals market in Croatia projected to reach US$426.97 million by 2025, ensuring a successful application can significantly impact your market entry strategy. Integrating optimal methods from regulatory affairs experts can further enhance your filing approach. By adhering to these steps, you can improve the success rate of your drug dossier submission to HALMED, ensuring a smoother and more efficient procedure.

Each box represents a step in the submission process. Follow the arrows to see how to navigate from starting the application to receiving confirmation.

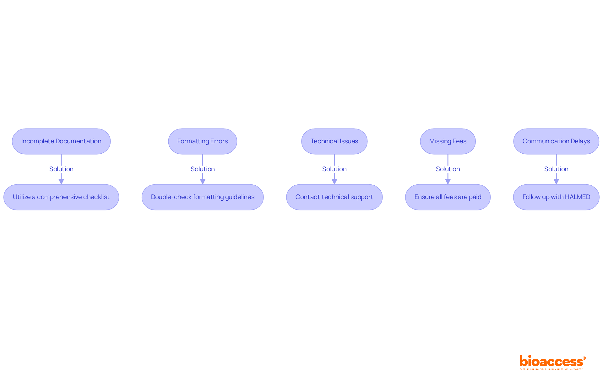
Troubleshoot Common Issues in Drug Dossier Submission

During the drug dossier submission to halmed process, applicants often encounter several typical challenges that can obstruct approval. Understanding these hurdles is crucial for anyone involved in clinical research. Here are essential troubleshooting tips to navigate these issues effectively:

  1. Incomplete Documentation: A significant percentage of application rejections stem from incomplete documentation. To mitigate this risk, utilize a comprehensive checklist to ensure all necessary documents are included prior to sending.

  2. Formatting Errors: Following the specific formatting guidelines set by the organization is crucial. Poorly formatted entries can lead to rejections or unnecessary delays, so double-check that your documents meet all outlined requirements.

  3. Technical Issues: If you face technical difficulties with the filing portal, quickly contact the organization's technical support for help. Timely communication can prevent prolonged setbacks.

  4. Missing Fees: Ensure that all applicable fees are paid in full. Missing payments can interrupt the evaluation, leading to additional delays in your timeline.

  5. Communication Delays: If you do not receive confirmation of your entry within a reasonable timeframe, proactively follow up with HALMED. This step is vital to confirm that your application was received and is being processed.

By proactively addressing these common issues, you can significantly enhance the efficiency of your submission process and improve the likelihood of obtaining timely approval. Consider how these strategies can be integrated into your own practices to streamline your clinical research efforts.

Each box represents a common challenge in the submission process. Follow the arrows to see the recommended actions to resolve each issue and keep your application on track.

Conclusion

Mastering the drug dossier submission process to HALMED is crucial for any pharmaceutical entity looking to introduce new medications to the Croatian market. This guide highlights the necessity of understanding the regulatory framework, preparing comprehensive documentation, and effectively navigating the submission process to boost approval chances.

Key insights emphasize the importance of adhering to the Medicinal Products Act and EMA guidelines. Compiling essential documents, such as:

  • Clinical trial data
  • Risk management plans

is vital, along with following a structured submission process. Moreover, addressing common issues like incomplete documentation and formatting errors can significantly streamline the application journey.

Ultimately, successful drug dossier submissions not only facilitate market entry but also enhance the overall efficiency of the pharmaceutical landscape in Croatia. By implementing the strategies outlined in this guide, stakeholders can adeptly navigate the complexities of the regulatory environment, ensuring that innovative therapies reach patients promptly. Embracing these best practices is essential for gaining a competitive edge in the rapidly growing Croatian pharmaceutical market, projected to experience substantial growth by 2025.

Frequently Asked Questions

What is the importance of understanding the regulatory framework for drug dossier submission to HALMED?

Understanding the regulatory framework is crucial for aligning submissions with legal expectations and enhancing the likelihood of approval.

What key documents should be reviewed before submitting a drug dossier to HALMED?

Key documents include the Medicinal Products Act, European Medicines Agency (EMA) Guidelines, and HALMED Instructions for Applicants.

What does the Medicinal Products Act establish?

The Medicinal Products Act establishes the legal framework for drug approval in Croatia, ensuring adherence to national standards.

What do the EMA Guidelines provide for drug submissions?

The EMA Guidelines offer harmonized standards across EU member states and promote a consistent approach to drug submissions, requiring applicants to justify any deviations.

What are HALMED Instructions for Applicants?

HALMED Instructions for Applicants detail the necessary forms and paperwork required for drug dossier submission to HALMED, streamlining the application process.

How can adherence to these regulatory guidelines impact the approval timeline?

Adherence to these guidelines can lead to expedited approval timelines, which are significantly shorter than in many other regions.

What has been the impact of these regulatory frameworks on medication approval timelines in Croatia?

The average medication approval timeline in Croatia has improved, reflecting the efficacy of the regulatory frameworks established by the EMA and other relevant bodies.

List of Sources

  1. Understand the Regulatory Framework for Drug Dossier Submission
  • (PDF) Regulating Medicines in Croatia: Five-year Experience of Agency for Medicinal Products and Medical Devices (https://researchgate.net/publication/43184485_Regulating_Medicines_in_Croatia_Five-year_Experience_of_Agency_for_Medicinal_Products_and_Medical_Devices)
  • Quality guidelines | European Medicines Agency (EMA) (https://ema.europa.eu/en/human-regulatory-overview/research-development/scientific-guidelines/quality-guidelines)
  • Regulating Medicines in Croatia: Five-year Experience of Agency for Medicinal Products and Medical Devices - PMC (https://pmc.ncbi.nlm.nih.gov/articles/PMC2859415)
  • Scientific guidelines | European Medicines Agency (EMA) (https://ema.europa.eu/en/human-regulatory-overview/research-development/scientific-guidelines)
  1. Prepare the Drug Dossier: Key Documentation and Requirements
  • How to Submit a Drug for Approval to HALMED: A Step-by-Step Guide (https://bioaccessla.com/blog/how-to-submit-a-drug-for-approval-to-halmed-a-step-by-step-guide)
  • Procedure for Granting Marketing Authorisation | Instructions for Applicants | Medicinal Products .: HALMED (https://halmed.hr/en/Lijekovi/Upute-za-podnositelje-zahtjeva)
  • Croatia Drug Product Registration | OMC Medical Limited (https://omcmedical.com/croatia-drug-product-registration)
  • TOP 25 DOCUMENTATION QUOTES (of 78) | A-Z Quotes (https://azquotes.com/quotes/topics/documentation.html)
  1. Submit the Dossier: Navigating the Submission Process
  • Pharmaceuticals - Croatia | Statista Market Forecast (https://statista.com/outlook/hmo/pharmaceuticals/croatia?srsltid=AfmBOoqVWW1KbF4vXoUQwKHLVasgb56_OqW5Ekeob98k8zY7GulRmrcL)
  • Variations | Instructions for Applicants | Medicinal Products .: HALMED (https://halmed.hr/en/Lijekovi/Upute-za-podnositelje-zahtjeva/Izmjene-odobrenja)
  • Electronic Submission of Information on Medicines after Croatia's Accession to the EU - Archive – Croatia in the European Union – Guidelines and Useful Information | Instructions for Applicants | Medicinal Products .: HALMED (https://halmed.hr/en/Lijekovi/Upute-za-podnositelje-zahtjeva/Arhiva-Hrvatska-u-Europskoj-uniji-upute-i-korisne-informacije/Dostavljanje-informacija-o-lijekovima-elektronickim-putem-nakon-ulaska-RH-u-EU)
  • Croatia Drug Product Registration | OMC Medical Limited (https://omcmedical.com/croatia-drug-product-registration)
  1. Troubleshoot Common Issues in Drug Dossier Submission
  • The Impact of Documentation Quality on Denial Rates 📑🚀 (https://linkedin.com/pulse/impact-documentation-quality-denial-rates-dr-mohammad-abdul-hameed-hxobf)
  • Common Mistakes in Dossier Preparation and How to Avoid Them (https://chemxpert.com/blog/common-mistakes-in-dossier-preparation-and-how-to-avoid-them)
  • Healthcare claim denial statistics: State of Claims Report 2025 - Healthcare Blog (https://experian.com/blogs/healthcare/healthcare-claim-denials-statistics-state-of-claims-report)
  • Avoiding Technical Rejections in Regulatory Submissions (https://onenpg.com/industry-insights/technical-rejection-of-a-regulatory-submission)
  • Doctors Experiencing Claim Rejections from Missing Documentation: Causes, Consequences, and Solutions (https://staffingly.com/doctors-experiencing-claim-rejections-from-missing-documentation-causes-consequences-and-solutions)
Author: Bioaccess Content Team