

To master FDA cosmetics registration, it is essential to understand the relevant regulations, register the cosmetic facility, list cosmetic products, and ensure compliance with labeling requirements. This article outlines these steps in detail, emphasizing the importance of:
These actions are crucial for maintaining compliance and building consumer trust.
Navigating the complex landscape of cosmetic regulations presents a significant challenge for manufacturers and entrepreneurs. Understanding the nuances of FDA cosmetics registration is essential, not only for compliance but also for fostering consumer trust in a saturated marketplace. As this landscape evolves with new regulations, businesses must consider:
This guide delineates the essential steps to master the registration process, empowering brands to thrive in an ever-changing environment.
To master FDA cosmetics registration, it is essential to familiarize yourself with the relevant regulations. While the FDA does not approve beauty products prior to market entry, it oversees their safety and labeling under the Federal Food, Drug, and Cosmetic Act (FDCA). Understanding the following key points is crucial:
Familiarizing yourself with these regulations will effectively prepare you for the subsequent steps in the registration process.

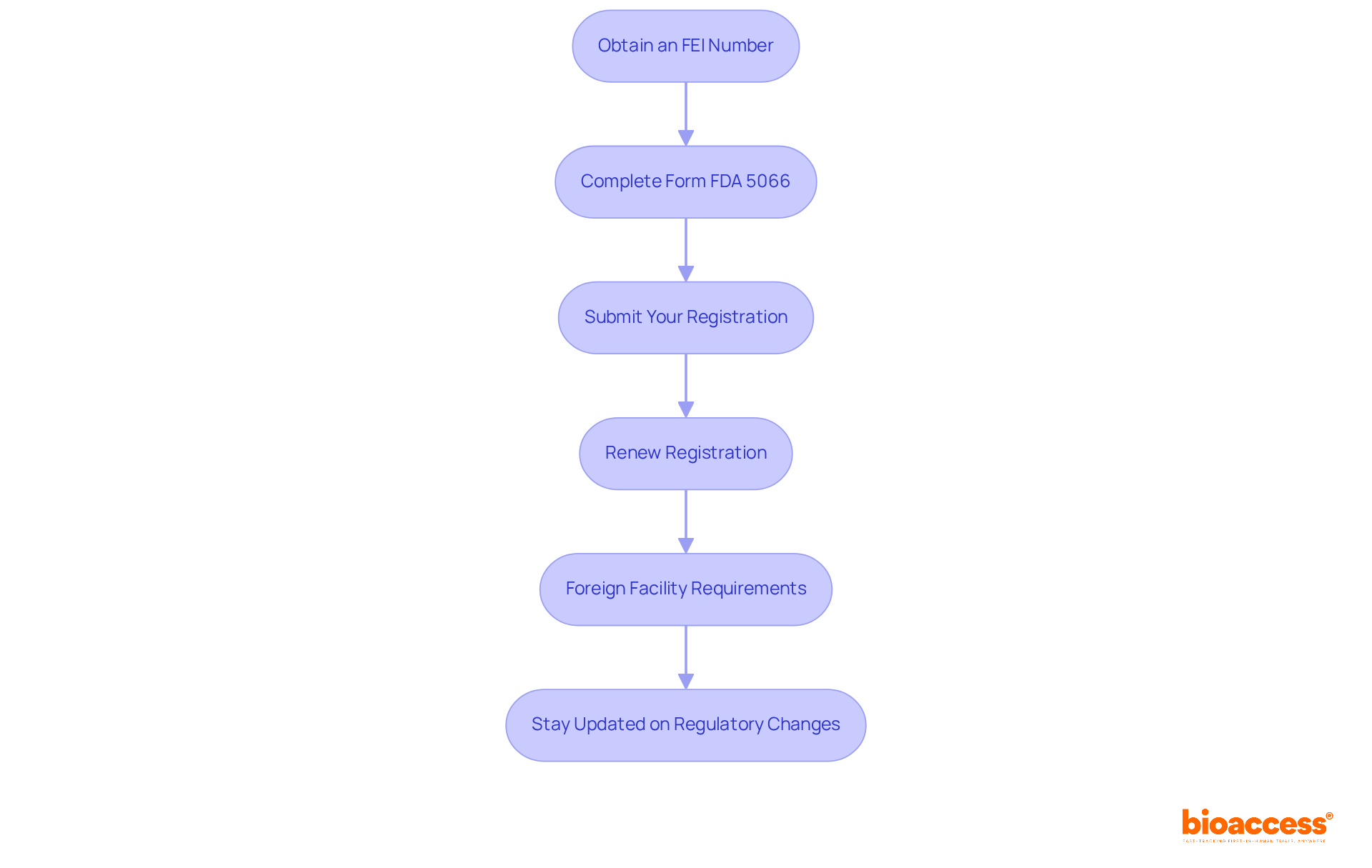
To successfully register your cosmetic facility with the FDA, adhere to the following streamlined steps:
Obtain an FEI Number: The first step is to secure a Facility Establishment Identifier (FEI) number, which is essential for registration. This unique 10-digit identifier can be obtained through the FDA's registration portal. It is essential to ask for this number promptly, as it is fundamental for adherence and regulatory trust.
Complete Form FDA 5066: Accurately fill out Form FDA 5066, which is mandatory for facility registration. Ensure that all information is precise and comprehensive to avoid delays in processing.
Submit Your Registration: You can submit your registration electronically via the FDA's Electronic Submissions Gateway or through traditional paper submission. Retain a copy of your submission for your records, as this will be important for tracking your application status.
Renew Registration: Facility registrations must be renewed every two years. Set reminders to ensure timely renewal and uphold regulations, as failure to do so can disrupt your access to the U.S. market.
Foreign Facility Requirements: If you are a foreign facility, remember to designate a U.S. agent and register at least 90 days before exporting to the U.S. This is essential for adherence to FDA regulations.
Stay Updated on Regulatory Changes: The FDA's regulations are dynamic, and staying informed about updates is essential for timely application reviews and compliance.
By adhering to these steps, you will guarantee that your facility is appropriately registered with the FDA cosmetics registration, which will aid in the later listing of your beauty items. As of July 2, 2025, there are over 12,000 unique active beauty item facilities registered and 784,270 unique active beauty items listed under MoCRA, highlighting the significance of prompt and precise registration in a competitive market. Industry leaders emphasize that obtaining an FEI number is not just a regulatory requirement but a critical step in establishing credibility and trust within the industry. As Sunny Zheng, an expert in OEM/ODM/Private Label Cosmetics, states, "Obtaining an FEI number is foundational for regulatory compliance, ensuring facilities can maintain access to the U.S. market and avoid disruptions.

Once your facility is registered, you can proceed with FDA cosmetics registration to list your cosmetic items with the FDA. This process is essential for compliance with FDA cosmetics registration and ensuring market readiness. Here’s how to navigate the process effectively:
Prepare Item Information: Gather all necessary details about your items, including ingredients, intended uses, and labeling details. Accurate ingredient lists must reflect current formulations to adhere to FDA cosmetics registration requirements.
Complete the Item Listing: Utilize the FDA's online portal for submitting your item listings. Each item requires a separate listing, and you must include a copy of the label. As of July 2025, there are 784,270 unique, active item listings and 12,049 unique, active facility registrations, emphasizing the significance of thorough documentation and adherence in the industry.
Submit Within Required Timeframe: Ensure that your listings are submitted within 120 days of promoting your items, as mandated by the Modernization of Cosmetics Regulation Act (MoCRA). This timely submission is crucial for maintaining compliance and avoiding potential penalties.
Yearly Updates: Keep your item listings current with yearly updates, especially if there are any modifications in formulation or labeling. This continuous effort is crucial, as item listings need regular upkeep to stay up to date.
It is important to note that the registration and listing process does not equate to an approval program or promotional tool. By following these steps, you will obtain FDA cosmetics registration for your beauty items, which is a crucial element of market regulations. The FDA emphasizes that precise item information is critical for consumer safety and regulatory adherence, especially given the increased scrutiny regarding claims and safety standards in the cosmetic industry. This reinforces the need for meticulous preparation and ongoing management of your listings.

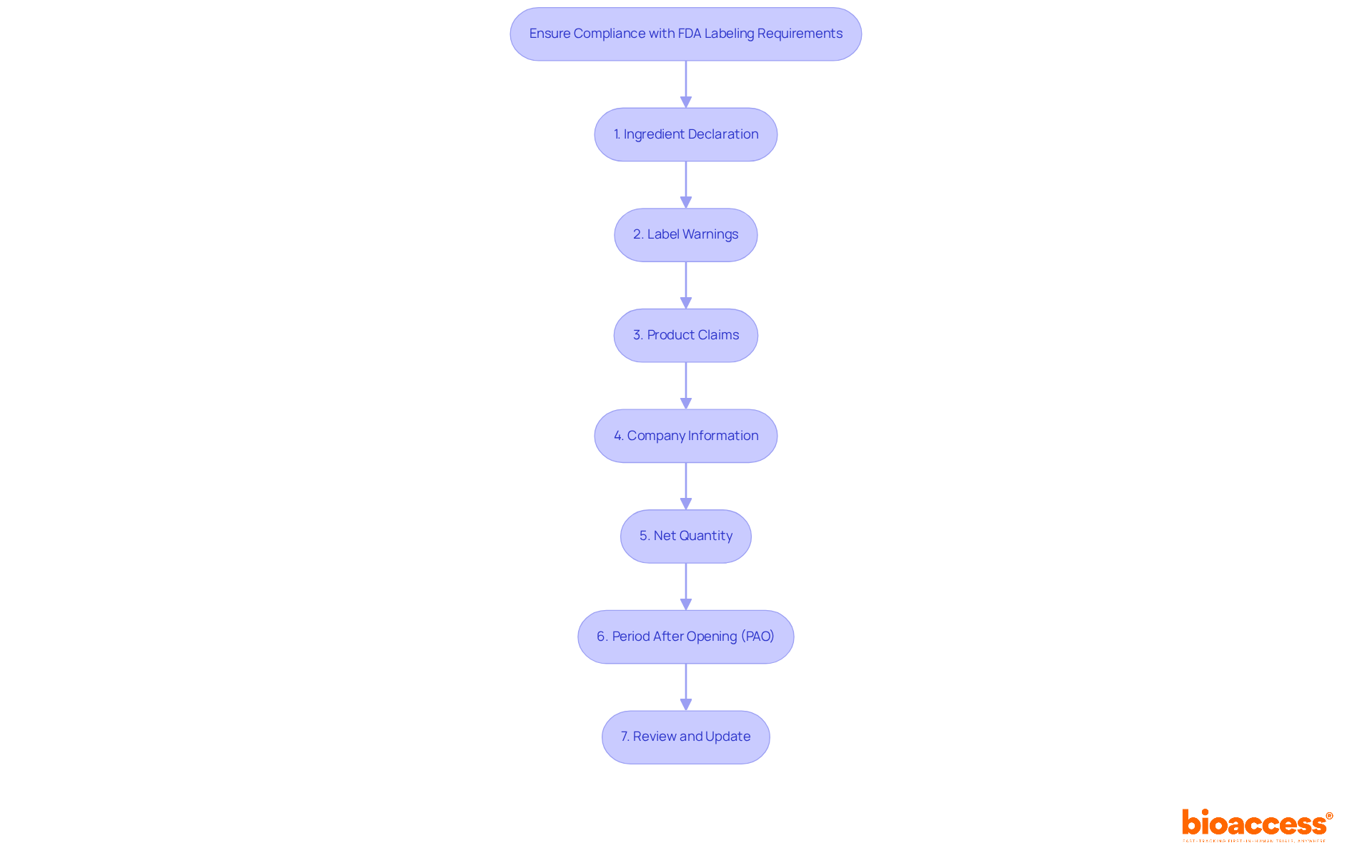
To ensure compliance with FDA labeling requirements, it is imperative to adhere to the following guidelines:
Ingredient Declaration: All ingredients must be listed in descending order of predominance, utilizing International Nomenclature of Cosmetic Ingredients (INCI) names. This transparency is crucial for consumer safety and confidence, as it empowers consumers to make informed decisions regarding the products they use. Accurate ingredient declaration is not only a regulatory obligation but also a cornerstone of ethical marketing practices.
Label Warnings: Include necessary warnings or caution statements as mandated by FDA regulations. This is essential for consumer safety, particularly for products containing allergens or active components that may lead to irritation. For instance, products that may pose hazards when misused must carry appropriate warnings to inform consumers of potential risks.
Product Claims: Ensure that all claims made on the label are truthful and substantiated by evidence. Deceptive assertions can lead to regulatory actions, including fines or recalls. The FDA emphasizes that claims regarding the effectiveness of products must be backed by scientific data, reinforcing the significance of integrity in marketing.
Company Information: The label must include the name and address of the company or individual accountable for the product. This information is vital for fostering consumer trust and ensuring regulatory compliance.
Net Quantity: Clearly display the net quantity of the product on the label, which is a fundamental aspect of cosmetic labeling regulations. This assists consumers in understanding how much product they are acquiring.
Period After Opening (PAO): Include the PAO symbol on the label, indicating how long the product is safe to use after opening. This is crucial for consumer safety and helps prevent misuse.
Review and Update: Regularly assess your labels to ensure adherence to the latest regulations and modify them as necessary, particularly after any formulation changes. Staying informed about evolving FDA requirements is essential for maintaining compliance and protecting your brand's reputation.
By adhering to these labeling requirements, you will not only comply with FDA cosmetics registration but also build consumer trust in the safety and efficacy of your products. Accurate labeling is fundamental for establishing a reputable brand in the competitive cosmetics market.

Mastering FDA cosmetics registration is a critical step for any cosmetic manufacturer seeking to ensure compliance and foster trust in the market. By grasping the intricacies of FDA regulations—including the distinctions between cosmetics and drugs and the requirements outlined by the Modernization of Cosmetics Regulation Act (MoCRA)—businesses can adeptly navigate the registration process and protect their products' marketability.
This article presents a clear, step-by-step approach for registering a cosmetic facility, listing products, and adhering to labeling requirements. Key actions encompass:
These steps are not merely bureaucratic necessities; they are foundational practices that enhance consumer safety and regulatory compliance.
In an industry where consumer trust is paramount, maintaining adherence to these guidelines is essential. Companies should view FDA cosmetics registration not solely as a regulatory hurdle but as an opportunity to showcase their commitment to quality and safety. By prioritizing compliance and remaining informed about evolving regulations, businesses can position themselves for success in a competitive landscape.
What is the role of the FDA in cosmetics regulation?
The FDA oversees the safety and labeling of cosmetics under the Federal Food, Drug, and Cosmetic Act (FDCA), but it does not approve beauty products prior to their market entry.
What is the definition of cosmetics in relation to drugs?
It is important to understand what qualifies as a cosmetic product versus a drug, as this distinction directly affects the regulatory requirements that apply to each.
What is the Modernization of Cosmetics Regulation Act (MoCRA)?
The MoCRA expands the FDA's jurisdiction over beauty items, requiring FDA cosmetics registration and item listing.
What are the key safety and labeling requirements for cosmetics?
All cosmetic products must be safe for use, and their labels must comply with FDA guidelines, including ingredient disclosure and any necessary warnings.
Why is it important to understand FDA regulations for cosmetics?
Familiarizing yourself with these regulations is crucial for effectively preparing for the subsequent steps in the cosmetics registration process.