

The article delivers a comprehensive step-by-step guide on mastering the FDA device registration and listing process, underscoring the critical importance of understanding classification, premarket submissions, and compliance requirements. It elaborates on the necessary steps, common challenges, and strategic advantages of successful registration, illustrating how adept navigation of these elements can significantly enhance market access and commercial success for medical devices.
Navigating the intricate landscape of FDA device registration and listing is a crucial step for any medical device manufacturer striving for market success. Understanding the registration requirements not only streamlines the compliance process but also opens doors to greater market access and credibility. However, the path is fraught with challenges, including classification confusion and documentation hurdles.
How can manufacturers effectively master these complexities to ensure their products not only meet regulatory standards but also thrive in a competitive marketplace?
Navigating the FDA registration and listing process requires a clear understanding of essential requirements:
Classification of Equipment: Identify your medical tool's classification—Class I, II, or III—as this determines the appropriate registration pathway. Class I products typically require less regulatory oversight, while Class III items necessitate more rigorous scrutiny.
Premarket Submission: Assess whether your product requires a premarket notification (510(k)) or a premarket approval (PMA) based on its classification. The 510(k) pathway is frequently quicker and is utilized for items that are substantially equivalent to current products.
Establishment Registration: Ensure your establishment is registered with the FDA, which involves FDA device registration and listing, a requirement for all manufacturers and initial distributors. This enrollment is essential for adherence and aids in monitoring items in the market.
Listing of Equipment: Each item must be included in the FDA device registration and listing, requiring details such as the name, intended use, and classification. Accurate listing is vital for regulatory compliance and plays a crucial role in FDA device registration and listing, thereby enhancing transparency in the marketplace.
Compliance with Regulations: Familiarize yourself with relevant regulations, including Good Manufacturing Practices (GMP) and labeling requirements. Adhering to these standards is essential for maintaining product quality and safety.
Grasping these requirements not only readies you for the enrollment process but also equips your device for successful market entry. Producers who efficiently maneuver through these stages can greatly decrease time to market, as demonstrated by successful FDA approvals that have facilitated product launches. Furthermore, small enterprises with gross earnings not surpassing $1 million may be eligible for a waiver of the yearly fee, thereby alleviating the financial strain related to compliance.

The registration process is essential for ensuring compliance and can be broken down into the following steps:
Adhering to these steps is crucial for guaranteeing a seamless experience in FDA device registration and listing.

Common challenges in the FDA registration process include:
Incomplete Documentation: Incomplete submissions are a leading cause of delays in the FDA registration process. To mitigate this risk, ensure that all required documents are meticulously completed and aligned with the FDA device registration and listing requirements. Regularly cross-reference your submission with the FDA device registration and listing checklist to ensure that no critical information is missing.
Classification Confusion: Misclassifying your equipment can result in selecting the wrong submission pathway, significantly hindering your approval timeline. To avoid this, consult the FDA’s classification database or seek expert advice to ensure your device is accurately classified. Statistics indicate that a significant percentage of submissions face delays due to classification errors, underscoring the importance of this step.
Regulatory changes, including FDA device registration and listing, are significant as the regulatory landscape is continually evolving, and staying informed about them is crucial for compliance. Regularly check the FDA website for updates on regulations that may affect your FDA device registration and listing submission. Engaging with industry news and updates can also provide insights into upcoming changes.
Communication Delays: Effective interaction with the FDA is crucial for a seamless approval procedure. Maintain open lines of communication and promptly respond to any inquiries or requests for additional information. Delays in communication can extend the review duration, so proactive engagement is essential.
Resource Limitations: If your team lacks the necessary regulatory expertise, consider hiring a consultant or leveraging resources from organizations like bioaccess® to navigate the complexities of the FDA approval process. Expert guidance can help streamline your efforts and ensure compliance with all regulatory requirements.
By proactively tackling these challenges, you can significantly boost the effectiveness of your enrollment efforts and enhance your chances of a successful submission.

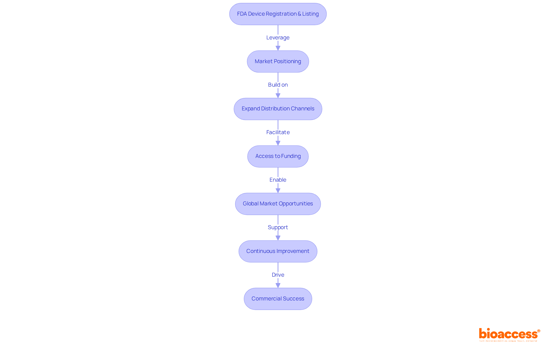
Once you have successfully completed the FDA device registration and listing for your device, it is crucial to strategically leverage this achievement with the support of bioaccess™, a leading CRO and consulting partner for U.S. medical device companies in Colombia.
Market Positioning: Your FDA approval serves as a powerful marketing tool, establishing credibility and trust with potential customers and stakeholders. Industry data indicates that products with FDA device registration and listing enjoy a significantly higher market success rate, enhancing your brand's reputation in a competitive landscape.
Expand Distribution Channels: With FDA device registration and listing, you can forge partnerships with distributors and healthcare providers who require FDA-registered products. This opens avenues for broader market reach and increased sales opportunities, particularly through bioaccess™'s extensive network in Latin America.
Access to Funding: When seeking funding or investment, emphasize your FDA device registration and listing, as it demonstrates compliance and readiness for market entry. Investors frequently view FDA device registration and listing as a critical milestone that mitigates perceived risk, and bioaccess™ can assist in effectively presenting your case.
Global Market Opportunities: Leverage your FDA device registration and listing to facilitate access to global markets, as many countries recognize FDA certification as a benchmark for quality and safety. This can streamline the regulatory framework overseas and create new revenue opportunities, supported by bioaccess™'s expertise in navigating these challenges.
Continuous Improvement: Use the feedback and information gathered during the enrollment process to refine your product and enhance its market fit. This iterative approach can address potential concerns prior to launch, ensuring a smoother market entry.
By strategically utilizing your FDA device registration and listing with the guidance of bioaccess™, you can significantly enhance your market access and drive commercial success, positioning your device for optimal impact in the healthcare sector. Incorporating expert insights from industry leaders who underscore the importance of FDA device registration and listing in achieving market success can further strengthen your strategy.

Navigating the FDA device registration and listing process is paramount for ensuring that medical devices comply with regulatory standards and successfully penetrate the market. A comprehensive understanding of equipment classification, meticulous preparation of necessary documentation, and strict adherence to compliance regulations form the foundational steps that streamline the registration journey. By mastering these critical elements, manufacturers can facilitate a smoother approval process and enhance their readiness for market entry.
Key insights from the article underscore the necessity of thorough preparation and proactive engagement throughout the registration process. Addressing prevalent challenges—such as incomplete documentation, misclassification, and communication delays—can significantly bolster the likelihood of a successful submission. Furthermore, effectively leveraging FDA registration can lead to increased market access, an improved brand reputation, and potential funding opportunities, ultimately driving commercial success.
In conclusion, the importance of FDA device registration and listing is profound. It serves not only as a gateway to compliance but also opens doors to broader market opportunities and competitive advantages. By prioritizing a strategic approach to FDA registration, manufacturers can position their devices for success in the healthcare landscape, ensuring they meet regulatory requirements and thrive in the marketplace.
What are the main classifications of medical equipment according to the FDA?
Medical equipment is classified into three categories: Class I, Class II, and Class III. Class I products typically require less regulatory oversight, while Class III items necessitate more rigorous scrutiny.
What is the difference between premarket notification (510(k)) and premarket approval (PMA)?
The 510(k) pathway is generally quicker and is used for products that are substantially equivalent to existing products. In contrast, the PMA process is more rigorous and is required for certain high-risk devices.
What is the importance of establishment registration with the FDA?
Establishment registration with the FDA is essential for all manufacturers and initial distributors. It ensures compliance with regulations and aids in the monitoring of products in the market.
What information is required for the listing of medical equipment with the FDA?
Each item must include details such as the name, intended use, and classification in the FDA device registration and listing. Accurate listing is crucial for regulatory compliance and transparency.
What regulations should manufacturers familiarize themselves with when registering their products?
Manufacturers should be familiar with relevant regulations, including Good Manufacturing Practices (GMP) and labeling requirements, as adhering to these standards is essential for maintaining product quality and safety.
How can understanding FDA registration requirements benefit producers?
Grasping FDA registration requirements prepares producers for the enrollment process and equips their devices for successful market entry, potentially decreasing time to market.
Are there any financial benefits for small enterprises regarding FDA compliance fees?
Yes, small enterprises with gross earnings not exceeding $1 million may be eligible for a waiver of the yearly fee, which can alleviate the financial burden related to compliance.