

Navigating the complex landscape of FDA validation presents a significant challenge for organizations aiming for compliance. With stringent regulations and ever-evolving guidelines, grasping the nuances of FDA validation requirements is crucial for ensuring product safety and efficacy. This article explores effective strategies for mastering FDA validation guidance, providing a clear roadmap to streamline compliance efforts.
What common pitfalls might derail these efforts, and how can organizations transform potential challenges into opportunities for growth and innovation?
To ensure effective adherence to FDA approval criteria, it’s crucial to familiarize yourself with the relevant validation FDA guidance and regulations. Key resources include the FDA's 'General Principles of Software Validation' and 'Process Validation: General Principles and Practices' as outlined in the validation FDA guidance. These documents outline the expectations for verification procedures, emphasizing the necessity for recorded proof of adherence and the critical importance of maintaining data integrity. Understanding the precise needs for your product category - be it a medical device, medication, or software - is vital for developing a robust assessment strategy that aligns with validation FDA guidance.

The Installation Qualification (IQ), Operational Qualification (OQ), and Performance Qualification (PQ) protocols are critical components of the validation process, each serving a distinct purpose:
Installation Qualification (IQ): This phase verifies that equipment is installed correctly and meets specified requirements. It is crucial to document all installation procedures, including equipment specifications and installation checks, as mandated by 21 CFR 820.70(g), which underscores the importance of production controls and equipment.
Operational Qualification (OQ): This step tests the equipment to ensure it operates as intended within defined limits. It involves running the equipment under both normal and extreme conditions to validate its performance.
Performance Qualification (PQ): This final phase validates that the equipment performs effectively in real-world conditions, confirming that the system consistently produces results that meet predetermined specifications.
Thorough documentation of each phase not only guarantees compliance but also facilitates smoother inspections as per validation FDA guidance. Organizations that prioritize comprehensive IQ, OQ, and PQ documentation have demonstrated higher success rates during FDA inspections, highlighting the importance of validation FDA guidance in these protocols. As Ana Criado, Director of Compliance at bioaccess, aptly states, "viewing compliance as an ongoing commitment to patient safety and product quality can transform challenges into opportunities for innovation, growth, and device development." Furthermore, incorporating user feedback into the qualification process is essential for aligning equipment performance with user needs and expectations.

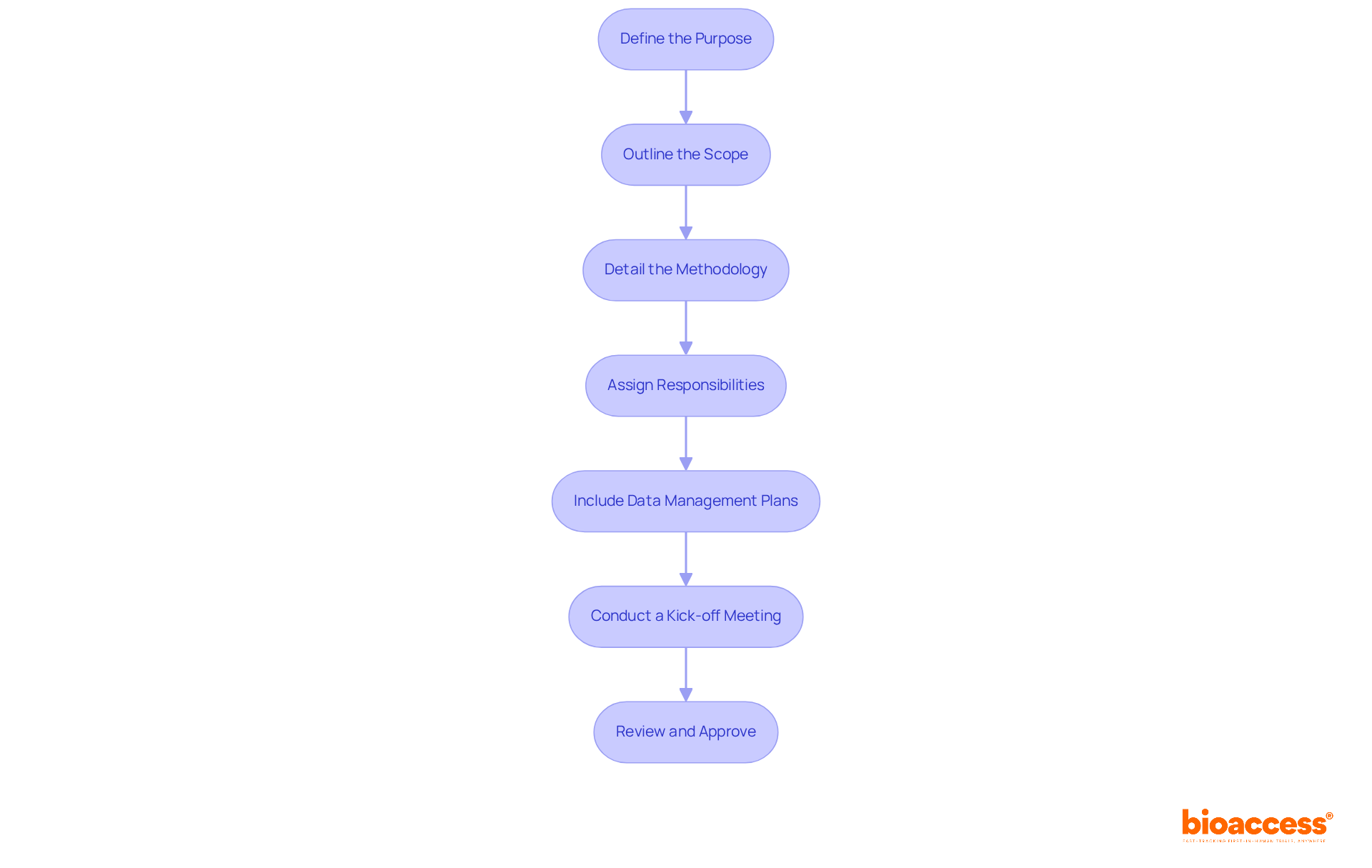
Establishing effective verification protocols is crucial in clinical research, demanding precision, clarity, and strict adherence to regulatory standards. To develop comprehensive validation documentation, follow these essential steps:
Define the Purpose: Clearly articulate the objective of the verification protocol. Specify what is being confirmed and the rationale behind it. As Dr. Yashashwini Reddy states, "Drafting a confirmation protocol is an essential step in guaranteeing that pharmaceutical methods, equipment, or systems consistently generate products that adhere to established quality standards."
Outline the Scope: Detail the limits of the verification, including the specific equipment, methods, and systems involved.
Detail the Methodology: Provide a thorough description of the methods and procedures to be employed during verification, including testing conditions and acceptance criteria.
Assign Responsibilities: Clearly outline duties for each element of the validation procedure to ensure accountability among team members.
Include Data Management Plans: Specify how data will be collected, analyzed, and reported, ensuring compliance with FDA data integrity standards, which are critical for successful audits.
Conduct a Kick-off Meeting: After reviewing the synopsis, organize a kick-off meeting with key stakeholders to confirm study intentions and make critical decisions. This step is vital for ensuring comprehensive stakeholder engagement.
Review and Approve: Establish a robust review process to ensure that all protocols are thoroughly vetted by relevant stakeholders prior to execution. Include spaces for signatures and dates in the assessment report for formal approval by relevant authorities.
By following these steps, you will create a verification protocol that adheres to validation FDA guidance and enhances the likelihood of successful audits. The significance of thoroughly recorded assessment procedures cannot be overstated; they serve as a foundation for adherence and operational excellence in clinical research. Additionally, addressing safety considerations associated with validation activities, including potential hazards and control measures, is essential for a comprehensive approach.

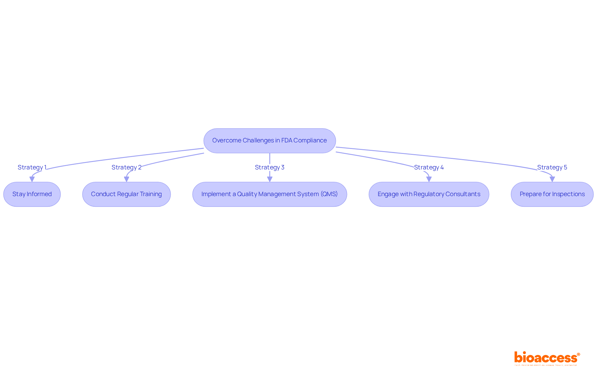
Navigating FDA regulations is no small feat, but understanding common pitfalls can significantly reduce risks. By employing effective strategies, organizations can overcome these challenges and enhance their regulatory compliance.
Stay Informed: Regularly reviewing validation FDA guidance and updates is crucial for staying current with regulatory changes. This proactive approach enables organizations to adapt to evolving needs and avoid regulatory pitfalls.
Conduct Regular Training: Implementing comprehensive training programs for all team members on FDA regulations and adherence requirements is essential. Research indicates that organizations with robust training programs achieve higher success rates in compliance, minimizing errors and enhancing overall understanding.
Implement a Quality Management System (QMS): Establishing a strong QMS streamlines regulatory processes, ensuring that all documentation is organized and readily accessible. A well-structured QMS not only supports compliance but also enhances operational efficiency.
Engage with Regulatory Consultants: Collaborating with experts specializing in FDA regulations can provide invaluable validation FDA guidance. Their insights help organizations navigate complex regulations and avoid common pitfalls. As Mike Drues, an expert in medical device regulation, aptly puts it, "If the regulation makes sense, we shouldn't need it. If it doesn't make sense, we shouldn't have it."
Prepare for Inspections: Conducting mock inspections allows organizations to identify potential issues before the actual FDA audit. This proactive measure enables them to address deficiencies in advance, ensuring a smoother inspection process.
By proactively addressing these challenges, organizations can enhance their regulatory standing and significantly reduce the risk of compliance issues. For instance, companies that have implemented structured training programs have reported a remarkable 6.2X ROI in under three months, showcasing the tangible benefits of investing in compliance education.

Understanding and effectively implementing FDA validation guidance is crucial for ensuring compliance and maintaining product integrity in regulated industries. Familiarizing oneself with FDA requirements, employing IQ, OQ, and PQ protocols, and meticulously documenting validation processes are essential steps toward operational excellence.
Key points underscore the necessity of grasping FDA validation requirements, identifying relevant regulations, and engaging with regulatory experts to bridge compliance gaps. The structured approach of implementing IQ, OQ, and PQ protocols serves to validate equipment and processes, while effective documentation practices ensure that all protocols meet regulatory standards. Moreover, addressing challenges in FDA compliance through proactive strategies - such as regular training and robust quality management systems - can significantly enhance an organization’s standing.
Ultimately, navigating the complexities of FDA validation transcends mere compliance; it fosters a culture of quality and safety that benefits both organizations and patients alike. By embracing these practices, stakeholders can transform compliance challenges into opportunities for innovation and growth, reinforcing the critical importance of adhering to FDA validation guidance in today’s regulatory landscape.
What are the key resources for understanding FDA validation requirements?
Key resources include the FDA's 'General Principles of Software Validation' and 'Process Validation: General Principles and Practices', which outline expectations for verification procedures and the importance of data integrity.
Why is it important to understand the specific needs for your product category?
Understanding the specific needs for your product category-whether it be a medical device, medication, or software-is vital for developing a robust assessment strategy that aligns with FDA validation guidance.
What should you do to ensure adherence to FDA regulations?
To ensure adherence, review the FDA's guidance documents tailored to your product category.
What key terms should you familiarize yourself with when navigating FDA regulations?
Essential terms to understand include confirmation, verification, and adherence.
How can you evaluate your current verification procedures?
Assess your current verification methods against FDA requirements to identify any gaps that need addressing.
Why is it beneficial to engage with regulatory experts?
Consulting with regulatory affairs professionals can provide valuable insights and ensure a thorough understanding of the requirements, enhancing compliance efforts.