

Achieving clinical research success in IVD manufacturing hinges on several key steps. First and foremost, understanding IVD devices is essential. Navigating regulatory requirements, implementing robust quality processes, and managing post-market surveillance are also critical components. Adherence to these steps, particularly compliance with FDA and EMA regulations, is vital. Effective quality management systems and ongoing monitoring play a crucial role in ensuring the safety, efficacy, and quality of in vitro diagnostics in clinical settings.
In the ever-evolving Medtech landscape, organizations like Bioaccess are pivotal in addressing these challenges. By fostering collaboration and sharing insights, they help streamline the path to compliance and enhance product quality. As the industry continues to grow, the importance of these partnerships cannot be overstated.
In conclusion, the journey toward clinical research success in IVD manufacturing is complex but achievable. By prioritizing collaboration and adhering to established guidelines, stakeholders can navigate the intricacies of the regulatory environment and ensure the delivery of safe and effective diagnostic solutions.
In Vitro Diagnostic (IVD) devices are at the forefront of modern healthcare, playing a crucial role in diagnosing diseases and monitoring patient health. As clinical research evolves, grasping the intricate manufacturing processes and regulatory requirements for IVDs is essential for success. However, manufacturers face significant challenges in navigating the complexities of compliance and quality control.
What critical steps ensure adherence to regulations while delivering safe and effective diagnostic tools? This article explores the key processes of IVD manufacturing, providing insights and strategies to overcome these hurdles and achieve excellence in clinical research.
In Vitro Diagnostic (IVD) devices are crucial medical tools that perform tests on biological samples—like blood, urine, or tissue—to diagnose diseases, monitor health, and assess treatment effectiveness. Understanding the various categories of in vitro diagnostics, including laboratory-based tests and point-of-care assessments, is vital for effective clinical practice. IVDs encompass a wide range of products, from simple pregnancy tests to sophisticated assays designed to identify infectious diseases such as HIV and COVID-19. The importance of accurate diagnostics in clinical decision-making is profound; approximately 70% of healthcare decisions hinge on laboratory test results, highlighting their essential role in ensuring timely and effective patient management.
Moreover, IVD costs represent 2.3% of total healthcare expenditure (HCE) in the US, underscoring their economic significance. Familiarity with the different types of in vitro diagnostics and their applications lays a solid foundation for managing subsequent phases in IVD manufacturing and compliance processes, ultimately enhancing patient care and outcomes. Experts like Katherine Ruiz, a compliance specialist with extensive experience in securing market approval for medical instruments in Colombia, and Ana Criado, the Director of Compliance and a lecturer in biomedical engineering, provide invaluable insights into the oversight landscape, including FDA guidelines. Their expertise is crucial for navigating the complexities of IVD manufacturing, ensuring that clinical research directors are well-prepared to tackle these critical compliance processes.

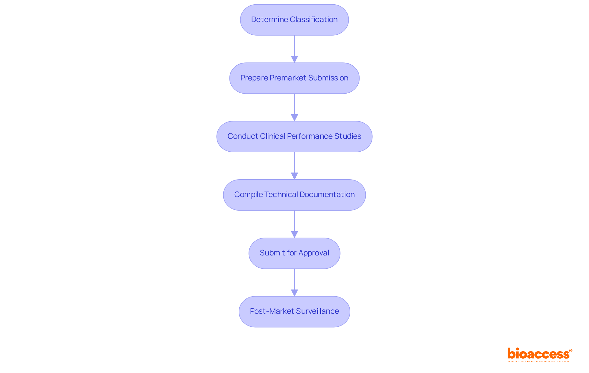
Navigating the compliance landscape for in vitro diagnostics (IVDs) is crucial for successful market entry. Understanding the specific requirements set by oversight bodies like the FDA and the European Medicines Agency (EMA) is essential. Here are the key steps to ensure compliance:
Determine Classification: Assess your IVD's classification (Class I, II, or III) based on its intended use and associated risk. Notably, around 20% of IVD products previously required a Notified Body conformity assessment, but this figure has surged to 80-90% under the new In Vitro Diagnostic Regulation (IVDR). This classification dictates the regulatory pathway you must follow.
Prepare Premarket Submission: Depending on the classification, prepare the necessary documentation for premarket approval or clearance. For instance, Class II products typically necessitate a 510(k) submission, demonstrating substantial equivalence to an existing predicate product. Understanding the nuances of these submissions is crucial, as the FDA employs a three-tier classification system that impacts the approval process.
Conduct Clinical Performance Studies: If required, design and execute clinical studies to evaluate the performance of the IVD. This may include diagnostic accuracy studies or clinical utility assessments, essential for demonstrating the device's effectiveness and safety.
Compile Technical Documentation: Assemble all necessary technical documentation, including design specifications, risk assessments, and evidence of compliance with your Quality Management System (QMS). The IVDR mandates an expanded QMS, vital for meeting the heightened scrutiny of IVDs in the EU market.
Submit for Approval: Submit the premarket application to the appropriate governing authority. Be prepared to respond promptly to any inquiries or requests for additional information, as the review process can take several months, often extending from three to six months after submission.
Post-Market Surveillance: Following approval, establish a comprehensive post-market surveillance strategy to continuously oversee the product's performance. This involves reporting any adverse events as mandated by official guidelines, ensuring continuous compliance and safety monitoring throughout the product lifecycle.
By following these steps, manufacturers can effectively navigate the complexities of IVD manufacturing regulations, ensuring that their products meet the necessary standards for safety and efficacy in both the U.S. and EU markets. With insights from specialists like Ana Criado, who has extensive experience in compliance matters and biomedical engineering, and Katherine Ruiz, an authority in compliance for medical devices and in vitro diagnostics, manufacturers can adopt effective adherence strategies and best practices.

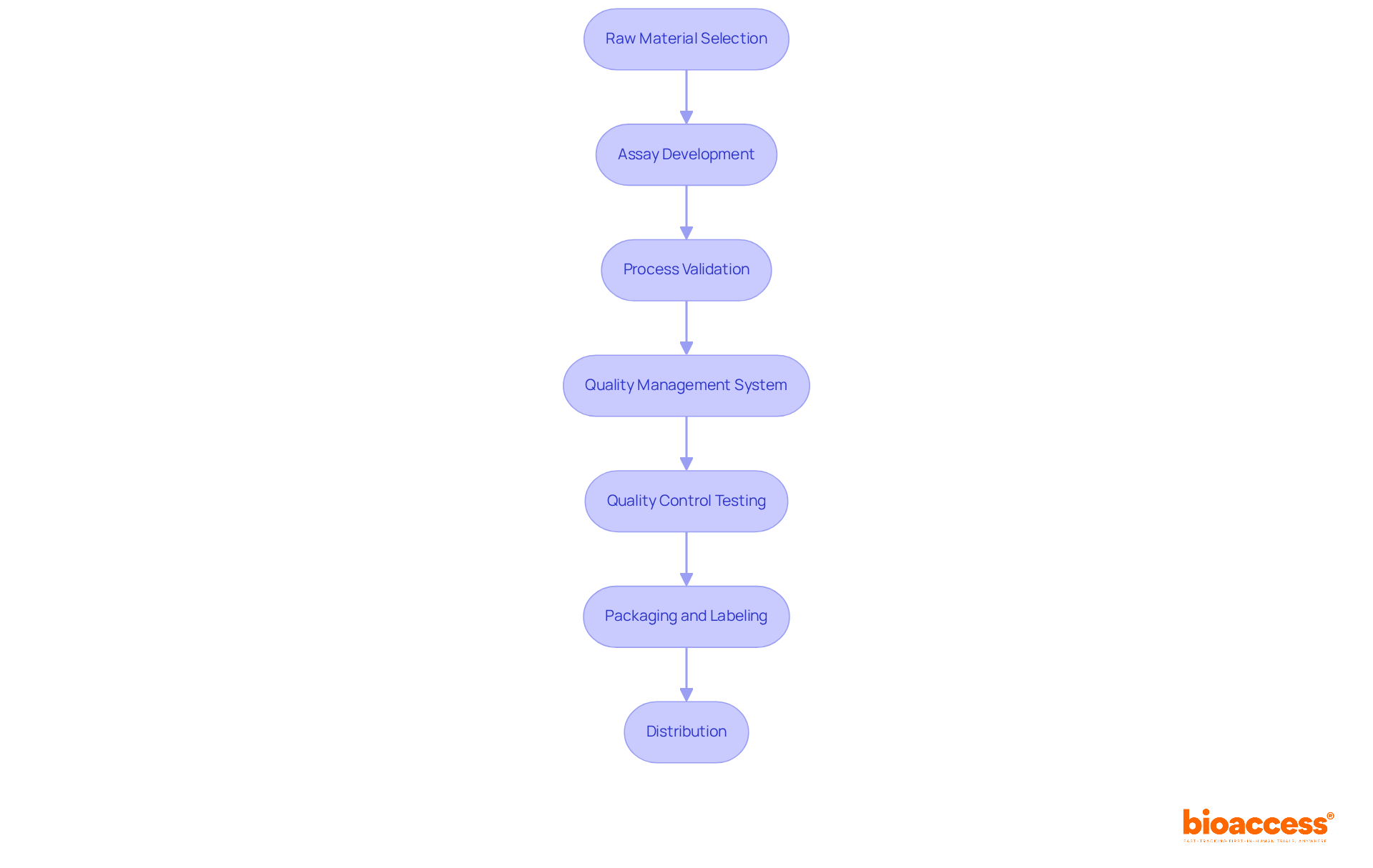
The IVD manufacturing process for in vitro diagnostics is crucial for ensuring product quality and compliance, particularly under the oversight of regulatory authorities like INVIMA in Colombia. Understanding these steps is essential for maintaining safety, efficacy, and quality in clinical research.
Raw Material Selection: Selecting high-quality raw materials that meet regulatory standards is the first step. Validating suppliers ensures consistency and reliability in IVD manufacturing, as the choice of raw materials significantly impacts the overall performance of the IVD.
Assay Development: The next step involves developing the diagnostic assay. This includes optimizing the analytical method and conducting stability testing to ensure performance over time. Successful assay development is vital; studies indicate that a significant percentage of IVD manufacturing processes pass validation on their first attempt when robust methodologies are employed.
Process Validation: Validating the IVD manufacturing process confirms that it consistently produces IVDs meeting predetermined specifications. Establishing protocols for equipment calibration and maintenance is critical for maintaining process integrity in line with INVIMA's guidelines.
Implementing a robust Quality Management System (QMS) that complies with ISO 13485 standards is essential for IVD manufacturing. This system should encompass all aspects of manufacturing, including documentation, training, and corrective actions, ensuring compliance with INVIMA's standards and fostering a culture of quality within the organization.
In IVD manufacturing, conducting rigorous quality control testing at various stages of production helps identify and rectify any deviations from quality standards. This includes testing for accuracy, precision, and reliability of the IVD, ensuring that the final product meets the required specifications under INVIMA's oversight.
Packaging and Labeling: Ensuring that packaging and labeling adhere to legal requirements is vital. Clear instructions for use and safety information must be provided as mandated by INVIMA.
Distribution: Finally, creating a distribution strategy guarantees that IVDs are sent to clients in a way that preserves their integrity and meets storage conditions, complying with INVIMA's regulations for medical equipment.
By grasping these steps and the regulatory landscape, including the role of INVIMA as a Level 4 health authority, stakeholders can ensure the safety, efficacy, and quality of IVD manufacturing products.

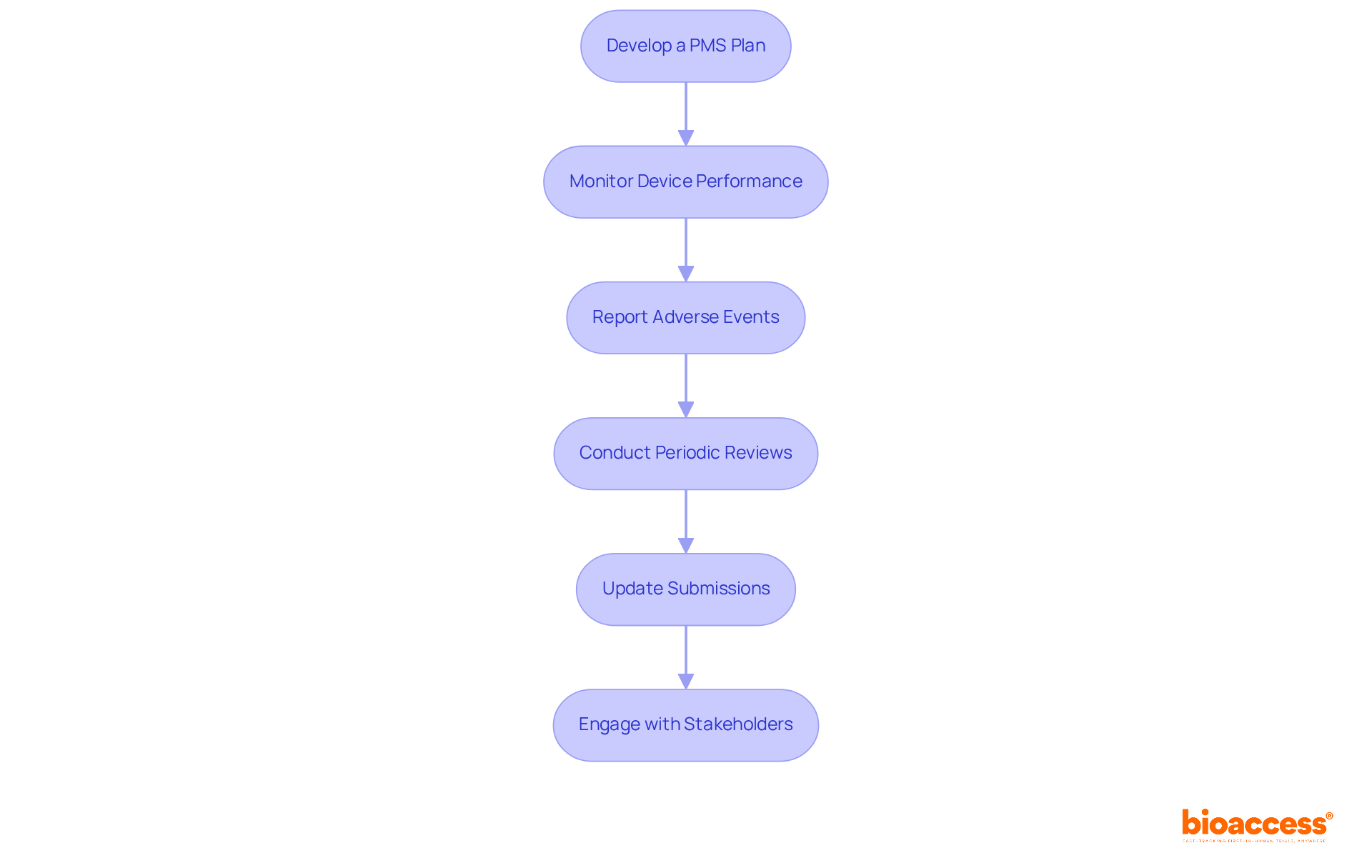
Post-market surveillance (PMS) is crucial for the effective lifecycle management of devices in IVD manufacturing. It involves the systematic gathering and examination of information regarding the performance and safety of in vitro diagnostics once they are operational. To develop an effective PMS strategy, consider these key steps:
Industry leaders assert that quality is not an accident but the result of intentional efforts and skillful execution. By adhering to these best practices, organizations can enhance their PMS processes related to IVD manufacturing, ensuring the safety and efficacy of IVDs in the market.

Mastering the complexities of in vitro diagnostic (IVD) manufacturing is vital for success in clinical research. It starts with a clear understanding of IVD devices, their classifications, and the regulatory landscape that governs their approval and market entry. Recognizing the significance of these devices in healthcare—along with their economic impact and role in clinical decision-making—enables stakeholders to grasp the essential need for compliance and quality throughout the manufacturing process.
The key steps outlined in this article—from navigating regulatory requirements to implementing robust quality management systems and conducting thorough post-market surveillance—serve as a comprehensive roadmap for IVD manufacturers. Each step is crafted to ensure that products not only meet safety and efficacy standards but also maintain their integrity throughout their lifecycle. Insights from industry experts underscore the importance of adhering to best practices and regulatory guidelines, which are crucial for fostering trust and reliability in IVD products.
Ultimately, a steadfast commitment to quality and compliance in IVD manufacturing is essential for safeguarding patient health and enhancing clinical outcomes. As the landscape of in vitro diagnostics continues to evolve, staying informed about current trends and regulatory updates will empower manufacturers to adapt and thrive. Embracing these principles not only contributes to the success of individual products but also elevates the standards of care within the broader healthcare system.
What are In Vitro Diagnostic (IVD) devices?
In Vitro Diagnostic (IVD) devices are medical tools that perform tests on biological samples, such as blood, urine, or tissue, to diagnose diseases, monitor health, and assess treatment effectiveness.
Why is understanding IVD devices important in clinical practice?
Understanding IVD devices is vital for effective clinical practice because they encompass various categories, including laboratory-based tests and point-of-care assessments, which are essential for accurate diagnostics and clinical decision-making.
What types of tests do IVD devices include?
IVD devices include a wide range of products, from simple tests like pregnancy tests to sophisticated assays designed to identify infectious diseases such as HIV and COVID-19.
How significant are IVD devices in healthcare decision-making?
Approximately 70% of healthcare decisions are based on laboratory test results, highlighting the essential role of accurate diagnostics in ensuring timely and effective patient management.
What is the economic significance of IVD devices in the US?
IVD costs represent 2.3% of total healthcare expenditure (HCE) in the US, underscoring their economic significance in the healthcare system.
Who are some experts in the field of IVD manufacturing and compliance?
Experts like Katherine Ruiz, a compliance specialist with experience in securing market approval for medical instruments, and Ana Criado, the Director of Compliance and a lecturer in biomedical engineering, provide valuable insights into the oversight landscape and FDA guidelines.
What is the role of compliance in IVD manufacturing?
Familiarity with different types of IVDs and their applications helps manage subsequent phases in IVD manufacturing and compliance processes, ultimately enhancing patient care and outcomes.