

Navigating the complex landscape of clinical trials in Serbia demands a thorough understanding of local sponsorship requirements. These requirements act as a crucial link between foreign entities and regional regulatory bodies. This article explores the significant role of local sponsors, detailing their legal obligations, ethical considerations, and the necessary steps for appointing a representative. Given the intricate regulations and high stakes involved, how can sponsors ensure compliance and maintain the integrity of their research while building trust within the community?
Local sponsor requirements for trials in Serbia are not just important; they are essential for foreign entities conducting research studies. These backers must designate a regional entity to fulfill the local sponsor requirements for trials in Serbia, acting as their representative and serving as a crucial link between the foreign backer and regional regulatory authorities. This regional backer is responsible for submitting the Clinical Trial Application (CTA) and must possess a thorough understanding of the local sponsor requirements for trials in Serbia, as well as Serbian regulations, ethical standards, and the operational landscape of clinical research. Their role is indispensable for navigating the complexities of the Serbian healthcare system, ensuring that trials are conducted ethically and efficiently.
As the Bioaccess Content Team notes, 'A commitment to GCP signifies that researchers are dedicated to ethical practices, ensuring that their studies yield reliable outcomes.' This statement underscores the significance of regional sponsors in upholding compliance and building trust within the research community. Moreover, bioaccess provides expedited site activation services, guaranteeing FDA/EMA/MDR-compliant datasets with centralized monitoring, which is crucial for fulfilling regional regulatory requirements effectively.
Their extensive study management services encompass:
All these elements work together to enhance the effectiveness of regional sponsorship in studies. In a landscape where collaboration is key, understanding the local sponsor requirements for trials in Serbia can significantly impact the success of clinical research initiatives.

Local sponsors in Serbia play a crucial role in the clinical research landscape, and they must adhere to several essential legal and regulatory obligations:
Appointment Requirement: Foreign backers are mandated to appoint a regional representative to act on their behalf in all matters related to the clinical trial. This appointment is vital for ensuring compliance with regional regulations and facilitating effective communication with authorities.
Clinical Trial Application (CTA): The regional sponsor bears the responsibility of preparing and submitting the CTA to the Agency for Medicines and Medical Devices of Serbia (ALIMS) and the regional ethics committee. Typically, this process takes about 60 days; however, with a local representative, approvals can be expedited, sometimes finalizing in as little as three weeks.
Adherence to Good Clinical Practice (GCP): Compliance with GCP guidelines is mandatory for all studies, as these guidelines are essential for protecting the rights, safety, and welfare of participants. GCP compliance is increasingly recognized as crucial for maintaining data integrity and fostering public trust in clinical research.
Insurance Protection: Local backers must ensure that adequate insurance protection is in place for participants in the study, as required by Serbian law. This measure safeguards both participants and backers from potential liabilities arising from adverse events.
Reporting Obligations: Local backers are required to promptly notify ALIMS and the ethics committee of any adverse events or significant changes in the study. This ongoing communication is critical for maintaining compliance and ensuring participant safety throughout the study.
Documentation Maintenance: They must maintain all trial-related documentation and ensure it is readily available for audits and inspections. Comprehensive documentation practices are vital for transparency and accountability in research studies, helping to mitigate risks associated with non-compliance.
By understanding and fulfilling these responsibilities, regional backers can effectively navigate the local sponsor requirements for trials in Serbia, ensuring successful research operations.

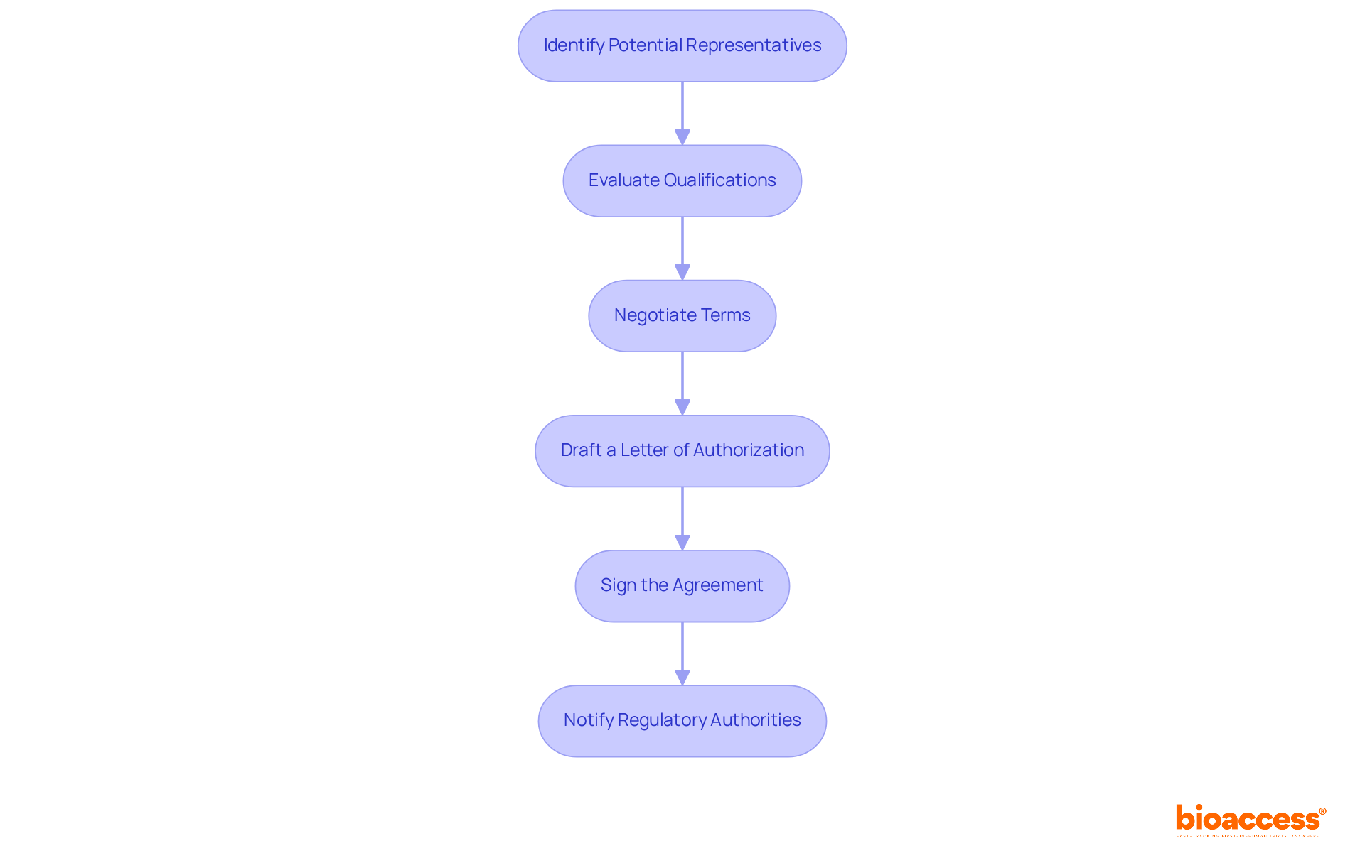
To appoint a local representative in Serbia, sponsors must follow these essential steps:
In Serbia, fulfilling the local sponsor requirements for trials in Serbia involves appointing a regional representative, which is vital for ensuring compliance and facilitating smooth communication with ALIMS. The success rate of local representative appointments in research studies is notably high, with numerous funders reporting effective processing durations and improved study management. By adhering to these steps, sponsors can efficiently navigate the local sponsor requirements for trials in Serbia, ensuring their research studies proceed without unnecessary delays.

Navigating several ethical considerations is essential for meeting local sponsor requirements for trials in Serbia, a crucial aspect that underpins the integrity of research.
Informed Consent: Ensuring that all participants provide informed consent is paramount. Local backers must ensure that participants fully grasp the study's purpose, procedures, risks, and benefits. Recent studies indicate that many participants struggle with the informed consent process, highlighting the need for improved communication strategies. Simplifying forms and utilizing multimedia tools can significantly enhance understanding. As Muskan Rajani noted, "The need of the hour is to evolve a systematic approach and to develop well-designed methodologies for the standardization of herbal raw materials and herbal formulations," which can also be applied to informed consent practices.
Participant Welfare: The safety and well-being of participants should always be the top priority. Regional backers must establish actions to reduce risks and consistently oversee participant health during the study. This commitment to participant welfare is essential for maintaining trust and integrity in the research process.
Transparency: Local sponsors should uphold openness with participants concerning the study's progress and any potential changes that may impact them. This practice not only builds trust but also enhances the credibility of research findings. Researchers are required to report both positive and negative outcomes to regulatory bodies and the public, reinforcing the importance of transparency.
Cultural Sensitivity: Understanding and respecting regional customs and cultural norms is essential for fostering trust and cooperation among participants and the community. This cultural awareness can significantly affect participant recruitment and retention, ensuring a more inclusive and effective research environment.
Local sponsor requirements for trials in Serbia dictate that local sponsors must adhere to ethical guidelines set forth by local and international regulatory bodies, ensuring that all research practices are ethical and justifiable. The formation of a Central Ethics Committee (CEC) in Serbia is anticipated to improve supervision and education on ethical challenges, further promoting adherence and ethical integrity in research studies. Notably, an average of 90 clinical trials for drugs and medical devices are approved annually in Serbia, underscoring the importance of ethical considerations in this landscape.

Understanding the local sponsor requirements for clinical trials in Serbia is essential for foreign entities aiming to conduct research in this region. Local sponsors act as vital intermediaries, ensuring compliance with Serbian regulations and facilitating communication with regulatory authorities. Their role not only supports the legal and operational aspects of clinical research but also reinforces ethical practices that are crucial for maintaining the integrity of studies.
The article outlines specific legal obligations that local sponsors must fulfill, such as:
It also emphasizes the importance of ethical considerations, including informed consent and participant welfare, which are fundamental to building trust within the research community. By following the outlined steps for appointing a local representative, sponsors can streamline their processes and enhance the success of their clinical trials.
In light of these insights, it becomes clear that navigating the local sponsor requirements in Serbia is not merely a regulatory obligation but a strategic necessity for successful clinical research. Emphasizing ethical practices and compliance will not only safeguard participants but also contribute to the credibility and reliability of research outcomes. As the landscape of clinical trials continues to evolve, stakeholders are encouraged to prioritize these considerations to foster a robust and ethical research environment in Serbia.
What is the role of a local sponsor in clinical trials in Serbia?
A local sponsor acts as a representative for foreign entities conducting research studies in Serbia, serving as a crucial link between the foreign sponsor and regional regulatory authorities. They are responsible for submitting the Clinical Trial Application (CTA) and must understand local sponsor requirements, Serbian regulations, and ethical standards.
Why are local sponsor requirements important for clinical trials in Serbia?
Local sponsor requirements are essential for ensuring that trials are conducted ethically and efficiently. They help navigate the complexities of the Serbian healthcare system and ensure compliance with local regulations.
What are some of the responsibilities of a local sponsor in Serbia?
Responsibilities include submitting the Clinical Trial Application (CTA), conducting feasibility assessments, site selection, compliance evaluations, study setup, obtaining import permits, project oversight, and reporting.
How does a commitment to Good Clinical Practice (GCP) relate to local sponsors?
A commitment to GCP signifies that researchers are dedicated to ethical practices, which is crucial for ensuring that studies yield reliable outcomes and helps build trust within the research community.
What services does Bioaccess provide to support local sponsorship in Serbia?
Bioaccess offers expedited site activation services, ensures FDA/EMA/MDR-compliant datasets with centralized monitoring, and provides extensive study management services, including feasibility assessments, site selection, compliance evaluations, study setup, and project oversight.
How can understanding local sponsor requirements impact clinical research initiatives in Serbia?
A clear understanding of local sponsor requirements can significantly enhance the effectiveness of clinical research initiatives, positively influencing their success in the Serbian healthcare landscape.