

Ophthalmology clinical trials are crucial for advancing treatments for a range of eye conditions, including cataracts and macular degeneration. As groundbreaking therapies such as gene therapy and AI-driven diagnostics transform the field, grasping the complexities of these trials becomes vital for researchers and stakeholders.
With numerous regulatory requirements and recruitment hurdles, how can one effectively navigate this intricate landscape to achieve successful outcomes? This guide serves as a comprehensive roadmap, providing readers with the essential knowledge and strategies to excel in the realm of ophthalmology clinical trials.
Ophthalmology clinical trials are essential for advancing treatments for various eye conditions, such as cataracts, glaucoma, and macular degeneration. Recent trends highlight the integration of innovative therapies, including gene therapy, regenerative medicine, and AI-driven diagnostics, which are transforming ocular research. Notably, gene therapy has emerged as a groundbreaking approach, with FDA-approved treatments like voretigene neparvovec showcasing significant efficacy in conditions like Leber congenital amaurosis.
Understanding the regulatory landscape is vital for successfully navigating these challenges. Familiarity with FDA guidelines and global standards ensures compliance and enhances the likelihood of success in clinical studies. These studies are categorized into phases:
Each phase has distinct objectives that contribute to the overall understanding of new treatments.
Staying updated on the latest research developments is crucial. Conferences such as the Association for Research in Vision and Ophthalmology (ARVO) serve as platforms for sharing cutting-edge findings and expert opinions, providing insights into the future direction of ophthalmic research. As the field progresses, the incorporation of advanced imaging techniques and AI innovations is expected to further enhance the accuracy and efficiency of clinical studies, ultimately improving outcomes for patients.

Begin with a comprehensive examination of the regulatory requirements pertinent to ophthalmology studies. This involves understanding the essential documentation, ethical approvals, and patient consent procedures. By 2025, the ethical approvals process is set to prioritize transparency and patient-centricity, in line with new regulations mandating that informed consent forms be publicly accessible. Develop a strategic plan that clearly outlines the project's objectives, timelines, and resource allocation. Engaging with regulatory bodies early in the process is vital to clarify uncertainties and ensure compliance with evolving guidelines.
Consider selecting locations and researchers with proven experience in ophthalmology studies, as their expertise can significantly enhance recruitment efforts and improve data quality. The integration of project management tools will facilitate monitoring progress and adherence to timelines, ensuring that all aspects of the experiment are executed effectively. Moreover, leveraging insights from case studies on successful ophthalmology studies can provide valuable lessons in strategic planning and ethical compliance, ultimately leading to more effective and credible research outcomes.

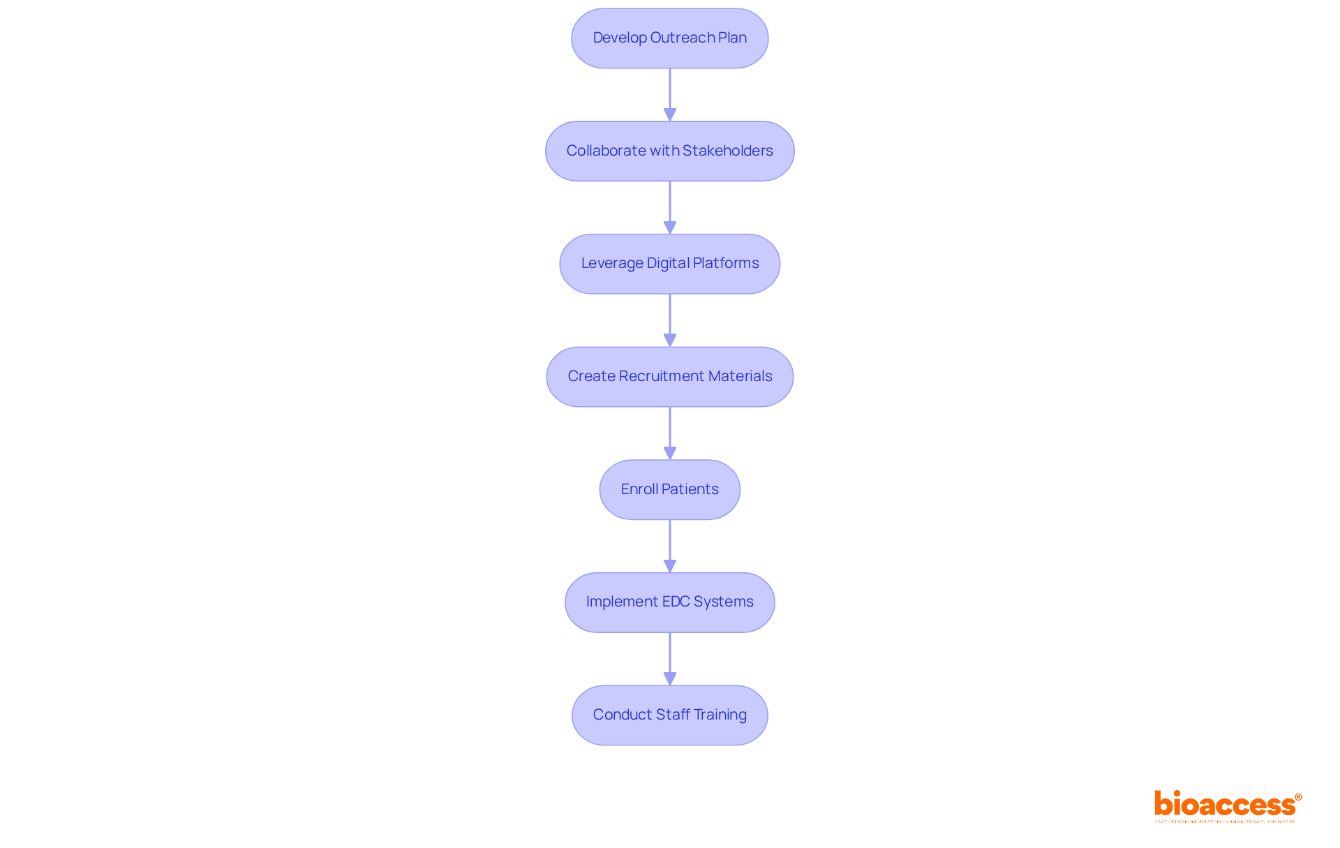
To effectively enlist individuals for ophthalmology clinical trials, creating a focused outreach plan is essential. This plan should highlight collaboration with healthcare professionals, community organizations, and advocacy groups. Involving these stakeholders significantly enhances recruitment initiatives, as they play a vital role in raising awareness and addressing potential participants' concerns. Additionally, leveraging digital platforms and social media is crucial for disseminating information about the trial, allowing for precise targeting of various demographic groups. Clear and accessible recruitment materials must be developed to alleviate any apprehensions potential participants may have.
Once patients are enrolled, implementing a robust data management system becomes critical for ensuring the integrity and accuracy of data collection. Utilizing electronic data capture (EDC) systems simplifies data entry processes and reduces errors, thereby improving overall study efficiency. Regular training sessions for staff on data management protocols are necessary to uphold high standards throughout the study.
Statistics reveal that over 80% of research studies encounter challenges in reaching their enrollment goals, underscoring the importance of efficient recruitment methods. Successful case studies, such as those employing digital hiring strategies through social networks, demonstrate significant improvements in participant enrollment outcomes. For instance, a recent partnership with healthcare providers in Australia successfully enrolled cancer patients by activating local networks, showcasing the effectiveness of community involvement in research studies. By prioritizing these strategies, ophthalmology clinical trials can achieve their recruitment objectives and ensure timely completion.

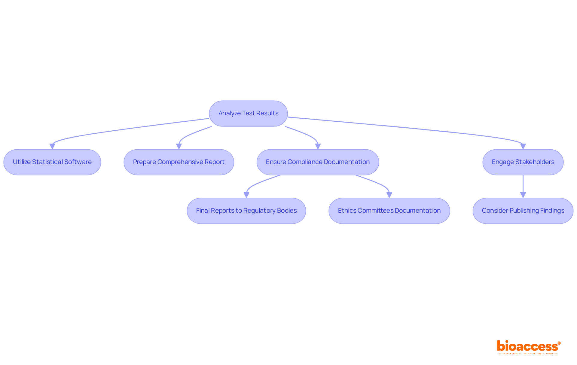
Conduct a thorough examination of test results to ensure they meet established objectives. By utilizing statistical software, you can achieve accurate data interpretation. Prepare a comprehensive report that encompasses findings, methodologies, and any deviations from the original protocol. It's crucial to ensure that compliance documentation is complete, including final reports to regulatory bodies and ethics committees.
Engage with stakeholders to discuss the results and their potential implications for future research or clinical practice. At bioaccess, we underscore the importance of navigating the regulatory landscape in Latin America, ensuring that all research activities align with local requirements. Our extensive services encompass:
Finally, consider publishing your findings in peer-reviewed journals. This not only contributes to the broader medical community but also enhances the visibility of your work.

Ophthalmology clinical trials are essential for advancing medical science and enhancing treatments for various eye conditions. The integration of innovative therapies, such as gene therapy and AI-driven diagnostics, is transforming the field. It is crucial for researchers and stakeholders to remain informed and compliant with regulatory standards. By understanding the landscape, preparing strategically, executing effectively, and analyzing results meticulously, clinical trials can lead to significant breakthroughs in ophthalmic care.
Navigating the regulatory environment is paramount, from comprehending FDA guidelines to prioritizing ethical approvals and patient consent. Strategic planning is vital; selecting experienced researchers, engaging community stakeholders for patient recruitment, and implementing robust data management systems are necessary steps. These measures ensure the integrity and success of clinical trials, as evidenced by successful case studies.
The importance of conducting well-structured ophthalmology clinical trials cannot be overstated. As the field evolves, embracing new technologies and methodologies will be crucial for enhancing patient outcomes. Stakeholders are encouraged to actively engage in these trials, share findings, and contribute to the growing body of knowledge that shapes the future of eye care. By doing so, they not only advance their own research endeavors but also play a vital role in the collective effort to improve vision health globally.
What are ophthalmology clinical trials?
Ophthalmology clinical trials are research studies that test new treatments for various eye conditions, such as cataracts, glaucoma, and macular degeneration.
What innovative therapies are being integrated into ophthalmology clinical trials?
Innovative therapies include gene therapy, regenerative medicine, and AI-driven diagnostics, which are transforming ocular research.
Can you provide an example of a successful gene therapy in ophthalmology?
An example of a successful gene therapy is voretigene neparvovec, which has been FDA-approved and shows significant efficacy in treating conditions like Leber congenital amaurosis.
Why is understanding the regulatory landscape important for ophthalmology clinical trials?
Understanding the regulatory landscape is vital for navigating challenges, ensuring compliance with FDA guidelines and global standards, and enhancing the likelihood of success in clinical studies.
What are the different phases of clinical trials in ophthalmology?
The phases of clinical trials are: Phase I: focuses on safety; Phase II: focuses on efficacy; Phase III: focuses on comparative effectiveness.
What is the significance of staying updated on research developments in ophthalmology?
Staying updated is crucial as it helps researchers and clinicians learn about cutting-edge findings and expert opinions, which can influence the future direction of ophthalmic research.
What role do conferences like ARVO play in ophthalmology clinical trials?
Conferences such as the Association for Research in Vision and Ophthalmology (ARVO) provide platforms for sharing research findings and expert opinions, which contribute to advancements in the field.
How are advanced imaging techniques and AI innovations expected to impact clinical studies in ophthalmology?
The incorporation of advanced imaging techniques and AI innovations is expected to enhance the accuracy and efficiency of clinical studies, ultimately improving outcomes for patients.