Master Submitting an Orphan Drug for Approval in Serbia

Introduction

Understanding the complexities of orphan drug submission in Serbia is crucial for fostering innovation in the treatment of rare diseases. The potential for significant incentives, such as tax benefits and extended market exclusivity, raises the stakes for organizations navigating this intricate process. However, this path is fraught with challenges, including regulatory hurdles and documentation intricacies.

How can stakeholders effectively overcome these obstacles to ensure that life-saving treatments reach those in need?

Understand Orphan Drug Designation and Its Importance

Orphan medication designation refers to a critical status granted to therapies aimed at treating rare diseases - conditions that impact a small segment of the population. This designation is particularly significant in our country, as it provides essential incentives that encourage the development of treatments for conditions that might otherwise be neglected due to limited market potential.

The advantages of rare disease designation are substantial. They can encompass tax incentives, reduced fees for regulatory submissions, and extended market exclusivity upon approval. Understanding these benefits is vital for any organization striving to navigate the complexities of submitting an orphan drug for approval in Serbia effectively.

In the Medtech landscape, recognizing the importance of submitting an orphan drug for approval in Serbia can be a game-changer. It not only fosters innovation but also ensures that rare diseases receive the attention they deserve. As we move forward, collaboration among stakeholders will be key to overcoming the challenges in clinical research and ensuring that effective treatments reach those in need.

The central node represents the main concept, while the branches show its significance and benefits. Each color-coded branch helps you see how different aspects relate to orphan drug designation.

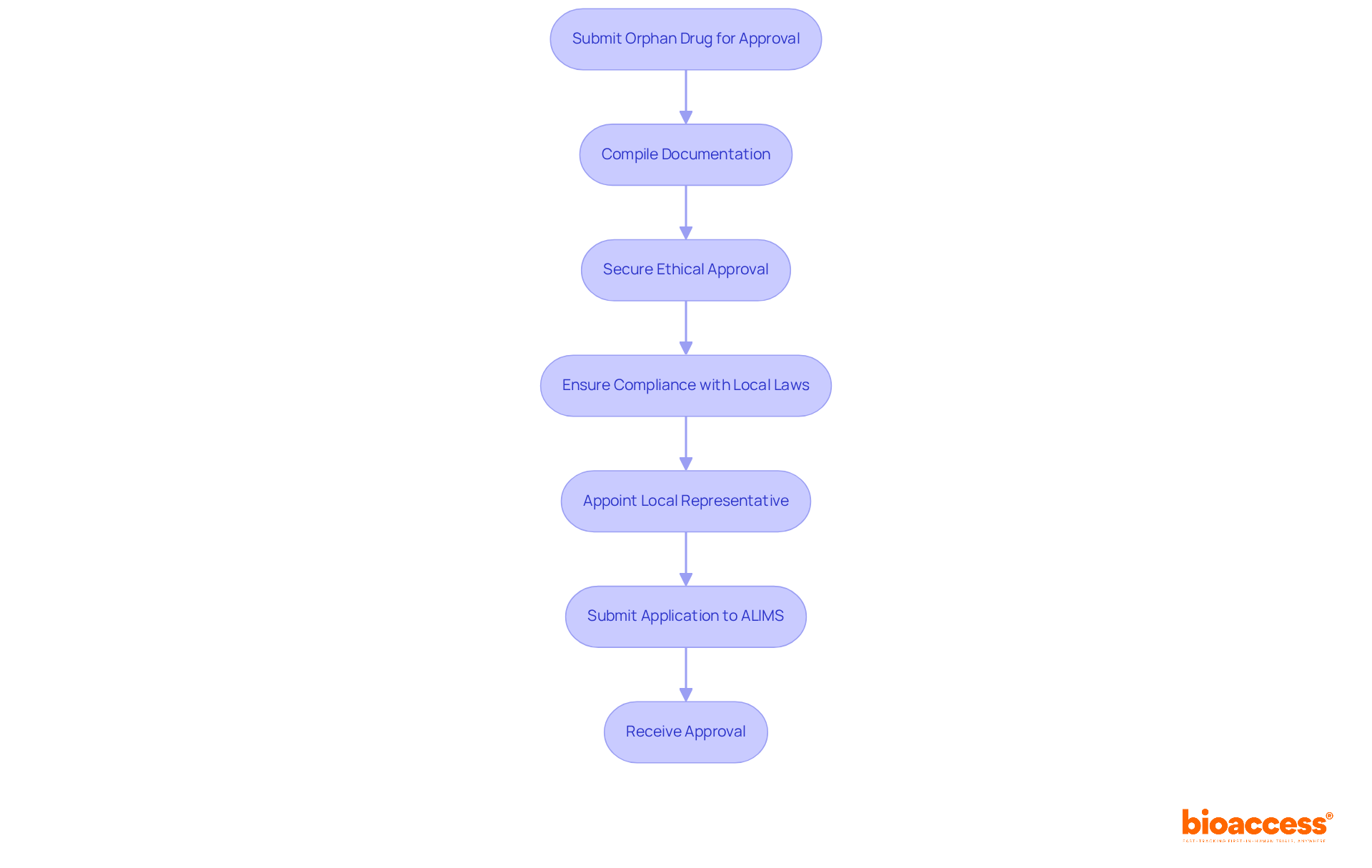
Familiarize Yourself with Serbian Regulatory Requirements

Navigating the regulatory landscape governed by the Medicines and Medical Devices Agency (ALIMS) is crucial when submitting an orphan drug for approval in Serbia. Key requirements include:

  • Documentation: Compile a detailed dossier that encompasses clinical data, manufacturing specifics, and robust evidence demonstrating the medication's efficacy and safety.
  • Ethical Approval: Secure approval from the relevant ethics committees, a mandatory step prior to initiating clinical trials.
  • Compliance with Local Laws: Follow the Law on Medicines and Medical Devices, which outlines the conditions for marketing authorization and the necessary documentation for rare medicinal product applications.
  • Local Representative: Foreign sponsors must appoint a Local Representative to ensure compliance with Serbian regulations and facilitate communication with ALIMS.

Understanding these requirements is essential for submitting an orphan drug for approval in Serbia, as it simplifies the application process and significantly increases the chances of receiving approval. Notably, Serbia has seen a consistent rise in submitting an orphan drug for approval in Serbia, indicating a strengthening alignment with EU standards and a favorable regulatory framework. As Bogdan Ivanišević points out, "The local representative acts as the sponsor’s regulatory proxy in the region," highlighting the importance of local compliance. Furthermore, unique medications benefit from specific provisions, such as exemptions from administrative fees and the possibility of conditional marketing authorization, which promote the development of treatments for rare diseases.

Each box represents a crucial step in the approval process. Follow the arrows to see how each step leads to the next, ensuring you meet all regulatory requirements.

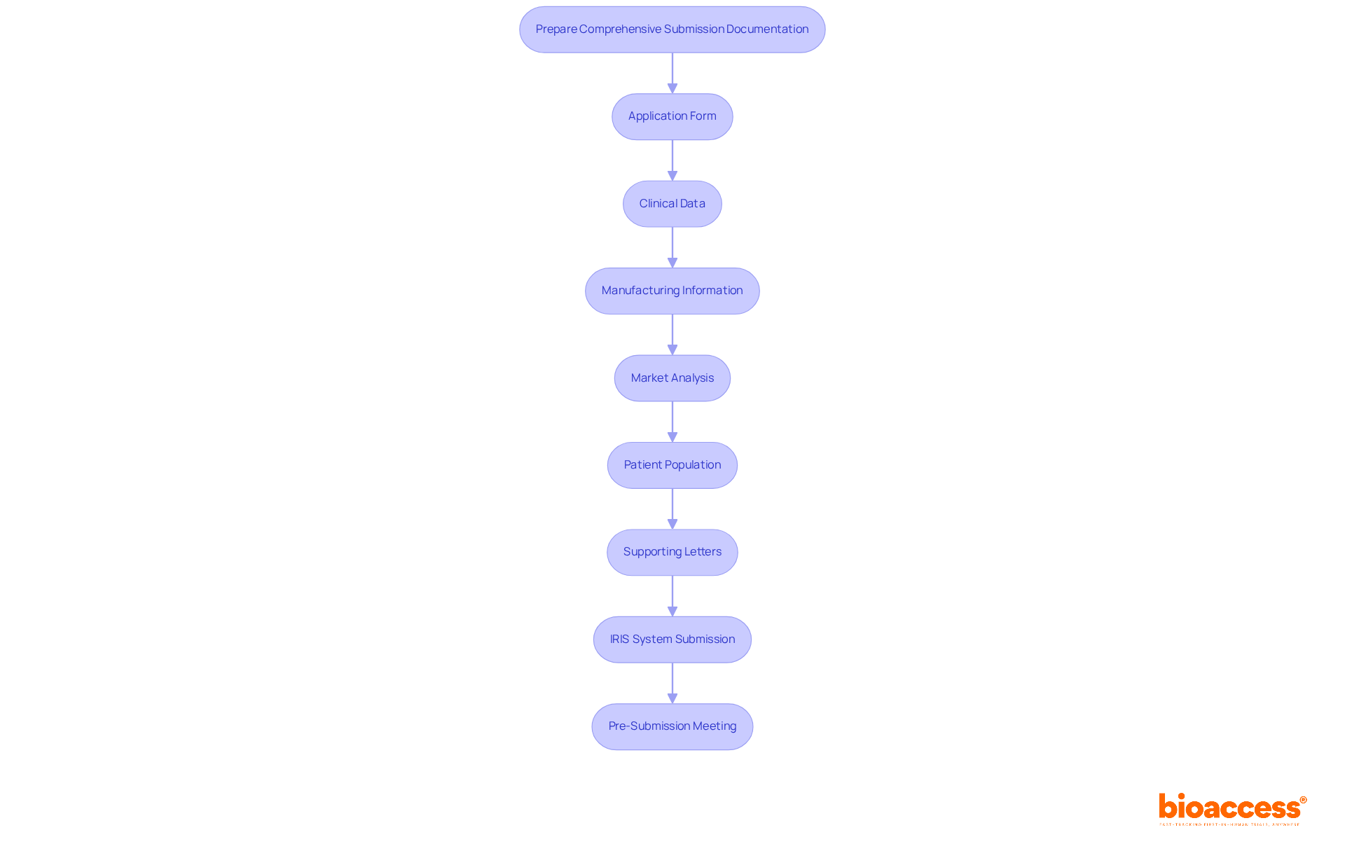
Prepare Comprehensive Submission Documentation

To effectively prepare your submission documentation for orphan drug designation in Serbia, it’s crucial to include the following key components:

  1. Application Form: Complete the official application form provided by the Agency for Medicines and Medical Devices of the country.
  2. Clinical Data: Present results from clinical trials that clearly demonstrate the medication's safety and efficacy, as this is critical for evaluation.
  3. Manufacturing Information: Detail the manufacturing process, ensuring compliance with Good Manufacturing Practice (GMP) standards to guarantee product quality. A GMP certificate for the API manufacturer is also required.
  4. Market Analysis: Provide comprehensive data supporting the medication's potential market, including prevalence rates of the targeted rare illness in the region, which is vital for justifying its special status.
  5. Patient Population: Record the estimated number of individuals impacted by the condition in Serbia, as this information is essential for establishing the drug's rare disease designation.
  6. Supporting Letters: Include letters of support from relevant stakeholders, such as patient advocacy groups or healthcare professionals, to enhance the credibility of your application.
  7. IRIS System Submission: Ensure that all entries for designated drugs are made via the EMA's secure online IRIS platform, as this is a critical aspect of the process.
  8. Consider arranging a pre-submission meeting with the EMA to discuss your application, particularly when submitting an orphan drug for approval in Serbia, as this can positively influence the success rate of designation applications for rare diseases.

Each box represents a crucial step in preparing your submission. Follow the arrows to see the order in which you should complete each component for a successful application.

Engage with Regulatory Authorities and Stakeholders

Effective engagement with regulatory authorities and stakeholders is essential for submitting an orphan drug for approval in Serbia. Here are key strategies to enhance your application process:

  1. Pre-Submission Meetings: Arrange discussions with the Agency for Medicines and Medical Devices of Serbia (ALIMS) to clarify any uncertainties regarding submitting an orphan drug for approval in Serbia. These meetings can offer essential insights into the application process and regulatory expectations.

  2. Stakeholder Collaboration: Partner with patient advocacy groups and healthcare professionals to gather valuable insights and support for your application. Their viewpoints can significantly bolster your argument by demonstrating the treatment's potential effect on patient care and addressing unmet medical needs.

  3. Regular Updates: Keep open channels of communication with regulatory authorities by providing updates on any developments in your research or modifications to your application. This transparency fosters trust and can facilitate smoother interactions throughout the approval process.

By prioritizing these strategies, you can enhance the chances of submitting an orphan drug for approval in Serbia successfully.

Each box represents a key strategy for engaging with authorities and stakeholders. Follow the arrows to see how these strategies connect to enhance your application process.

Address Common Challenges in the Submission Process

Navigating the application procedure for submitting an orphan drug for approval in Serbia can present numerous challenges. Understanding these obstacles is crucial for clinical research professionals who are submitting an orphan drug for approval in Serbia. Here are some common issues and effective strategies to address them:

  1. Data Gaps: One of the most significant hurdles in rare medication applications is the presence of data gaps. Ensuring that all clinical data is robust and comprehensive is essential. If existing data falls short, conducting additional studies to fill these gaps is advisable before submission. Research indicates that many rare treatment applications struggle due to insufficient clinical evidence, which can hinder approval processes. Alarmingly, over 90 percent of rare diseases still lack an FDA-approved treatment, highlighting the difficulties in orphan drug development.

  2. Regulatory Delays: Anticipating potential regulatory delays is vital. Submitting your application well ahead of deadlines can significantly mitigate risks. Regular follow-ups with the Agency for Medicinal Products and Medical Devices of Serbia (ALIMS) can provide timely updates on your application status when submitting an orphan drug for approval in Serbia and help address any emerging issues promptly. Additionally, seeking scientific guidance from regulatory bodies can be beneficial in navigating the complexities of the application process.

  3. Complex Documentation: The intricacies of documentation can be overwhelming. Simplifying your submission by using clear, concise language and logically organizing information is crucial. Engaging regulatory affairs consultants can also ensure compliance with local requirements, streamlining the process.

  4. Stakeholder Resistance: Early engagement with stakeholders is essential to address any concerns they may have. Building a coalition of support can significantly reduce resistance and enhance the credibility of your application. As noted by James Wilson, MD, PhD, "Assembling enough patients to conduct longitudinal studies and clinical trials is challenging when so few people live with a specific disease," making stakeholder buy-in even more critical for successful outcomes.

By proactively addressing these challenges, companies can enhance their chances of successfully submitting an orphan drug for approval in Serbia.

The central node represents the overall submission process, while each branch highlights a specific challenge. The sub-branches provide actionable strategies to overcome these challenges, making it easier to understand how to navigate the submission process.

Conclusion

Mastering the submission process for orphan drug approval in Serbia is crucial for driving innovation in the treatment of rare diseases. The importance of orphan drug designation cannot be overstated; it incentivizes the development of essential therapies and ensures that patients with rare conditions receive the attention and treatment they deserve. Understanding the intricacies of this process is vital for stakeholders who aim to navigate the complexities of orphan drug submissions effectively.

Key elements such as:

  • Familiarity with Serbian regulatory requirements
  • Thorough documentation preparation
  • Proactive engagement with regulatory authorities and stakeholders

have been highlighted throughout this article. Each step, from grasping the benefits of orphan drug designation to tackling common challenges, plays a pivotal role in enhancing the likelihood of successful approval. By employing strategies like pre-submission meetings and stakeholder collaboration, applicants can significantly boost their chances of navigating the regulatory landscape with ease.

Ultimately, the journey to obtaining orphan drug approval in Serbia transcends mere compliance; it represents a commitment to addressing unmet medical needs and improving patient outcomes. Engaging with the regulatory framework and fostering collaboration among all stakeholders can revolutionize the landscape for rare diseases. This approach not only paves the way for successful submissions but also contributes to a more robust healthcare system where innovative treatments can thrive and reach those who need them most.

Frequently Asked Questions

What is orphan drug designation?

Orphan drug designation is a critical status granted to therapies aimed at treating rare diseases, which affect a small segment of the population. This designation provides essential incentives that encourage the development of treatments that might otherwise be neglected.

What are the advantages of orphan drug designation?

The advantages of orphan drug designation include tax incentives, reduced fees for regulatory submissions, and extended market exclusivity upon approval.

Why is submitting an orphan drug for approval in Serbia important?

Submitting an orphan drug for approval in Serbia is important because it fosters innovation and ensures that rare diseases receive the attention they deserve. It also helps overcome challenges in clinical research and facilitates the development of effective treatments.

What are the key regulatory requirements for submitting an orphan drug in Serbia?

Key regulatory requirements include compiling a detailed dossier with clinical data and manufacturing specifics, securing ethical approval from relevant committees, complying with local laws, and appointing a Local Representative for foreign sponsors to ensure compliance with Serbian regulations.

What role does the Local Representative play in the orphan drug approval process in Serbia?

The Local Representative acts as the sponsor's regulatory proxy in the region, facilitating communication with the Medicines and Medical Devices Agency (ALIMS) and ensuring compliance with Serbian regulations.

How has the submission of orphan drugs for approval in Serbia changed recently?

There has been a consistent rise in the submission of orphan drugs for approval in Serbia, indicating a strengthening alignment with EU standards and a favorable regulatory framework.

List of Sources

  1. Understand Orphan Drug Designation and Its Importance
  • IDEAYA Biosciences Receives Orphan Drug Designation for Darovasertib, a PKC Inhibitor, for the Treatment of Uveal Melanoma (https://ir.ideayabio.com/2022-05-02-IDEAYA-Biosciences-Receives-Orphan-Drug-Designation-for-Darovasertib,-a-PKC-Inhibitor,-for-the-Treatment-of-Uveal-Melanoma)
  • Orphan drug market: Rare diseases, large costs (https://business.optum.com/en/insights/orphan-drug-market-rare-diseases-large-costs.html)
  • Nurix: European Medicines Agency Grants Orphan Drug Designation To Bexobrutideg (https://nasdaq.com/articles/nurix-european-medicines-agency-grants-orphan-drug-designation-bexobrutideg)
  • Recursion is Granted Orphan Drug Designation for REC-4881 for the Potential Treatment of Familial Adenomatous Polyposis | Recursion Pharmaceuticals, Inc. (https://ir.recursion.com/news-releases/news-release-details/recursion-granted-orphan-drug-designation-rec-4881-potential)
  1. Familiarize Yourself with Serbian Regulatory Requirements
  • Serbia Drug Product Registration | OMC Medical Limited (https://omcmedical.com/serbia-drug-product-registration)
  • Clinical Trials in Serbia - Zunic Law (https://zuniclaw.com/en/clinical-trials-in-serbia)
  • Q&A: pharma & medical device regulation in Serbia (https://lexology.com/library/detail.aspx?g=29b03228-d652-4f48-8c02-5a7f1745965e)
  • Pharmaceutical And Medical Device Regulation Comparative Guide (https://mondaq.com/healthcare/1603190/pharmaceutical-and-medical-device-regulation-comparative-guide)
  1. Prepare Comprehensive Submission Documentation
  • SERBIA Registration Requirements For Medicinal Products | PDF | Health Sciences | Medicine (https://scribd.com/document/600769691/SERBIA-registration-requirements-for-medicinal-products)
  • Applying for orphan designation | European Medicines Agency (EMA) (https://ema.europa.eu/en/human-regulatory-overview/research-development/orphan-designation-research-development/applying-orphan-designation)
  • Orphan medicinal products - SciencePharma (https://sciencepharma.com/services/orphan-medicinal-products-dossier-preparation)
  • Applying for orphan drug designation (ODD) (https://axeregel.com/blog/35/applying-for-orphan-drug-designation-odd)
  • Access to medicines in the Republic of Serbia | Request PDF (https://researchgate.net/publication/385053507_Access_to_medicines_in_the_Republic_of_Serbia)
  1. Engage with Regulatory Authorities and Stakeholders
  • Stakeholder engagement and pharmaceutical pricing regulation: a qualitative inquiry - PMC (https://pmc.ncbi.nlm.nih.gov/articles/PMC12416026)
  • Patients, payers and developers of Orphan Medicinal Products: lessons learned from 10 years’ multi-stakeholder dialogue on improving access in Europe via MoCA - Orphanet Journal of Rare Diseases (https://ojrd.biomedcentral.com/articles/10.1186/s13023-023-02774-7)
  • Trends in orphan medicinal products approvals in the European Union between 2010–2022 - PMC (https://pmc.ncbi.nlm.nih.gov/articles/PMC10900541)
  1. Address Common Challenges in the Submission Process
  • Orphan Drug Development Challenge's | Facet Life Sciences (https://facetlifesciences.com/2025/06/17/orphan-drug-development)
  • Overcoming challenges in orphan drug development: From clinical trials to market (https://clinicaltrialsarena.com/sponsored/overcoming-challenges-in-orphan-drug-development-from-clinical-trials-to-market)
  • ICYMI: Orphan drug development brings unique challenges (https://phrma.org/blog/icymi-orphan-drug-development-brings-unique-challenges)
  • The Future of Orphan Drugs: Advancements, Challenges and Hope (https://bstquarterly.com/article/the-future-of-orphan-drugs-advancements-challenges-and-hope)
  • Frontiers | Reimbursement Status and Recommendations Related to Orphan Drugs in European Countries (https://frontiersin.org/journals/pharmacology/articles/10.3389/fphar.2019.01279/full)
Author: Bioaccess Content Team