

Navigating the complex landscape of medical device regulation can be a significant challenge for innovators, particularly when it comes to understanding the critical concept of substantial equivalence. This principle is essential, as it enables new medical instruments to enter the market more swiftly by demonstrating their safety and effectiveness in comparison to existing products. Mastering substantial equivalence is pivotal for successful 510(k) submissions. However, with nearly 75% of these submissions facing initial rejection, the pressing question remains: how can innovators effectively leverage substantial equivalence to not only secure FDA approval but also enhance their market access?
This tutorial will delve into the essential steps and strategies needed to master substantial equivalence, equipping innovators with the knowledge to overcome regulatory hurdles and achieve commercial success. By understanding these key elements, you can position yourself for success in the Medtech landscape.
The determination of whether a new medical instrument is as safe and effective as an already marketed instrument, known as a predicate instrument, relies on the concept of substantial equivalence as defined by the FDA. To meet this criterion, the new product must share the same intended use and technological characteristics as the predicate or demonstrate that any differences do not raise new questions about safety or effectiveness. This concept is essential in achieving substantial equivalence in the 510(k) submission process, allowing manufacturers to expedite the market entry of innovative products by leveraging existing data from predicate models.
Statistics reveal that nearly 99% of medical products reach the market through the 510(k) pathway, underscoring its significance in ensuring timely access to medical innovations. However, the process is not without challenges; approximately 75% of 510(k) submissions face denial on the first attempt, with 85% of those denials attributed to significant similarity issues. Recent updates to the FDA's guidance stress the importance of clear and comprehensive submissions, particularly regarding the rationale for predicate selection and the presentation of clinical data when necessary.
Experts assert that understanding substantial equivalence is essential for successfully navigating the regulatory landscape. Engaging with the FDA early through pre-submission meetings can greatly reduce the risk of rejection by clarifying expectations and addressing potential concerns upfront. As the regulatory environment evolves, staying informed about the latest developments in significant similarity is crucial for innovators aiming to successfully launch their medical products to market.

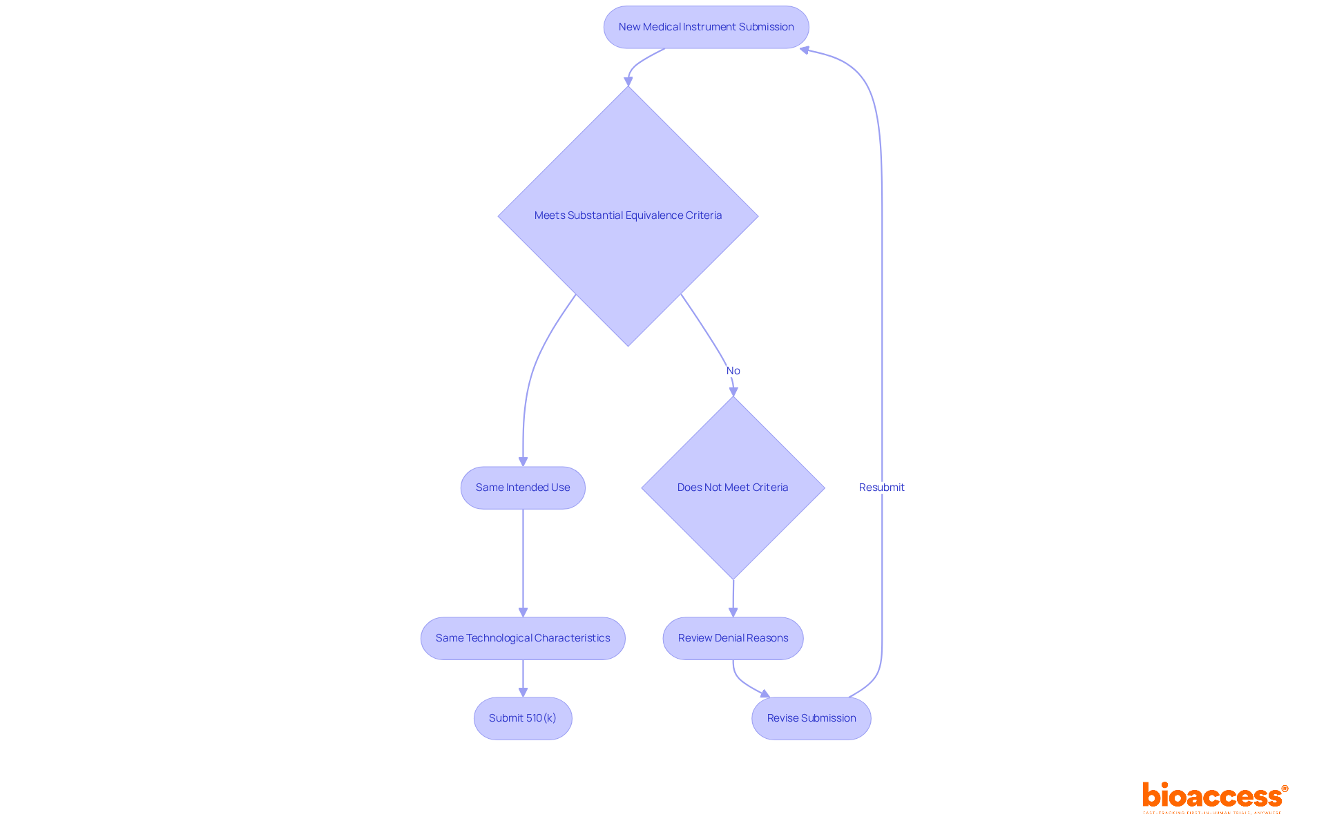
The assessment process for substantial equivalence is crucial in clinical research, involving several key steps that ensure compliance and clarity:
Identify a Predicate Item: Begin by selecting a legally marketed item that closely resembles your new product in terms of intended use and technological characteristics. This step is essential, as the FDA requires a clear demonstration of substantial equivalence to establish significant similarity.
Conduct a Comparative Analysis: Next, evaluate the similarities and differences between your device and the predicate. This analysis should encompass design, materials, and performance characteristics. A well-structured comparison matrix can significantly enhance clarity and persuasiveness in your submission, making it easier for reviewers to understand the basis of your claims.
Compile Evidence: Gather comprehensive data that supports your assertions of significant similarity. This evidence should include clinical data, performance testing results, and labeling information. Effective documentation is essential; nearly 85% of 510(k) submissions receive a substantial equivalence decision, underscoring the importance of thorough preparation.
Prepare the 510(k) Submission: Finally, organize your findings into a comprehensive 510(k) application. Ensure that all required information is included to facilitate FDA review. The submission must clearly express the foundation for substantial equivalence, as the FDA performs a validation check to ensure submissions meet minimum standards. Engaging with FDA officials during pre-submission consultations can provide valuable insights and clarify any requirements regarding clinical data.

To demonstrate substantial equivalence, follow these essential steps:
Select a Predicate Tool: Begin by researching and identifying a predicate tool that closely resembles your new instrument. Utilize the FDA's extensive database, which includes over 200,000 medical equipment professionals, to find suitable products that have already received clearance. This foundational step is crucial for establishing a credible comparison.
Conduct a Detailed Comparison: Next, analyze the predicate apparatus's specifications, intended use, and technological characteristics. Create a comprehensive comparison matrix that highlights both similarities and differences. Ensure that your analysis is supported by robust scientific evidence, reinforcing the validity of your claims.
Gather Performance Data: Conduct necessary testing to collect performance data on your equipment. This may involve bench testing, animal studies, or clinical trials, depending on the classification of your product. It's vital that the data demonstrates substantial equivalence in efficacy, particularly in critical areas such as safety and user satisfaction, to build confidence in your submission.
Compile Your 510(k) Application: Organize your findings into a well-structured application. Include a summary of the predicate device, your comparative analysis, and all supporting data. Adhere to FDA guidelines to ensure clarity and compliance, as a well-prepared submission can significantly enhance your chances of approval.
Submit and Respond to FDA Queries: After submission, be ready to address any questions or requests for additional information from the FDA. Anticipating potential queries and preparing thorough responses can facilitate a smoother review process and mitigate the risk of rejection. This proactive approach demonstrates your commitment to compliance and enhances your credibility in the eyes of the FDA.

Proving substantial equivalence is essential not only for obtaining FDA approval but also for enhancing market access. Successful 510(k) submissions can accelerate market entry, allowing innovators to capitalize on opportunities within the healthcare landscape. A thorough understanding of substantial equivalence empowers firms to strategically position their products against competitors, thereby bolstering their market presence.
Moreover, the implications of substantial equivalence extend to reimbursement strategies, as payers increasingly seek evidence of safety and effectiveness that aligns with current devices. By adeptly navigating these considerations, companies can refine their market strategies and significantly enhance their prospects for successful commercialization.
With Bioaccess's comprehensive clinical trial management services - including feasibility studies, site selection, compliance reviews, trial setup, import permits, project management, and reporting - innovators can ensure their clinical trials are conducted efficiently and effectively. Bioaccess's expertise in managing Early-Feasibility, First-In-Human, Pilot, Pivotal, and Post-Market Follow-Up Studies further supports the successful navigation of the regulatory landscape, ultimately aiding in demonstrating substantial equivalence.

Understanding substantial equivalence is crucial for innovators navigating the complexities of medical device regulation. This concept acts as a vital bridge, allowing new products to enter the market efficiently, provided they can demonstrate safety and effectiveness comparable to existing predicate devices. By mastering the intricacies of substantial equivalence, manufacturers can streamline their 510(k) submissions, significantly enhancing their chances of approval.
The article outlines a comprehensive approach to achieving substantial equivalence, from selecting the appropriate predicate device to compiling robust evidence and preparing a thorough submission. Key steps include:
These strategies are essential, especially considering the high rate of initial submission denials linked to significant similarity issues.
Ultimately, a profound understanding of substantial equivalence not only facilitates regulatory approval but also enhances market access and reimbursement opportunities. Innovators are encouraged to leverage this knowledge strategically, positioning their products effectively and refining their market strategies. By prioritizing substantial equivalence in their development processes, companies can markedly improve their prospects for successful commercialization in an increasingly competitive healthcare landscape.
What is substantial equivalence in the regulatory context?
Substantial equivalence is a determination by the FDA that a new medical instrument is as safe and effective as an already marketed instrument, known as a predicate instrument. To meet this criterion, the new product must share the same intended use and technological characteristics as the predicate or show that any differences do not raise new questions about safety or effectiveness.
Why is substantial equivalence important in the 510(k) submission process?
Substantial equivalence is essential in the 510(k) submission process as it allows manufacturers to expedite the market entry of innovative products by utilizing existing data from predicate models. This pathway is significant because nearly 99% of medical products reach the market through it.
What challenges are associated with the 510(k) submission process?
Approximately 75% of 510(k) submissions face denial on the first attempt, with 85% of those denials attributed to significant similarity issues. This highlights the challenges that manufacturers face when trying to demonstrate substantial equivalence.
What recent updates have been made to the FDA's guidance regarding substantial equivalence?
Recent updates stress the importance of clear and comprehensive submissions, particularly concerning the rationale for predicate selection and the presentation of clinical data when necessary.
How can manufacturers improve their chances of a successful 510(k) submission?
Engaging with the FDA early through pre-submission meetings can significantly reduce the risk of rejection by clarifying expectations and addressing potential concerns upfront.
Why is it important for innovators to stay informed about substantial equivalence?
Staying informed about the latest developments in significant similarity is crucial for innovators aiming to successfully launch their medical products to market, as the regulatory environment is continually evolving.