

The CAPA process in clinical research serves as a structured methodology designed to identify, investigate, and resolve issues that arise during clinical trials. This includes both corrective and preventive actions, ensuring compliance and quality throughout the research process. A robust CAPA process is not just beneficial; it is essential for enhancing patient safety and maintaining data integrity.
Key steps such as:
are critical in achieving high standards in clinical research outcomes. By implementing these detailed steps, organizations can effectively address challenges and improve their operational efficiency.
In the ever-evolving Medtech landscape, the role of a strong CAPA process cannot be overstated. It not only safeguards patient welfare but also reinforces the credibility of clinical research findings. As stakeholders in this field, it’s imperative to recognize the importance of collaboration and proactive measures in navigating the complexities of clinical trials.
The CAPA process in clinical research stands as a vital framework for tackling and alleviating issues that may emerge during clinical trials. By adopting a structured approach to corrective and preventive actions, organizations can significantly enhance patient safety, uphold data integrity, and meet regulatory standards.
Yet, the real challenge lies in effectively navigating this intricate process. How can clinical research teams ensure their CAPA strategies are not only compliant but also genuinely effective in preventing future incidents?
This guide will delve into the essential steps and best practices for mastering the CAPA process, empowering organizations to achieve outstanding outcomes in their clinical research efforts.
The capa process in clinical research provides a structured methodology for identifying, investigating, and resolving issues that may arise during clinical trials. This procedure encompasses both corrective measures, which address existing problems, and preventive measures designed to minimize the likelihood of future incidents. Such a comprehensive approach is crucial for maintaining compliance with regulatory standards and enhancing the overall quality of clinical research. By establishing a robust capa process in clinical research, organizations can significantly improve patient safety, ensure data integrity, and boost the efficiency of clinical trials, ultimately leading to superior outcomes in medical research.
Key components of the CAPA process include:
Organizations frequently aim for a first-time closure rate exceeding 99%, reflecting the high standards expected in the capa process in clinical research for corrective and preventive actions. Additionally, target resolution times are established at 30 days for minor issues, 45 days for significant concerns, and 60 days for critical matters. As Katherine Ruiz, a specialist in regulatory affairs for medical devices and in vitro diagnostics in Colombia, states, "Effective corrective and preventive action strategies are not merely regulatory requirements; they are essential for safeguarding patient safety and ensuring the integrity of clinical trials." Comprehensive documentation during the capa process in clinical research is vital for adherence and accountability, providing necessary proof during evaluations and supporting ongoing enhancement.

Implementing the capa process in clinical research is crucial for maintaining quality and compliance. Here are the essential steps:
Establish a Corrective Action and Preventive Action Team: Form a dedicated group responsible for overseeing the CAPA workflow. This team should include members with diverse expertise in clinical research, quality assurance, and regulatory compliance. Typically, a successful team consists of three to five individuals, ensuring a balance of skills and perspectives.
Training and Awareness: Provide comprehensive training for all team members and relevant stakeholders about corrective and preventive actions, their significance, and individual responsibilities. Generally, training lasts about 2-4 hours, depending on the complexity of the issues being addressed.
Problem Identification: Leverage data from monitoring activities, audits, and participant feedback to pinpoint potential issues that necessitate corrective and preventive action. Common triggers include protocol deviations and audit findings, which are vital for determining when to initiate the process.
Documentation: Maintain thorough records of all identified issues, investigations, and actions taken. This documentation is essential for regulatory compliance and serves as a reference for future activities related to the CAPA process in clinical research. It provides crucial evidence during audits, as outlined in regulatory standards.
Strategy Plan Development: Collaboratively develop a detailed strategy plan that outlines corrective and preventive measures, timelines, and responsible parties. This plan should be clear and actionable, ensuring all team members understand their roles.
Implementation: Execute the plan, ensuring that all team members are aware of their responsibilities and timelines. Effective communication during this phase is critical to minimize bias and ensure accountability.
Effectiveness Review: After implementation, assess the effectiveness of the actions taken to confirm that issues have been resolved and preventive strategies are in place. This verification step is essential in reinforcing the importance of the capa process in clinical research.

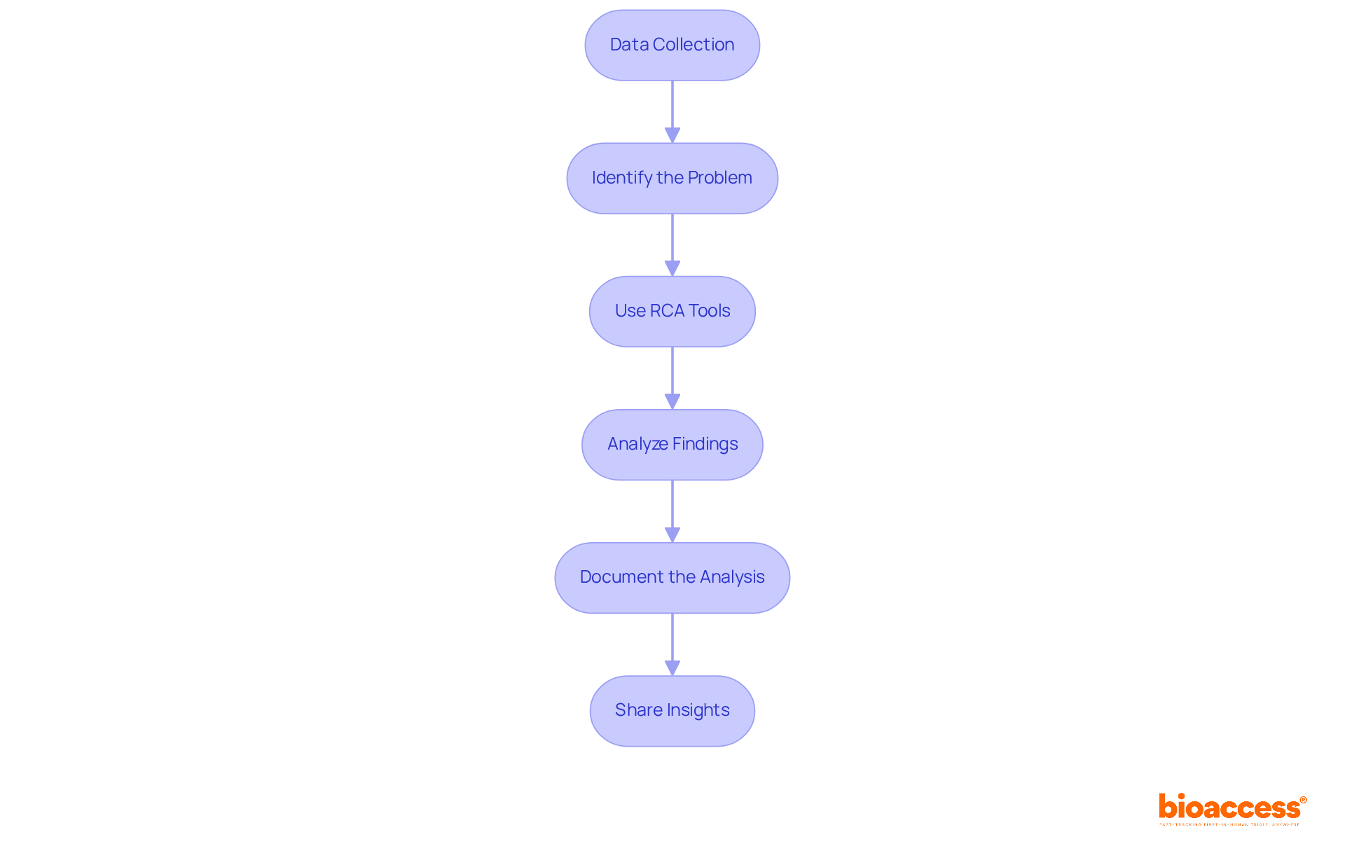
Conducting a Root Cause Analysis (RCA) is essential in clinical research, particularly within the capa process in clinical research, to ensure that issues are addressed effectively. Here are the key steps involved:
Data Collection: Gather all pertinent information related to the matter, including reports, logs, and feedback from team members. This foundational step sets the stage for a thorough analysis.
Identify the Problem: Clearly define the problem at hand. It’s crucial that all team members share a common understanding of the issue to facilitate effective collaboration.
Use RCA Tools: Employ tools such as the 5 Whys, Fishbone Diagram, or Pareto Analysis. These methods systematically explore potential causes, helping to uncover underlying issues.
Analyze Findings: Review the data and insights gathered to pinpoint the root causes of the problem. Look for patterns or recurring themes that may indicate deeper issues.
Document the Analysis: Keep detailed records of the RCA process, including findings and conclusions. This documentation will guide the creation of a corrective action plan in the capa process in clinical research, ensuring that lessons learned are not lost.
Share Insights: Communicate the findings with the corrective action team and relevant stakeholders. Transparency is key to fostering a collective understanding and driving effective solutions.

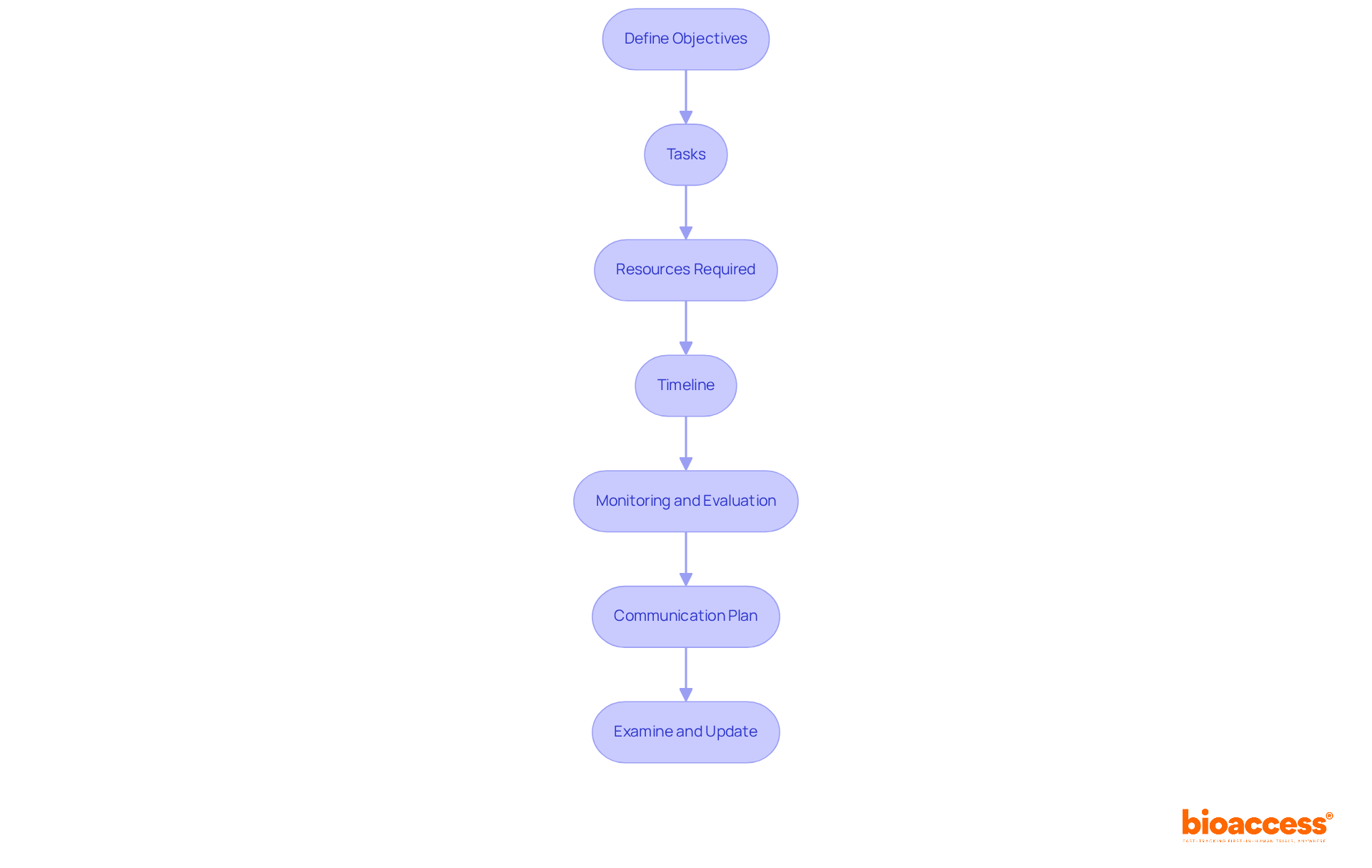
To develop a comprehensive CAPA plan, follow these essential steps:
Define Objectives: Clearly outline the goals of the corrective action plan, specifying the issues it aims to address and the desired outcomes. Key objectives should include ensuring compliance with regulatory standards and enhancing product safety. As Desiree Tarranco, a Quality Assurance Professional, emphasizes, proactive identification and comprehensive documentation are crucial for effective CAPA management.
Tasks: List specific tasks that need to be taken, detailing what will be done, who will be responsible, and the deadlines for completion. This structured approach helps in tracking progress and accountability.
Resources Required: Identify any resources needed to execute the tasks, including personnel, training, and materials. Sufficient resource distribution is essential for the successful implementation of the plan.
Timeline: Establish a realistic timeline for each action item, ensuring that deadlines are achievable and aligned with project goals. The typical duration required to create a corrective and preventive action plan in clinical trials can differ, but prompt implementation is crucial for the CAPA process in clinical research to ensure effectiveness. Routine evaluations and modifications of corrective and preventive action procedures are essential to match performance data and regulatory adjustments.
Monitoring and Evaluation: Specify how the effectiveness of the corrective and preventive measures will be tracked and assessed over time. This may include follow-up meetings, progress reports, and performance metrics to evaluate the effect of implemented measures. Ongoing assessment of corrective and preventive action effectiveness is necessary to guarantee that the measures implemented are producing the intended outcomes.
Communication Plan: Create a communication strategy to keep all stakeholders updated about the corrective action plan, its execution, and any modifications that may occur. Effective communication fosters collaboration and ensures alignment among team members.
Examine and Update: Frequently assess the corrective and preventive action plan to guarantee it stays pertinent and efficient, making modifications as needed based on continuous evaluations and input. Effective corrective and preventive action plan executions in clinical research frequently require repetitive adjustments as part of the CAPA process in clinical research to accommodate new insights and regulatory modifications. For instance, the case study of MediFeck illustrates how a structured CAPA process was implemented after identifying faulty blood glucose meter readings, demonstrating the effectiveness of these outlined steps.

The CAPA process in clinical research stands as a vital framework for systematically identifying, investigating, and resolving issues throughout clinical trials. By emphasizing both corrective and preventive actions, this structured approach not only addresses existing problems but also aims to mitigate the risk of future occurrences. This ultimately enhances patient safety and data integrity, making it indispensable in the clinical research landscape.
Key steps in implementing an effective CAPA process include:
Furthermore, developing a comprehensive plan that outlines objectives, tasks, resources, timelines, and monitoring strategies is essential for successful execution. Each of these components contributes to a robust CAPA process that meets regulatory standards and significantly improves the overall quality of clinical research.
In conclusion, the importance of mastering the CAPA process cannot be overstated. Organizations involved in clinical research must adopt these best practices not only to comply with regulatory requirements but also to foster a culture of continuous improvement. By prioritizing the CAPA process, stakeholders can ensure that clinical trials are conducted with the utmost integrity, ultimately leading to better outcomes for patients and advancements in medical research.
What is the CAPA process in clinical research?
The CAPA process in clinical research is a structured methodology for identifying, investigating, and resolving issues that arise during clinical trials. It includes both corrective measures for existing problems and preventive measures to minimize future incidents.
Why is the CAPA process important in clinical research?
The CAPA process is crucial for maintaining compliance with regulatory standards, enhancing the overall quality of clinical research, improving patient safety, ensuring data integrity, and boosting the efficiency of clinical trials.
What are the key components of the CAPA process?
The key components of the CAPA process include: - Identification of Issues: Recognizing deviations from expected outcomes or regulatory requirements. - Investigation: Analyzing the root causes of identified problems. - Action Plan Development: Formulating strategies to correct existing problems and prevent future occurrences. - Implementation: Executing the CAPA process to address identified issues. - Monitoring and Review: Continuously evaluating the effectiveness of corrective and preventive actions.
How does an organization ensure effective implementation of the CAPA process?
Organizations ensure effective implementation by establishing necessary import permits, nationalization of investigational devices, and conducting detailed reporting on study status and adverse events.
What are the target closure rates and resolution times for issues in the CAPA process?
Organizations aim for a first-time closure rate exceeding 99%. Target resolution times are set at 30 days for minor issues, 45 days for significant concerns, and 60 days for critical matters.
What role does documentation play in the CAPA process?
Comprehensive documentation during the CAPA process is vital for adherence and accountability, providing necessary proof during evaluations and supporting ongoing enhancement of the clinical research process.
The Decision Lab - Behavioral Science, Applied. (https://thedecisionlab.com/reference-guide/management/root-cause-analysis)
Best Practices
Case Studies (https://ors.od.nih.gov/OD/OQM/benchmarking/bestpractice/Pages/case_studies.aspx)