

Navigating the Clinical Trial Application (CTA) process in Croatia is crucial for biopharma companies aiming to conduct successful clinical research. With the European Union's Clinical Trials Regulation set to take effect in January 2025, grasping the intricacies of this framework can significantly enhance the efficiency and compliance of submissions. However, the journey to approval is not without its challenges, including:
How can biopharma companies effectively master this evolving landscape and ensure a smooth CTA submission process? Understanding these complexities is essential for overcoming obstacles and achieving timely approvals.
The Clinical Trial Application (CTA) framework in Croatia is fundamentally shaped by the European Union's Clinical Trials Regulation (EU CTR), which became fully effective in January 2025. This regulation not only aligns the submission procedure across EU member states, including Croatia, but also enhances efficiency and compliance in clinical research. Understanding this framework is crucial for biopharma companies involved in the CTA process in Croatia to navigate the complexities of clinical trials successfully.
Regulatory Bodies: At the forefront of this process is the Croatian Agency for Medicinal Products and Medical Devices (HALMED), which oversees the approval process for clinical studies. Additionally, the Central Ethics Committee (CEC) plays a vital role in evaluating the ethical implications of proposed trials, ensuring that patient rights and safety are prioritized throughout the research process.
Submission Requirements: A thorough understanding of the necessary documentation is essential for a successful application. This includes the study protocol, Investigator's Brochure (IB), and informed consent forms, all of which must adhere to stringent regulatory standards. Familiarity with these requirements can significantly streamline the application process.
Approval Timelines: It's also important to be aware of the expected approval timelines. For standard Investigational Medicinal Products (IMPs), the approval procedure can take between 60 to 106 days, depending on the complexity of the trial and the completeness of the submitted documentation. Knowing these timelines can help companies plan their research activities more effectively.
By grasping these key elements, biopharma companies can position themselves for success in this evolving regulatory landscape, ultimately enhancing their ability to conduct the CTA process in Croatia for biopharma companies.

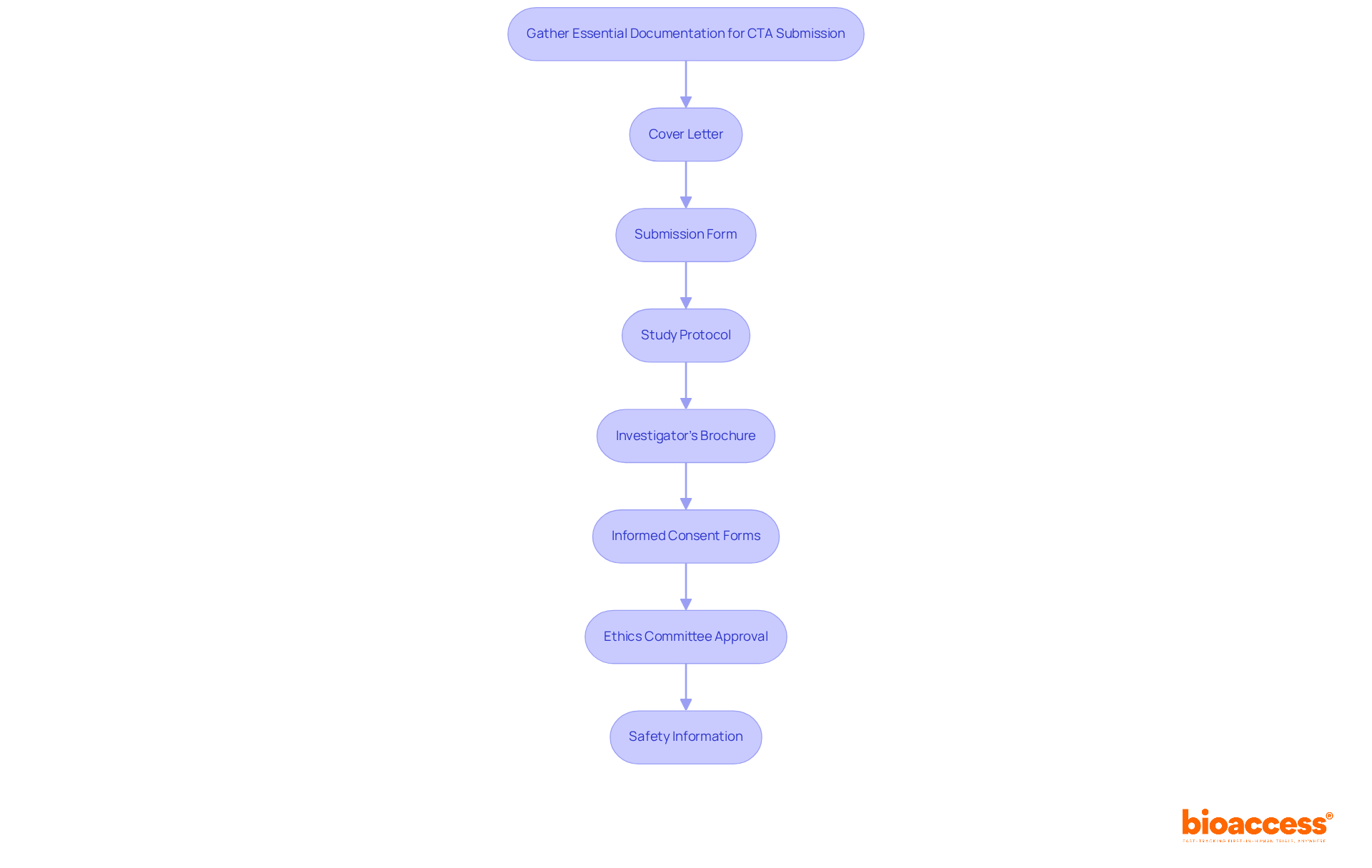
To successfully submit a Clinical Trial Application (CTA) in Croatia, it is crucial to compile the following essential documentation:
All documents must be prepared in both electronic and hard copy formats, as mandated by the relevant authority. To expedite the assessment process, documentation should be submitted to the relevant authority simultaneously with the Central Ethics Committee. A meticulous organization of these documents is essential, as it significantly enhances the likelihood of a successful submission. Notably, around 60% of clinical trial submissions in Croatia receive a conditionally positive opinion during initial evaluations, underscoring the importance of comprehensive preparation and adherence to guidelines.

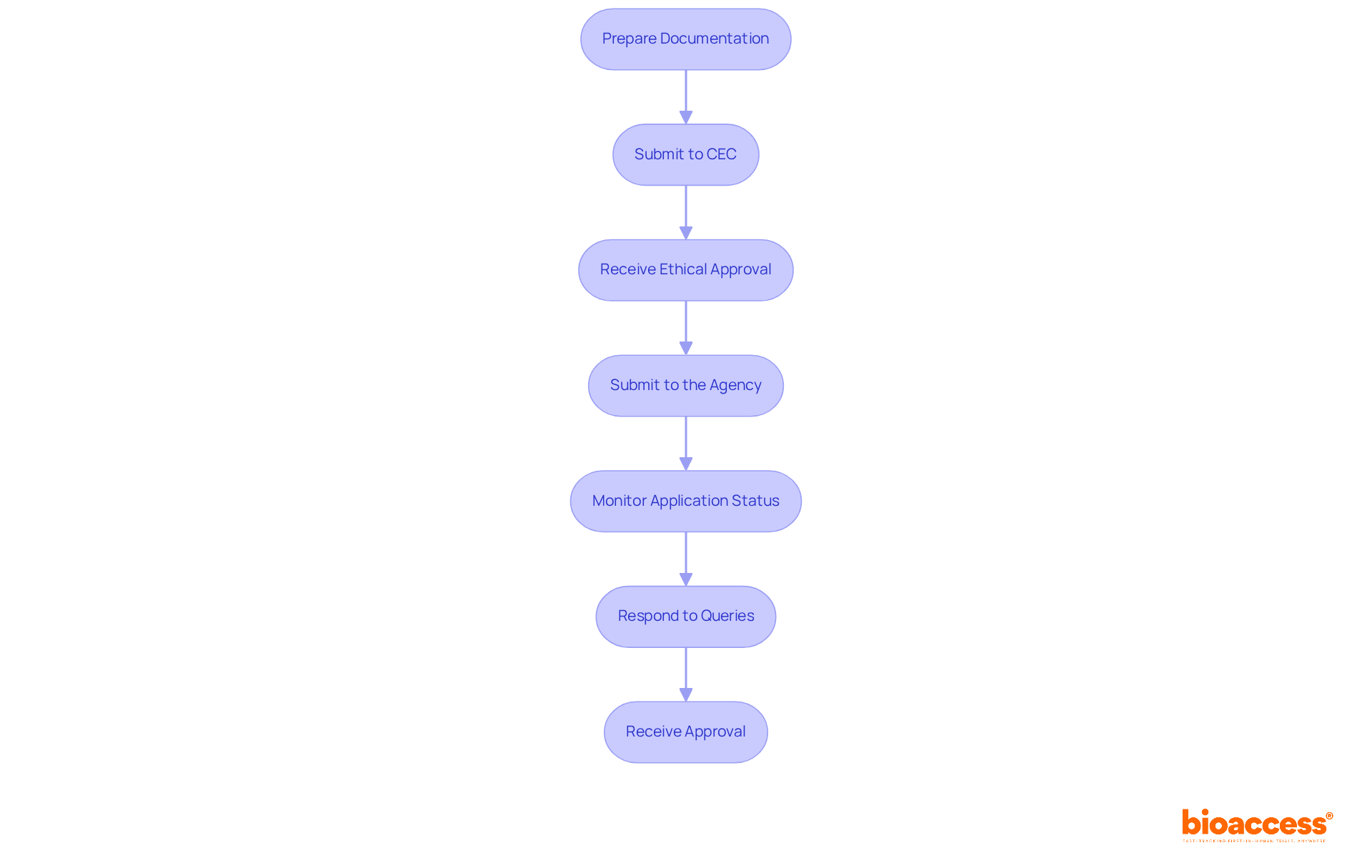
To successfully submit your Clinical Trial Application (CTA) in Croatia, follow these structured steps:
Prepare Documentation: Compile all necessary documents, ensuring they are complete and organized according to HALMED's guidelines. Incomplete documentation accounts for 28% of delayed submissions, making thorough preparation crucial. This includes conducting feasibility studies and selecting appropriate research sites and principal investigators (PIs).
Submit to CEC: Begin by sending your request to the Central Ethics Committee (CEC) for ethical review. This submission must include one paper copy and one electronic copy of all required documents.
Receive Ethical Approval: The CEC typically takes between 30 to 90 days to review and approve your application. Regular follow-ups can help identify any potential delays in this process.
Submit to the Agency: After obtaining ethical approval, submit your complete CTA package to the organization. Ensure that all required documents are included and formatted correctly to prevent delays. This step may also involve compliance reviews to ensure adherence to regulatory standards.
Monitor Application Status: Utilize the online portal to regularly check the status of your application. Staying informed is essential, as timely updates can facilitate smoother communication. As indicated by clinical research directors, maintaining consistent communication with the regulatory body is key to navigating the approval procedure effectively.
Respond to Queries: Be prepared to promptly address any requests for additional information or clarifications from the organization. Effective communication can significantly accelerate the approval procedure.
Receive Approval: Upon approval, you will receive a notification from HALMED, allowing you to commence your clinical trial.
By diligently following these steps and integrating bioaccess's comprehensive clinical trial management services, including project management and reporting, you can enhance your chances of a successful CTA submission and navigate the regulatory landscape effectively. Furthermore, note that the Clinical Trials Regulation (EU) No 536/2014 will be fully applicable beginning January 2025, which may affect the submission procedure.

The cta process in croatia for biopharma companies presents several common challenges that can hinder your submission experience. Understanding these challenges is crucial for clinical research professionals aiming to streamline their applications.
Incomplete Documentation: One of the most frequent issues is the submission of incomplete documentation. Ensure that all required documents are meticulously prepared and comply with HALMED's guidelines. Missing signatures or forms can lead to delays, as nearly 28% of requests face setbacks due to incomplete submissions.
Delays in Ethical Approval: If the Central Ethics Committee (CEC) review exceeds the typical timeframe of 30 to 90 days, it’s advisable to follow up on your application's status. This proactive approach can significantly mitigate prolonged waiting periods and enhance your submission experience.
Regulatory Queries: Be prepared for the agency to request additional information. Prompt and comprehensive responses are crucial; delays in addressing queries can extend the approval timeline considerably.
Technical Issues with Submission: Should you encounter technical difficulties during online submissions, it’s essential to contact the technical support team for immediate assistance. This step can prevent unnecessary delays in your application process.
Changes in Regulations: Staying informed about updates to CTA regulations is vital, especially with the upcoming implementation of the Clinical Trials Regulation (EU) No 536/2014 in January 2025. Regularly checking HALMED's website for updates will ensure compliance and readiness.
By proactively addressing these common issues, you can significantly improve the efficiency and success of the cta process in croatia for biopharma companies.

Mastering the Clinical Trial Application (CTA) process in Croatia is not just important; it's essential for biopharma companies looking to navigate the complexities of clinical research effectively. With the recent changes in regulations, especially the implementation of the EU Clinical Trials Regulation in January 2025, understanding the framework governing clinical trials in this region has never been more crucial. By familiarizing themselves with the regulatory landscape, companies can streamline their application processes and significantly enhance their chances of success.
This guide highlights key aspects such as:
Additionally, addressing common challenges - like incomplete documentation and delays in ethical approval - can greatly improve the efficiency of the CTA process. By being proactive and organized, biopharma companies can mitigate potential setbacks and ensure a smoother submission experience.
In summary, the importance of a well-prepared CTA submission cannot be overstated. As the biopharma industry continues to evolve, staying informed about regulatory changes and adhering to guidelines will be crucial for successful clinical trials in Croatia. Companies are encouraged to embrace these insights and take decisive action to master the CTA process, ultimately contributing to the advancement of medical research and patient care.
What is the Clinical Trial Application (CTA) framework in Croatia?
The CTA framework in Croatia is shaped by the European Union's Clinical Trials Regulation (EU CTR), which became effective in January 2025. It standardizes the submission procedure across EU member states, enhancing efficiency and compliance in clinical research.
Which regulatory bodies oversee the CTA process in Croatia?
The Croatian Agency for Medicinal Products and Medical Devices (HALMED) oversees the approval process for clinical studies, while the Central Ethics Committee (CEC) evaluates the ethical implications of proposed trials to ensure patient rights and safety.
What are the key submission requirements for a CTA in Croatia?
Key submission requirements include the study protocol, Investigator's Brochure (IB), and informed consent forms, all of which must comply with stringent regulatory standards.
What are the expected approval timelines for clinical trials in Croatia?
For standard Investigational Medicinal Products (IMPs), the approval procedure can take between 60 to 106 days, depending on the trial's complexity and the completeness of the submitted documentation.
Why is it important for biopharma companies to understand the CTA framework in Croatia?
Understanding the CTA framework is crucial for biopharma companies to navigate the complexities of clinical trials successfully and to enhance their ability to conduct the CTA process in Croatia effectively.