

Navigating the complex landscape of clinical trials in the UK demands a thorough understanding of the regulations established by the Medicines and Healthcare products Regulatory Agency (MHRA). This governing body is pivotal in ensuring that research involving investigational medicinal products meets stringent legal and ethical standards, ultimately safeguarding participant welfare. As the regulatory environment evolves, especially with significant changes anticipated in 2025, it is essential for researchers and sponsors to not only familiarize themselves with these regulations but also to devise strategic compliance plans that enhance their chances of success.
How can stakeholders effectively align their clinical research efforts with the MHRA’s requirements while ensuring both efficiency and ethical integrity? This question underscores the importance of proactive engagement with the regulatory framework, as it sets the stage for successful clinical trials.
The UK MHRA, or Medicines and Healthcare products Regulatory Agency, serves as the governing body responsible for overseeing research studies involving investigational medicinal products (IMPs) in the UK. Its primary role is to ensure that clinical studies adhere to legal and ethical standards, safeguarding the rights, safety, and well-being of participants. The MHRA evaluates research applications, inspects study sites, and monitors ongoing investigations to confirm compliance with Good Clinical Practice (GCP) guidelines. This includes reviewing and providing feedback on study documents to meet national requirements, as well as managing the setup and approval processes, which encompass ethics committee and health ministry authorizations.
Understanding the UK MHRA's function is essential for sponsors and researchers who aim to navigate the regulatory landscape effectively and achieve successful study outcomes. In the dynamic Medtech environment, bioaccess® stands out by offering comprehensive management services for studies. These services include:
Our research team, boasting over 20 years of experience in Medtech, specializes in advancing medical devices through Early-Feasibility Studies (EFS), First-In-Human Studies (FIH), Pilot Studies, Pivotal Studies, and Post-Market Follow-Up Studies (PMCF).
This expertise positions bioaccess® as a leading Contract Research Organization (CRO) for medical device studies in Latin America, providing tailored solutions for Medtech startups navigating the complexities of regulatory requirements. Collaboration is key in this field, and we invite you to partner with us to streamline your clinical research efforts and ensure compliance with all necessary regulations.

Key rules governing medical studies in the UK MHRA include the Medicines for Human Use (Research Regulations) 2004 and the recent modifications implemented in 2025. These regulations are crucial as they:
Familiarizing yourself with the UK MHRA regulations is vital; they specify the required documentation, timelines, and procedures for conducting compliant studies.
At Bioaccess, we offer comprehensive management services tailored for studies, including:
Our expert, Katherine Ruiz, specializes in compliance matters for medical devices and in vitro diagnostics in Colombia, ensuring our processes align with both local and international standards. Furthermore, staying informed about upcoming changes, such as those set to take effect in April 2026, is essential for maintaining compliance and navigating the evolving landscape of clinical research.

To develop a successful strategic plan for compliance with regulations, it’s crucial to start by clearly detailing all requirements relevant to your specific clinical study. Identify critical milestones, such as submission deadlines for the Clinical Trial Application (CTA) and ethical approvals, and allocate resources accordingly to meet these targets. Consulting with compliance experts or legal advisors early in the process is essential; their expertise can ensure that your study design aligns completely with relevant regulations. Consistently assess and revise your compliance strategy to incorporate any modifications in regulations or advice from the relevant authority, which is vital for maintaining compliance throughout the study's duration.
Significantly, since September 2023, the UK MHRA has enhanced its efficiency, finalizing evaluations for research studies within an average of 28 days for initial reviews and 30 days for modifications. This underscores the importance of prompt preparation. Moreover, with 80% of research studies failing due to poor planning, a well-organized compliance strategy can greatly improve your study's success rate. By prioritizing regulatory compliance, you not only protect participant welfare but also simplify the journey to achieving successful study results.

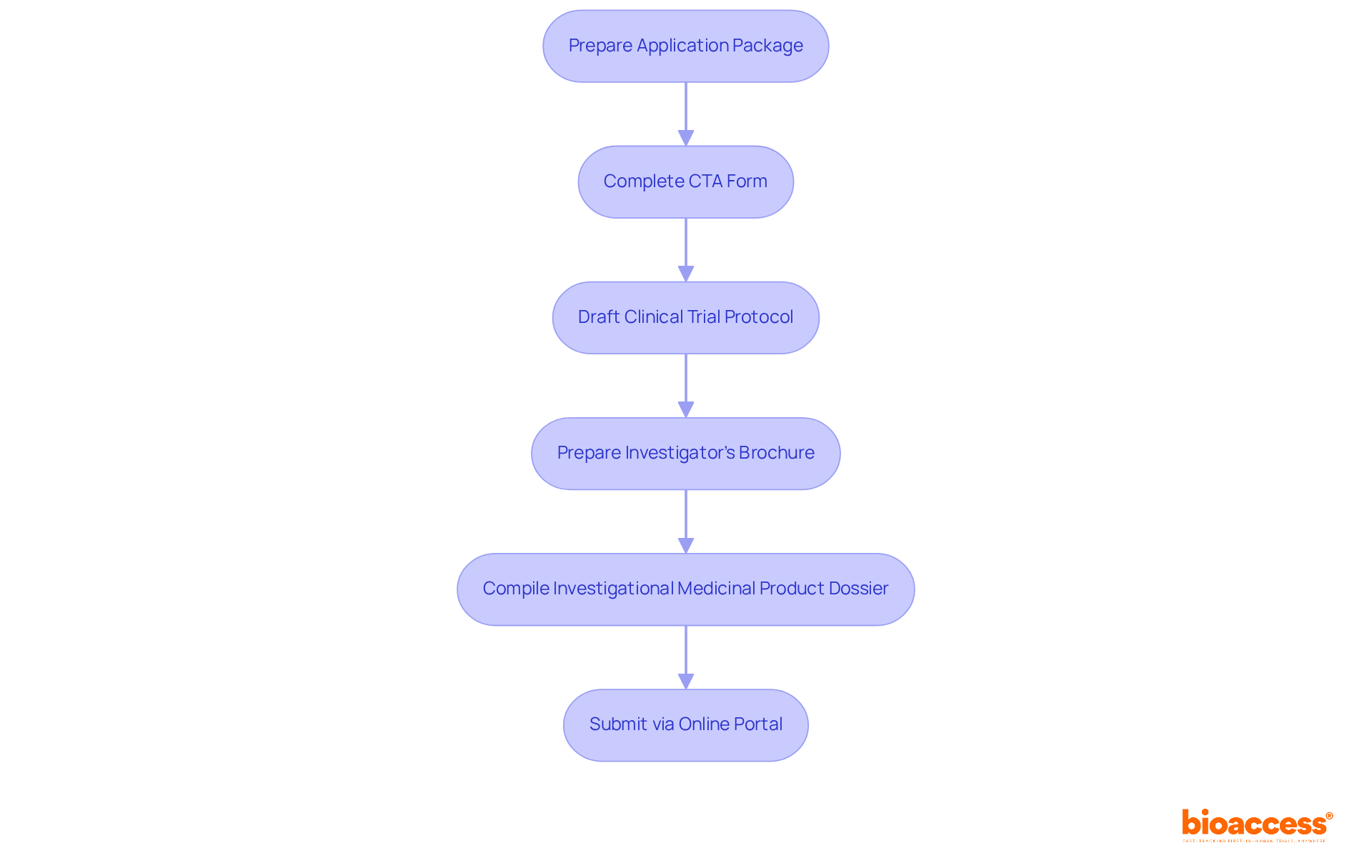
Submitting an application to the regulatory authority requires a well-prepared package that includes:
Utilizing the regulatory body's online submission portal is essential, ensuring that all documents are correctly formatted and complete. Attention to detail is crucial; incomplete submissions can significantly delay the approval process.
As of 2025, the average processing duration for regulatory applications has improved, with initial responses typically provided within 30 days and final decisions within a maximum of 60 days. It is advisable to monitor the application status closely and be ready to respond promptly to any inquiries from the regulatory body. Successful case studies demonstrate that thorough preparation and adherence to guidelines can enhance the likelihood of swift approval, showcasing the effectiveness of a well-organized submission strategy.

Establishing effective communication with officials from the UK MHRA is crucial for the success of your clinical research. Being proactive and transparent in your interactions sets the foundation for a productive relationship. Arrange meetings or consultations to discuss your experimental plans and seek guidance on regulatory requirements. Prepare concise and clear documentation to present during these discussions, and remain open to feedback.
Moreover, leveraging extensive research management services, such as those offered by Bioaccess, can significantly streamline this process. These services include:
By sustaining a professional connection with regulatory officials, you can gain valuable insights and assistance, ultimately enhancing the successful implementation of your research study.
Consider how these strategies can address your own challenges in clinical research. Engaging with officials from the UK MHRA not only fosters collaboration but also positions you to navigate the complexities of regulatory requirements effectively.

To enhance the success of your clinical trials, leveraging external resources such as compliance consultants, clinical research organizations (CROs), and legal advisors is crucial. These partners offer specialized knowledge to navigate the intricate legal landscape, prepare essential documentation, and ensure compliance with the UK MHRA regulations. For instance, bioaccess provides comprehensive services that include:
These elements are vital for overcoming compliance challenges and accelerating site activation in regions like LATAM.
Engaging with industry associations and participating in relevant workshops or conferences can also yield valuable insights and networking opportunities. This keeps you informed about best practices and the latest regulatory updates. As Dr. Beth Garner emphasizes, involving diverse participants in research studies is essential to ensure that products are effective for their intended users. Proactive partnerships in clinical trials not only facilitate compliance but also drive innovation and enhance patient outcomes. This is exemplified by bioaccess's collaboration with Caribbean Health Group, which has positioned Barranquilla as a premier destination for clinical trials in Latin America, a move supported by Colombia's Minister of Health.

Navigating the UK MHRA regulations is essential for anyone involved in clinical trials. It ensures compliance with legal and ethical standards while safeguarding participant welfare. Understanding the MHRA's role—from evaluating research applications to monitoring ongoing studies—is crucial for researchers and sponsors aiming for successful outcomes in their clinical investigations.
Key insights highlight the importance of:
Thorough preparation when submitting applications, along with leveraging external resources and partnerships, can significantly enhance the success rate of clinical trials. The recent improvements in processing times by the MHRA further underscore the importance of timely and organized submissions.
In conclusion, the journey through clinical trials in the UK can be complex. However, with a solid understanding of MHRA regulations and a proactive approach to compliance, researchers can navigate this landscape effectively. Engaging with experienced partners, staying informed about regulatory changes, and fostering open communication with MHRA officials not only streamlines the research process but also contributes to advancing medical innovation and improving patient outcomes. Embracing these strategies will pave the way for successful clinical trials and ultimately benefit the healthcare community.
What is the role of the MHRA in clinical trials in the UK?
The MHRA, or Medicines and Healthcare products Regulatory Agency, oversees research studies involving investigational medicinal products in the UK. Its primary role is to ensure that clinical studies comply with legal and ethical standards, protecting the rights, safety, and well-being of participants.
What are the main responsibilities of the MHRA?
The MHRA evaluates research applications, inspects study sites, and monitors ongoing investigations to ensure compliance with Good Clinical Practice guidelines. This includes reviewing study documents, managing setup and approval processes, and obtaining necessary authorizations from ethics committees and health ministries.
Why is understanding the MHRA's function important for sponsors and researchers?
Understanding the MHRA's function is essential for sponsors and researchers to navigate the regulatory landscape effectively and achieve successful study outcomes in clinical research.
What services does bioaccess® offer for clinical studies?
bioaccess® provides comprehensive management services that include feasibility assessments, site selection, compliance reviews, setup, import permits, project management, and reporting.
What types of studies does bioaccess® specialize in?
bioaccess® specializes in advancing medical devices through Early-Feasibility Studies, First-In-Human Studies, Pilot Studies, Pivotal Studies, and Post-Market Follow-Up Studies.
What key regulations govern medical studies in the UK?
Key regulations include the Medicines for Human Use (Research Regulations) 2004 and recent modifications implemented in 2025, which outline requirements for obtaining Clinical Trial Authorisation, sponsor responsibilities, and the need for ethical approval from Research Ethics Committees.
Why is it important to familiarize oneself with MHRA regulations?
Familiarizing oneself with MHRA regulations is vital as they specify the required documentation, timelines, and procedures for conducting compliant studies.
Who specializes in compliance matters for medical devices at bioaccess®?
Katherine Ruiz specializes in compliance matters for medical devices and in vitro diagnostics in Colombia, ensuring that processes align with both local and international standards.
What upcoming changes should researchers be aware of regarding MHRA regulations?
Researchers should stay informed about upcoming changes set to take effect in April 2026, which are essential for maintaining compliance and navigating the evolving landscape of clinical research.