Submit Orphan Drugs for Approval in Romania: A Step-by-Step Guide

Introduction

Navigating the intricate landscape of orphan drug approvals in Romania presents a formidable challenge for pharmaceutical companies and researchers. These specialized medications, crafted to address rare diseases that impact a small segment of the population, often encounter substantial obstacles due to their limited market potential. This article serves as a definitive guide, outlining the crucial steps and regulatory requirements necessary for the successful submission of orphan drugs for approval in Romania. With high stakes and a process laden with challenges, stakeholders must consider:

  1. How can they ensure their applications not only stand out but also meet the rigorous criteria established by regulatory bodies?

Define Orphan Drugs and Their Importance

Orphan therapies are specialized pharmaceutical agents designed specifically to tackle rare diseases, which are defined as conditions affecting fewer than 200,000 individuals in a given population. Unfortunately, the pharmaceutical sector often overlooks these vital medications due to their limited market potential, resulting in significant unmet medical needs. Recognizing the definition and importance of rare medications is crucial, particularly in the context of submitting orphan drugs for approval in Romania, as it underscores the necessity for robust regulatory frameworks that promote their development and approval.

In Romania, submitting orphan drugs for approval allows specialized medications to be reimbursed through the same processes as other treatments, with reimbursement rates potentially reaching 100%, 90%, 50%, or 20% of the reference price. This integration not only enhances access to these essential treatments but also fosters innovation in addressing rare diseases, ultimately leading to improved patient outcomes. As Cristina Popescu notes, specialized medications are reimbursed using the same procedures as other medicines, reflecting their critical role within the healthcare system.

Moreover, case studies on the reimbursement system illustrate the practical application of these regulatory frameworks, showcasing their effectiveness in ensuring that patients have access to necessary treatments. This highlights the importance of collaboration among stakeholders to address the challenges in clinical research and improve the landscape for rare disease therapies.

The central node represents orphan drugs, while the branches show their definition, significance, regulatory aspects, and real-world applications. Each color-coded branch helps you navigate through the different facets of orphan drugs.

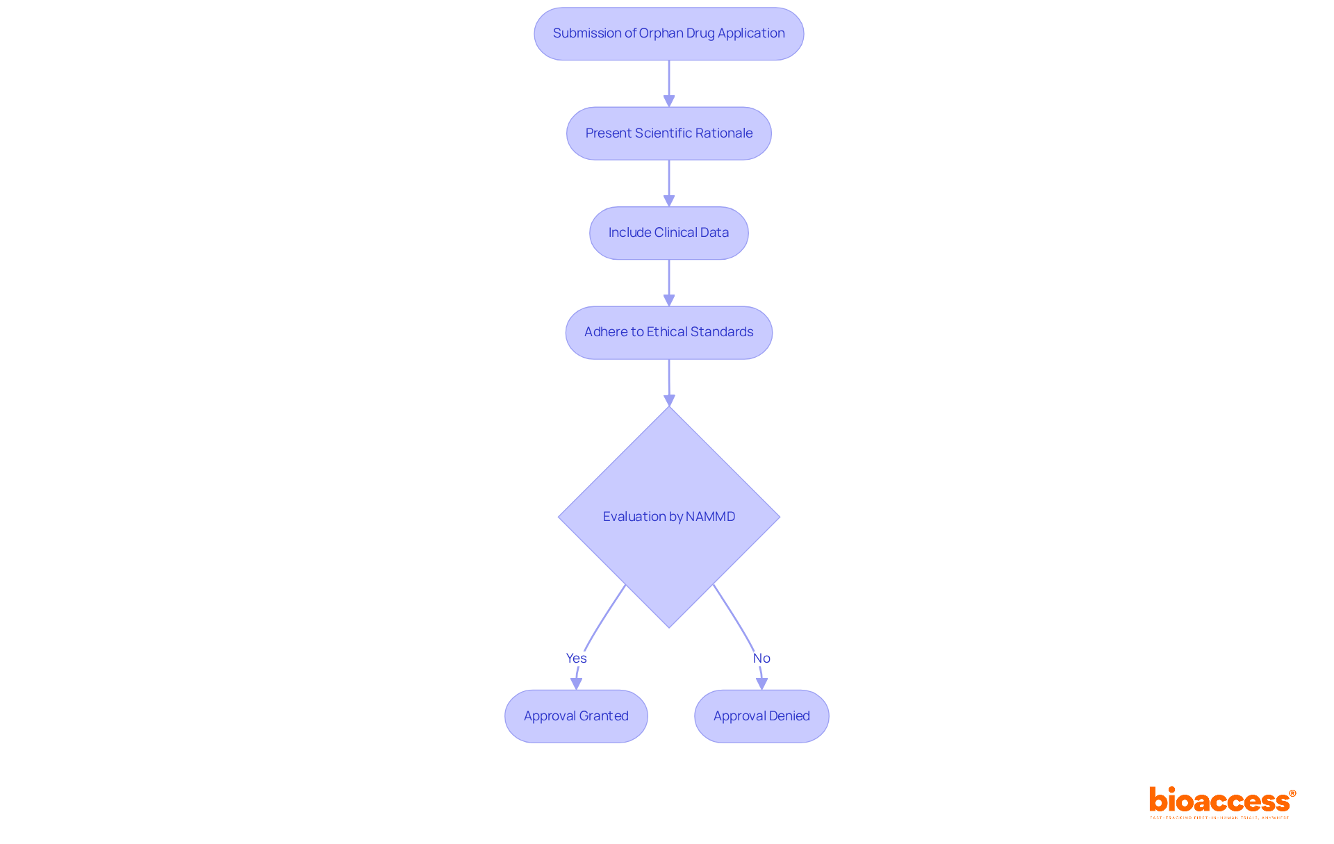
Understand Regulatory Requirements for Romania

In Romania, the process of submitting orphan drugs for approval is overseen by the National Agency for Medicines and Medical Devices (NAMMD). This critical process is governed by Regulation (EC) No. 141/2000, which outlines the criteria for designating orphan medicinal products. Applicants are required to present a robust scientific rationale for the medication's intended use in treating a rare disease, clearly demonstrating its potential benefits.

Adherence to ethical standards is paramount; thus, submissions must include comprehensive clinical data, even if preliminary, to substantiate the treatment's effectiveness and safety. Understanding these regulatory requirements is essential for successfully submitting orphan drugs for approval in Romania and for effectively navigating the complexities of the approval process.

By grasping the intricacies of this procedure, stakeholders can better position themselves for success in the Medtech landscape, ultimately contributing to improved patient outcomes.

Each box represents a step in the submission process. Follow the arrows to see how each step leads to the next, ensuring all requirements are met for successful approval.

Prepare and Submit Your Orphan Drug Application

To prepare your orphan drug application, follow these steps:

  1. Gather Required Documentation: Collect essential documents, including clinical trial data, scientific rationale, and any prior correspondence with regulatory bodies. This foundational step is crucial, as approximately 30 million people in the EU suffer from rare diseases, emphasizing the importance of thorough documentation. Furthermore, ensure that the incidence of the disease does not exceed 5 per 10,000 in the EU, as this is a key criterion for rare disease designation.

  2. Complete the Form: Accurately fill out the form provided by the National Agency for Medicines and Medical Devices (NAMMD). Ensure that all sections are finished to prevent delays, as incomplete applications are a frequent problem in orphan treatments submissions.

  3. Compile Clinical Data: Include comprehensive data from preclinical and clinical studies that demonstrate the treatment's safety and efficacy. Summarize trial results and provide detailed methodologies, as this information is essential for the evaluation conducted by the Committee for Orphan Medicinal Products (COMP). Natural history studies are essential for every stage of therapy development for rare diseases, so consider including relevant data from these studies.

  4. Submit via the IRIS System: Applications must be submitted through the IRIS system, the designated platform for orphan drug submissions in Romania. Ensure that all documents are uploaded accurately to facilitate a smooth evaluation.

  5. Follow Up: After submission, actively monitor the status of the request and be prepared to respond to any inquiries for additional information from the NAMMD. This proactive method can greatly speed up the review process, aligning with the average timeline for rare drug submissions, which is usually about 90 days for initial evaluations. Obtaining orphan designation guarantees 10-year market exclusivity for the registered indication(s), making it a strategic advantage for your research.

As Kevin Barber, PhD, emphasizes, 'Particular attention must be paid across the important elements of the submission.' This highlights the necessity of a well-prepared submission to enhance the chances of approval.

Each box represents a step in the application process. Follow the arrows to see how to move from one step to the next, ensuring you complete each action for a successful submission.

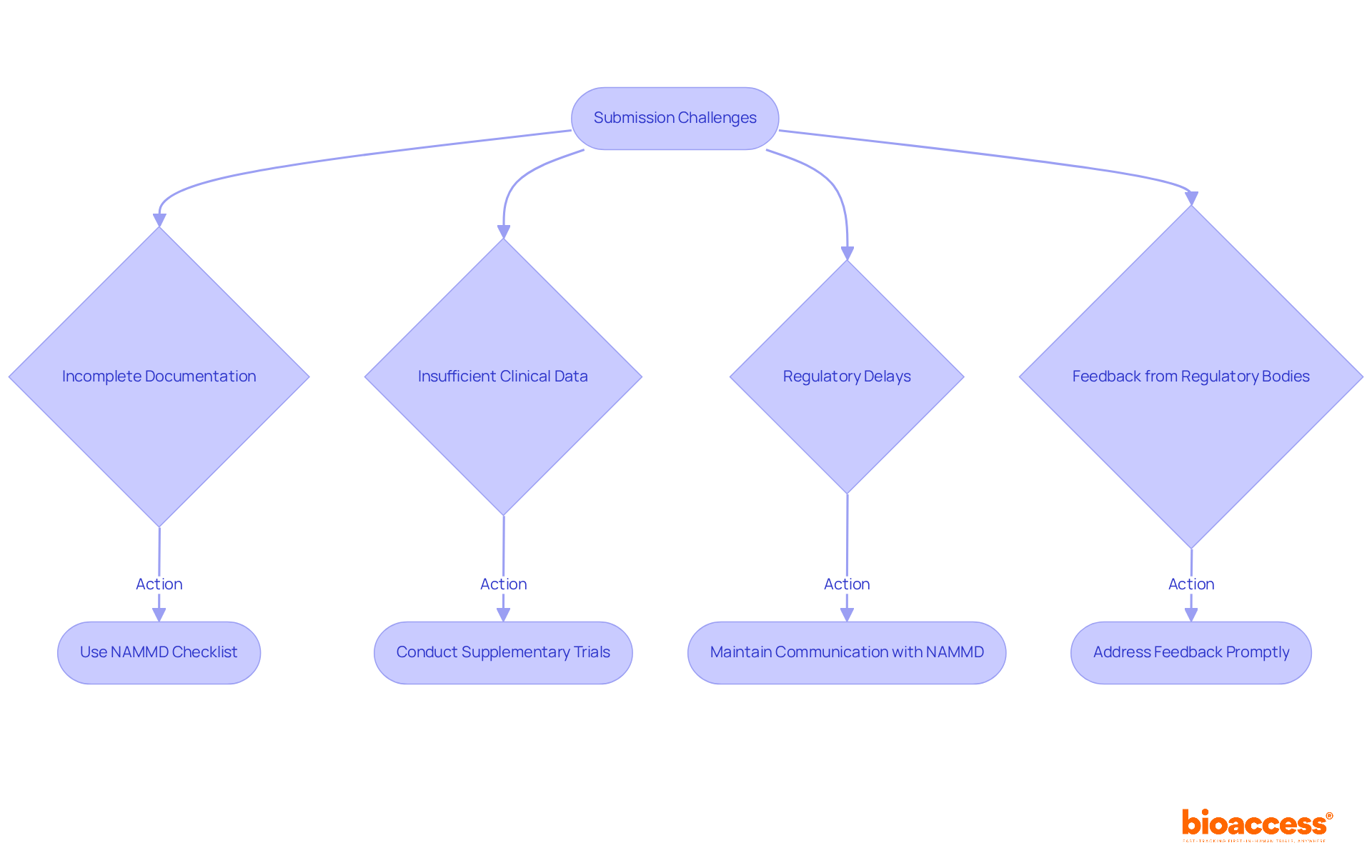
Troubleshoot Common Submission Challenges

Submitting an orphan drug application in Romania presents several challenges that require careful navigation:

  • Incomplete Documentation: Ensuring that all required documents are included in your submission is crucial. Utilize the checklist provided by the National Agency for Medicines and Medical Devices (NAMMD) to verify that no critical information is overlooked.

  • Insufficient Clinical Data: If your submission lacks sufficient clinical data, be prepared to supplement it with additional studies or trials. Conducting supplementary trials can strengthen your submission and address any concerns raised by the regulatory body.

  • Regulatory Delays: Regulatory delays frequently concern the approval procedure. To mitigate this, maintain open lines of communication with the NAMMD. Regular follow-ups can help clarify any outstanding issues and keep your request progressing. For instance, the mean duration from Health Technology Assessment (HTA) decision to reimbursement has increased significantly, highlighting the importance of proactive engagement.

  • Feedback from Regulatory Bodies: Be ready to promptly address any feedback or requests for clarification from the NAMMD. A swift response not only prevents further delays but also demonstrates your commitment to compliance and regulatory standards. Engaging with the NAMMD early in the process can help identify potential documentation challenges, allowing you to address them proactively.

By anticipating these challenges and preparing accordingly, applicants can significantly enhance their chances of submitting orphan drugs for approval in Romania.

Each box represents a common challenge faced during the submission process. Follow the arrows to see the recommended actions to address each challenge effectively.

Conclusion

Submitting orphan drugs for approval in Romania is a crucial step in meeting the healthcare needs of individuals with rare diseases. This process not only facilitates access to essential therapies but also highlights the necessity of a robust regulatory framework that fosters innovation within the pharmaceutical sector. By grasping the intricacies of orphan drug submissions, stakeholders can profoundly influence patient outcomes and enhance the overall healthcare landscape.

Key points throughout this discussion include:

  1. The definition of orphan drugs
  2. The regulatory requirements established by the National Agency for Medicines and Medical Devices (NAMMD)
  3. The detailed steps required for a successful application

Challenges such as incomplete documentation and insufficient clinical data have been addressed, underscoring the importance of meticulous preparation and proactive engagement with regulatory bodies to effectively navigate the complexities of the submission process.

Ultimately, the journey of submitting orphan drugs for approval in Romania transcends mere regulatory obligation; it is a vital endeavor to ensure that those affected by rare diseases receive the treatments they require. By promoting collaboration among stakeholders and adhering to the outlined guidelines, the pharmaceutical community can contribute to a more inclusive healthcare system that prioritizes the welfare of all patients. Embracing this challenge can lead to significant advancements in medical care and innovation, ultimately saving lives and enhancing the quality of life for countless individuals.

Frequently Asked Questions

What are orphan drugs?

Orphan drugs are specialized pharmaceutical agents designed to treat rare diseases, which affect fewer than 200,000 individuals in a given population.

Why are orphan drugs important?

Orphan drugs are important because they address significant unmet medical needs for rare diseases that are often overlooked by the pharmaceutical sector due to their limited market potential.

How does the approval process for orphan drugs work in Romania?

In Romania, orphan drugs submitted for approval can be reimbursed through the same processes as other treatments, with reimbursement rates potentially reaching 100%, 90%, 50%, or 20% of the reference price.

What impact does the reimbursement of orphan drugs have on patient access?

The reimbursement of orphan drugs enhances access to essential treatments for rare diseases and fosters innovation in addressing these conditions, ultimately leading to improved patient outcomes.

What role do regulatory frameworks play in the development of orphan drugs?

Robust regulatory frameworks are crucial for promoting the development and approval of orphan drugs, ensuring that patients have access to necessary treatments.

How do case studies illustrate the reimbursement system for orphan drugs?

Case studies on the reimbursement system demonstrate the practical application of regulatory frameworks and their effectiveness in ensuring patient access to necessary treatments for rare diseases.

What is the significance of collaboration among stakeholders in the context of orphan drugs?

Collaboration among stakeholders is essential to address challenges in clinical research and improve the landscape for therapies targeting rare diseases.

List of Sources

  1. Define Orphan Drugs and Their Importance
  • Breaking Bad Patents: Learning from HIV/AIDS to make COVID-19 treatments accessible - PMC (https://pmc.ncbi.nlm.nih.gov/articles/PMC8453042)
  • CEE Expert Guide on the reimbursement of orphan drugs in Romania (https://cms.law/en/int/expert-guides/cee-expert-guide-on-the-reimbursement-of-orphan-drugs/romania)
  1. Understand Regulatory Requirements for Romania
  • Rate of orphan drugs availability Europe 2025, by country| Statista (https://statista.com/statistics/1248698/rate-of-orphan-drugs-availability-europe-by-country?srsltid=AfmBOoqLJIlU-sfzL4xMBKo_gNbO2B_lDIal0XVnpOUHZnY-9pytpbWj)
  • Orphan designation: Overview | European Medicines Agency (EMA) (https://ema.europa.eu/en/human-regulatory-overview/orphan-designation-overview)
  • Romanian law establishes new measures in pharma sector (https://cms-lawnow.com/en/ealerts/2025/10/romanian-law-establishes-new-measures-in-pharma-sector)
  1. Prepare and Submit Your Orphan Drug Application
  • Orphan medicinal products - SciencePharma (https://sciencepharma.com/services/orphan-medicinal-products-dossier-preparation)
  • Submission Considerations for Orphan Product Programs | Applied Clinical Trials Online (https://appliedclinicaltrialsonline.com/view/submission-considerations-orphan-product-programs)
  • Longer Orphan Drug Review Times: Advice for Manufacturers (https://thefdagroup.com/blog/longer-orphan-drug-review-times-advice-for-manufacturers)
  • Applying for orphan designation | European Medicines Agency (EMA) (https://ema.europa.eu/en/human-regulatory-overview/research-development/orphan-designation-research-development/applying-orphan-designation)
  • Applying for orphan drug designation (ODD) (https://axeregel.com/blog/35/applying-for-orphan-drug-designation-odd)
  1. Troubleshoot Common Submission Challenges
  • Orphan Drug Development Challenge's | Facet Life Sciences (https://facetlifesciences.com/2025/06/17/orphan-drug-development)
  • The work, goals, challenges, achievements, and recommendations of orphan medicinal product organizations in India: an interview-based study - Orphanet Journal of Rare Diseases (https://ojrd.biomedcentral.com/articles/10.1186/s13023-019-1224-0)
  • Strategic Frameworks for Pharmaceutical Leaders: Navigating Complexity and Creating Competitive Advantage (https://kanboapp.com/en/teams/management-teams/strategic-frameworks-for-pharmaceutical-leaders-navigating-complexity-and-creating-competitive-advantage)
  • Frontiers | Delayed access to innovative medicines in Romania: a comprehensive analysis of the reimbursement processes (2015–2024) (https://frontiersin.org/journals/public-health/articles/10.3389/fpubh.2025.1592419/full)
  • Longer Orphan Drug Review Times: Advice for Manufacturers (https://thefdagroup.com/blog/longer-orphan-drug-review-times-advice-for-manufacturers)
Author: Bioaccess Content Team